Find Your Style
Women
Men
Accessories
Search for clothing, brands, styles...
×
Women
Men
Accessories
Acidic Tumor Microenvironment
Search
Loading...
No suggestions found
Photoacoustic Imaging of pH-Sensitive Optical Sensors in Biological Tissues
mdpi.com
Photoacoustic Imaging of pH-Sensitive Optical Sensors in Biological Tissues
mdpi.com
Mechanisms of Chemotherapy Resistance in Triple-Negative Breast Cancer ...
mdpi.com
Lysophosphatidic Acid Receptor Signaling in the Human Breast Cancer ...
mdpi.com
Cancers | Special Issue : Tumor Microenvironment and Pancreatic Cancer
mdpi.com
Fibroblasts in the Tumor Microenvironment: Shield or Spear?
mdpi.com
Metabolic Reprogramming of HCC: A New Microenvironment for Immune Responses
mdpi.com
Nanoparticles Targeting Innate Immune Cells in Tumor Microenvironment
mdpi.com
The Acidic Microenvironment: Is It a Phenotype of All Cancers? A Focus ...
mdpi.com
pH-Sensitive Targeting of Tumors with Chemotherapy-Laden Nanoparticles ...
mdpi.com
Lysophosphatidic Acid Receptor Signaling in the Human Breast Cancer ...
mdpi.com
The Acidic Microenvironment: Is It a Phenotype of All Cancers? A Focus ...
mdpi.com
Advances in Electrochemical Biosensor Technologies for the Detection of ...
mdpi.com
Lysophosphatidic Acid Receptor Signaling in the Human Breast Cancer ...
mdpi.com
Metabolism of the Tumor Microenvironment - NCI
cancer.gov
Unveiling the Role of the Fatty Acid Binding Protein 4 in the Metabolic ...
mdpi.com
The Tumor Microenvironment of High Grade Serous Ovarian Cancer | MDPI Books
mdpi.com
Glycocalyx Acts as a Central Player in the Development of Tumor ...
mdpi.com
Targeting Lysophosphatidic Acid in Cancer: The Issues in Moving from ...
mdpi.com
Checkpoint Markers and Tumor Microenvironment: What Do We Know?
mdpi.com
Tumor Microenvironment : Nidhi Khajuria Priya Tiwari: Amazon.in: Books
amazon.in
Inflammation, Extracellular Matrix Remodeling, and Proteostasis in ...
mdpi.com
Construction and In Vitro Evaluation of a Tumor Acidic pH-Targeting ...
mdpi.com
Construction and In Vitro Evaluation of a Tumor Acidic pH-Targeting ...
mdpi.com
Targeting KRAS in PDAC: A New Way to Cure It?
mdpi.com
Cells | Special Issue : Advances in Plants-Derived Bioactives for ...
mdpi.com
Construction and In Vitro Evaluation of a Tumor Acidic pH-Targeting ...
mdpi.com
Construction and In Vitro Evaluation of a Tumor Acidic pH-Targeting ...
mdpi.com
Lysophosphatidic Acid Receptor Signaling in the Human Breast Cancer ...
mdpi.com
Lysophosphatidic Acid Receptor Signaling in the Human Breast Cancer ...
mdpi.com
Lysophosphatidic Acid Receptor Signaling in the Human Breast Cancer ...
mdpi.com
Palmitic Acid-Conjugated Radiopharmaceutical for Integrin αvβ3-Targeted ...
mdpi.com
Two Opposing Faces of Retinoic Acid: Induction of Stemness or Induction ...
mdpi.com
Mechanisms of Lysophosphatidic Acid-Mediated Lymphangiogenesis in ...
mdpi.com
Biology and Clinical Applicability of Plasma Thymus and Activation ...
mdpi.com
Firing up Cold Tumors—Targeting the Epigenetic Machinery to Enhance ...
mdpi.com
The Significance of Microenvironmental and Circulating Lactate in ...
mdpi.com
Lysophosphatidic Acid Receptor Signaling in the Human Breast Cancer ...
mdpi.com
Buy Tumor Microenvironment: New Insights Book Online at Low Prices in ...
amazon.in
Effects of Glucose Metabolism, Lipid Metabolism, and Glutamine ...
mdpi.com
Construction and In Vitro Evaluation of a Tumor Acidic pH-Targeting ...
mdpi.com
Amino Acid Transporters as Targets for Cancer Therapy: Why, Where, When ...
mdpi.com
Immunosuppressive Roles of Galectin-1 in the Tumor Microenvironment
mdpi.com
Designing Organoid Models to Monitor Cancer Progression, Plasticity and ...
mdpi.com
Research|BGJ|IITG
iitg.ac.in
Correction: Lombardi et al. AcidoCEST-UTE MRI Reveals an Acidic ...
mdpi.com
In Vivo Anticancer Activity of AZD3965: A Systematic Review
mdpi.com
Mechanisms of Colorectal Cancer Prevention by Aspirin—A Literature ...
mdpi.com
Inhibitory Effect of Moringa oleifera Seed Extract and Its Behenic Acid ...
mdpi.com
Targeting the Tumor Microenvironment to Treat Ovarian Cancer - NCI
cancer.gov
Redox-Mediated Mechanism of Chemoresistance in Cancer Cells
mdpi.com
Construction and In Vitro Evaluation of a Tumor Acidic pH-Targeting ...
mdpi.com
The Effects of Conjugated Linoleic Acids on Cancer
mdpi.com
Metabolic Reprogramming in Tumor Endothelial Cells
mdpi.com
Ex Vivo Intestinal Organoid Models: Current State-of-the-Art and ...
mdpi.com
Construction and In Vitro Evaluation of a Tumor Acidic pH-Targeting ...
mdpi.com
γδ T Cells: The Ideal Tool for Cancer Immunotherapy
mdpi.com
The Role of Autophagy Modulated by Exercise in Cancer Cachexia
mdpi.com
Protease Expression Levels in Prostate Cancer Tissue Can Explain ...
mdpi.com
Construction and In Vitro Evaluation of a Tumor Acidic pH-Targeting ...
mdpi.com
AcidoCEST-UTE MRI Reveals an Acidic Microenvironment in Knee Osteoarthritis
mdpi.com
Characterization of Polyelectrolyte Complex Formation Between Anionic ...
mdpi.com
Construction and In Vitro Evaluation of a Tumor Acidic pH-Targeting ...
mdpi.com
Inhibitory Effect of Moringa oleifera Seed Extract and Its Behenic Acid ...
mdpi.com
Characterization of Polyelectrolyte Complex Formation Between Anionic ...
mdpi.com
Hyaluronidase Inhibitor-Incorporated Cross-Linked Hyaluronic Acid ...
mdpi.com
Targeting Lysophosphatidic Acid in Cancer: The Issues in Moving from ...
mdpi.com
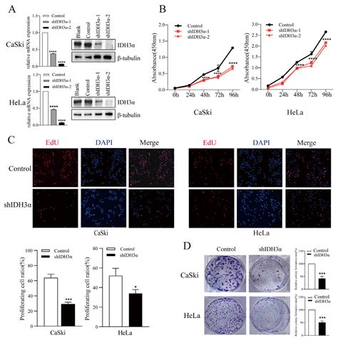
Inhibition of IDH3α Enhanced the Efficacy of Chemoimmunotherapy by ...
mdpi.com
Doxorubicin-Conjugated Nanoparticles for Potential Use as Drug Delivery ...
mdpi.com
Inhibition of IDH3α Enhanced the Efficacy of Chemoimmunotherapy by ...
mdpi.com
Inhibition of IDH3α Enhanced the Efficacy of Chemoimmunotherapy by ...
mdpi.com
Inhibition of IDH3α Enhanced the Efficacy of Chemoimmunotherapy by ...
mdpi.com
The cancer microenvironment - engineering therapeutic options, McGrath ...
allevents.in
Lysophosphatidic Acid Receptor Signaling in the Human Breast Cancer ...
mdpi.com
Inhibition of IDH3α Enhanced the Efficacy of Chemoimmunotherapy by ...
mdpi.com
Inhibition of IDH3α Enhanced the Efficacy of Chemoimmunotherapy by ...
mdpi.com
Ursolic Acid’s Alluring Journey: One Triterpenoid vs. Cancer Hallmarks
mdpi.com
Effects of Potassium Fulvic Acid on Soil Physical and Chemical ...
mdpi.com
An Update on Mesoporous Silica Nanoparticle Applications in Nanomedicine
mdpi.com
Effects of Potassium Fulvic Acid on Soil Physical and Chemical ...
mdpi.com
Buy The Extracellular Matrix and the Tumor Microenvironment: 11 ...
amazon.in
Active Targeting Strategies Using Biological Ligands for Nanoparticle ...
mdpi.com
The Effects of Conjugated Linoleic Acids on Cancer
mdpi.com
Examining Jaw Osteonecrosis and Zoledronic Acid - NCI
cancer.gov
The Role of Genetic Polymorphisms as Related to One-Carbon Metabolism ...
mdpi.com
Inhibitory Effect of Moringa oleifera Seed Extract and Its Behenic Acid ...
mdpi.com
Tumor Ablation: Effects on Systemic and Local Anti-Tumor Immunity and ...
amazon.in
MSBLAB
msblab.in
Write the mechanism of acid rain? what is marble cancer? how is it ...
brainly.in
Primary Mediastinal Germ Cell Tumors: A Thorough Literature Review
mdpi.com
Tumor-Associated Macrophages in Pancreatic Ductal Adenocarcinoma ...
mdpi.com
Inflammation-Driven Colorectal Cancer Associated with Colitis: From ...
mdpi.com
Micro and Nanoengineering of the Cell Microenvironment: Buy Micro and ...
flipkart.com
Comprehensive Assessment of Secreted Immuno-Modulatory Cytokines by ...
mdpi.com
An Explainable Brain Tumor Detection Framework for MRI Analysis
mdpi.com
Translational Research: Bridging the Gap from Scientific Discovery to ...
leicabiosystems.com
Tumor Microenvironment: Metabolism and Immune Interaction
news-medical.net
Tumor-Associated Macrophages in Pancreatic Ductal Adenocarcinoma ...
mdpi.com
Carcinoid Tumors: Causes, Symptoms & Treatment Options
medicoverhospitals.in
Dynamic effects of Retinoic Acid isomers on cancer and physiology: Buy ...
flipkart.com
Inhibition of IDH3α Enhanced the Efficacy of Chemoimmunotherapy by ...
mdpi.com
CD13-Mediated Pegylated Carboxymethyl Chitosan-Capped Mesoporous Silica ...
mdpi.com
The Methylation Status of the Epigenome: Its Emerging Role in the ...
mdpi.com
Cancers | Special Issue : Cancer Evolution
mdpi.com
Ketone Bodies and SIRT1, Synergic Epigenetic Regulators for Metabolic ...
mdpi.com
The Emerging Impact of Tumor Budding in Oral Squamous Cell Carcinoma ...
mdpi.com
Acid Reflux Disease and Cancer Risk - NCI
dceg.cancer.gov
没食子酸 CAS 149-91-7 | 842649
merckmillipore.com
Everything to know about Tumor lysis Syndrome: Risk & prevention
oncoplus.co.in
Cancer Biomarkers | Encyclopedia MDPI
encyclopedia.pub
Inhibition of IDH3α Enhanced the Efficacy of Chemoimmunotherapy by ...
mdpi.com
Imaging Lily
imaginglily.com
Inhibition of IDH3α Enhanced the Efficacy of Chemoimmunotherapy by ...
mdpi.com
Pediatric Oncology : Solid Tumors : Solid Tumors Introduction ...
pediatriconcall.com
Buy Illustrated Tumor Nomenclature: Nomenclature Illustree des Tumeurs ...
amazon.in
Multiagent Intratumoral Immunotherapy Can Be Effective in A20 Lymphoma ...
mdpi.com
Kick Cancer's Acid: a Five Day Whole Life Detox eBook : Blanchard-Horan ...
amazon.in
Delhi Cancer Clinic
delhicancerclinic.com
Lactic acid and lactic acid bacteria can prevent and cure cervical ...
theweek.in
Wilms Tumor : Symptoms, Causes Diagnosis & Treatments
medicoverhospitals.in
Related Searches
Tumor Microenvironment
pH in Tumor Microenvironment Acidic
Acidic Microenvironment Tumor Survival
Tumor Microenvironment Cell
Brain Tumor Microenvironment
Tumor Microenvironment Immune Cells
Acidic pH Tumor Microenvironment Affecting Enzymes
Tumor Environment
Acidic Microenvironment Tumor Diagram
Tumor Microenvironment Hypoxia
Acidic Tumor Microenvironment Nature
People with Acidic Tumor Microenvironment
Microenvironment Angiogenesis
Lactic Acid Tumor Microenvironment
Tumor Heterogeneity
Cancer Stem Cells
Tumor Microenvironment and Immunotherapy
Tumor Microenvironment Schematic
Acidic Tumor Microenvironment Progression
Glycine Tumor Microenvironment
Tumor Microenvironment Acidity Illustration
Tumor Microenvironment Immunosuppression
Inflammatory Microenvironment
Hypoxic Tumor Microenvironment
Solid Tumor Microenvironment
Tumor Microenvironment Glycan
Tumor Microenvironment Stroma
Tumor Microenvironment Amino Acid
Carminic Acid Tumor
Tme Tumor
Pancreatic Cancer Microenvironment
Colorectal Cancer Microenvironment
Tumor Microenvironment Macrophage
EMT in the Tumor Microenvironment
Tumor Microenvironment T-cell
Tumor Microenvironment Mibi
Suppressive Tumor Microenvironment
Tumor Acidosis
Exosome Tumor Microenvironment
Cancer Cell Metabolism
Tumor Microenvironment Phospho
Tumor Microenvironment IgG
Tumor Microenvironment Lipid
Abnormal Tumor Microenvironment
Inflammation and the Tumor Microenvironment
Tumor Microenvirment
The Tumor Microenvironment After Surgery
Tumour Tissue Microenvironment
Tumor Microenvironment Elements
O2 Tumor Microenvironment
Search
×
Search
Loading...
No suggestions found