Find Your Style
Women
Men
Accessories
Search for clothing, brands, styles...
×
Women
Men
Accessories
Agilent Switch Matrix
Search
Loading...
No suggestions found
Buy Matrix Pompom Solid Throw- 180X150 cms from Home Centre at just INR ...
homecentre.in
Buy MATRIX Embellished Filled Cushion from Home Centre at just INR 799.0
homecentre.in
Buy Matrix Gianni Double Bed Comforter from Home Centre at just INR 5999.0
homecentre.in
Drone tech startup Urban Matrix raises INR 6 Cr in pre-Series A round
agritimes.co.in
Zen Technologies Secures INR 152 Crore Order from Ministry of Defence ...
thedefencematrix.in
Matrix Gas & Renewables raises INR 350 Crore in pre-IPO round
aninews.in
Agilent 34970A Data Acquisition/Switch Unit, three slot mainframe with ...
coleparmer.in
Integrated Load Switches - NXP Semiconductors | Mouser
mouser.in
34980A Series Multifunction Switch / Measure Unit, Modules | Keysight
keysight.com
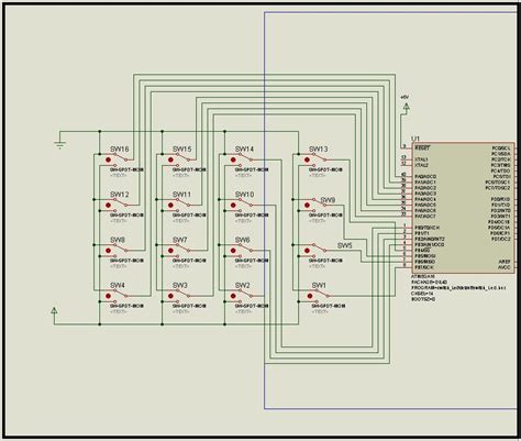
HN-Part2: Interfacing 4x4 switch matrix with the microcontroller
vlabs.iitkgp.ac.in
Network Analyzers | Keysight
keysight.com
HN-Part2: Interfacing 4x4 switch matrix with the microcontroller
vlabs.iitkgp.ac.in
New LXI MEMs-based optical fiber switches available in matrix and ...
pickeringtest.com
PXI Low Density Switch Matrix Modules | Pickering Interfaces
pickeringtest.com
Low-leakage Switch Matrix Mainframes | Keysight
keysight.com
A Multimode 28 GHz CMOS Fully Differential Beamforming IC for Phased ...
mdpi.com
Switching Ripple Harmonics Attenuation in DFIG and Matrix Converter ...
mdpi.com
ICP-MS
crf.iitd.ac.in
1x4 Key Matrix Membrane Keypad - ThinkRobotics – ThinkRobotics.com
thinkrobotics.com
PCI Matrix Cards
pickeringtest.com
8-key membrane keyboard switch matrix display film button control pane ...
inkocean.in
EXFO MXS-9100 |MEMS matrix optical switch |EXFO matrix optical switch ...
spiengineers.com
Buy MT-VIKI 4K HDMI Matrix Switch 8x8, 4K@30Hz Rack Switcher & Splitter ...
desertcart.in
Glass Packed GC Column (fits Agilent, Configuration "A") phase 10% ...
sigmaaldrich.com
Danfoss KP 36 Pressure Switch : Amazon.in: Industrial & Scientific
amazon.in
Daisy Data I301-000021-01 Membrane Key Switch Matrix – Atlas Shipcare ...
atlasshipcare.com
4X4 Switch Matrix Keypad Module | Embeddinator
embeddinator.com
Switch Matrix Network - Electronic Warfare Systems | ALPHA DESIGN ...
adtl.co.in
Membrane switch / monitor switch / matrix keyboard / film key / button ...
inkocean.in
OCA35 Gonimeter
home.iitk.ac.in
The white surface Mini 4-key membrane switch display switch matrix key ...
inkocean.in
4X4 Switch Matrix Keypad Module | Embeddinator
embeddinator.com
Rheodyne 7010-120 Manual Injection Valve 5X140Mm – Aeliya Marine Tech
aeliyamarinetech.com
Membrane switch display switch matrix keyboard membrane switch control ...
inkocean.in
4x4 Matrix Keypad Switch Type – QuartzComponents
quartzcomponents.com
HN-Part2: Interfacing 4x4 switch matrix with the microcontroller
vlabs.iitkgp.ac.in
Membrane switch / monitor switch matrix keyboard / film key / button c ...
inkocean.in
India's Audio SuperStore — The Audio Co.
theaudio.co
Membrane key switch matrix i301-000021-01 – Aeliya Marine Tech
aeliyamarinetech.com
Daisy Data I301-000021-01 Membrane Key Switch Matrix – Atlas Shipcare ...
atlasshipcare.com
Buy mxuteuk 12V SPST ONOFF LED Round Toggle Switch, IP67 Waterproof ...
ubuy.co.in
Buy Enbuer HDMI Matrix Switch 4x4, 4K HDMI Matrix Switcher Splitter 4 ...
ubuy.co.in
HDMI Switch - Mini HDMI To AV Scalar 1080P HD Video Converter Importer ...
pshcomputers.in
Buy 16 Keys Matrix Keypad 4x4 Membrane Keyboard Module Array Switch for ...
ubuy.co.in
1 * 3 Membrane Switch Matrix Membrane Switch Control Panel Key 3 Red ...
sensorembedded.com
1 row of four key membrane switch matrix keyboard membrane switch cont ...
inkocean.in
Orei 4K 1x2 HDMI Duplicator Splitter by OREI - with Scaler 2 Ports with ...
amazon.in
DSS532 – Welcome To Corporate Telesystems Pvt Ltd
ctplindia.in
Membrane switch / monitor switch / matrix keyboard / film key / button ...
inkocean.in
4x4 Membrane Switch Matrix Keypad | GorsuElectronic
gorsuelectronic.com
Matrix Audio | TheAudioCo | India — The Audio Co.
theaudio.co
Buy Matrix Imperial 1Pc Jacquard Door Curtain from Home Centre at just ...
homecentre.in
Membrane switch / monitor switch / matrix keyboard / film key / button ...
inkocean.in
Buy 2 Pieces Stop Kill Safety Lanyard Boat Engine Emergency Stop Switch ...
ubuy.co.in
Omron SS5GL2 Microswitch 125 VAC, 5A Micro Limit | Ubuy India
ubuy.co.in
Display switch matrix keyboard membrane switch / membrane switch / con ...
inkocean.in
A Multimode 28 GHz CMOS Fully Differential Beamforming IC for Phased ...
mdpi.com
Amazon.in: Buy mokioki 4X4 Switch Matrix for Arduino & Raspberry Pi ...
amazon.in
A Multimode 28 GHz CMOS Fully Differential Beamforming IC for Phased ...
mdpi.com
4 Keys 1x4 Matrix Membrane Switch Keypad
flyrobo.in
Buy Matrix Abode Jacquard Door Curtain - 135 X 225 CM from Home Centre ...
homecentre.in
Buy PhyinLan Universal Rack Mount Kit 1U Rack Ears for NETGEAR Series ...
ubuy.co.in
P9165C 2X8 USB solid state switch matrix, 300 KHz to 18 GHz | Keysight
keysight.com
Buy Matrix Panama Cushion Cover- Set of 2 - 40 x 40 cm from Home Centre ...
homecentre.in
Buy MT-VIKI 4K HDMI Matrix Switch 8X8 Support Web GUI w/IR Remote, Rack ...
desertcart.in
Buy Matrix Contemporary Semi-Blackout Window Curtain - 135 x 160 cm ...
homecentre.in
A Multimode 28 GHz CMOS Fully Differential Beamforming IC for Phased ...
mdpi.com
A Multimode 28 GHz CMOS Fully Differential Beamforming IC for Phased ...
mdpi.com
1 * 3 Membrane Switch Matrix Membrane Switch Control Panel Key 3 Red ...
sensorembedded.com
Buy 6Pcs 16 Keys Matrix Array Membrane 4x4 Keypad Switch 8pin Keyboard ...
desertcart.in
No word 4 key membrane switch matrix keyboard membrane switch control ...
inkocean.in
Buy Matrix Flint 3-Pc. Double Bedsheet Set - 274 x 274 cm from Home ...
homecentre.in
A Multimode 28 GHz CMOS Fully Differential Beamforming IC for Phased ...
mdpi.com
Buy DIYmalls 4x4 Matrix Membrane Keypad 16 Key Keyboard Module Array ...
desertcart.in
How to Select the Correct GC Column - Agilent Technologies - Life ...
pdf.directindustry.com
Buy Matrix Paradise Foil Printed Embellished Filled Cushion - 40 x 40 ...
homecentre.in
Magnetic Proximity Switches Proximity Switches by SCT | Omni Engineering
omnicorp.in
EmbeTronicX 4x4 Membrane Switch Matrix Keypad – 16-Key Input for ...
amazon.in
High Performance Liquid Chromatography (HPLC) - Agilent Technologies ...
buffalo.edu
4x4 Membrane Switch Matrix Keypad | GorsuElectronic
gorsuelectronic.com
Buy Matrix Floral Print Semi-Blackout Window Curtain-135 x 160 cm from ...
homecentre.in
HDMI Splitters & Switchers - HDMI Splitter 4 Port PS-HDSP1X4 Trader ...
primesol.in
P9165C 2X8 USB solid state switch matrix, 300 KHz to 18 GHz | Keysight
keysight.com
No. 2 T-key membrane switch display switch matrix keyboard membran ...
inkocean.in
Fillable Online Miniature Matrix: MMC Series Controlled with USB or ...
pdffiller.com
A Multimode 28 GHz CMOS Fully Differential Beamforming IC for Phased ...
mdpi.com
Buy Matrix Paradise Foil Printed Embellished Filled Cushion - 40 x 40 ...
homecentre.in
A Multimode 28 GHz CMOS Fully Differential Beamforming IC for Phased ...
mdpi.com
Components – Inkocean Technologies
inkocean.in
Consider Mxn(R) the set of n x n matrices with real entries. Define T ...
brainly.in
Matrix keyboards Matrix x Clix Mechanical Gaming Keyboard 60% RGB India ...
ubuy.co.in
A Multimode 28 GHz CMOS Fully Differential Beamforming IC for Phased ...
mdpi.com
4Dot-Matrix R click at MG Super Labs India
mgsuperlabs.co.in
Buy Kailh Box Jellyfish Switch 5-pin 47gf Linear Switch with Dustproof ...
ubuy.co.in
How to Select the Correct GC Column - Agilent Technologies - Life ...
pdf.directindustry.com
Buy mankk Reverse Polarity Momentary Rocker Switch 12V DC 20A 6 Pin ...
ubuy.co.in
ISE20A-T-01-J SMC | SMC Pressure Switch 10 bar | 215-1060 | RS
in.rsdelivers.com
A Multimode 28 GHz CMOS Fully Differential Beamforming IC for Phased ...
mdpi.com
Metal Dome Switch manufacturers, China Metal Dome Switch suppliers ...
globalsources.com
Recent Advances in the Synthesis of Piperazines: Focus on C–H ...
mdpi.com
Network | TheAudioCo | India — The Audio Co.
theaudio.co
10 Beauty Launches That Should Be On Your Radar This Month | Femina.in
femina.in
16 Keys 4x4 Matrix - Membrane Type Keypad
flyrobo.in
A Multimode 28 GHz CMOS Fully Differential Beamforming IC for Phased ...
mdpi.com
Mcu Board Matrix Array Switch Tactile Keypad Practical Numeric Keypad ...
desertcart.in
Metal Dome Switch manufacturers, China Metal Dome Switch suppliers ...
globalsources.com
Baumdiagramm Beispiele und Vorlagen
edrawsoft.com
ネットワーク図作成ソフト
edrawsoft.com
Probots 4 X 3 Flexible Matrix Keypad Membrane Switch Keyboard Button ...
probots.co.in
Buy Electronic product Display Membrane Switch Matrix Keyboard Button ...
desertcart.in
FL SWITCH 1108N - Industrial Ethernet Switch - 1085243 | Phoenix Contact
phoenixcontact.com
1 * 3 Membrane Switch Matrix Membrane Switch Control Panel Key 3 Red ...
sensorembedded.com
Buy Matrix Crystal Embellished Sheer Door Curtain - Set Of 2 from Home ...
homecentre.in
New 4K Ultra HD Matrix Switches! - Control4 Home Automation Video ...
edurev.in
Buy Yetaida 4Pcs 16Key Arduino Keypad, Matrix Array Membrane Switch ...
desertcart.in
Minecraft
store.playstation.com
Shop Electronics Products Online in India – Top Gadgets & Accessories ...
ubuy.co.in
Buy LiebeWH Button Key Module 2x4 Matrix Push Button Switch Board 8 ...
desertcart.in
Amazon.in: Buy SWAPITECH RGB Wired Gaming Mouse, Upto 6400 DPI, 7 ...
amazon.in
1 * 3 Membrane Switch Matrix Membrane Switch Control Panel Key 3 Red ...
sensorembedded.com
Related Searches
HDMI Matrix Switch
RF Switch Matrix
HDMI Matrix Switcher
Av Matrix Switcher
Matrix Switch Diagram
Switch Matrix Movie
Switch Matrix Board
4x4 Matrix Switch
Matrix Switch Module
Switching Matrix
Switch Matrix Circuit
4X2 HDMI Matrix Switch
Matrix Switcher 8X8
Keysight Switch Matrix
Switch Matrix Icon
Switch Matrix Panel
Audio Matrix Switch
Arduino Switch Matrix
DVI Matrix
Switch Matrix Controller
Switch Matrix Character
Extron Matrix Switcher
Less Switch Matrix Mosbius
Turn Signal Switch Matrix
16X16 Matrix Switcher
Matrix Switch for Connect 15 Tablet for Mirroring
Bosch Matrix Switch
Matrix Switch Costume
Aten Matrix Switcher
Software Based Matrix Switch
Belinda McClory Matrix Switch
1X8 Switch Matrix
Matrix Switcher 3X3
4K HDMI Video Matrix Switch 4x4
Pinball Switch Matrix
Switch Component
Kramer Matrix Switcher
Switch Matrix Internal
Electronics Switch Matrix
HDMI Matrix 6X2
Matrix Switch Cat6
Cm Matrix Switch
Cobrapin Switch Matrix
Bruno Matrix Switch
TV Matrix Switch
RF Switch Matrix Box
Switch Ss252 Matrix
Thinklogical Matrix Switch
Switch Matrix Actress
Art Switch Matrix
Search
×
Search
Loading...
No suggestions found