Find Your Style
Women
Men
Accessories
Search for clothing, brands, styles...
×
Women
Men
Accessories
B2k Raz B Brother
Search
Loading...
No suggestions found
Jaggi Brothers Out? Eversource Plans To Buy BluSmart for INR 800-1,000 ...
goodreturns.in
Quartz Himalayan Brothers, Dharamshala INR 918 OFF ( ̶3̶2̶8̶0̶ ) Hotel ...
makemytrip.com
B2K - Raz Live Sydney Show, Noir Sydney, Darlinghurst, 12 April to 13 ...
allevents.in
What’s the Free Fire ID of B2K? Stats, headshots, channel views, and ...
sportskeeda.com
Who Is Free Fire B2K? B2K Free Fire ID, Setting, Stats, Channels And More
gurugamer.com
Who Is Free Fire B2K? B2K Free Fire ID, Setting, Stats, Channels And More
gurugamer.com
B2K Bow Wow Waka Flocka Flame & Jeremih, Chaifetz Arena, St. Louis, 21 ...
allevents.in
B2K And P Diddy: A Journey Through Music And Fame
archive.jntuaresults.ac.in
B2K (Born2Kill) vs OP Vincenzo: Who has better stats in Free Fire?
sportskeeda.com
DCP-L2541DW | Brother India
brother.in
B2K's Free Fire MAX ID, stats, K/D ratio, headshots, and YouTube income ...
sportskeeda.com
The R. in R & B Greatest Hits Collection: R. Kelly: Amazon.in: Music}
amazon.in
Brother B2080DW Single Function Laser - Price in India, Specifications ...
cashify.in
The Fantastic Four: First Steps - Official 'H.E.R.B.I.E.' Teaser Trailer
in.ign.com
HRBS Rakhi with chocolates Gift Hamper For Brother, Rakhi For Raksha ...
amazon.in
All The Details About B2K Free Fire ID, Overall Stats, K/DA, And More
gurugamer.com
Who Is Free Fire B2K? B2K Free Fire ID, Setting, Stats, Channels And More
gurugamer.com
Gear Machining | Machine Tools | Brother
machinetool.global.brother
B.Brother's Computer Academy
bbcacademy.in
B2K's Free Fire MAX ID, stats, K/D ratio, headshots, and YouTube income ...
sportskeeda.com
Who Is Free Fire B2K? B2K Free Fire ID, Setting, Stats, Channels And More
gurugamer.com
brother PT 9700 PC Single Function Monochrome Printer - brother ...
flipkart.com
Brother — Teletype
teletype.in
Who Is Free Fire B2K? B2K Free Fire ID, Setting, Stats, Channels And More
gurugamer.com
Who Is Free Fire B2K? B2K Free Fire ID, Setting, Stats, Channels And More
gurugamer.com
B.Brother's Computer Academy (BBCACADEMY) - Top Computer Institute ...
bbcacademy.in
B.Brother's Computer Academy (BBCACADEMY) - Top Computer Institute ...
bbcacademy.in
B.Brother's Computer Academy (BBCACADEMY) - Top Computer Institute ...
bbcacademy.in
Nutrition House™ - India's Authentic Supplement Store Online
nutritionhouse.in
Buy TOPS B.O.B. Brothers of Bushcraft Survival Knife Coyote Tan Blade ...
ubuy.co.in
B.Brother's Computer Academy (BBCACADEMY) - Top Computer Institute ...
bbcacademy.in
B.Brother's Computer Academy
bbcacademy.in
B.Brother's Computer Academy (BBCACADEMY) - Top Computer Institute ...
bbcacademy.in
Daniel Baldwin wins award for film featuring all 4 acting brothers ...
syracuse.com
Buy TOPS B.O.B. Brothers of Bushcraft Survival Knife Coyote Tan Blade ...
ubuy.co.in
Crime Patrol | Zahar: Dhaba owner Kuljeet murdered over dispute with ...
insidestories.co.in
120+ Birthday Wishes For Your Big Brother
tring.co.in
Grigoryan Brothers Presented by RAZ Music, 111 Main Road,Hepburn ...
allevents.in
Who Is Free Fire B2K? B2K Free Fire ID, Setting, Stats, Channels And More
gurugamer.com
Viral Video: Israeli actor Lior Raz Joins 'Brothers in Arms'; faces ...
ptcpunjabi.co.in
Ratol Rat Cake, 25g (25g x 30 Pcs) : Amazon.in: Garden & Outdoors
amazon.in
The Virtuous
thevirtuous.in
LRS Cash Receipt Book - 50 Sheets (Pack of 1) : Amazon.in: Office Products
amazon.in
Jonas Brothers Tickets - Hellotickets
hellotickets.co.in
B2K's Free Fire ID number, stats, subscribers rank, earnings, and more
sportskeeda.com
Heavenly Happy Birthday Images Exclusive Media Updates #843
superadmin.kalaignarcentenarylibrary.tn.gov.in
Indian Railways: 'ভাই, ৫০০০ টাকায় তো...'! রাজধানী এক্সপ্রেসের লাক্সারি ...
bengali.news18.com
B Brothers UTL E-Vehicle/Scooter/Bike Battery Charger Lithium ION (NMC ...
amazon.in
RAZ TRADITIONAL HOUSE (Shiraz) - Specialty B&B Reviews & Photos ...
tripadvisor.in
Lucky Jewellery 18 K Gold Plated 99.99 Silver Pure Chandi Two Thousand ...
amazon.in
Welcome to J.B AND BROTHERS, A house of authentic, certified diamonds ...
jbbrothers.com
'RRR Of Kannada Cinema' Meet Shetty Trio Of Rishab, Rakshit & Raj Of ...
mensxp.com
Reasoning Quiz For Bank Foundation 2023 -25th September
bankersadda.com
SORTE SIGØJNER - Brothers Moving - LETRAS.COM
letras.com
Amari and the Despicable Wonders : Alston, BB: Amazon.in: Books
amazon.in
Verdict on Indiabulls puts RHT Trust under scanner; INR2,341 crore ...
economictimes.indiatimes.com
Rupee Depreciation: Will India's Exports Stand To Gain? | Investing.com ...
in.investing.com
Brothers-in-arms-double-time
in.ign.com
Reasoning Quiz For Bank Foundation 2023 -25th September
bankersadda.com
B2K And P Diddy: A Journey Through Music And Fame
archive.jntuaresults.ac.in
JB Brothers
webapps.jbbros.com
B2K SkyHighBaby Nasal vacuum cleaner Manual Nasal Aspirator (Blue ...
flipkart.com
special marriage day greetings wishes images in telugu for brother ...
quotesgardentelugu.in
B2K vs Ajjubhai (Total Gaming): Who has better Free Fire stats in ...
sportskeeda.com
2 રૂપિયાથી નીચેના ભાવે મળતો શ્રી અધિકારી બ્રધર્સનો શેર 690 રૂપિયાનો થઈ ...
gujarati.news18.com
JB Brothers
webapps.jbbros.com
Brothers-in-arms-earned-in-blood-demo-disc
in.ign.com
Inb Billjunction Dot Com Tech_biljun Payments — Money Deducted but not ...
consumercomplaints.in
Clarification on NTR 'BIL' movie debut!!
tollywoodboxoffice.in
The Problem Of The Rupee : Its Origin and its Solution | Dr. B.R ...
amazon.in
Big Brother – karmikh
karmikh.com
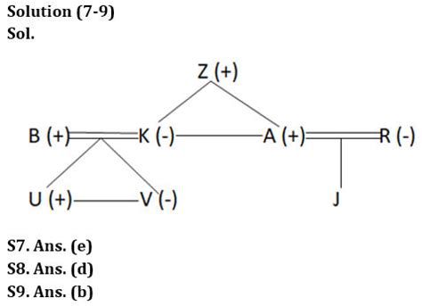
M, K, J, T, R, D and W are seven members of a family. There are two ...
brainly.in
B Brothers USB Type C Cable 2 A 1 m High Speed Type C Charging & Data ...
flipkart.com
Menu at Mr. B & Brothers (Mandi And Biryani), Hyderabad
restaurant-guru.in
B Brothers Bluetooth Selfie Stick Price in India - Buy B Brothers ...
flipkart.com
Israel-Hamas War: इजरायल-हमास युद्ध के बीच फौदा के एक्टर Lior Raz ने ...
jagran.com
Brother Orwell — Teletype
teletype.in
HRBS Rakhi with chocolates Gift Hamper For Brother, Rakhi For Raksha ...
amazon.in
Six Brothers Mahura: India’s Very Own Luxury Heritage Spirit
lifestyleasia.com
2. 3. 4. (A) Session (A) (A) Mother Bangalore (B) Month (B) Calcutta (B ...
brainly.in
JB Brothers
webapps.jbbros.com
Trident
tridentfb.com
The Virtuous
thevirtuous.in
Haldiram’s Nagpur and Delhi may reunite for IPO after youngest brother ...
freepressjournal.in
healthcare: How Fortis Healthcare’s INR400 crore went missing at the ...
economictimes.indiatimes.com
Razorest-Dsr Cap 10'S Price, Uses, Side Effects, Composition - Apollo ...
apollopharmacy.in
Brother MFC-T4500DW All-in-One Colour Inktank Refill System Printer ...
amazon.in
Lucky Jewellery 18 K Gold Plated 99.99 Silver Pure Chandi Two Thousand ...
amazon.in
Olympiad Test: Blood Relation Test - 2 Free MCQ Practice Test with ...
edurev.in
JB Brothers
webapps.jbbros.com
Ratol Rat Cake, 25g (25g x 30 Pcs) : Amazon.in: Garden & Outdoors
amazon.in
Sahitya Sankalp
sahityasankalp.in
User Login | J.B and Brothers
jbbrothers.com
Buy Lucky Jewellery Silver Oxidised 99.99 Silver Pure Chandi Two ...
amazon.in
Sunil Gavaskar urged BCCI to restrict Salary for uncapped players to ...
bhaskarenglish.in
B.R.AMBEDHKAR PNGS || DR. B. R. AMBEDKAR FULL HD IMAGES FREE || DR. B ...
editingworld.in
ORWrite a letter to your friend congratulating him on his brillient ...
brainly.in
[Solved] S is mother of T. T is husband of J. N is son of J. Z is ...
cracku.in
Vitamin B12 Report Format | MS Word & Pdf
labsmartlis.com
The Untold Journey of Dr. B R Ambedkar: A Trailblazer | PlanetSpark
planetspark.in
Brother DCP-T220 Multi Function Inkjet - Price in India, Specifications ...
cashify.in
Bhaukaal Web Series Season 1 Review, Story, Cast, Trailer | Reviewkaro
reviewkaro.in
Brother DCP-T820DW Multi Function Inkjet - Price in India ...
cashify.in
Customer List
jaykar.co.in
[Solved] Deepak has a brother named Aditya. Deepak is the son of ...
cracku.in
RBI sells dollars to arrest rupee's slide; first time since Lehman ...
economictimes.indiatimes.com
Artists Who Define Afrofuturism In Music: Sun Ra, Flying Lotus, Janelle ...
grammy.com
Developer Arvind Sharma
bbcacademy.in
Six Brothers Mahura: India’s Very Own Luxury Heritage Spirit
lifestyleasia.com
‘Why do you take away his source of entertainment?’ This remark was ...
brainly.in
Our Offices | B S R & Co. LLP
bsr-co.in
Lucky Jewellery 18 K Gold Plated 99.99 Silver Pure Chandi Two Thousand ...
amazon.in
Jackets | R&B Fashion India
randbfashion.in
Buy Oral B 3 in 1 Pack Toothbrush with Free 3 Cavity Defense Toothbrush ...
amazon.in
Hall Pass: Amazon.in: Wilson, Owen Y, Sudeikis, Jason, Applegate ...
amazon.in
B'luru: "Least priority, shifted late," says brother of patient who ...
english.varthabharati.in
Six Brothers Mahura: India’s Very Own Luxury Heritage Spirit
lifestyleasia.com
Week 2 - Africa| RAZ Summer Camps 2023 with Heroes & Villains, 9030 W ...
allevents.in
Kids A-Z - App on Amazon Appstore
amazon.in
Related Searches
Razz B B2K
B2K Reunion
Raz B Boyfriend
B2K Omarion Razz B Lil Fizz J Boog Poster
Rasby B2K
Raz B Parents
B2K Album Cover
Raz B B2K Now
B2K Members
Who Is Raz B
B2K Boy Band
Raze B
Raz B Son
Raz B Baby Mama
Raz B Beach
Raz B Producer
Raz B Girlfriend
Raz B Boats
Raspy B2K
Raz B Arrested
Who Was B2K Manager
Raz B 90s
B2K Omarion Raz B Lil Fizz J Boog Posters
B2K Manager Chris Stokes
B2K Albums
B2K Singers
Raz B as a Kid
Raz T
B2K Omarion Raz B Little Fizz J Boog Posters
Raz B Nesbitt
B2K 3LW
B2K Boys
B2K Christmas Album
Raz Rapper
Razz B Bek
B2K De Mario Thornton
B2K Singing Group
Raz B Bad Boys Club
Marques Houston and B2K
Bad Boys Club Season Texas Raz B
Raz B in Bucket Hat
Raz B Books
Leni B Raz E Sig
B2K in Timberlands
Black Child Actresses in B2K Video
B2K Cover Christmas
Raz B Young
B2K Group Members
J Boog Omarion
Razz B2K
Search
×
Search
Loading...
No suggestions found