Find Your Style
Women
Men
Accessories
Search for clothing, brands, styles...
×
Women
Men
Accessories
Caucasian Types
Search
Loading...
No suggestions found
INR 2 - Notes - UNIT- III 3 WAR SYNOPSIS Introduction Definitions of ...
studocu.com
Liposomal Iron ferric pyrophosphate Products at price INR 899 in Sao ...
indexim.in
BMW X7 Facelift Launched In India Starting At INR 1.22 Crore (Ex-Showroom)
topgearmag.in
INR To Yen Conversion: An All Inclusive Guide For 2026
traveltriangle.com
Scienticy 2600mAh (26E) 3.7V dmegc INR 18650 Rechargeable Lithium Ion ...
flipkart.com
Indibet in India: Official site | Get 200% up to INR 10,000 | Online ...
indibett.in
Betindi Online Casino - Official site in India | Get Bonus 10000 INR ...
betindi-india.in
COTTON / LINEN SKIRTS BRANDS at price INR 0 in Mumbai | Vrushti Fashion
vqueen.co.in
COTTON / LINEN SKIRTS BRANDS at price INR 0 in Mumbai | Vrushti Fashion
vqueen.co.in
The 65,000 INR Garmin Tactix Delta for the S.A.S types – Wearables
wearables.in
96in Casino - Get 500% Welcome Bonus up to 30,000 INR
96in.in
96in Cricket Betting - Get 501% bonus up to INR 30,000
96in.in
Race — lesson. Social Science, Class 7.
yaclass.in
Race — lesson. Social Science, Class 7.
yaclass.in
Best Skin Care Tips For Different Types Of Complexions – Re'equil
reequil.com
Rupee Symbol Kaise Type Karein Keyboard Par (Mac/PC) 2026 - Wise
wise.com
In Vitro and Ex Vivo Mechanistic Understanding and Clinical Evidence of ...
mdpi.com
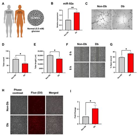
Micro-RNA 92a as a Therapeutic Target for Cardiac Microvascular ...
mdpi.com
Hospital Management Software | Billing Prints | Formats
softcure.in
Difference Between DNA and RNA in Biology: Definition, Types and ...
aakash.ac.in
Thermocouples
in.omega.com
Warf 2 Tablet 30's Price, Uses, Side Effects, Composition - Apollo Pharmacy
apollopharmacy.in
Aeronautical Engineering Salary in India - AME CET
amecet.in
All about E-ledgers under GST: E-cash ledger, E-credit ledger & E ...
cleartax.in
A guide to the 12 best types of Japanese sake to shop for in India
lifestyleasia.com
Moisturiser or hydrator—which product do you need for your skin type ...
vogue.in
A guide to the 12 best types of Japanese sake to shop for in India
lifestyleasia.com
A guide to the 12 best types of Japanese sake to shop for in India
lifestyleasia.com
Our ultimate guide to finding the best biryani in India
lifestyleasia.com
A Comprehensive Overview Of Different Types Of Drones
insidefpv.com
A guide to the 12 best types of Japanese sake to shop for in India
lifestyleasia.com
A guide to the 12 best types of Japanese sake to shop for in India
lifestyleasia.com
A guide to the 12 best types of Japanese sake to shop for in India
lifestyleasia.com
Wooden Money/Piggy Bank, Money Box, Coin Box with Carved Design for ...
amazon.in
LRS Cash Receipt Book - 50 Sheets (Pack of 3) : Amazon.in: Office Products
amazon.in
Truefitt & Hill Aftershave Balm – Truefitt & Hill India
truefittandhill.in
Truefitt & Hill Aftershave Balm – Truefitt & Hill India
truefittandhill.in
Free Bill Format | Download and Send Invoices Easily - Wise
wise.com
Truefitt & Hill Aftershave Balm – Truefitt & Hill India
truefittandhill.in
Faracent USB Type C Extension Cable (3.3Ft/1m),New Version USB 3.1 ...
amazon.in
Truefitt & Hill Aftershave Balm – Truefitt & Hill India
truefittandhill.in
Truefitt & Hill Aftershave Balm – Truefitt & Hill India
truefittandhill.in
Truefitt & Hill Aftershave Balm – Truefitt & Hill India
truefittandhill.in
Truefitt & Hill Aftershave Balm – Truefitt & Hill India
truefittandhill.in
Kyda Combo Pack of 24K Gold vitamin c Face Serum and 24k Gold Flakes ...
amazon.in
Truefitt & Hill Aftershave Balm – Truefitt & Hill India
truefittandhill.in
When Deep Vein Thrombosis Causes Long-Term Damage | Everyday Health
everydayhealth.com
Air Moving Products
hicoolfans.com
Street Triple 765 R Model | For the Ride
triumphmotorcycles.in
Truefitt & Hill Aftershave Balm – Truefitt & Hill India
truefittandhill.in
Millets In Kannada Types, Siridhanya Names, Benefits/Uses,, 53% OFF
iiitl.ac.in
Lakeshore Block Play People - Hispanic Family at Lakeshore Learning
lakeshorelearning.com
NPS: National Pension Schemes Eligibility, Types, Calculator
paisabazaar.com
Street Triple 765 R Model | For the Ride
triumphmotorcycles.in
The R&A - Quiz Beginner
randa.org
Truefitt & Hill Aftershave Balm – Truefitt & Hill India
truefittandhill.in
Shivam Mild Steel Pin Type Anchor Fastener (CZA) Bolt/Pin/Nut/Washer ...
amazon.in
In Vitro and Ex Vivo Mechanistic Understanding and Clinical Evidence of ...
mdpi.com
The 2024 Jaguar F-Type Is the Burn-Off For Jag's Gasoline Sports Cars
motortrend.com
Truefitt & Hill Aftershave Balm – Truefitt & Hill India
truefittandhill.in
Truefitt & Hill Aftershave Balm – Truefitt & Hill India
truefittandhill.in
Maruti Wagon R VXI 1.2 On-Road Price, Specs & Features, Images
autovista.in
Truefitt & Hill Aftershave Balm – Truefitt & Hill India
truefittandhill.in
Ramky One Marvel | Survey No 278, Gajularamaram Road, | Hyderabad ...
jllhomes.co.in
What are the types of designing courses in India their Scope
chitkara.edu.in
Warf-5 Tablet 30's Price, Uses, Side Effects, Composition - Apollo Pharmacy
apollopharmacy.in
Safety Valves, Control Valves : Supply Side, Screw Connection Types R ...
in.misumi-ec.com
9kboss Casino: Play 500+ games with bonuses up to 100,000 INR.
devinkearns.org
France says mercenaries from Russia's Wagner Group staged 'French ...
france24.com
Welcome to eProcurement - Tender Management System - Govt of ....
tender.telangana.gov.in
Wrap it, Box it, Tape it: A Complete Guide to Types of Packing Materials
assureshift.in
Where Are Indian Bank Notes Printed? How Much Does It Cost To Print Rs ...
zeenews.india.com
What Your Nose Shape Reveals About Your Personality?
jagranjosh.com
Description
kannalagan.co.in
Dubai Visa fees for Indian Citizens | Dubai visit visa fees for Indian
itzeazy.in
MAX (Pack of 8) 1 Rupee and Half Anna (Mix Year) British India Pack of ...
flipkart.com
Buy Confu Products Online at Best Prices in India | Ubuy
ubuy.co.in
n-Butyryl chloride, Butanoyl chloride, cas-141-75-3 Products at price ...
indexim.in
Uni Ball Pens - Buy Uni Ball Pens Online at Best Prices In India ...
flipkart.com
Should You Invest in Silver in 2025? | FinEdge
finedge.in
How To Take Care Of Coarse Hair? – SkinKraft
skinkraft.com
Buy Isha Products Online at Best Prices in India | Ubuy
ubuy.co.in
Blood Basics And Blood Types - Jankalyan blood centre
jankalyanbloodcentre.in
Vata, Pitta, Kapha: Understanding the different types of body type
freepressjournal.in
LA DEL PROCESO - Kris R. - LETRAS.COM
letras.com
Hariom 1919 - ONE RUPEE. GEORGE V SILVER RARE COIN - INDIA # WT. 11.66 ...
flipkart.com
r Medial Words Sound Mat - Speech Pathology (teacher made)
twinkl.co.in
2023 Honda Civic Type R unveiled as the most powerful model in 30 years ...
overdrive.in
Types of Farming Display Photos
twinkl.co.in
Buy Human Eyes Vectors , Eye Types Collection , Eye Shapes, Eye Vector ...
etsy.com
Virtual Labs
de-iitr.vlabs.ac.in
Different Types of Families Pictures
twinkl.co.in
How Many Types of Force Exist
school.careers360.com
Radioactive Decay And Its Types
pw.live
Types of Soil Information Mat for 3rd-5th Grade
twinkl.co.in
70 Different Types Of Bags - Key Features & Benefits
grabon.in
Peoples BLOG - Home
peoplesblog.co.in
SBI BANK CODE SBCHQ-GEN-PUB-IND-INR MEANING.SBI DIFFERENT TYPES OF ...
digitalhelper.in
SBI BANK CODE SBCHQ-GEN-PUB-IND-INR MEANING.SBI DIFFERENT TYPES OF ...
digitalhelper.in
SBI BANK CODE SBCHQ-GEN-PUB-IND-INR MEANING.SBI DIFFERENT TYPES OF ...
digitalhelper.in
SBI BANK CODE SBCHQ-GEN-PUB-IND-INR MEANING.SBI DIFFERENT TYPES OF ...
digitalhelper.in
SBI BANK CODE SBCHQ-GEN-PUB-IND-INR MEANING.SBI DIFFERENT TYPES OF ...
digitalhelper.in
SBI BANK CODE SBCHQ-GEN-PUB-IND-INR MEANING.SBI DIFFERENT TYPES OF ...
digitalhelper.in
Respirator Types and Use | Personal Protective Equipment - Apartment ...
apartmenttimes.in
World Renewable Energy Conference And Exhibition
wretc.in
Understanding Anticoagulation Therapy Post Heart Valve Replacement
arogyajivan.com
Products | TRASY ENTERPRISES, India
trasyenterprises.in
ER Diagrams in DBMS - DBMS Tutorial | Study Glance
studyglance.in
Outfit Ideas for Hourglass Body Shapes | Nolabels Fashion Guide
nolabels.in
RCC Beam | Different Types Of Beams In Civil Engineering
constructioncivilengineering.com
Types of Noun in English with Examples
careerpower.in
Maruti Suzuki Wagon R 1.2L ZXI Plus Petrol price, specs, mileage ...
carz4sale.in
-. On of an label aubline physical map major soil map of types. India ...
brainly.in
Top Heating element,Heater,Electric Rotary hearth furnace Products in ...
kalyanifurnaces.in
熊谷雲炎/Unen Kumagai 「Caucasoid」 | EARTH+GALLERY art shop
earthplus.thebase.in
Top Heater,Heating element,Burn-Off Oven Products in Pune at best ...
kalyanifurnaces.in
Top Heater,Heating element,Burn-Off Oven Products in Pune at best ...
kalyanifurnaces.in
Tower Aluminum Melting furnace in tower type melting furnace | Kalyani ...
kalyanifurnaces.in
Basic Crystal Concepts
home.iitk.ac.in
Search
×
Search
Loading...
No suggestions found