Find Your Style
Women
Men
Accessories
Search for clothing, brands, styles...
×
Women
Men
Accessories
Cd74 Cxcr4
Search
Loading...
No suggestions found
INR Full Form: What is full form of INR?
bankersadda.com
33000 euro to inr - Claim a ₹300 Bonus Today! Android IOS V- 1.79
tax.lsgkerala.gov.in
Ugro Capital Crosses Inr 10000 crore aum milestone launches 10k ...
psuconnect.in
KWD to INR conversionDownload it from KWD to INR conversion for free 7.99
durslt.du.ac.in
ValueQuest Enters PE Segment With INR 1,000 Cr Fund
businessoutreach.in
Tom Cruise's anti-ageing 'poop' facial costs INR 14,000 per sitting ...
timesofindia.indiatimes.com
Dhruv Dhanraj Bahl, former CEO of BharatPe, launches an INR 120 crore ...
businessoutreach.in
RBI Allows Overseas Banks to Open INR Accounts
currentaffairs.adda247.com
BTC to INR Converter, Convert Bitcoin to INR Exchange 2022 - Exchanger24
exchanger24.org
Best Women Watches Under INR 15K | LBB
lbb.in
BTC to INR Converter, Convert Bitcoin to INR Exchange 2022 - Exchanger24
exchanger24.org
usd to inr sbi rate: Latest News & Videos, Photos about usd to inr sbi ...
economictimes.indiatimes.com
0.1 ETH to INR Converter, How much Convert Ethereum to Indian Rupee ...
exchanger24.org
Airtel 499 INR Special Prepaid Plan Price in India - Buy Airtel 499 INR ...
flipkart.com
Best whiskey under INR 1500 for a pocket-friendly drinking experience
lifestyleasia.com
Indian Rupee (₹) - Buy INR Currency Online at Best Rates
makemytrip.com
Facts about Indian businessman who is buying Lavasa city for INR 1814 ...
timesofindia.indiatimes.com
Macrophage Migration Inhibitory Factor (MIF) as a Stress Molecule in ...
mdpi.com
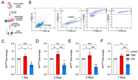
Microglial CD74 Expression Is Regulated by TGFβ Signaling
mdpi.com
Microglial CD74 Expression Is Regulated by TGFβ Signaling
mdpi.com
Microglial CD74 Expression Is Regulated by TGFβ Signaling
mdpi.com
Microglial CD74 Expression Is Regulated by TGFβ Signaling
mdpi.com
Microglial CD74 Expression Is Regulated by TGFβ Signaling
mdpi.com
Microglial CD74 Expression Is Regulated by TGFβ Signaling
mdpi.com
Novel Opportunities for Cathepsin S Inhibitors in Cancer Immunotherapy ...
mdpi.com
CD74 antibody (CL488-66390) | Proteintech
ptglab.com
CXCR4 Gene: Function, Signaling, and Role in Disease
learn.mapmygenome.in
Macrophage Migration Inhibitory Factor (MIF) as a Stress Molecule in ...
mdpi.com
Microglia Mediated Neuroinflammation in Parkinson’s Disease
mdpi.com
Rat CXC-chemokine receptor 4(CXCR4)ELISA Kit Supplier in India ...
biochain.in
SOCS7-Derived BC-Box Motif Peptide Mediated Cholinergic Differentiation ...
mdpi.com
USD/INR Cracks Big: Falls 2% in 4 Days! | Investing.com India
in.investing.com
Aiwo Breath Easy – Aiwo Limited
aiwo.com
Coagulation Analyzer - Micropoint Q3 Pro Electrometer PT-INR Trader ...
r2healthcare.in
CXCR4 Gene: Function, Signaling, and Role in Disease
learn.mapmygenome.in
Get the Best Saudi Riyal to Indian Rupees Conversion Rates in India
orientexchange.in
1 million dong in indian rupees - Brainly.in
brainly.in
CXCR4 Gene: Function, Signaling, and Role in Disease
learn.mapmygenome.in
10-Hydroxy Warfarin | CAS No- 83219-99-2 | Simson Pharma Limited
simsonpharma.com
Usi ed effetti collaterali del warfarin: cosa devi sapere
medicoverhospitals.in
International Trade Settlement in Indian Rupee (INR)
taxguru.in
India shining: Rupee inches closer to becoming international currency ...
timesnownews.com
Thyrocare Founder Partners With YEA and Magnifiq Capital Trust to ...
businessoutreach.in
Warfarin Sodium | CAS No- 129-06-6 | Simson Pharma Limited
simsonpharma.com
AUGTYRO Capsule Pharmacology - MPI, US: SPL/PLR - RxReasoner
rxreasoner.com
Diagnosis Atrial Fibrilasi - Alomedika
alomedika.com
How to Choose Wall Art for Your Living Room - featuring Claude Monet ...
artrise.in
Zen Publications
zenpublications.com
FAQ
keydroid.in
Warfarin R-Isomer | CAS No- 5543-58-8 | NA
chemicea.com
Warfarin sodium in India - Chemicalbook.in
chemicalbook.in
Warfarin Dose Adjustment Chart - Fill Online, Printable, Fillable ...
pdffiller.com
Jackie Shroff net worth: A look at the Apna Bhidu's cars, houses and more
lifestyleasia.com
Zen Publications
zenpublications.com
Treatment Strategies Considering Micro-Environment and Clonal Evolution ...
mdpi.com
Warfarin-D6 | CAS No- 1261395-69-0 | Simson Pharma Limited
simsonpharma.com
USD/INR forecast: Indian rupee analysis ahead of RBI decision By Invezz
in.investing.com
Welingkar Institute of Management - NewsWire
newswire.nokomis.in
Discover The Best Brands & Recommendations For Basics | LBB
lbb.in
Custom Jewellery
thewyw.com
Incidence of Osteoporosis in Primary Care Patients with Atrial ...
mdpi.com
India and Malaysia can now trade in Indian rupee
currentaffairs.adda247.com
USD/INR at Record High! Why RBI is Failing to Curb the Rupee’s Fall ...
in.investing.com
Next tranche of Bharat Bond ETF opens tomorrow: 10 things on NFO | Mint
livemint.com
PIXSTOX
pixstox.in
Lodha Crown Khoni bypass Lodha Crown Taloja Rent - WITHOUT BROKERAGE ...
nobroker.in
Warfarin Impurity 1 | CAS No- 2514748-07-1 | Simson Pharma Limited
simsonpharma.com
Buy Diamond Necklace Online | Diamond Set Online Manubhai Jewellers
manubhai.in
Sri Lanka and Russia in talks to use the rupee in foreign trade
currentaffairs.adda247.com
Wedding Gold & Diamond Jewellery set with Price | Buy Bridal Gold ...
manubhai.in
Strategic Management Forum
iimmumbai.ac.in
Stand out navy blue corset top – Kostume County
kostumecounty.com
Charu Blouse – The Kaithari Project
seamstress.co.in
Fake notes worth over Rs 14 lakh in Rs 500 denominations seized in Odisha
odishatv.in
Contact Us
mahavirs.com
E- Zone Trading - Wholesaler of Offset Printing Machine Spare Parts ...
ezonetrading.in
Searching for the best airfares
skyyatra.in
Wedding Gold & Diamond Jewellery set with Price | Buy Bridal Gold ...
manubhai.in
Rate (INR)
erp.kohinoorpune.com
editorials: Latest News & Videos, Photos about editorials | The ...
economictimes.indiatimes.com
MGT-6 Form Filing Process and Key Requirements
taxguru.in
Top 10 most valuable currencies of Africa in 2022
currencyuniverse.in
Premium Heritage Saree HT26
ssptex.com
In charts: As the rupee sinks touches 80 against the dollar, what does ...
scroll.in
LmpStore
lmpstore.in
USD/INR Breaking Imp. Trendline; Is Nifty 50 Topping Out? | Investing ...
in.investing.com
How Indian Rupee Stands Against Other Major Currencies
indiatimes.com
Dresses
leaclothingco.com
Warfarin Sodium
kmpharma.in
International Trade Settlement in Indian Rupee (INR)
taxguru.in
Diamond Necklace Designs | Buy Diamond Necklace Set Online at Best ...
manubhai.in
About Us
pinedrew.com
ICMR - National Institute of Nutrition, India
nin.res.in
Gold Necklace Set for Women | Buy Gold Necklace Set Online India ...
manubhai.in
Diamond Necklace Designs | Buy Diamond Necklace Set Online at Best ...
manubhai.in
Buy Gold Bangles Online India with Latest Designs - Manubhai Jewellers
manubhai.in
Cameras under 10000: Buy top digital cameras online in India (2024)
lifestyleasia.com
Diamond Necklace Designs | Buy Diamond Necklace Set Online at Best ...
manubhai.in
Latest Car & Bike News & Reviews | BBC Topgear India Magazine
topgearmag.in
Buy Absolute Anticoagulant Journal: A Comprehensive logbook for ...
desertcart.in
Solo Leveling: ReAwakening ending - Will Jinwoo survive the Red Gate?
lifestyleasia.com
🌸 The Real Struggles of Breastfeeding: Why Every New Mom Deserves Comf
mumzhug.com
Warfarin: View Uses, Side Effects and Medicines
truemeds.in
AbhiGsm.in
abhigsm.in
**Page Title:** "Top 10 Saree Trends Every Woman Must Know in 2024 ...
sanjarcreation.com
Did You Know About India's Rs 10,000 Rupee Note
indiatimes.com
Sunil Gavaskar urged BCCI to restrict Salary for uncapped players to ...
bhaskarenglish.in
Ayat Silver Nosepins
wizzowl.com
Pandit Deen Dayal Upadhyay Yoga Sansthan
pddus.org
Gold Necklace Set for Women | Buy Gold Necklace Set Online India ...
manubhai.in
Gold Necklace Set for Women | Buy Gold Necklace Set Online India ...
manubhai.in
Buy Gold Pendant Set with Earrings Online India | Latest Gold Pendant ...
manubhai.in
Buy Real Diamond Earrings Online | Real Diamond Earrings by Manubhai.
manubhai.in
Online Forex Trading And Currency Trading In India
samco.in
Marketsview /Live Market
marketsview.in
Hurun India 2025: 10 billionaire Indians who entered the rich list this ...
economictimes.indiatimes.com
Buy Diamond Necklace Online | Diamond Set Online Manubhai Jewellers
manubhai.in
Einsatz von Plerixafor bei gesunden Stammzellspendern - Onkologie ...
universimed.com
Contact – valientecaps
valientecaps.com
Aiwo Breath Easy – Aiwo Limited
aiwo.com
Related Searches
CXCR4 Pathway
Cd74
Macrophage Cd74 CXCR4
Cd74 Papers
CXCR4 Receptor
CXCR4 Signaling Pathway
CXCR3 CD4 ICC
Search
×
Search
Loading...
No suggestions found