Find Your Style
Women
Men
Accessories
Search for clothing, brands, styles...
×
Women
Men
Accessories
Copyright Data
Search
Loading...
No suggestions found
Copyright, Data and Creativity in the Digital Age: A Journey through ...
amazon.in
Copyright Filing in India @INR 500/-* per work - S.S. Rana & Co.
ssrana.in
Digital Media Rights(DRM) - Analysis Of Copyright Law
livelaw.in
NFT e copyright: un video per approfondire i diritti d’autore nell’arte ...
cryptopanic.com
R. S. Mundle Dharampeth Arts and Commerce College
rsmdacc.edu.in
What string function could be used to easily update a copyright data in ...
brainly.in
Send HTML Form Data to Google Sheets | Step-by-Step Guide (No Backend ...
tgariea.in
BANARASI HANDWORK SAREES
bhavyabanarasi.com
Flow Chart of Copyright Registration in India | BMC Group
bmcgroup.in
Create Resume / CV
utkaliit.in
What is R and D
investindia.gov.in
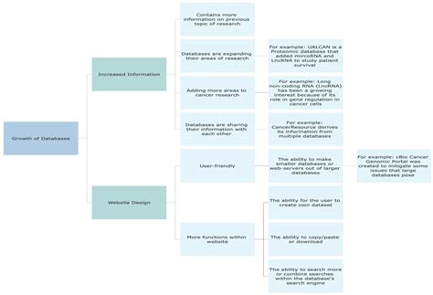
An Updated Overview of Existing Cancer Databases and Identified Needs
mdpi.com
32 Bank auction property in Kattupakkam, Chennai | Flat, House & Office ...
findauction.in
Volume 6, Issue 3, January 2026
ijarsct.co.in
Bank Auction Land And Building in Anantapur - Karnataka Bank | Reserve ...
findauction.in
Practical Copyright for Information Professionals: Buy Practical ...
flipkart.com
CREATE COMPUTER
createcomputer.edug.in
ILCE-1M2 | Help Guide | Copyright Info
helpguide.sony.net
Zscaler : and ServiceNow Integrate to Offer Enterprise Cloud Data ...
in.marketscreener.com
Black hand embroidered Kantha blouse fabric | The Maggam Collective
themaggamcollective.com
置き石 | LAVAND
lavand.thebase.in
No copyright Vectors - Download Free High-Quality Vectors from Freepik ...
freepik.com
Eye Contact With a Girl on Campus — Is She Interested? – Aloka Explorer
alokaexplorer.myshopify.com
Riyayat – Charu Parashar Designs
charuparashar.com
Grade R Data Handling Big 5 Animals Bar Graph
twinkl.co.in
Grade R Data Handling Different Homes Bar Graph
twinkl.co.in
Data Handling Activities for Grade 1 - Assessment Sheet
twinkl.co.in
Volume 6, Issue 3, January 2026
ijarsct.co.in
Grade R Data Handling Easter Egg Patterns Bar Graph - Twinkl
twinkl.co.in
CAN WE COPYRIGHT CLOTHING DESIGNS? - Blog | Sonisvision
sonisvision.in
B SMART Interview: Vincent Luciani, co-CEO of Artefact, explains how ...
in.marketscreener.com
Grade R Data Handling Healthy Snacks Sorting Activity
twinkl.co.in
HP ENVY, Spectre Notebook PCs - HP Command Center (Windows 11, 10) | HP ...
support.hp.com
Data Respons : AKKA Technologies SE – Final results of the voluntary ...
in.marketscreener.com
ネットワーク図作成ソフト
edrawsoft.com
Sheth M. J. Library | Gandhi Heritage Portal
gandhiheritageportal.org
No copyright Vectors - Download Free High-Quality Vectors from Freepik ...
freepik.com
Molecular World Today and Tomorrow: Recent Trends in Biological ...
mdpi.com
YouTube not obliged to inform on film pirates, Europe's top court says ...
tech.hindustantimes.com
置き石 | LAVAND
lavand.thebase.in
Career Planning and Decision Making | Start Eazy
starteazy.com
Digital Personal Data Protection Bill 2023 approved by the Cabinet
currentaffairs.adda247.com
Career Planning and Decision Making | Start Eazy
starteazy.com
Masters in Data Science in Ireland | MSc Data Analytics in Ireland ...
goireland.in
DIL SMS Gateway
dlr.dil.in
-25 C 750 liters - Freezer Laboratory/Medical/Industrial TT-FH58/25 ...
in.all.biz
Data Science
rvscasmba.in
Ask Analytics: Tranpose Data in R
askanalytics.in
Datahantering Aktiwiteite (teacher made) - Twinkl
twinkl.co.in
Kerala Science City, Kottayam Tickets [2026] - Promos, Prices, Reviews ...
in.trip.com
Copyright : Contact Copyright.in
copyright.in
Blog Posts - Nutrition
blacktechnutrition.in
Buy Multivariate Data Analysis, 8th Edition Book Online at Low Prices ...
amazon.in
Buy Extending Power BI with Python and R: Ingest, transform, enrich ...
desertcart.in
Data Models and their Types - Simplynotes - Online Notes for MBA, BBA ...
simplynotes.in
Export processing zones (EPZ): Meaning, types, and benefits
sell.amazon.in
Explain three tier data warehouse Architecture in details. | winter-2018
gtu-paper-solution.com
Ask Analytics: How to sort data in R
askanalytics.in
How Data Mesh helps you capture greater value from your data? | nasscom ...
community.nasscom.in
Bank of Maharashtra Apprentice Recruitment 2026 Notification Out for ...
jobexam.in
ICE officer seen kneeing detained man in the head
kcbd.com
Kerala Science City, Kottayam Tickets [2026] - Promos, Prices, Reviews ...
in.trip.com
NOC:Data Science for Engineers NPTEL Study Materials - Video Lectures ...
nptelprep.in
UBER FILES | IAS GYAN
iasgyan.in
Data charts – BizimYakı
bizimyaki.com
Techsnap
techsnap.in
Please login
dashboard.dataexim.in
Data charts – BizimYakı
bizimyaki.com
Data charts – BizimYakı
bizimyaki.com
Studio - Chemicals
studio.thetilesstudio.in
Data Handling Worksheets | South African Snakes | Questions
twinkl.co.in
R&R Real Estate Investment Trust Reports Earnings Results for the Full ...
in.marketscreener.com
MRSAC-MAHA WSSD
jsin.mrsac.org.in
Important MCQs on Geography
mocktestmaster.in
Bihar and Chattisgarh among States that allocated more towards education
currentaffairs.adda247.com
Data Science Club | Charusat
datascienceclub.charusat.ac.in
International Yoga Day 2025: Best Yoga Poses For Management Of Diabetes
newsd.in
Delhi High Court Restrains Over 100 Rogue Websites From Streaming Sony ...
livelaw.in
Studio - Glass Poster
studio.thetilesstudio.in
Studio - Marble
studio.thetilesstudio.in
Campus & Facilities – Assembly of God Church School – Haldia
agcschools.edu.in
Amazon.in: R. J. Palacio: books, biography, latest update
amazon.in
Studio - Allied Products
studio.thetilesstudio.in
Search Technology Jobs at CITI
jobs.citi.com
Studio - Marble Products
studio.thetilesstudio.in
MailOnline: Meghan Markle wants to keep names of 5 friends anonymous in ...
economictimes.indiatimes.com
EAI
eai.xgenplus.com
Guj State Varietal Enrollment Portal
dusgog.aau.in
R-DT999 Data Tank, R-DT999 Data Tank Exporter, R-DT999 Data Tank India ...
moderntraders.in
Untitled Page [copyright.gov.in]
copyright.gov.in
TTS - Marble Products
thetilesstudio.in
2023 Honda Civic Type R unveiled as the most powerful model in 30 years ...
overdrive.in
Studio - Glass Enclosure
studio.thetilesstudio.in
Studio - CP Fittings
studio.thetilesstudio.in
The Copyright Act, 1957 (Diglot): Buy The Copyright Act, 1957 (Diglot ...
flipkart.com
Studio - Flushing Systems
studio.thetilesstudio.in
Studio - Marble & Granite
studio.thetilesstudio.in
Studio - Granite
studio.thetilesstudio.in
Studio - Sanitary Accessories
studio.thetilesstudio.in
Ganpatipule Temple - Home , Ganesh mandir in kokan, Ganpatipule in ...
ganpatipule.co.in
Junggesellen
wonderful-earth.net
Studio - Wall & Floor Tiles
studio.thetilesstudio.in
Studio - Showers
studio.thetilesstudio.in
Maruti Wagon R On Road Price in Ahmedabad, Navsari, Vadodara, Vapi ...
maruti.kataria.co.in
Studio - Basin & Pedestal
studio.thetilesstudio.in
Studio - Spare Parts
studio.thetilesstudio.in
Studio - Sanitaryware
studio.thetilesstudio.in
Studio - Floor Tiles
studio.thetilesstudio.in
explain brief about 5 R . - Brainly.in
brainly.in
Bruce Lee Motivational Quote 9 - Motivational | OshiPrint.in
oshiprint.in
Event: How to Leverage Tech Learning for Competitive Advantage ...
peoplematters.in
Studio - Ceramic Sanitary
studio.thetilesstudio.in
'Vijay 59' Movie Launched [PHOTOS] - IBTimes India
ibtimes.co.in
A Life Close to Nature: Green Field Development | CEPT - Portfolio
portfolio.cept.ac.in
Studio - Bath Fittings
studio.thetilesstudio.in
MKT - Login
marbleking.in
Studio - Wall Tiles
studio.thetilesstudio.in
NFT startup Otterspace raises $3.7 million to ‘definancialize web3 ...
cryptopanic.com
Maruti WagonR LXI CNG Optional On-Road Price, Specs , Features & images
autovista.in
Maruti Wagon R On Road Price in Lucknow, Barabanki, Sultanpur & 2021 ...
bright4wheel.com
Related Searches
Copyright Design
Copyright Document
Copyright Free Data Entry Images
Software Copyright
Fair Use Copyright
Copyright Word
Copyright/IP
Copyright Placement
Copyright Format
Copyright Information
Copyright. Items
Book Copyright Page
Free Copyright Symbol
Google. Copyright
Copyright Definition
Copyright Notice Example
Copyrighted
Sample Copyright Notice
Copyright Language
Copyright Infographic
Copyright Law Definition
Copyright Protection
Computer Images Copyright
Copyright Protected
Copyright Protects
Copyright UK
Copyright Permission
Copyright Uses
Define Copyright
Copyright Logo Ideas
Info On Copyright
Digital Copyright Image
Copyright Police
Copyright Abuse
Copyright and Data Privacy
Copyright Term Chart
Copyright Wikipedia
Copyright Reasons
Copyright Free Data Standards
Copyright Intended
Show Copyright
Copyright Infringement
U.S. Copyright
Copyright Details
Copyright and License
Data Platformno Copyright
Freepik Is Copyright Free Data Entry
Copyright Inventor
Copyright Thing
Facts About Copyright
Search
×
Search
Loading...
No suggestions found