Find Your Style
Women
Men
Accessories
Search for clothing, brands, styles...
×
Women
Men
Accessories
Critical Role Divergence
Search
Loading...
No suggestions found
CIM reviews infrastructure projects worth INR 2.7 lakh crore
investindia.gov.in
Divergent Roles of CYP26B1 and Endogenous Retinoic Acid in Mouse Fetal ...
mdpi.com
Divergent Roles of CYP26B1 and Endogenous Retinoic Acid in Mouse Fetal ...
mdpi.com
Role of Disulfide Bonds in Stabilizing the Conformation of Selected ...
mdpi.com
Role of Disulfide Bonds in Stabilizing the Conformation of Selected ...
mdpi.com
KL Divergence-Based Fuzzy Cluster Ensemble for Image Segmentation
mdpi.com
Role of Disulfide Bonds in Stabilizing the Conformation of Selected ...
mdpi.com
Can Creativity and Cognitive Reserve Predict Psychological Well-Being ...
mdpi.com
Role of Disulfide Bonds in Stabilizing the Conformation of Selected ...
mdpi.com
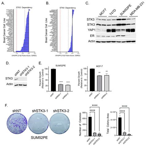
Targeting the Divergent Roles of STK3 Inhibits Breast Cancer Cell ...
mdpi.com
KL Divergence-Based Fuzzy Cluster Ensemble for Image Segmentation
mdpi.com
On a Generalization of the Jensen–Shannon Divergence and the Jensen ...
mdpi.com
Role of Disulfide Bonds in Stabilizing the Conformation of Selected ...
mdpi.com
Divergent Roles of CYP26B1 and Endogenous Retinoic Acid in Mouse Fetal ...
mdpi.com
Targeting the Divergent Roles of STK3 Inhibits Breast Cancer Cell ...
mdpi.com
Human Metapneumovirus (HMPV): Symptoms, Transmission & Prevention
blogs.hexahome.in
Targeting the Divergent Roles of STK3 Inhibits Breast Cancer Cell ...
mdpi.com
Targeting the Divergent Roles of STK3 Inhibits Breast Cancer Cell ...
mdpi.com
How to Trade MACD Divergence Like an Expert - India Dictionary
1investing.in
Vector calculus 07.16 7. use divergence theorem to evaluatexdydz+x ...
scoop.eduncle.com
Targeting the Divergent Roles of STK3 Inhibits Breast Cancer Cell ...
mdpi.com
Bullish Divergence + Trendline Breakout Marks ‘Reversal’ in this Stock ...
in.investing.com
Show that divergence of curl of a vector is zero - Brainly.in
brainly.in
Role of Disulfide Bonds in Stabilizing the Conformation of Selected ...
mdpi.com
Critical Role's Second Campaign Will Get an Animated Series on Amazon
in.ign.com
On a Generalization of the Jensen–Shannon Divergence and the Jensen ...
mdpi.com
Curl, Divergence, Gradient v2.2 - ticalc.org
ticalc.org
Functions of Financial Manager - FUNCTIONS OF A FINANCIAL MANAGER A ...
studocu.com
Cyclones
iasnotes.in
Debate on the Great Divergence: A Critical Analysis Assign 712 - Studocu
studocu.com
New Critical Role Minis Including Exandrian Characters, Monsters Revealed
in.ign.com
उष्णकटिबंधीय चक्रवात - गठन और विशेषताएं (Tropical Cyclone – Formation ...
hindiarise.com
Buy The Ultimate Critical Role Trivia: Things You Didn't Know About ...
desertcart.in
Critical Analysis of the Great Divergence Debate: Pomeranz & Beyond ...
studocu.com
Critical Role: Vox Machina - Kith & Kin by Cast of Critical Role ...
audible.in
Buy Critical Neurodiversity Studies: Divergent Textualities in ...
amazon.in
How to Become a Lawyer: Key Steps to a Successful Legal Career in 2025
cheggindia.com
Check Out Uk'otoa, the First Board Game From Critical Role's Darrington ...
in.ign.com
R. Bin Wong great divergence - R. Bin Wong's Perspective on Comparative ...
studocu.com
With the aid of labelled diagrams, differentiate between a convergent ...
brainly.in
Debates on the AYODHYA Dispute : A Critical Analysis of Divergent ...
amazon.in
The Role of Ecological Niche Divergence in Shaping Hybridization ...
mdpi.com
On a Generalization of the Jensen–Shannon Divergence and the Jensen ...
mdpi.com
CHEMCA Free Chemistry Notes for JEE NEET Chemistry MadeEasy: Critical ...
chemca.in
Targeting the Divergent Roles of STK3 Inhibits Breast Cancer Cell ...
mdpi.com
Clinical Research Certificate Course Training Institute Job Placements ...
rainbowresearch.in
5 Most critical job roles in a software testing team | TechGig
content.techgig.com
Divergence and Curl of a Vector Field Electrical Engineering (EE) Notes ...
edurev.in
Mechanisms of Abscisic Acid-Mediated Drought Stress Responses in Plants
mdpi.com
How the Choice of Distance Measure Influences the Detection of Prior ...
mdpi.com
Debates On The Ayodha Dispute- A Critical Analysis Of Divergent ...
garudalife.in
Derive an expression for the critical radius of insulation for a sphere ...
brainly.in
Role of Disulfide Bonds in Stabilizing the Conformation of Selected ...
mdpi.com
What is Gauss Divergence theorem State and Prove Gauss Divergence ...
studocu.com
SMT Divergence - ICT Concepts — Teletype
teletype.in
समुद्र तल प्रसार सिद्धांत, पुराचुंबकत्व (Seafloor Spreading theory ...
hindiarise.com
Critical Analysis and Reasoning Skills for MCAT - Books, Notes, Tests ...
edurev.in
Spearman Table Of Critical Values - Fill Online, Printable, Fillable ...
pdffiller.com
Dhurandhar release date, cast, characters, true story and everything ...
gqindia.com
SMT Divergence - ICT Concepts — Teletype
teletype.in
Famous Neurodivergent Individuals Display Pack - Twinkl
twinkl.co.in
Differences underlying similarities. Divergent types of characters ...
flipkart.com
Hairdressers Role Play Display Poster (teacher made)
twinkl.co.in
Best Uses of Butter Paper in the Food & Bakery Industry – Ekvee
ekvee.in
DEO Kathua underlines critical nature of the Officers’ roles in ...
crosstownnews.in
Method Mix - Competendo - Digital Toolbox
competendo.net
HierTTS: Expressive End-to-End Text-to-Waveform Using a Multi-Scale ...
mdpi.com
Why Every HR Professional Should Know the Latest Labour Laws ...
commerciallawpublishers.com
Buy Narain's Selected Poems SAROJINI NAIDU (English) Dr. R.L. Varshney ...
desertcart.in
Timothee Chalamet on why he lost out on 'Maze Runner,' 'Divergent' roles
aninews.in
Bitcoin Flashing Early Signs of Bullish Divergence, According to Crypto ...
cryptopanic.com
At critical temperature, pressure and volume. the compressibility ...
brainly.in
Define critical.angle for total internal reflection. Explain it with ...
brainly.in
Buy Politics and the Urban Frontier: Transformation and Divergence in ...
amazon.in
Role of Disulfide Bonds in Stabilizing the Conformation of Selected ...
mdpi.com
Buy Sex, Drag, and Male Roles: Investigating Gender as Performance ...
amazon.in
PERT and CPM : SHORT NOTES - ADVANTAGES - DISADVANTAGES- DIFFERENCE ...
lisworld.in
using gauss divergence theorem double integration of (si del phi - Phi ...
brainly.in
"You can't judge them by sheer numbers": Rahul Dravid hails middle ...
aninews.in
The Miniature Guide to Critical Thinking Concepts and Tools (Thinker's ...
amazon.in
Divergence Certificate - Fill Online, Printable, Fillable, Blank ...
pdffiller.com
Room Temperature Superconductor - A Potential Technological Revolution ...
iasgyan.in
Roles rejected by Shah Rukh Khan that led to critical acclaim for Aamir ...
msn.com
Infographics Details:
pib.gov.in
'The Fault in Our Stars' Movie Update: Shailene Woodley Gushes about ...
ibtimes.co.in
Best Uses of Butter Paper in the Food & Bakery Industry – Ekvee
ekvee.in
Role of Disulfide Bonds in Stabilizing the Conformation of Selected ...
mdpi.com
Indian workers fill critical roles in Israel
msn.com
Important Questions - QUESTION BANK (AAI) 2/3 MARKS QUESTIONS: 1) What ...
studocu.com
Samantha Ruth Prabhu - Age, Biography, Net worth, Movies
tring.co.in
Method Mix - Competendo - Digital Toolbox
competendo.net
Landscape
lajournal.in
School Role-Play Pack | Teaching Resource
twinkl.co.in
Two Critical Roles Played By Sir Roger Moore Besides James Bond
mensxp.com
Genetic Divergence in Grass Pea [Lathyrus sativus (L.)]: Buy Genetic ...
flipkart.com
5 easy ways to improve your Critical Thinking Skills
exam.drmgronline.in
7. Chapter 21-24 - introduction of power plant - ####### W Steam ...
studocu.com
How to establish an MFI in India - Complete Overview
enterslice.com
Method Mix - Competendo - Digital Toolbox
competendo.net
Before and Beyond Divergence: The Politics of Economic Change in China ...
amazon.in
Divergence Certificate - Fill Online, Printable, Fillable, Blank ...
pdffiller.com
Context Matters: Divergent Roles of Exercise-Induced and Tumor-Derived ...
mdpi.com
Testsforconvergencewithanswers - Tests for Convergence of Series Use ...
studocu.com
Buy Critical Lives: J. R. R. Tolkien Book Online at Low Prices in India ...
amazon.in
Role of Teachers in Educations, Student Life and Importance
studyiq.com
Buy Middle Earth Role Playing: A Complete System for Adventuring in J.R ...
desertcart.in
Buy UDIXI 2 in 1 DND Dice Tray, Wooden Dice Box with Magnetic Lid & D&D ...
ubuy.co.in
Cable World Plastic 3 in 1 Portable Pretend Food Party Role Cooking ...
amazon.in
Amazon.in: R. J. Palacio: books, biography, latest update
amazon.in
WWF Smackdown 2: Know Your Role: Amazon.in: Video Games
amazon.in
Amazon.in: Buy Dalit Movement in India Role of Dr.B.R.Ambedkar Book ...
amazon.in
Describe My Role Model Worksheet
twinkl.co.in
Divergent Immune Pathways in Coronary Artery Disease and Aortic ...
mdpi.com
Buddha Engineering & Construction Private Limited
sribrc.co.in
Photo Gallery | IIM Bangalore
iimb.ac.in
Suffused in AI, Tata Capital is banking on a voice bot to sanction loans
techcircle.in
MBA in Mass Media and Communication, Admission, Courses, Eligibility
iesonline.co.in
The Great Divergence
finshots.in
OET speaking Role Play cards - SETTING PATIENT TASK Hospital Casualty ...
studocu.com
Rainwater Harvesting System (Recharge /Percolation Well) in Vadodara ...
allegianceindia.in
Related Searches
Tyranny Critical Role
Critical Role Books
Critical Role Art Exandria
Critical Role Age of Umbra Characters
Critical Role Critters
Critical Role Divergence Art
Critical Role Age of Umbra Character Art
Critical Role Aeor Monsters
Critical Role Exu Characters
Critical Role Fan Art
Critical Role Icon
Bob Critical Role
Critical Role Crokus
Critical Role Divergence Gods Character's Design
Critical Role Campaign 4 Tyranny
Critical Role Legend of Vox Machina
Critical Role Pradathos Table
Critical Role Campaign 4 Character Sheets
Critical Role Divergence Storm Lord
Critical Role Cast
Critical Role Key Dagger Vestige
Critical Role Mighty Nein
Critical Role Exandria Map
Critical Role Thresher
The Calamity Critical Role
Critical Role Quotes Mighty Nein
Whispered One Critical Role
Crirical Role Logo
The Divine Gate Critical Role
Critical Role Episode 103 Painting
Crittical Role Books
Critical Role Exandria Scenery
Predathos Critical Role PNG
Critical Role 10th Anniversary
Critical Role Austraila Live Show
Critical Role Percy Deathwalkers Ward
Critical Role Age of Umbra Concept Art
Critical Role 10 Year Anniversary
Pradathos Critical Role Figure
Critical Role Campaign 3 Character Art
Critical Role Downfall Art
Critical Role Animated Series
Critical Role Logo Tattoo
Critical Role Gen Con Live Show Ashley Johnson
Taveen Exu Divergence
Critical Role Indianapolis Audience Photo
Divergence Video Game
Critical Role Wildmount Wildlings Shirt
Divergence Valo
Critical Role Bells Hell's Characters
Search
×
Search
Loading...
No suggestions found