Find Your Style
Women
Men
Accessories
Search for clothing, brands, styles...
×
Women
Men
Accessories
Dataflow Diagram
Search
Loading...
No suggestions found
IIT Madras offering AI & Data Science fellowship, stipend up to INR 60
content.techgig.com
Germany currency to inr - Brainly.in
brainly.in
Mumbai: NMIMS MPSTME Secures ABET Accreditation, Reports INR 1.22 Cr ...
freepressjournal.in
Fillable Online Flow Sheet - INR Fax Email Print - pdfFiller
pdffiller.com
IIT Madras offering AI & Data Science fellowship, stipend up to INR 60
content.techgig.com
This INR 500 Vodafone data plan beats Jio? Check prepaid plan ...
tech.hindustantimes.com
5 Ways To Convert INR To Thai Baht For The Lowest Fee In 2026
traveltriangle.com
INR Full Form: What is full form of INR?
bankersadda.com
A Beginner's Guide to Data Flow Diagrams - Blog
appsmanager.in
A Beginner's Guide to Data Flow Diagrams - Blog
appsmanager.in
A Beginner's Guide to Data Flow Diagrams - Blog
appsmanager.in
A Beginner's Guide to Data Flow Diagrams - Blog
appsmanager.in
A Beginner's Guide to Data Flow Diagrams - Blog
appsmanager.in
Hotel Management System - Data Flow Diagram | Download Project Diagram
programmer2programmer.net
ER Diagram for University Management
edrawmax.wondershare.com
Stock Market Prediction Using LSTM Technique
ijraset.com
Deep Learning-Based Leaf Disease Detection in Crops Using Images for ...
mdpi.com
Comprendre les diagramme de flux de données | Lucidchart
lucidchart.com
Fertigungsprozess Flussdiagramm Leitfaden
edrawsoft.com
eLearning - Data Flow Diagram | Download Project Diagram
programmer2programmer.net
Data Flow Diagrams Simply Put Process Modeling Techniques For ...
desertcart.in
Fertigungsprozess Flussdiagramm Leitfaden
edrawsoft.com
43 Free Network Diagram Templates for You
edrawmax.wondershare.com
ER Diagram for E-Learning Management System for You
edrawmax.wondershare.com
UPI Intent with S2S Integration
docs.payu.in
Arbeitsablaufdiagramm-Beispiele zum Download
edrawsoft.com
ER Diagram for E-Learning Management System for You
edrawmax.wondershare.com
Optimize Your Retail Business Operations with Live Data Analysis ...
oracle.com
Free Editable Circular Flow Diagram Examples | EdrawMax Online
edrawmax.wondershare.com
24 Free Data flow diagram examples
edrawmax.wondershare.com
ER Diagram for University Management
edrawmax.wondershare.com
ER Diagram for E-Learning Management System for You
edrawmax.wondershare.com
Data flow diagram in software engineering - Brainly.in
brainly.in
Entity-Relationship (ER) Diagram Symbols and Notations | EdrawMax
edrawsoft.com
Entity-Relationship (ER) Diagram Symbols and Notations | EdrawMax
edrawsoft.com
Comprendre les diagramme de flux de données | Lucidchart
lucidchart.com
eCommerce - Process Flow Diagram | Download Project Diagram
programmer2programmer.net
Machine learning data flow diagrams | Premium AI-generated image
freepik.com
Comprendre les diagramme de flux de données | Lucidchart
lucidchart.com
Ein detaillierter Leitfaden zum PPT Flussdiagramm fĂ¼r Lagerprozesse
edrawsoft.com
Traffic – Tor Metrics
metrics.torproject.org
Free Editable Circular Flow Diagram Examples | EdrawMax Online
edrawmax.wondershare.com
Machine learning data flow diagrams | Premium AI-generated image
freepik.com
USD/INR: Rupee Edges Higher to 86.66 Ahead of US Inflation Data
angelone.in
Sample code to plot Cause and Effect Diagram in R | S-Logix
slogix.in
Data Flow Diagrams - Data flow diagram class ppt - Process Modeling and ...
studocu.com
Data Flow Diagram for Library Management System
edrawmax.wondershare.com
Performance of Rupee over the Last 10 Years
vajiramandravi.com
Procurement Services - Case Studies
synise.com
USD/INR: Rupee Weakens as Strong Dollar, Positive U.S. Data Weigh on ...
angelone.in
From ₹3.30 To ₹83.94/USD: The Indian Rupee’s Evolution From ...
freepressjournal.in
IoT-Based Cotton Plant Pest Detection and Smart-Response System
mdpi.com
Hist - Histograms in R different types - Histogram Syntax: hist(D ...
studocu.com
Free Editable Circular Flow Diagram Examples | EdrawMax Online
edrawmax.wondershare.com
Data Models and their Types - Simplynotes - Online Notes for MBA, BBA ...
simplynotes.in
Arbeitsablaufdiagramm-Beispiele zum Download
edrawsoft.com
Grade R Data Handling Different Homes Bar Graph
twinkl.co.in
Breaking down revenue streams of Reliance Industries
finshots.in
Grade R Data Handling Big 5 Animals Bar Graph
twinkl.co.in
Grade R Data Handling Easter Egg Patterns Bar Graph - Twinkl
twinkl.co.in
Os melhores modelos de fluxograma grĂ¡tis para Word, PowerPoint ou Excel
edrawsoft.com
Free Editable Circular Flow Diagram Examples | EdrawMax Online
edrawmax.wondershare.com
How to Find the Rule in a Flow Diagram or Table: Activity Sheet
twinkl.co.in
What Are Architectural Diagrams? | A Guide 2025
novatr.com
Flow Diagram for Plastic Recycling
icpe.in
Material Flow Analysis in WEEE Management for Circular Economy: A ...
mdpi.com
Construct a E-R Diagram for a Hospital with a set of patients and a set ...
brainly.in
Free Editable Circular Flow Diagram Examples | EdrawMax Online
edrawmax.wondershare.com
Haryana: Effective Use of Simple Technology in Election Management ...
informatics.nic.in
Freq poly - How to construct a frequency Polygon and stem and leaf ...
studocu.com
Customer Insights and Journeys | Microsoft Dynamics 365
microsoft.com
Cost of MS in USA for Indian Students: Total expense of Masters in USA ...
stage.zollege.in
Buy IT Data Flow Processing Flowchart Functional Chart Digram Graph ...
desertcart.in
Currency Today: Euro Finds Footing, Dollar Whipsaws, Rupee Tanks | India
btcc.com
Univ.AI launches the Data Science Leaders Program; promises ...
aninews.in
Rupee slides to a Record Low! What is USD/INR Derivatives Data ...
in.investing.com
Hospital Managment Project - Hospital Management System Software ...
studocu.com
Stacks | Learn Everything about Stacks in DSA
talentbattle.in
Data sharing between programming environments on Intel Edison
digit.in
Algorithm and flowchart to find area and perimeter of circle - Brainly.in
brainly.in
ST Telemedia Global Data Centres (India) Unveils AI-Ready Data Centre ...
aninews.in
ER diagram - Staff maintains the book catalog with its ISBN, Book title ...
studocu.com
PPT on GST Concept, Registration, Migration & Enrollment
taxguru.in
Draw E-R Diagram for Online Shopping System. | Winter-2019
gtu-paper-solution.com
Functions and Relationships: Completing Flow Diagrams – Grade 7
twinkl.co.in
Circular Diagrams: Definitions, Examples, and How to Make One
edrawmax.wondershare.com
Buy Basic Concepts Of Ladder Logic Programming Products Online | Ubuy India
ubuy.co.in
Write algorithm and Draw flowchart to find Area and circumference of ...
brainly.in
Premsagar's IOT-001 course work. | UVCE MARVEL
hub.uvcemarvel.in
Should You Invest in Silver in 2025? | FinEdge
finedge.in
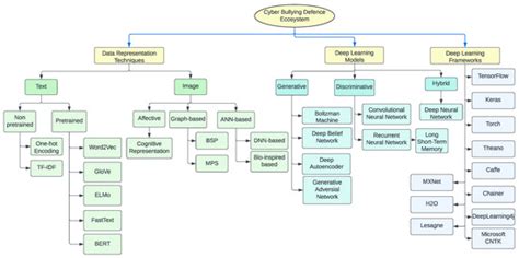
A Review on Deep-Learning-Based Cyberbullying Detection
mdpi.com
draw a flowchart to calculate the area of a triangle - Brainly.in
brainly.in
ER Diagrams in DBMS - DBMS Tutorial | Study Glance
studyglance.in
Buy Absolute Anticoagulant Journal: A Comprehensive logbook for ...
desertcart.in
Natural language question answering in Wikipedia - an exploration ...
thottingal.in
Interactive Color Wiring Diagrams | ALLDATA
alldata.com
Chart Of The Day: 40 Years Of Gold » Capitalmind - Better Investing
premium.capitalmind.in
Warfarin Toxicity and Individual Variability—Clinical Case
mdpi.com
Free Invoice Format | Download and Send Invoices Easily - Wise
wise.com
Reuse Approaches in Software Development - Lecture Notes (CSE IT ...
studocu.com
How to Create an ER Diagram in Visio | EdrawMax
edrawsoft.com
Coriolis Flow Meters for Mass, Volume & Density Measurement | Emerson IN
emerson.com
Meter Bridge: Formula, Diagram, Construction and Derivation
careers360.com
Data Flow Diagrams - Simply Put!: Process Modeling Techniques for ...
amazon.in
Indian Rupee against US Dollar since 1947 - Insights
news.faltupana.in
Food Harvest: A Collaborative Solution for Reducing Food Waste
ijraset.com
Grade 2: Data Handling Assessment Sheet (teacher made)
twinkl.co.in
q-q plot in R language - Q-Q plot Procedure The Q-Q plot is obtained by ...
studocu.com
USD/INR Strengthens Amid CPI Data and Outflows Pressure By Kedia Advisory
in.investing.com
Production Linked Incentive Scheme (PLI)
aicfo.in
Interactive Color Wiring Diagrams | ALLDATA
alldata.com
How Gold Prices Have Moved In India In The Last 10 Years? - Goodreturns
goodreturns.in
Graad R Wiskunde - Datahantering Beroepe - Aktiwiteit (KABV-belyn)
twinkl.co.in
Database System Architecture Work - Relational Databases - Database ...
cse.poriyaan.in
What is ER Diagram - Software Engineering Tutorial
sitesbay.com
What Are Architectural Diagrams? | A Guide 2025
novatr.com
Steel Exchange India Ltd
seil.co.in
VCC-SSF: Service-Oriented Security Framework for Vehicular Cloud Computing
mdpi.com
Bar graph of education of nagaland and rajasthan for the past 5 years ...
brainly.in
Related Searches
Basic Data Flow Diagram
Data Flow Diagram vs Flowchart
Data Flow Diagram Template
Data Management Process Flow Diagram
Physical Data Flow Diagram
Create a Data Flow Diagram
Data Flow Model Diagram
Website Data Flow Diagram
Flow Diagram Example
Network Data Flow Diagram
Data Flow Diagram Symbols
Data Flow Diagram of Online Examination System
Context Data Flow Diagram
Business Data Flow Diagram
Payroll System Data Flow Diagram
Dfd Data Flow Diagram
Context Level Data Flow Diagram
Data Process Flow Chart Diagram
Level 0 Data Flow Diagram Example
Data Flow Diagram of Banking System
Information System Data Flow Diagram
Data Flow Diagram Examples
Level 1 Data Flow Diagram
Email Data Flow Diagram
Data Flow Pictures
Wikipedia Data Flow Diagram
Data Source Data Flow Diagram
Conceptual Data Flow Diagram
Search
×
Search
Loading...
No suggestions found