Find Your Style
Women
Men
Accessories
Search for clothing, brands, styles...
×
Women
Men
Accessories
Deoxycoloc Acid
Search
Loading...
No suggestions found
KWD to INR conversionDownload it from KWD to INR conversion for free 7.99
durslt.du.ac.in
Ugro Capital Crosses Inr 10000 crore aum milestone launches 10k ...
psuconnect.in
Best whiskey under INR 1500 for a pocket-friendly drinking experience
lifestyleasia.com
Value 360 announces it closed Q1 2024-25 with INR 10… | PRmoment.in
prmoment.in
Philips Remote Inr Order Form - Fill Online, Printable, Fillable, Blank ...
pdffiller.com
usd to inr sbi rate: Latest News & Videos, Photos about usd to inr sbi ...
economictimes.indiatimes.com
Deoxycholic Acid Fat-Dissolving Injection For Submental Fullness: An ...
amazon.in
Pharmaceutical Injection - Deoxycholic Acid Powder Manufacturer from ...
jeevanchempharma.co.in
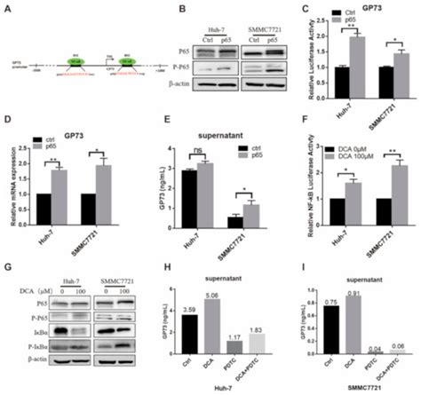
Deoxycholic Acid Upregulates Serum Golgi Protein 73 through Activating ...
mdpi.com
Goose Deoxycholic Acid Ameliorates Liver Injury in Laying Hens with ...
mdpi.com
France Deoxycholic Acid Cas 83-44-3 Market Forecast 2026–2033: Demand ...
linkedin.com
Strategies to Overcome Heparins’ Low Oral Bioavailability
mdpi.com
3-Oxo Deoxycholic Acid | CAS No- 2304-89-4 | Simson Pharma Limited
simsonpharma.com
Deoxycholic Acid Upregulates Serum Golgi Protein 73 through Activating ...
mdpi.com
Deoxycholic acid =98 HPLC 83-44-3
sigmaaldrich.com
Goose Deoxycholic Acid Ameliorates Liver Injury in Laying Hens with ...
mdpi.com
Deoxycholic acid =98 HPLC 83-44-3
sigmaaldrich.com
Deoxycholic acid Overview - Active Ingredient - RxReasoner
rxreasoner.com
Ursodeoxycholic Acid (150mg) – Uriviga 150 Tablet
cafoli.in
Deoxycholic-2,2,4,4-D4 Acid | CAS No- 112076-61-6 | Simson Pharma Limited
simsonpharma.com
Omni Healthcare Pune - Cefestar 1000 Mg Injection Supplier
omni-healthcare.co.in
Sodium Deoxycholate | CAS No- 302-95-4 | Simson Pharma Limited
simsonpharma.com
PvP01 | Pathway
scfbio-iitd.res.in
MCCM Deoxycholic 10% Vials - Effective Fat Reduction & Body Contouring ...
cosdermastore.com
Iso deoxycholic Acid | CAS No- 566-17-6 | Simson Pharma Limited
simsonpharma.com
MCCM MESOSOLUTION SERUM - MCCM Deoxycholic 10% Trader - Retailer from ...
sperovaimpex.in
Lipids: Definition, Units & Classification | AESL
aakash.ac.in
Usi ed effetti collaterali del warfarin: cosa devi sapere
medicoverhospitals.in
Biological Functions and Analytical Strategies of Sialic Acids in Tumor
mdpi.com
Hyaluronic Acid: A Review of the Drug Delivery Capabilities of This ...
mdpi.com
TRICIN: A Phase II Trial on the Efficacy of Topical TRIchloroacetic ...
mdpi.com
Buy Absolute Anticoagulant Journal: A Comprehensive logbook for ...
desertcart.in
Coagulation Analyzer - Micropoint Q3 Pro Electrometer PT-INR Trader ...
r2healthcare.in
MCCM MESOSOLUTION SERUM - MCCM Phosphatidylcholine Mesosolution ...
modernaesthetics.in
Effects of Indole-3-Lactic Acid, a Metabolite of Tryptophan, on IL-4 ...
mdpi.com
RecommendedProducts-ChemicalBook India
chemicalbook.in
RecommendedProducts-ChemicalBook India
chemicalbook.in
RecommendedProducts-ChemicalBook India
chemicalbook.in
Ursodeoxycholic Acid (150mg) – Uriviga 150 Tablet
cafoli.in
Influence of preparation methods of folic acid-β cyclodextrin complexes ...
ajpp.in
Ursodeoxycholic Acid (150mg) – Uriviga 150 Tablet
cafoli.in
RAJVI ENTERPRISE in Ahmedabad
rajvibiotech.in
Colchicine use tied to lower risk of chronic kidney disease: Study
medicaldialogues.in
Oxalic Acid Formula, Properties, Structure & Application
adda247.com
Cutis |Mesolipolysis (Kybella, Fat-X, Geolysis)
cutis.in
RecommendedProducts-ChemicalBook India
chemicalbook.in
10-Hydroxy Warfarin | CAS No- 83219-99-2 | Simson Pharma Limited
simsonpharma.com
Warfarin Impurity 1 | CAS No- 2514748-07-1 | Simson Pharma Limited
simsonpharma.com
RecommendedProducts-ChemicalBook India
chemicalbook.in
RecommendedProducts-ChemicalBook India
chemicalbook.in
Top Active Pharmaceutical Ingredient,Probiotic,Nutraceuticals Products ...
rajvibiotech.in
Warfarin Sodium
kmpharma.in
List of all acid name and formula ? - Brainly.in
brainly.in
UDOXY-300 TAB. | Ursodeoxycholic Acid 300mg (Alu-Alu)
albia.in
The Most Underrated Skincare Ingredient You Need To Know About | Grazia ...
grazia.co.in
Co-Crystallization Kinetics of 2:1 Benzoic Acid–Sodium Benzoate Co ...
mdpi.com
RecommendedProducts-ChemicalBook India
chemicalbook.in
Maac10 Ursolic Acid 50mg 100 Capsules 3x For 150mg 33 | Desertcart INDIA
desertcart.in
RecommendedProducts-ChemicalBook India
chemicalbook.in
RecommendedProducts-ChemicalBook India
chemicalbook.in
Buy Azelaic Online at desertcartINDIA
desertcart.in
A Convenient Synthesis of Amino Acid Methyl Esters
mdpi.com
Biosynthesis of Glucaric Acid by Recombinant Strain of Escherichia coli ...
mdpi.com
RecommendedProducts-ChemicalBook India
chemicalbook.in
Top IP BP USP Pharma Grade Chemicals,Industrial chemicals ...
patimpex.in
Buy LifeOn NAC 700mg, N-Acetyl Cysteine with ZINC, Amino Acids for Anti ...
ubuy.co.in
logo_1200_x_628_px.jpg?v=1720118200
artrise.in
Oxoacids of Phosphorus: Forms, Uses, Acidic and Basic Strength
allen.in
Rate (INR)
erp.kohinoorpune.com
Amino Acids: Structure, Types & Isomers of Amino Acids | AESL
aakash.ac.in
Ectoine 96702-03-3 | Tokyo Chemical Industry (India) Pvt. Ltd.
tcichemicals.com
Tranexamic Acid 500 mg Injection For PCD Franchise
mkmedicine.in
Warfarin Sodium | CAS No- 129-06-6 | NA
chemicea.com
Electrochemical sensors Biosensors
sensors-vns.com
Journal Club - POISE 3 in favour of Wider Use of Tranexamic Acid in ...
medicaldialogues.in
RecommendedProducts-ChemicalBook India
chemicalbook.in
Ursodeoxycholic Acid EP Impurity E | 83-44-3
chemicea.com
India shining: Rupee inches closer to becoming international currency ...
timesnownews.com
Bifidobacterium Longam Probiotic
rajvibiotech.in
Polyoximic acid in India - Chemicalbook.in
chemicalbook.in
Match the following amino acid in Column I with their characteristic ...
tardigrade.in
Buy Gold Earrings Online | Gold Earrings by Manubhai.
manubhai.in
Top Active Pharmaceutical Ingredient,Probiotic,Nutraceuticals Products ...
rajvibiotech.in
MCCM DEOXYCHOLIC 10% | ForYou Meditech
foryoumeditech.in
Phytochemicals of Nardostachys jatamansi as potential inhibitors of HCV ...
jabonline.in
Glucose - Structure, Preparation, Uses & Properties - Chemistry ...
aakash.ac.in
RecommendedProducts-ChemicalBook India
chemicalbook.in
(18β,20α)-Glycyrrhizic acid in India - Chemicalbook.in
chemicalbook.in
Warfarin Impurity 6 | CAS No- NA | NA
chemicea.com
Amino Acids: Structure, Types & Isomers of Amino Acids | AESL
aakash.ac.in
Buy Workout Supplements for Enhanced Performance | Ubuy India
ubuy.co.in
Trans-3-Exo-((Tert-Butoxycarbonyl)Amino)Bicyclo[2.2.1]Heptane-2-Endo ...
chemicalbook.in
Get the Best Saudi Riyal to Indian Rupees Conversion Rates in India
orientexchange.in
Kojic acid: Achieve glowy skin with this under-the-radar skincare ...
lifestyleasia.com
Best International Online Shopping Store in Chennai for Global Brands ...
ubuy.co.in
Fillable Online Informed Consent for Kybella Treatment Fax Email Print ...
pdffiller.com
Tranexamic Acid 500mg (Traxlink 500)
cafoli.in
How to Reduce Too Much Acid in Stomach?
kailashhealthcare.com
Warfarin EP Impurity A | CAS No- 15156-56-6 | Simson Pharma Limited
simsonpharma.com
Buy INR's Farm Fresh Premium Pellets Food for Rabbits | 1 KG Advanced ...
amazon.in
Buy Replenish The Good Daily Probiotic Adult Supplement w 6 Billion CFU ...
ubuy.co.in
Amino Acids: Structure, Types & Isomers of Amino Acids | AESL
aakash.ac.in
Top Active Pharmaceutical Ingredient,Probiotic,Nutraceuticals Products ...
rajvibiotech.in
PAT IMPEX INDIA in Vadodara
patimpex.in
How many of the following are the substrates involved in the Kreb's ...
tardigrade.in
RecommendedProducts-ChemicalBook India
chemicalbook.in
Acids, Bases, and Salts: Key Concepts and Properties Explained
sssi.in
The best ceramide products to add to your skin care routine
lifestyleasia.com
Back To Black: | Grazia India
grazia.co.in
Best International Online Shopping Store in Chennai for Global Brands ...
ubuy.co.in
alpha-pyrone-4,6-dicarboxylic acid in India - Chemicalbook.in
chemicalbook.in
Sodium Oleate 143-19-1 | Tokyo Chemical Industry (India) Pvt. Ltd.
tcichemicals.com
rac-(3aR,6aR)-octahydrocyclopenta[c]pyrrole-3a-carboxylic acid in India ...
chemicalbook.in
PAT IMPEX INDIA in Vadodara
patimpex.in
Acetobromo-alpha-D-glucuronic Acid Methyl Ester 21085-72-3 | Tokyo ...
tcichemicals.com
Warfarin EP Impurity C | CAS No- 122-57-6 | Benzalacetone ...
chemicea.com
Fillable Online Informed Consent For Injectable Fat Reduction KYBELLA ...
pdffiller.com
Iron (III) Hydroxide Polymaltose Complex (20%, 30%, 40%) -PAT IMPEX ...
patimpex.in
Tranexamic Acid in Trauma: Case of a Young Woman Highlights Risk of ...
medicaldialogues.in
Hyaluronic Acid: A Valid Therapeutic Option for Early Management of ...
mdpi.com
Related Searches
Deoxycholic Acid Injection
Chenodeoxycholic Acid
7 Deoxycholic Acid
Deoxycholate
Sodium Deoxycholate
Structure of Deoxycholic Acid
Deoxycholic Acid Technique
Deoxycholic Acid Before and After
Deoxycholic Acid Fat
Deoxycholic Acid to Cortisone
Deoxycholic Acid Tablet
Bile Acids Cholic Acid Deoxycholic Acid
Deoxycholic Acid Sodium Salt
Deoxycholic Acid On Stomach
Kybella Deoxycholic Acid
Deoxycholic Acid Area
Synthesis of Deoxycholic Acid
Deoxycholic Acid Membrane
Deoxycholic Acid Grid
Bear Deoxycholic Acid
Numbering in Deoxycholic Acid
Deoxycholic Acid Chin
Antibody to Mouse Deoxycholic Acid
Deoxycholic Acid Cycle
Deoxycholic Acid Solubility Chart
Lithocholic Acid
Deoxycholic Acid Belly Fat
Phosphatidylcholine Deoxycholic Acid
Deoxycholic Acid Chemcial
Taurocholic Acid
Deoxycholic Acid Chemical Structure
Acid Deoxycholic Ly Giải Tế Bào Mỡ
Cholanic Acid
Deoxycholic Acid Metabolism
Deoxycholic Acid Topical
Glycocholic Acid
Deoxycholic Acid Formation
Desoxycholate
Deoxycholic Acid ASHP
Deoxycholic Acid Vial
Deoxycholic Acid Mechanism
Curia Deoxycholic Acid
Deoxycholic Acid and TCA
Bile Acid Sequestrants
Hydrophobic Bile Acid
Deoxycholic Acid Point
Deoxycholic Acid for Gall Stones
Na Deoxycholate
Deoxycholic Acid for Renal Stones
Lipocholic Acid
Search
×
Search
Loading...
No suggestions found