Find Your Style
Women
Men
Accessories
Search for clothing, brands, styles...
×
Women
Men
Accessories
Eccrine Angiomatous Hamartoma And Adiopocytes
Search
Loading...
No suggestions found
INR Full Form: What is full form of INR?
bankersadda.com
INR extends winning streak
msn.com
IIIT Bangalore Placements 2023: Highest CTC: INR 65 LPA, Average CTC ...
zollege.in
Masala Oats+ | Tata Soulfull | INR 209/- only
soulfull.co.in
CA Fresher bags INR 49.20 Lakhs Package in 58th ICAI Campus Placement Event
taxscan.in
usd to inr sbi rate: Latest News & Videos, Photos about usd to inr sbi ...
economictimes.indiatimes.com
Explore the smoothest whiskey collection: Best Scotch under INR 2000
lifestyleasia.com
Davos: Viraj Profiles and Maharashtra Government Sign MoU for INR ...
mumbaikarnews.in
Convert INR To USD: Your Guide On US Currency Exchange Rate
traveltriangle.com
Emami targets INR 1,000 crores revenue for ‘Smart and Handsome ...
campaignindia.in
Shiba Inu Price Prediction, INR India 28th January 2023: Expected ...
in.mashable.com
0.1 ETH to INR Converter, How much Convert Ethereum to Indian Rupee ...
exchanger24.org
33000 euro to inr - Claim a ₹300 Bonus Today! Android IOS V- 1.79
tax.lsgkerala.gov.in
Ugro Capital Crosses Inr 10000 crore aum milestone launches 10k ...
psuconnect.in
Value 360 announces it closed Q1 2024-25 with INR 10… | PRmoment.in
prmoment.in
A Rare Cutaneous Lesion: Late-Onset Eccrine Angiomatous Hamartoma
casereports.in
A Rare Cutaneous Lesion: Late-Onset Eccrine Angiomatous Hamartoma
casereports.in
The Role of Chemerin in Metabolic and Cardiovascular Disease: A ...
mdpi.com
The Role of Pref-1 during Adipogenic Differentiation: An Overview of ...
mdpi.com
Importance of the Microenvironment and Mechanosensing in Adipose Tissue ...
mdpi.com
Adult Stem Cell Functioning in the Tumor Micro-Environment
mdpi.com
Trilineage Differentiation of Multipotent Human Mesenchymal Stem Cells ...
merckmillipore.com
White Adipocyte Plasticity in Physiology and Disease
mdpi.com
White Adipocyte Plasticity in Physiology and Disease
mdpi.com
The Role of Pref-1 during Adipogenic Differentiation: An Overview of ...
mdpi.com
Trilineage Differentiation of Multipotent Human Mesenchymal Stem Cells ...
merckmillipore.com
Trilineage Differentiation of Multipotent Human Mesenchymal Stem Cells ...
merckmillipore.com
Cutaneous Epithelioid Angiomatous Nodule: Report of a New Case and ...
mdpi.com
Cutaneous Epithelioid Angiomatous Nodule: Report of a New Case and ...
mdpi.com
Stem Cell Culture
sigmaaldrich.com
Clinicopathological Study of Skin Adnexal Tumors with Special Emphasis ...
jmsh.ac.in
Basaloid Follicular Hamartoma of the Eyelid: A Case Report and ...
mdpi.com
Mitochondria in WAT and BAT | Encyclopedia MDPI
encyclopedia.pub
Metformin Inhibits Lipid Droplets Fusion and Growth via Reduction in ...
mdpi.com
Cutaneous Epithelioid Angiomatous Nodule: Report of a New Case and ...
mdpi.com
Effect of Lampaya medicinalis Phil. (Verbenaceae) and Palmitic Acid on ...
mdpi.com
White Adipocyte Plasticity in Physiology and Disease
mdpi.com
Links between Breast and Thyroid Cancer: Hormones, Genetic ...
mdpi.com
Extended Endonasal Endoscopic (EEE) Surgery with Almost No Use of ...
mdpi.com
Uses and SideEffects of Warfarin: What You Need to Know
medicoverhospitals.in
Case of fibrolipomatous hamartoma
medtalks.in
Sweat or sudoriferous glands include apocrine and merocrine glands ...
pinterest.com
Gingival Overgrowths Revealing PTEN Hamartoma Tumor Syndrome: Report of ...
mdpi.com
Buy Absolute Anticoagulant Journal: A Comprehensive logbook for ...
desertcart.in
Coagulation Analyzer - Micropoint Q3 Pro Electrometer PT-INR Trader ...
r2healthcare.in
Sri Lanka and Russia in talks to use the rupee in foreign trade
currentaffairs.adda247.com
The Essential Vitamin K Foods Lists for Warfarin Users: With More Than ...
amazon.in
International Trade Settlement in Indian Rupee (INR)
taxguru.in
Next tranche of Bharat Bond ETF opens tomorrow: 10 things on NFO | Mint
livemint.com
All about Bandarful coffee liqueur by Himmaleh spirits
lifestyleasia.com
Sony PlayStation: Horizon Forbidden West and the Last of Us Part 2 ...
in.ign.com
Aiwo Breath Easy – Aiwo Limited
aiwo.com
How Does Mesenchymal Stem Cell Therapy Work
cryovivalifesciences.in
Buy Gold Earrings Online | Gold Earrings by Manubhai.
manubhai.in
All about single malt whisky and the best cheap bottles in India
lifestyleasia.com
Science Behind Moderate Tablets – Lets Moderate
letsmoderate.com
List Of Countries That Have Opened Special Rupee Vostro Accounts
indiatimes.com
Beyond the Extracellular Vesicles: Technical Hurdles, Achieved Goals ...
mdpi.com
100% Pure C8 MCT Keto Oil - 250ml | Aiwo – Aiwo Limited
aiwo.com
Adipocyte and Adipokines Promote a Uterine Leiomyoma Friendly ...
mdpi.com
JMSR
jmsronline.in
Buy Gold Set Online | Gold Set by Manubhai.
manubhai.in
High-Throughput 3D Cell Culture Using TrueGel3D® HTS Hydrogel Plates
sigmaaldrich.com
Cutaneous Epithelioid Angiomatous Nodule: Report of a New Case and ...
mdpi.com
Jackie Shroff net worth: A look at the Apna Bhidu's cars, houses and more
lifestyleasia.com
Luthra And Luthra, Atozlearn Edutech Private Limited, Ixambee, Fundraise
livelaw.in
Warfarin: View Uses, Side Effects and Medicines
truemeds.in
Life Technologies India: - FBS (foetal bovine serum, Fetal Bovine Serum ...
atzlabs.com
Beat22/Illpeoplemusic Alternative | BeatStore - India to International
beatstore.in
Blood thinning Diet: Foods to eat and foods to avoid | Sprint Medical
sprintmedical.in
Medicinal Chemistry - III - MEDICINAL CHEMISTRY – III ANTICOAGULANTS ...
studocu.com
USD/INR Strengthens Amid CPI Data and Outflows Pressure By Kedia Advisory
in.investing.com
How Indian Rupee Stands Against Other Major Currencies
indiatimes.com
ICMR - National Institute of Nutrition, India
nin.res.in
JMSR
jmsronline.in
Royal Stag Price in India - (Updated List)
saveandtravel.in
Buy Gold Pendant Set with Earrings Online India | Latest Gold Pendant ...
manubhai.in
Manur - Decannulation challenge
manurhospital.in
Gold Necklace Set for Women | Buy Gold Necklace Set Online India ...
manubhai.in
Gold Necklace Set for Women | Buy Gold Necklace Set Online India ...
manubhai.in
Hurun India 2025: 10 billionaire Indians who entered the rich list this ...
economictimes.indiatimes.com
Warfarin R-Isomer | CAS No- 5543-58-8 | NA
chemicea.com
Mir-152 Regulates 3T3-L1 Preadipocyte Proliferation and Differentiation
mdpi.com
Leather Laptop Backpacks for Men | Lifetime Warranty
leathertalks.com
Call for Reservation
apps.roseatehotels.com
How Indian Rupee Stands Against Other Major Currencies
indiatimes.com
Tatcha Indigo Overnight Repair: Benefits & Full Review - Epicfashion
epicfashion.in
3999 +GST
livelaw.in
MGT-6 Form Filing Process and Key Requirements
taxguru.in
Extracellular Matrix and Its Artificial Substitutes | Encyclopedia MDPI
encyclopedia.pub
Dr. BS Ankit Nehra
drbsankitnehra.in
In charts: As the rupee sinks touches 80 against the dollar, what does ...
scroll.in
india political stability: Latest News & Videos, Photos about india ...
economictimes.indiatimes.com
Buy Warfarin Monitoring: Standard Practice & Beyond (Pharmacology ...
amazon.in
Hurun India 2025: 10 billionaire Indians who entered the rich list this ...
economictimes.indiatimes.com
Induction of Adipose Tissue Browning as a Strategy to Combat Obesity
mdpi.com
Latest Car & Bike News & Reviews | BBC Topgear India Magazine
topgearmag.in
The rare fight: How a tiny spot on Ben Murray’s nose revealed an ...
msn.com
Cut-Out: The Risqué Trend That's Running Rampant On The Runways ...
grazia.co.in
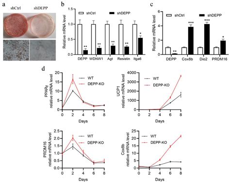
DEPP Deficiency Contributes to Browning of White Adipose Tissue
mdpi.com
The Role of Adipokines in the Pathogenesis of Psoriasis
mdpi.com
Lodha Crown Khoni bypass Lodha Crown Taloja Rent - WITHOUT BROKERAGE ...
nobroker.in
Stand out navy blue corset top – Kostume County
kostumecounty.com
Warfarin Sodium
kmpharma.in
Strategic Management Forum
iimmumbai.ac.in
PKN1 Kinase: A Key Player in Adipocyte Differentiation and Glucose ...
mdpi.com
Top 10 most valuable currencies of Africa in 2022
currencyuniverse.in
bank of india: Latest News & Videos, Photos about bank of india | The ...
economictimes.indiatimes.com
Thalapathy Vijay net worth: Movie fee, properties & other luxury assets
lifestyleasia.com
Buy Diamond Necklace Online | Diamond Set Online Manubhai Jewellers
manubhai.in
'Crazxy' ending explained: Will Abhimanyu get out of the ethical trap?
lifestyleasia.com
Wedding Gold & Diamond Jewellery set with Price | Buy Bridal Gold ...
manubhai.in
Buy Bloom Fancy Meenakari in Indo-Italian 22K Gold Necklace Set with ...
manubhai.in
Indonesian Rupiah - Buy IDR Currency Online in India
makemytrip.com
List Of Countries That Have Opened Special Rupee Vostro Accounts
indiatimes.com
Glut4 Syform 60 Capsules - Loreto Pharmacy
pharmacyloreto.com
Gold Necklace Set with Price | Buy Gold Necklace Set Online
manubhai.in
Manubhai Jewellers | Gold & Diamond Jewellers in Borivali, Mumbai
manubhai.in
Lung Cancer treatment in Jaipur, Lung Cancer surgery in Jaipur - Dr ...
drabhishekpareek.in
Buy Antique Set Online | Antique Set by Manubhai.
manubhai.in
Related Searches
Eccrine Cyst
Angiomatous
Eccrine Carcinoma
Cutaneous Hamartoma
Eccrine Hidrocystoma
Eccrine Spiradenoma
Papillary Eccrine Adenoma
Hamartoma Histology
Angiomatous Lymphoid Hamartoma
Eccrine Nevus
Eccrine Cystadenoma
Hamartoma Skin
Verrucous Hemangioma
Benign Hamartoma
Angiomatous Lesion
Angiomatous Hamartoma Foot
Hamartoma Pathology
Apocrine Hamartoma
Congenital Hamartoma
Hamartoma vs Hemangioma
Nodal Angiomatous Hamartoma
Neutrophilic Eccrine Hidradenitis
Hemangioma or Hamartoma
Popcorn Hamartoma
Eccrine Hidrocystoma Eyelid
Naevus Eccrine
Hamartoma Us
Angiokeratoma Pathology Outlines
Eccrine Coil
Eccrine Sweat Gland Histology
Apocrine Eccrine Sebaceous
Vascular Hamartoma
Eccrine Dermal Cylindroma
Eccrine Angiomatous Hyperplasia
Congenital Smooth Muscle Hamartoma
Apocrine vs Eccrine Glands
Eccrine Epithelioma
Epidermal Hamartoma
Capillary Hamartoma
Eccrine Angiomatoid Hamartoma Histology
Dermal Dendrocyte Hamartoma
Coccygeal Polypoid Eccrine Nevus
Mucinous Nevus
Eccrine Angiomatous Hamartoma Treatment
Harmatoma Skin
Hamartoma Tumor
Spitzoid Melanoma
Angiomatous Lipomatous Hamartoma
Eccrine Angiomatous Hamartoma Ultrasound
Nodule Skin Lesion
Search
×
Search
Loading...
No suggestions found