Find Your Style
Women
Men
Accessories
Search for clothing, brands, styles...
×
Women
Men
Accessories
Eif2s1
Search
Loading...
No suggestions found
EIF2S1 Fusion Protein Ag1645 | Proteintech
ptglab.com
INR Full Form: What is full form of INR?
bankersadda.com
33000 euro to inr - Claim a ₹300 Bonus Today! Android IOS V- 1.79
tax.lsgkerala.gov.in
0.1 ETH to INR Converter, How much Convert Ethereum to Indian Rupee ...
exchanger24.org
Understanding the Saudi Riyal Currency | INR to SAR
orientexchange.in
Philips Remote Inr Order Form - Fill Online, Printable, Fillable, Blank ...
pdffiller.com
RBI Allows Overseas Banks to Open INR Accounts
currentaffairs.adda247.com
BTC to INR Converter, Convert Bitcoin to INR Exchange 2022 - Exchanger24
exchanger24.org
Explore the smoothest whiskey collection: Best Scotch under INR 2000
lifestyleasia.com
BTC to INR Converter, Convert Bitcoin to INR Exchange 2022 - Exchanger24
exchanger24.org
usd to inr sbi rate: Latest News & Videos, Photos about usd to inr sbi ...
economictimes.indiatimes.com
KWD to INR conversionDownload it from KWD to INR conversion for free 7.99
durslt.du.ac.in
Indian Rupee (₹) - Buy INR Currency Online at Best Rates
makemytrip.com
Can realization of export proceeds be in INR in India?
howtoexportimport.com
Best Women Watches Under INR 15K | LBB
lbb.in
Lava Yuva Pro is a new sub-8000 INR phone with triple cameras and a ...
digit.in
Anand Kamalnayan Pandit — INR 8,660 Cr (Sri Lotus Developers & Realty ...
economictimes.indiatimes.com
ValueQuest Enters PE Segment With INR 1,000 Cr Fund
businessoutreach.in
Facts about Indian businessman who is buying Lavasa city for INR 1814 ...
timesofindia.indiatimes.com
Ugro Capital Crosses Inr 10000 crore aum milestone launches 10k ...
psuconnect.in
Get 21+ Whiskey For INR 1850 In Bangalore | LBB
lbb.in
India Saves INR 35,000 Crore By Buying Discounted Oil from Russia » Car ...
carblogindia.com
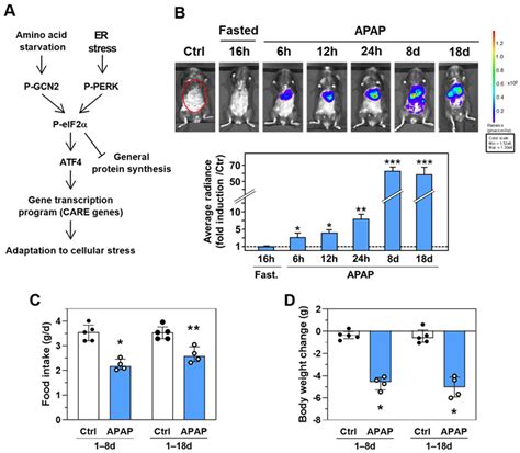
Activation of the eIF2α-ATF4 Pathway by Chronic Paracetamol Treatment ...
mdpi.com
Identifying New Potential Biomarkers in Adrenocortical Tumors Based on ...
mdpi.com
Identifying New Potential Biomarkers in Adrenocortical Tumors Based on ...
mdpi.com
Warfarin Sodium
kmpharma.in
Anticoagulation in Acute Pulmonary Embolism: Which Drug? How Long ...
universimed.com
Warfarin sodium in India - Chemicalbook.in
chemicalbook.in
Uses and SideEffects of Warfarin: What You Need to Know
medicoverhospitals.in
Warfarin Impurity 1 | CAS No- 2514748-07-1 | Simson Pharma Limited
simsonpharma.com
1 million dong in indian rupees - Brainly.in
brainly.in
10-Hydroxy Warfarin | CAS No- 83219-99-2 | Simson Pharma Limited
simsonpharma.com
Warfarin R-Isomer | CAS No- 5543-58-8 | NA
chemicea.com
Phospho-EIF4B (Ser406) antibody (80059-1-RR) | Proteintech
ptglab.com
Warfarin Sodium | CAS No- 129-06-6 | Simson Pharma Limited
simsonpharma.com
Coagulation Analyzer - Micropoint Q3 Pro Electrometer PT-INR Trader ...
r2healthcare.in
International Trade Settlement in Indian Rupee (INR)
taxguru.in
Warfarin-D6 | CAS No- 1261395-69-0 | Simson Pharma Limited
simsonpharma.com
Warfarin: View Uses, Side Effects and Medicines
truemeds.in
Rupee Depreciation: Will India's Exports Stand To Gain? | Investing.com ...
in.investing.com
India and Malaysia can now trade in Indian rupee
currentaffairs.adda247.com
Failed Startups - Startups That Could Not Taste Success in their Journey
businessoutreach.in
USD/INR Cracks Big: Falls 2% in 4 Days! | Investing.com India
in.investing.com
USD/INR at Record High! Why RBI is Failing to Curb the Rupee’s Fall ...
in.investing.com
8 Obat Stroke yang Efektif dan Tersedia di Apotik - Alodokter
alodokter.com
Buy INR's Farm Fresh Premium Pellets Food for Rabbits | 1 KG Advanced ...
amazon.in
Get the Best Saudi Riyal to Indian Rupees Conversion Rates in India
orientexchange.in
Warfarin: View Uses, Side Effects and Medicines
truemeds.in
How Indian Rupee Stands Against Other Major Currencies
indiatimes.com
USD/INR Breaking Imp. Trendline; Is Nifty 50 Topping Out? | Investing ...
in.investing.com
India shining: Rupee inches closer to becoming international currency ...
timesnownews.com
Sri Lanka and Russia in talks to use the rupee in foreign trade
currentaffairs.adda247.com
logo_1200_x_628_px.jpg?v=1720118200
artrise.in
Back To Black: | Grazia India
grazia.co.in
International Trade Settlement in Indian Rupee (INR)
taxguru.in
Did You Know About India's Rs 10,000 Rupee Note
indiatimes.com
MGT-6 Form Filing Process and Key Requirements
taxguru.in
Welingkar Institute of Management - NewsWire
newswire.nokomis.in
Toggle navigation
episteme10.hbcse.tifr.res.in
Wen Price | WEN to USD Converter, Chart and News
binance.com
Buy Gold Earrings Online | Gold Earrings by Manubhai.
manubhai.in
Warfarin EP Impurity C | CAS No- 122-57-6 | Simson Pharma Limited
simsonpharma.com
Incidence of Osteoporosis in Primary Care Patients with Atrial ...
mdpi.com
Buy Absolute Anticoagulant Journal: A Comprehensive logbook for ...
desertcart.in
Indian Financial System, 5e by H R Machiraju
vikaspublishing.com
Lodha Crown Khoni bypass Lodha Crown Taloja Rent - WITHOUT BROKERAGE ...
nobroker.in
Buy Diamond Necklace Online | Diamond Set Online Manubhai Jewellers
manubhai.in
Discover The Best Brands & Recommendations For Basics | LBB
lbb.in
Next tranche of Bharat Bond ETF opens tomorrow: 10 things on NFO | Mint
livemint.com
Fake notes worth over Rs 14 lakh in Rs 500 denominations seized in Odisha
odishatv.in
International Trade Settlement in Indian Rupee (INR)
taxguru.in
Buy Antique Set Online | Antique Set by Manubhai.
manubhai.in
Inflation or disinflation - Where are dollar & rupee moving? - The ...
economictimes.indiatimes.com
Fed’s 75 bps Hike: Rupee Falls to Record Low, Sets Eye for ‘82 ...
in.investing.com
Soft Magnetic Alloys and Their Properties – Permanent Magnets Ltd
pmlindia.com
USD/INR surges amid consistent FIIs selling in Indian equity market
tmgm.com
Medicinal Chemistry - III - MEDICINAL CHEMISTRY – III ANTICOAGULANTS ...
studocu.com
Warfarin Dose Adjustment Chart - Fill Online, Printable, Fillable ...
pdffiller.com
ICMR - National Institute of Nutrition, India
nin.res.in
In charts: As the rupee sinks touches 80 against the dollar, what does ...
scroll.in
FAQ
keydroid.in
CAPRIN1 antibody (15112-1-AP) | Proteintech
ptglab.com
Latest Car & Bike News & Reviews | BBC Topgear India Magazine
topgearmag.in
Did You Know About India's Rs 10,000 Rupee Note
indiatimes.com
Buy Gold Pendant Set with Earrings Online India | Latest Gold Pendant ...
manubhai.in
Diamond Necklace Designs | Buy Diamond Necklace Set Online at Best ...
manubhai.in
Mumbai Indians: 5 players MI can release ahead of IPL 2026 auction ...
crickettimes.com
Strategic Management Forum
iimmumbai.ac.in
Hurun India 2025: 10 billionaire Indians who entered the rich list this ...
economictimes.indiatimes.com
Rate (INR)
erp.kohinoorpune.com
RBI’s short USD/INR forward book remains stable- analysis By Investing.com
in.investing.com
Gold Necklace Set for Women | Buy Gold Necklace Set Online India ...
manubhai.in
Diamond Necklace Designs | Buy Diamond Necklace Set Online at Best ...
manubhai.in
Diagnosis Atrial Fibrilasi - Alomedika
alomedika.com
USD/INR forecast: Indian rupee analysis ahead of RBI decision By Invezz
in.investing.com
Taxila Business School Placements 2025 | Highest & Average Package
taxila.in
Forensic Science Salary 2025: Scope, Placements, and Government Jobs 2025
collegesearch.in
Best Warfarin Embryopathy Specialists in India
medicoverhospitals.in
How Indian Rupee Stands Against Other Major Currencies
indiatimes.com
CAPRIN1 antibody (15112-1-AP) | Proteintech
ptglab.com
ZEITGEIST ADA 2026
zeitgeistconference.in
editorials: Latest News & Videos, Photos about editorials | The ...
economictimes.indiatimes.com
Diamond Necklace Designs | Buy Diamond Necklace Set Online at Best ...
manubhai.in
Wedding Gold & Diamond Jewellery set with Price | Buy Bridal Gold ...
manubhai.in
Hurun India 2025: 10 billionaire Indians who entered the rich list this ...
economictimes.indiatimes.com
Warfarin EP Impurity B
kmpharma.in
Buy Elaborate Gold Pendant And Earrings Set Online | Elaborate Gold ...
manubhai.in
Custom Jewellery
thewyw.com
Buy Gold Bangles Online India with Latest Designs - Manubhai Jewellers
manubhai.in
Pharmaceutical Effervescent Tablets - Paracetamol 500mg with Vitamin C ...
stravahealthcare.in
Certifications
pasteljade.com
Gold Necklace Set for Women | Buy Gold Necklace Set Online India ...
manubhai.in
Diamond Necklace Designs | Buy Diamond Necklace Set Online at Best ...
manubhai.in
Manur - Decannulation challenge
manurhospital.in
Wedding Gold & Diamond Jewellery set with Price | Buy Bridal Gold ...
manubhai.in
Light Weight Gold Jewellery with price | Daily Wear Gold Jewellery Online
manubhai.in
Tatcha Indigo Overnight Repair: Benefits & Full Review - Epicfashion
epicfashion.in
PIXSTOX
pixstox.in
Contact – valientecaps
valientecaps.com
Cameras under 10000: Buy top digital cameras online in India (2024)
lifestyleasia.com
Related Searches
eIF2alpha
eIF4G
eIF2a Phosphorylation
TAK1 AMPK
293 Cell
eIF2 Signaling
Anoikis
Arginase 1
eIF5A
EIF4
Apoe
IP-10
Eif3a
Eif2s1 Rip
EIF 2
Eif4a3
GlcNAc Eif2s1
eIF2a S51
eIF4B
Peif2α
Rabbit Monoclonal Antibody
eIF2a Plant
ATF+4 Pathway
Eif2s1 PRMT5
Eif2s1 eIF4A
Alexa Fluor 647
GTP eIF2
Ddx21
GPR-37
Polyclonal Antibody
Search
×
Search
Loading...
No suggestions found