Find Your Style
Women
Men
Accessories
Search for clothing, brands, styles...
×
Women
Men
Accessories
Entropy Order Flow Chart
Search
Loading...
No suggestions found
Statistical Mechanics: Entropy, Order Parameters, and Complexity ...
amazon.in
Order Of Reaction : Zero Order And First Order | Science Vision
sciencevision.in
Rank these systems in order of decreasing entropy. Rank from highest to ...
ask.learncbse.in
Superstructure-Based Optimization of Vapor Compression-Absorption ...
mdpi.com
Descriptions of Entropy with Fractal Dynamics and Their Applications to ...
mdpi.com
Descriptions of Entropy with Fractal Dynamics and Their Applications to ...
mdpi.com
A Neighborhood Rough Sets-Based Attribute Reduction Method Using ...
mdpi.com
Order-flow and Imbalance Charts in Day Trading
truedata.in
Principle of Heat Engine Fundamentals, Efficiency & Applications
allen.in
Establishing a Data Fusion Water Resources Risk Map Based on ...
mdpi.com
Descriptions of Entropy with Fractal Dynamics and Their Applications to ...
mdpi.com
Information Flow Analysis between EPU and Other Financial Time Series
mdpi.com
Steady Flow Energy Equation (SFEE) - Engineering Thermodynamics
mech.poriyaan.in
FNO Trader - A Free Tool to Track Options Greeks, Chain, Open Interest ...
profiletraders.in
Order Flow Surface | Quantower_in
help.quantower.in
High-Order Entropy Compressed Bit Vectors with Rank/Select
mdpi.com
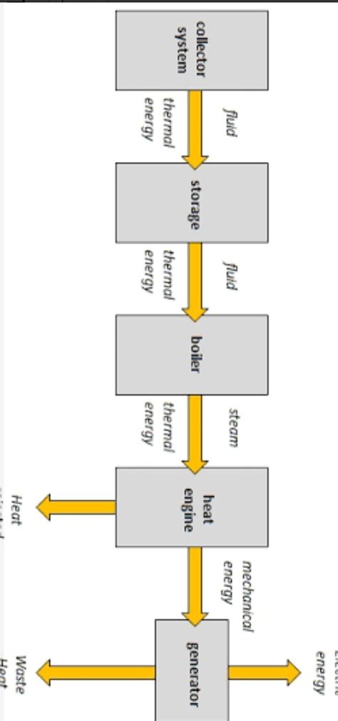
flow chart showing generation of electrical energy using thermal energy ...
brainly.in
Charts and Analytic Features — Quantower Trading Platform
quantower.in
Descriptions of Entropy with Fractal Dynamics and Their Applications to ...
mdpi.com
Control-Volume Analysis
home.iitk.ac.in
Rank these systems in order of decreasing entropy. Rank from highest to ...
ask.learncbse.in
Rank these systems in order of decreasing entropy. Rank from highest to ...
ask.learncbse.in
Descriptions of Entropy with Fractal Dynamics and Their Applications to ...
mdpi.com
Order Flow Surface | Quantower_in
help.quantower.in
Entropy Generation Analysis in Convective Fluid Flow: Buy Entropy ...
flipkart.com
Steam Tables - Thermodynamics
mech.poriyaan.in
Fertigungsprozess Flussdiagramm Leitfaden
edrawsoft.com
Statistical Mechanics: Entropy, Order Parameters and Complexity: 14 ...
amazon.in
Order Flow Indicator load with tick chart in Ninja Trader 8 ...
feedback.truedata.in
draw a flow chart to input a number . if the number is even,display the ...
brainly.in
Order Flow Magic Charts: The Magic of Order Flow eBook : Feliz ...
amazon.in
Order Flow Indicator load with tick chart in Ninja Trader 8 ...
feedback.truedata.in
Grade VI SST Flow Chart Making Activity
amanoraschool.edu.in
Grade VI SST Flow Chart Making Activity
amanoraschool.edu.in
Order Flow Indicator load with tick chart in Ninja Trader 8 ...
feedback.truedata.in
Order Flow Indicator load with tick chart in Ninja Trader 8 ...
feedback.truedata.in
Grade VI SST Flow Chart Making Activity
amanoraschool.edu.in
Grade VI SST Flow Chart Making Activity
amanoraschool.edu.in
An adiabatic process is an
scoop.eduncle.com
Order Flow Indicator load with tick chart in Ninja Trader 8 ...
feedback.truedata.in
Real-Time Performance Optimization and Diagnostics during Long-Term ...
mdpi.com
Order Process Workflow | Free Order Process Workflow Templates
edrawsoft.com
Buy Statistical Mechanics: Entropy, Order Parameters and Complexity ...
amazon.in
Grade VI SST Flow Chart Making Activity
amanoraschool.edu.in
3D Buoyancy-Induced Flow and Entropy Generation of Nanofluid-Filled ...
mdpi.com
Access ₹10,000 Personal Loan Instant in Minutes - Swift Approval!
kreditbee.in
Grade VI SST Flow Chart Making Activity
amanoraschool.edu.in
State-of-Health Estimate for the Lithium-Ion Battery Based on Constant ...
mdpi.com
State-of-Health Estimate for the Lithium-Ion Battery Based on Constant ...
mdpi.com
Grade VI SST Flow Chart Making Activity
amanoraschool.edu.in
Order Flow Indicator load with tick chart in Ninja Trader 8 ...
feedback.truedata.in
isentropic flow equations betweem pressure and density - Brainly.in
brainly.in
Order Flow Indicator load with tick chart in Ninja Trader 8 ...
feedback.truedata.in
order flow charts not loding plz give solution | TrueData™ Support
feedback.truedata.in
Process Flow For Issuance of SCN under GST & Requirements Thereof
taxguru.in
What is a Flow Chart? - Answered - Twinkl Teaching Wiki
twinkl.co.in
Grade VI SST Flow Chart Making Activity
amanoraschool.edu.in
Scientific Élan Vital: Entropy Deficit or Inhomogeneity as a Unified ...
mdpi.com
High-Order Entropy Compressed Bit Vectors with Rank/Select
mdpi.com
Write algorithm and Draw flowchart to find Area and circumference of ...
brainly.in
CBSE Class 11 Chemistry Notes Chapter 6 Thermodynamics
pw.live
High-Order Entropy Compressed Bit Vectors with Rank/Select
mdpi.com
write the steady flow energy equation for a single entry steam and ...
brainly.in
Os melhores modelos de fluxograma grátis para Word, PowerPoint ou Excel
edrawsoft.com
A Novel Algorithm to Improve Digital Chaotic Sequence Complexity ...
mdpi.com
30+ उदाहरण सहित जानिए Flowchart क्या हैं। Hindi में।
visme.co
h-s Diagram or mollier chart - Pure Substances | Thermodynamics
mech.poriyaan.in
Order Flow Indicator load with tick chart in Ninja Trader 8 ...
feedback.truedata.in
Important Thermodynamics Formulas for JEE and NEET
edurev.in
Complex Flowchart: Meaning, Types &14 Free Examples
edrawmax.wondershare.com
Buy Smart Money Concept Ultimate Guide: Understanding SMC, Trading ...
desertcart.in
Difine flow chart? draw a flow chart to find the factorial of a number ...
brainly.in
Mind Maps for Thermodynamics Revision - Class 11, JEE, NEET
esaral.com
what is flowchart?
coderbaba.in
Order and Delivery Processing | Flowchart, Workflow, Order, Delivery
ph.pinterest.com
3. Draw a flowchart for calculating grade from marks percentage ...
brainly.in
Order Flow Indicator load with tick chart in Ninja Trader 8 ...
feedback.truedata.in
Thermodynamics - NCERT Book of Class 11 Chemistry Part I
betrained.in
First Law of Thermodynamics - Chemistry Class 11 - NEET PDF Download
edurev.in
What is the correct order of inductive effect?
scoop.eduncle.com
Steel Exchange India Ltd
seil.co.in
Steel Exchange India Ltd
seil.co.in
Flow Chart of H Mono/Poly DR-TB Patients from Diagnosis to Treatment ...
ntep.in
Charts and Analytic Features — Quantower Trading Platform
quantower.in
Processo de compras de uma empresa | Lucidchart Blog
lucidchart.com
Multi-Domain Battle: Fundamentals in an Evolutionary Environment ...
army.mil
Entropy | Special Issue : Entropy Production in Turbulent Flow II
mdpi.com
Rank these systems in order of decreasing entropy. Rank from highest to ...
ask.learncbse.in
Top-8 Free Intraday Trading Tools 2023 Markets
profiletraders.in
Printable Robert's Rules Of Order Flow Chart - Fill Online, Printable ...
pdffiller.com
Ein detaillierter Leitfaden zum PPT Flussdiagramm für Lagerprozesse
edrawsoft.com
What is Flow chart and how to use different symbols with examples | MY ...
msdotnet.co.in
30+ उदाहरण सहित जानिए Flowchart क्या हैं। Hindi में।
visme.co
JUST NIFTY, STOCK MARKET TRAINING, Stock market, trading at Mysore ...
justnifty.in
Stock Market Prediction Using LSTM Technique
ijraset.com
Algorithm and flowchart to find area and perimeter of circle - Brainly.in
brainly.in
All Country Name List in Alphabetical Order A to Z, Complete List of ...
adda247.com
30+ उदाहरण सहित जानिए Flowchart क्या हैं। Hindi में।
visme.co
Order of mesomeric effect?????????????
scoop.eduncle.com
Personalized Mini Me: Cinderella – Orbiz Creativez
orbiz.in
To create pie chart and 3D pie chart in R Data science | S-Logix
slogix.in
Smart Money Concept The Market Structure Order Flow Order Block ...
desertcart.in
Darw the flow chart of fusion of ovum and sperm ( fertilization ...
brainly.in
JUST NIFTY, STOCK MARKET TRAINING, Stock market, trading at Mysore ...
justnifty.in
JUST NIFTY, STOCK MARKET TRAINING, Stock market, trading at Mysore ...
justnifty.in
Mortgage Process Flow Charts – Uses, Examples, and Creation
edrawmax.wondershare.com
Bar chart creation in R Data science & Visualization | S-Logix
slogix.in
JUST NIFTY, STOCK MARKET TRAINING, Stock market, trading at Mysore ...
justnifty.in
JUST NIFTY, STOCK MARKET TRAINING, Stock market, trading at Mysore ...
justnifty.in
Switch-Case Statement in C programming: - Smart Learning
thedigitalfk.in
Buy Seasons Chart | Printable Seasons of the Year | Educational Chart ...
etsy.com
JUST NIFTY, STOCK MARKET TRAINING, Stock market, trading at Mysore ...
justnifty.in
Discuss closed, open and isolated thermodynamic system with neat sketch ...
brainly.in
JUST NIFTY, STOCK MARKET TRAINING, Stock market, trading at Mysore ...
justnifty.in
Classify the following phase changes by the signs of the system\'s ΔH ...
ask.learncbse.in
Admission Process- Bhabha University Bhopal Madhya Pradesh
bhabhauniversity.edu.in
Innate Immunity - MedicalVerge
medicalverge.in
JUST NIFTY, STOCK MARKET TRAINING, Stock market, trading at Mysore ...
justnifty.in
PT Chart R22/R-410A Laminated Pocket Aid Pressure/Temperature # 34-3400 ...
amazon.in
Digestion of different biomolecules in human beings — lesson. Science ...
yaclass.in
Related Searches
INR Flow Sheet
Blood INR Chart
Coumadin INR Chart
Nursing Flow Sheet Template
RTI Flow Chart
Printable INR Chart
INR Chart Warfarin
Coumadin Log Sheet
Anticoagulant Chart
PT/INR Results Chart
Patient Flow Sheet Template
Coumadin INR Dosing Chart
Gene Therapy Flow Chart
INR Flow Control
Normal INR Range Chart
INR Chart for Patients
IEP Flow Chart
Medical Flow Sheet Template
INR Blood Test Machine
INR Adjustment Chart
Heparin Flow Sheet
INR. Check Flow Chart
INR Levels Chart
Coumadin Dosage Chart
Prothrombin INR Levels Chart
Target INR Range Chart
INR Chart Documents
Flow Chart Supratherapeutic INR
PT/INR Charting Flow Sheet
Reception Flow Chart
INR Management Chart
INR Flow Sheet Printable Free
Pharmacy First Flow Chart
INR Monitoring Chart
aPTT Flow Chart
Warfarin Dosing Table
Prothrombin Time and INR Chart
Specimen Reception Flow Chart
Telephone Reception Flow Chart
INR Flow Sheet Example
Download Acelis INR Chart
INR Measurement Flow Sheet
Coumadin Dose Sheet
Normal INR Score Chart
INR Flow Sheet of the Month
VitalSigns Flow Sheet Template
Teja Software Reception Flow Chart
Types of Ratios with Flow Chart
Warfarin Tablet Color Chart
Normalized INR Levels Chart NHS
Search
×
Search
Loading...
No suggestions found