Find Your Style
Women
Men
Accessories
Search for clothing, brands, styles...
×
Women
Men
Accessories
Example Of Data Integrated Model
Search
Loading...
No suggestions found
IIT Madras offering AI & Data Science fellowship, stipend up to INR 60
content.techgig.com
Atmantan signs a INR 125-crore MoU with the Uttarakhand government to ...
hospitality.economictimes.indiatimes.com
This INR 500 Vodafone data plan beats Jio? Check prepaid plan ...
tech.hindustantimes.com
Man Gearbox Assembly ZF9S1110 9-Speed Products at price INR 71000 in ...
kannalagan.co.in
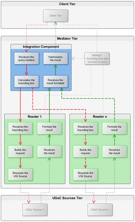
User Generated Spatial Content-Integrator: Conceptual Model to ...
mdpi.com
User Generated Spatial Content-Integrator: Conceptual Model to ...
mdpi.com
What is data integration architecture? | Blog | Fivetran - EU-Vietnam ...
1985.co.in
Enterprise Data Architecture Solutions & Services for Quick Decisions ...
thedigitalgroup.com
What is the Scope of Enterprise Search Today? | T/DG Blog - Digital ...
blog.thedigitalgroup.com
What is Data Modelling? Basic Concepts and their Types
fita.in
User Generated Spatial Content-Integrator: Conceptual Model to ...
mdpi.com
Data Integration Solutions, Data Integration Service Providers, ETL Service
graymatter.co.in
What is Data Modeling?
codegyan.in
Introduction to the Autoregressive Integrated Moving Average (ARIMA) model
projectguru.in
Unleash the Power of Enterprise Data with Data Management Consulting ...
blog.thedigitalgroup.com
Enterprise Application Integration: The Ultimate Guide | Cleo
1985.co.in
Integration of Data mining system with a Data warehouse - Data Mining ...
studyglance.in
Introduction to the Autoregressive Integrated Moving Average (ARIMA) model
projectguru.in
Data Models and their Types - Simplynotes - Online Notes for MBA, BBA ...
simplynotes.in
Digital Project Delivery | Integrated Project Delivery | Autodesk
autodesk.com
User Generated Spatial Content-Integrator: Conceptual Model to ...
mdpi.com
Stacks | Learn Everything about Stacks in DSA
talentbattle.in
Top 5 Data Integration Design Patterns You Need To Know | nasscom | The ...
community.nasscom.in
ネットワーク図作成ソフト
edrawsoft.com
Explain types of data with examples
scoop.eduncle.com
A Beginner's Guide to Data Flow Diagrams - Blog
appsmanager.in
Vertical Integration - India Dictionary
1investing.in
ITTO of Project Integration Management - How to remember it?
itechgurus.org
User Generated Spatial Content-Integrator: Conceptual Model to ...
mdpi.com
PERSPECTIVE | ‘ARTIFICIAL INTELLIGENCE IN EDUCATION’ - IAS GYAN
iasgyan.in
Levels of Development (LOD) in BIM | Autodesk
autodesk.com
AI in Journalism: Automated News Writing with NLG and Real-Time Data ...
johal.in
Agriculture Part-2 - UPSC PDF Download
edurev.in
Exploring Integrated Education: Curriculum, Benefits & Challenges
21kschool.com
Models of Nursing Care Delivery ~ Nursing Path
nursingpath.in
Integrated Farming System PPT | Hindi + English | PDF Download ...
agrobotany.in
What a p-Value Tells You about Statistical Data - India Dictionary
1investing.in
Sensory Integration: Theory and Practice eBook : Bundy, Anita C, Lane ...
amazon.in
Integrated Farming System - Agriculture Notes
prepp.in
Integrated Farming System
agritech.tnau.ac.in
Integration by Parts - Worked Examples, Exercise with Answers ...
mech.poriyaan.in
Integrated township Master Plan | CEPT - Portfolio
portfolio.cept.ac.in
What is a Maths Model? - Answered - Twinkl Teaching Wiki
twinkl.co.in
How to Make an Integrated Skills Lesson Plan - Twinkl
twinkl.co.in
Premsagar's IOT-001 course work. | UVCE MARVEL
hub.uvcemarvel.in
Unit-2 Data preprocessing - Unit-II Data Preprocessing Data ...
studocu.com
Holistic big data integrated artificial intelligent model | S-Logix
slogix.in
Free Invoice Format | Download and Send Invoices Easily - Wise
wise.com
Dual GST Model & GST Structure In India
taxguru.in
NIC LMS
vidyakosh-v2.nic.in
Optimal Distribution Network Reconfiguration through Integration of ...
mdpi.com
Free Invoice Format | Download and Send Invoices Easily - Wise
wise.com
Unit 2: Concept and meaning of Inclusive Education
specialeducationnotes.co.in
Vertica Storage Model
dbmstutorials.com
NOBBEL DELUXE MODEL | Nobbel Nexson
nobbel-nexson.in
Pathseekers | Art Integrated Learning
pathseekers.edu.in
Factors and Mechanism Influencing Client Experience of Residential ...
mdpi.com
Fillable Online integration samhsa The Four Quadrant Clinical ...
pdffiller.com
Transforming a Psychiatry Curriculum: Narrative Review of Essential ...
mdpi.com
Azure AI Foundry - Generative AI Development Hub | Microsoft Azure
azure.microsoft.com
Vessel & Fisheries Management | Vessel Monitoring System | Trackster
trackster.in
No tax on income up to Rs 12 lakh but what happens if you earn more ...
indiatoday.in
Grade 2: Data Handling Assessment Sheet (teacher made)
twinkl.co.in
Grade R Data Handling Big 5 Animals Bar Graph
twinkl.co.in
Guide To Data Integration Design Approach | nasscom | The Official ...
community.nasscom.in
USD/INR: Rupee Edges Higher to 86.66 Ahead of US Inflation Data
angelone.in
Furniture Bill Format Download | Free Invoice Template For Furniture Shop
stockregister.in
NetPy Blog
blog.netpy.in
An Attempt to Understand the Different Levels of Harden’s Ladder
jmsh.ac.in
Buy Gundam Products Online in India at Best Prices
ubuy.co.in
Maruti Wagon R 2026: जल्द आ रही है नई जनरेशन, जानिए क्या होंगे बदलाव ...
timesbull.com
Hospital Management Software | Billing Prints | Formats
softcure.in
Grade R Data Handling Easter Egg Patterns Bar Graph - Twinkl
twinkl.co.in
PPT on GST Concept, Registration, Migration & Enrollment
taxguru.in
Key Strategies For Enhancing Common Data Environment (CDE) In ...
portfolio.cept.ac.in
Buy Integrated Data Warehouse For Indian Agriculture Book Online at Low ...
amazon.in
Automotive Chassis Control Technology | Encyclopedia MDPI
encyclopedia.pub
LIFELINE
fitnessworld.in
The Future of Large Language Models (LLMs): Strategy, Opportunities and ...
indiaai.gov.in
Integration by Parts - Worked Examples, Exercise with Answers ...
mech.poriyaan.in
Grade R Data Handling Different Homes Bar Graph
twinkl.co.in
Buy Logical Data Modeling: What it is and How to do it: 5 (Integrated ...
desertcart.in
¿ Qué significa un modelo Frayer?
edrawsoft.com
Coral Set – NETE.IN
nete.in
Sri BioAesthetics integrated AgribioTech Center set up with an ...
agritimes.co.in
Simplynotes - HRM Models- Models of Human Resource Management
simplynotes.in
NOBBEL DELUXE MODEL | Nobbel Nexson
nobbel-nexson.in
SBI BANK CODE SBCHQ-GEN-PUB-IND-INR MEANING.SBI DIFFERENT TYPES OF ...
digitalhelper.in
GST Export Invoice with Foreign Currency Billing
billingsoftware.in
GST Export Invoice and Foreign Currency Billing | Sleek Bill
sleekbill.in
Integration of Tan x - Explanation, Formula, Proof, Examples
adda247.com
BIM Management: What is It? What Career Role Does it Involve?
novatr.com
Techsnap
techsnap.in
Cost of MS in USA for Indian Students: Total expense of Masters in USA ...
stage.zollege.in
Grade R Data Handling Healthy Snacks Sorting Activity
twinkl.co.in
Chandrayaan-3 Details
isro.gov.in
Univ.AI launches the Data Science Leaders Program; promises ...
aninews.in
need a statistics expert who help me to solve this question model R ...
brainly.in
What Is a Bar Model? | Maths Definition & Examples | Twinkl
twinkl.co.in
Buy Introduction to Counseling: Integration of Faith, Professional ...
amazon.in
Horizontal Integration? - India Dictionary
1investing.in
What are cloud databases ? | OVHcloud India
ovhcloud.com
what is the integration of dr by r square???????????????? - Brainly.in
brainly.in
Data Handling Worksheets | South African Snakes | Questions
twinkl.co.in
Chandrayaan-3: India's Mission to Soft-Land on the Moon's South Pole
currentaffairs.adda247.com
Bestsellers – House of Ayuda
houseofayuda.com
Evolution of Maruti Suzuki Wagon R: From 1999 to 2022
cars24.com
How to Start Your Integrated Farming Journey | Blog
getfarms.in
Public Bike Sharing in Ahmedabad | CEPT - Portfolio
portfolio.cept.ac.in
SMV6HMX01I fully-integrated dishwasher | Bosch Home Appliances IN
bosch-home.in
House of Ayuda
houseofayuda.com
20 Best ERP Software in India for 2023
softwaresuggest.com
Tags
uknowva.com
Buy SAP NetWeaver(R) Process Integration: A Developer's Guide Book ...
amazon.in
Clash de Cartier bracelet, flexible Medium Model
cartier.com
Integration of Cos X upon sin 3x - Brainly.in
brainly.in
Maruti dealers and showrooms in Ahmedabad | Kiran Maruti
kiranmotors.co.in
What is "1 PLC" of integration time in the measurement speed setting ...
hioki.com
Practical Statistics for Data Scientists: 50+ Essential Concepts Using ...
amazon.in
Related Searches
Enterprise Data Model Example
Logical Data Model Example
Integrated Data Model
Database Data Model
Conceptual Data Model Example
Logical Data Model Diagram Example
Item Journal Data Model
Physical Data Model Example
Data Integration Model
Data Processing Model Example
Salesforce Data Model
Integrated Data Model Illustration
Salesforce Sales Cloud Data Model
Relational Data Model
Integrated Data Model Easy Illustration
ISU Data Model
Interactin Data Model
Data Model Infomatric
Data Type Channel Example
Idea Connector Integrated Data Model
Integrated Data Platfoms
What Is Installed Base and Data Model
Template Integrated Model
Data Mapping Example for Integration
Dimensions of Integrated Data Model
Data Fabication Example
Integrated Data Denial
Pictures of Integrated Data
Integracja Systemu Data Model
James Truhe Integrated Data
DQ Logical Data Model
System Architecture versus Integrated Data Model
Interface for Integrated Data
Integration Data Model Curated Data Model
Integrated Summary of Data
Integrated Data Privacy Capability Model
Data Model Sio Smart Integrated Object
Improved Data Model
Integrated Model at Data Level and Function Level
Example of a Logical Data Model Customer Interaction
Logical Data Model for Client Data
Expiaina Bout Data Model
Example of Fabricated Data in Publication
Information Data Model Australia
Information Exchange Data Model
Data Points to Include in Logical Data Model
Div-2 Logical Data Model
Approach for Incorporate Data Model
Data Intergration Sample Example
Example of Data Abstraction Classes
Search
×
Search
Loading...
No suggestions found