Find Your Style
Women
Men
Accessories
Search for clothing, brands, styles...
×
Women
Men
Accessories
Example Of Database Instance
Search
Loading...
No suggestions found
Using WebLogic Server with Oracle RAC
docs.oracle.com
Seamless Cloud SQL Access: Leveraging Private Service Connect
ntspl.co.in
A-w-s-2
tools.eulerify.com
SQLServer Architecture Diagram
sqlguru.in
Aurora - Global Database
bro-code.in
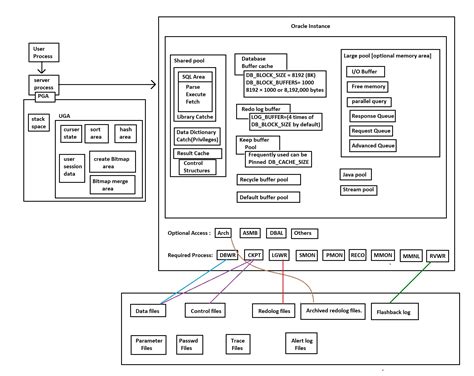
Oracle database architecture | Brace Coder
bracecoder.in
Kindle Friendly AWS DevOps Blogs
bejoycalias.in
ServiceNow CMDB Tutorial | Concepts of CMDB in ServiceNow - Basico ...
basicoservicenowlearning.in
Seamless Cloud SQL Access: Leveraging Private Service Connect
ntspl.co.in
Database Schemas - GeeksforGeeks
geeksforgeeks.org
Making the Right Database Choice
saigeetha.in
Kindle Friendly AWS Compute Blogs
bejoycalias.in
Class 10 IT | Chapter- Database Management System | Topic- Primary Key ...
arvindzeclass.in
Database@Azure Services | Oracle India
oracle.com
Deploy microservices with Azure Container Apps - Azure Architecture ...
1985.co.in
What Is a DBMS? Understanding Database Management System
hostinger.in
SAP HANA Architecture and Technology - SAP S/4HANA Training Tutorials ...
nexgen-tech.in
Understanding Instance and Class Members
iitk.ac.in
Premsagar's IOT-001 course work. | UVCE MARVEL
hub.uvcemarvel.in
Explore Service Mapping ServiceNow | ServiceNow Fundamentals - Basico ...
basicoservicenowlearning.in
Learn Normalization - 1NF, 2NF & 3NF : DBMS ~ I. T. Engg Portal
itportal.in
Overview of ServiceNow Testing | ServiceNow Testing Tools - Basico ...
basicoservicenowlearning.in
How to Tune Your AWS RDS Instances for Database Efficiency?
cloudoptimo.com
Schema, Sub Schema, Instances, Data Independence
simplynotes.in
An Example: Databases and Database Users - Computer Science Engineering ...
edurev.in
How to check MSSQL Database server instance Name in Plesk - GRABWEB [India]
manage.grabweb.in
Database
topprs.in
Data Structures Information Model
specifications.openehr.org
Start Using SAP HANA Cloud Trial in SAP BTP Cockpit | SAP Tutorials
developers.sap.com
Database Administration Services | Oracle Database Administration
esds.co.in
[Solved] INTRODUCTION Database system Characteristics Database Vs File ...
studocu.com
design forms and switchboard for ms-access database | Freelancer
freelancer.in
Databases: Minimum number of tables to represent ER-Diagram
gateoverflow.in
Orator Hitro kot blisk eksplodirati change collation table zdrava pamet ...
rajarathina.com
Composite key in DBMS in Hindi (with Example) - Tutorial in Hindi
tutorialinhindi.com
So erstellen Sie ein Azure-Diagramm in Visio - Tipps
edrawsoft.com
NoSQL Databases vs Graph Databases: Which one should you use? - Jatin ...
j471n.in
NoSQL Databases vs Graph Databases: Which one should you use? - Jatin ...
j471n.in
Instances and schemas - Is a lecture note of database management system ...
studocu.com
Rust Database Driver Performance: 10 Essential Optimization Techniques ...
elitedev.in
Oracle database architecture | Brace Coder
bracecoder.in
How LEAD’s student database management system helps schools be efficient?
leadschool.in
Core Concepts
helpx.adobe.com
Overview Import-Export Trade Sector in Indonesia - TradeImeX Blog
tradeimex.in
Install SQL Server 2012 Express Step by Step
blog.jsinh.in
Entity-Relationship (ER) Diagram Symbols and Notations | EdrawMax
edrawsoft.com
Oracle Instance Overview - Redgate Monitor 14 - Product Documentation
documentation.red-gate.com
Access To Porn Complete Visual Content #700
superadmin.kalaignarcentenarylibrary.tn.gov.in
Free ER Diagram Template for Library Management Systems
edrawmax.wondershare.com
Examples based on ER Diagram - Databases Design - Database Management ...
cse.poriyaan.in
E-commerce System ER Diagram
edrawmax.wondershare.com
| xanthium enterprises
xanthium.in
Buy Mastering Amazon Relational Database Service for MySQL: Building ...
amazon.in
Structure in C++ - C++ Tutorial
sitesbay.com
Corolla of a Flower: Features, Aestivation, Forms and Functions
allen.in
Databases: ISRO2017-8
gateoverflow.in
Spin up your own RDS database across 2 vendors, load a small TPC-DS ...
freelancer.in
Object and Class in Java | Difference between Class and Object in Java
sitesbay.com
Buy Oracle Database 19c DBA By Examples: Installation and ...
ubuy.co.in
Buy FUNDAMENTALS OF DATABASE SYSTEM, 7TH EDN Book Online at Low Prices ...
amazon.in
Example Promoting from Development to Testing Environment
docs.oracle.com
Example Promoting from Development to Testing Environment
docs.oracle.com
Gym management system project report - Introduction of the Gym ...
studocu.com
10 plantillas de diagramas ER para agilizar los sistemas de gestión ...
edrawsoft.com
How to check MSSQL Database server instance Name in Plesk - GRABWEB [India]
manage.grabweb.in
FactoryTalk Alarms & Events
rockwellautomation.com
What is a Metaphor | Definition & Examples | Twinkl Grammar
twinkl.co.in
The 46 Best Cover Letter Examples: What They Got Right - Blog
appsmanager.in
SQL Server Migration to Azure | Microsoft Azure
azure.microsoft.com
UNIT-1 DBMS - INTRODUCTION TO DBMS - UNIT- INTRODUCTION Database: A ...
studocu.com
Online Bookstore - Class Diagram | Download Project Diagram
programmer2programmer.net
rRNA Database 16S-23S-5S
project.iith.ac.in
Difference between overextension and underextension - Brainly.in
brainly.in
Databases: query
gateoverflow.in
Notes: Fallacies - Logical Reasoning for UGC NET PDF Download
edurev.in
Learn SQL By Examples: Examples of SQL Queries and Stored Procedures ...
amazon.in
Steps For Creating a Policy-Based VPN
virtualbug.in
A) twelve equal charges, q, are situated at the corners of a regular 12 ...
scoop.eduncle.com
Database System Concepts | 7th Edition: Buy Database System Concepts ...
flipkart.com
Databases: SQL Problem 1
gateoverflow.in
Wallpaper BMW, the only instance, BMW motorcycle, 2025, the only ...
auto.goodfon.com
Facts About Important International Organizations/list of International ...
jagranjosh.com
Deferred modification and immediatemodification - Deferred modification ...
studocu.com
Early Detection Centre in Kochi - Nuclear Medicine & Radiology
imaginglily.com
AI-ML Virtual Internship - AN INTERNSHIP REPORT ON AI - ML VIRTUAL ...
studocu.com
Spring MVC and Hibernate Web Application One-to-One Mapping Database ...
bushansirgur.in
Tutorial de diagramas de despliegue | Lucidchart
lucidchart.com
What is tautomerism?. explain giving examples..!!! - Brainly.in
brainly.in
Protein Sequence Database - PROTEIN SEQUENCE DATABASE In fact, the ...
studocu.com
CAPS Lesson Plan Template | Twinkl South Africa - Twinkl
twinkl.co.in
US Military To Deploy Navy Ships, USS Gerald R Ford Closer To Israel To ...
timesnownews.com
Buy Regression Analysis By Example Using R Book Online at Low Prices in ...
amazon.in
SteelTech Engineering
steeltechengg.com
Databases: Why is it so that from a given relation instance we can't ...
gateoverflow.in
Bearing Lock Nuts R Type | MISUMI | MISUMI India
in.misumi-ec.com
Enantiomers: Definitions, Examples, Properties, Representation ...
collegesearch.in
In all instances where supervisory observation or supervisory ...
pdffiller.com
MongoDB Database Commands with Examples | Web Technology Experts Notes
web-technology-experts-notes.in
CoverageEligibilityRequest/auth-requirement-example-01 - TTL ...
nrces.in
VIJAYGANESH SK – TNPSC Group 2A Achiever from Asan Academy
asanacademy.co.in
Fundamentals of Database Systems 5th Edition - Buy Fundamentals of ...
flipkart.com
Databases: Sql,gate
gateoverflow.in
Cognitive Behavioral Therapy Worksheet Template Example, 45% OFF
elevate.in
Tutorials
blog.totaljs.com
GeForce.com Watch Dogs 2 Shadows Interactive Comparison: NVIDIA PCSS vs ...
images.nvidia.com
Honda R&D|Honda R&D Technical Review|Honda R&D Technical Review Vol.33 no.1
global.honda
GeForce.com Gears of War 4 Temporal AA Sharpening Interactive ...
images.nvidia.com
Formalist criticism of the short story Mother by Sherwood Anderson ...
studocu.com
Exploring the Future of Pharma 3rd Party Manufacturing
thirdpartymanufacturers.in
Brooke Bailey: The Ultimate Guide To The Actress And Reality Star
placement.bmsce.in
bsepsu.com
bsepsu.com
South Korea's trace, test and treat - Coronavirus: Can South Korea be a ...
economictimes.indiatimes.com
Related Searches
Instance in Database
Relational Database Example
Oracle Database Instance
Sample Database Tables
Sample Database for MySQL
Instances in Databse Tables
Simple Relational Database
Database Schema and Instance
Database Instance Logo
RDB Database Instance
Azure SQL Database Managed Instance
How to Create Database in Access
SQL Server Instance
Data Instance
Example of Name Tag
What Is Instance in Database Microsoft
Database Examples
Schema vs Instance
Oracle Database Instance Configurations
Sample Database Interface
What Is Databse Instamce
Examples of Cloud Database
Database Instance คือ
Database Properties
Database Table Design Examples
DB Instance
Instance Meaning
Sample Employee Database Tables
Database Instance in Navision
Database Instance Version
Oracle Database Architecture
SQL vs NoSQL Database
Arsitektur Database
Database Design Diagram
Single Instance Database
Database Instance Definition
Difference Between Schema and Instance
Database Instance Orange Picture
Where Is Database Instance in Enterprise Manager
Oracle Database Icon
MS SQL Database Instance
Oracle Database Instance Report Examples
Application Instance
Oracle Database Configuration Picture
Database vs Instance in SSMS
Connecting to Database
OpenShift Oracle Database
Schemas and Instances
Oracle Database Component Instance and Database
Basic Database Schema
Search
×
Search
Loading...
No suggestions found