Find Your Style
Women
Men
Accessories
Search for clothing, brands, styles...
×
Women
Men
Accessories
Expedia Chatgpt Usage
Search
Loading...
No suggestions found
OpenAI Launches Local ChatGPT Pricing in India: INR Rates for Plus, Pro ...
techlusive.in
OpenAI Launches Local ChatGPT Pricing in India: INR Rates for Plus, Pro ...
techlusive.in
A Guide On How To Convert INR To Euro On Your Europe Trip
traveltriangle.com
Plan Your Next Vacation Using ChatGPT With This Feature On Expedia
travelandleisureasia.com
Plan Your Next Vacation Using ChatGPT With This Feature On Expedia
travelandleisureasia.com
Expedia Announces ChatGPT-Powered Travel Planning. How To Try It Now ...
in.mashable.com
Expedia Announces ChatGPT-Powered Travel Planning. How To Try It Now ...
in.mashable.com
Expedia Announces ChatGPT-Powered Travel Planning. How To Try It Now ...
in.mashable.com
How to use ChatGPT from your mobile device - Blog
appsmanager.in
ChatGPT India Pricing Is Here; Check Plus, Pro Price In INR, Features ...
msn.com
ChatGPT OpenAI o3 and o4‑mini models FAQ (Enterprise & Edu Version ...
help.openai.com
OpenAI launches ChatGPT Apps with Canva, Spotify, Expedia, Coursera ...
storyboard18.com
Understanding ChatGPT Calculator Price: Breaking Down Costs For GPT-3 ...
brainpod.ai
ChatGPT: Te explicamos qué es y cómo utilizarlo
disashop.com
Understanding ChatGPT Calculator Price: Breaking Down Costs For GPT-3 ...
brainpod.ai
Understanding ChatGPT Calculator Price: Breaking Down Costs For GPT-3 ...
brainpod.ai
How to Use Chat GPT: Step by Step Guide to Start ChatGPT
jagranjosh.com
ChatGPT 5.2が新登場!新モデルになってから何が変わったのかを徹底解説
tech-camp.in
How To Unblock ChatGPT?
getmerlin.in
ChatGPT for Construction Managers | RoyalBosS
courses.royalboss.in
ChatGPT: Evolution, Impact, and GPT-4 Insights | Capgemini Invent
capgemini.com
How To Create automated usability test scripts with chatGPT | Techved
techved.com
Is your ChatGPT use leaving a carbon footprint? | LSA IND
lifestyleasia.com
ChatGPT Mastery for Employee Engagement: Master the usage of ChatGPT ...
amazon.in
How to turn your dog into human using ChatGpt? Use this simple AI prompt
msn.com
Is ChatGPT Down? What We Know - Tech
in.mashable.com
ChatGPT, the most popular AI tool, yet the users are low? Here's what ...
digit.in
Getting Started with Chat GPT: A Beginner’s Guide (How to Be an Expert ...
amazon.in
OpenAI goes local in India, ChatGPT now available in INR: Check ChatGPT ...
msn.com
ChatGPT4o ultimate practical technique: If you dont know anythingyoull ...
amazon.in
What is ChatGPT and why is it considered a disruptive technology?
acodez.in
Study Finds Heavy ChatGPT Usage Affects Brain Function Adversely ...
in.mashable.com
ChatGPT's 'make it more' is a new trend that takes images to their ...
appsmanager.in
Attention Students: ChatGPT Can Damage Your Memory and Grades! - Tech Hyme
techhyme.com
What is beyond AI? The creator of ChatGPT explains | TechGig
content.techgig.com
What is beyond AI? The creator of ChatGPT explains | TechGig
content.techgig.com
ChatGPT - Use it to Believe it! (Artificial Intelligence Book 1) eBook ...
amazon.in
Bring Your Black And White Photos To Life With ChatGPT: Step-By-Step Guide
msn.com
What is beyond AI? The creator of ChatGPT explains | TechGig
content.techgig.com
GPT Full Form: What Does GPT Stand for in ChatGPT
getmerlin.in
ChatGPT Prompting for Productivity, Electric Works, Fort Wayne, 30 May ...
allevents.in
SEO in India, SEO Services India, SEO India, SEO Services, Buy SEO ...
seoserviceinindia.co.in
The ChatGPT Handbook: The Definitive Guide to ChatGPT and Its ...
amazon.in
Chart: ChatGPT Sprints to One Million Users
thewire.in
Mastering Chat GPT: Effective Usage and Prompts for Accurate Results ...
amazon.in
Best Practices To Use ChatGPT For SEO Effectively: Tips And Tricks ...
community.nasscom.in
ChatGPT: Te explicamos qué es y cómo utilizarlo
disashop.com
Lawsuits allege ChatGPT use led to suicide, psychosis - Mental Health
in.mashable.com
5 Sites to Use ChatGPT 4 For Free - Tech Hyme
techhyme.com
ChatGPT Safeguards Allegedly Relaxed Before Teen's Death - Mental Health
in.mashable.com
Heavy ChatGPT users more likely to experience loneliness: Study
msn.com
Apple Bans Employees From Using ChatGPT And Other Generative AI ...
in.mashable.com
Harnessing OpenAI Chat GPT For Seamless User Engagement: A ...
brainpod.ai
ChatGPT Use Cases for Those Serious About Improving Their English ...
amazon.in
Top 15+ Chatbot Logos | The Best Ai Chatbots Upcoming Worldwide
graphictasveer.in
ChatGPT to be monetized, says OpenAI; Will this be its future? | Tech ...
tech.hindustantimes.com
RBI e-Rupee: How to Use India's Central Bank Digital Currency
currentaffairs.adda247.com
Best Trips in the World - Top Destinations Holiday Tours & Itineraries ...
travelandleisureasia.com
ChatGPT | How to use OpenAI’s ChatGPT - BioChemiThon
biochemithon.in
Mastering Conversations With AI: How The AI Bot Chat GPT Transforms ...
brainpod.ai
Mastering Conversations With AI: How The AI Bot Chat GPT Transforms ...
brainpod.ai
generative ai: From coding buddies to HR assistants, Indian IT firms ...
economictimes.indiatimes.com
ChatGPT 5: Everything To Know About The Next-Gen Update
augustman.com
ChatGPT ban not enough to curb AI challenge on campus, says Computer ...
freepressjournal.in
5 Essential ChatGPT Prompts for Research Paper Writing
lmssolution.net.in
The ChatGPT Millionaire: Making Money Online has never been this EASY ...
amazon.in
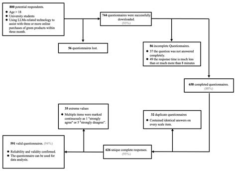
Motivation of University Students to Use LLMs to Assist with Online ...
mdpi.com
Expedia Coupon Codes: 50% OFF Promo Code ️ Jan 2026
grabon.in
Motivation of University Students to Use LLMs to Assist with Online ...
mdpi.com
AI Tech Behind ChatGPT Spurs Water Usage Concerns. Here’s How
boomlive.in
OpenAI lancia ChatGPT-4.5, disponibile anche nell'app Android
tuttoandroid.net
ChatGPT GPT-4o Super Introductory Usage Techniques OpenAI Latest May ...
amazon.in
ChatGPT
in.mashable.com
DeepSeek R1 AI Model: 10 Things To Know About It That Are Shaking The ...
thedailyjagran.com
ChatGPTని డౌన్లోడ్ చేయండి
chatgpt.com
ChatGPT Use: बिना फोन नंबर के ऐसे करे ChatGPT इस्तेमाल, यहां जानें आसान ...
vidhannews.in
ChatGPT Go launched in India: Check subscription price, features, plans ...
economictimes.indiatimes.com
Flipkart explores ChatGPT use-cases, drones for middle-mile delivery
techcircle.in
ChatGPT - Windows-ൽ സൗജന്യമായി ഡൗൺലോഡ് ചെയ്ത് ഇൻസ്റ്റാൾ ചെയ്യുക ...
apps.microsoft.com
100% OFF Expedia Voucher Codes in India January, 2026
vouchercodes.co.in
Chat GPT: The Ultimate Guide to Using A.I. with Marketing eBook ...
amazon.in
How we’re building Portfolio GPT – Innovation community platform
innovation.eurasia.undp.org
ET Panache: Tech News, Entertainment, Cars & Bikes, Health & Worklife ...
economictimes.indiatimes.com
India and Malaysia can now trade in Indian rupee
currentaffairs.adda247.com
The ChatGPT Millionaire: Making Money Online has never been this EASY ...
amazon.in
ChatGPT Becomes Fastest-Growing Platform In The World As It Hits 100 ...
in.mashable.com
Pastors' view: Sermons written by ChatGPT will have no soul | Tech News ...
tech.hindustantimes.com
Uptor
uptor.in
How we’re building Portfolio GPT – Innovation community platform
innovation.eurasia.undp.org
RBI to Launch Pilot Project on Retail Digital Rupee on 1 December 2022
bankersadda.com
Velocity - Co-Pilot for AI | One-Click Prompt Optimizer
thinkvelocity.in
SBI Digital Currency: Digital Rupee: How SBI customers can load e-Rupee ...
economictimes.indiatimes.com
Mahatma Gandhi picture on indian currency on note where it was taken ...
indiatv.in
Buy The ChatGPT Millionaire: Making Money Online Has Never Been This ...
amazon.in
"A childish act by MK Stalin", Tamil Nadu BJP's Narayanan Thirupathy on ...
aninews.in
Velocity - Co-Pilot for AI | One-Click Prompt Optimizer
thinkvelocity.in
Buy The ChatGPT Millionaire: Making Money Online Has Never Been This ...
amazon.in
Sri Lanka and Russia in talks to use the rupee in foreign trade
currentaffairs.adda247.com
SA Dummy Currency Notes for Kids (350 Units) | Each 50 Notes of 10 20 ...
flipkart.com
The ChatGPT Millionaire: Making Money Online has never been this EASY ...
amazon.in
Expedia: Travel, Hotel, Flight – Apps on Google Play
play.google.com
SAAMS 2024
saamathsc.co.in
Usage of rupee in cross-border transactions mitigates currency risk for ...
government.economictimes.indiatimes.com
ChatGPT Meaning: చాట్జీపీటీలో GPT మీనింగ్ తెలుసా? 99 శాతం మందికి ఈ ...
telugu.news18.com
Courses
studycafe.in
Codon Usage Provide Insights into the Adaptation of Rice Genes under ...
mdpi.com
AI News - Mobile
news.resnet.in
Mandatory HSN/SAC Codes in GST Invoices from 01.04.2021
taxguru.in
Shopify Analytics and Reporting Dashboards - Shopify India
shopify.com
List Of 15 Languages That Appear On Indian Rupee Note
indiatimes.com
Best way to Use Rupee Symbol in Windows – Easy steps | Live to Learn!
livetolearn.in
Buy Clinic Plus Strong & Long Shampoo , 6ml Sachet - Pack of 64 Online ...
amazon.in
यूरो रेट इन इंडिया और पूर्वानुमान
dollarrupee.in
Press Release:Press Information Bureau
pib.gov.in
Arattai - Chat and Calling app
arattai.in
Here’s How I Write a Resignation Letter That Makes a Good (Last ...
appsmanager.in
The ChatGPT Millionaire: Making Money Online has never been this EASY ...
amazon.in
ChatGPT maker OpenAI launches new model GPT-4; Apple delays bonuses ...
economictimes.indiatimes.com
Customized Office Gift Set (Grey) | Personalised Bottle, Mug, Diary ...
amazon.in
Related Searches
Expedia Chatgpt
Expedia Chatbot
Expedia Loading Page
Chatgpt Usage Limit
How Do You Save Your Trip On Expedia
Chatgpt Usage Message
Chatgpt Usage in Vietnam Statis
Expedia Ai Plugin Chatgpt
Chatgpt Water Usage
Examples of Chatgpt Usage
Expedia App
Image Defines Usage of Chatgpt
Chatgpt Usage Percentage
Chatgpt in Use
Expedia. Flights USA Site
People Use Chatgpt
Computer Using Chatgpt
When People Use Chatgpt
Expedia. All Patterm
Usage of Delve in Chatgpt
Use Chatgpt to Succeed
Why Use Chatgpt Images
What Are Tools Use in Expedia Account
Frequence of Chatgpt Use
Chatgpt Usage in Year Wise Graph
How to Use Onekeycash On Expedia
Voyager Tool Expedia
Expedia Chat
Business Usage of Chatgpt
Expedia Virtual Agent Chatbot
Expedia Ai App
Chatgpt Usage Chart
Chatgpt Usage Growth
Chatgpt Usage Over Time
Chatgpt App Free
Chatgpt Usage Time per Day
Chatgpt Tutorial
Chatgpt Enterprise Usage
Expedia Flights Cheap Flights
Expedia Tools
Expedia Ai
Chatgpt Usage Beginner to Pro Chart
Expedia Plugin Chatgpt
How to Use Expedia
How to Use Onekyecash in Expedia
Chatgpt Plugins
What Email Should I Use for Expedia Tap
Expedia Chatbot Interface On Facebook Messenger
Chatgpt Usage
Expedia Itinerary
Search
×
Search
Loading...
No suggestions found