Find Your Style
Women
Men
Accessories
Search for clothing, brands, styles...
×
Women
Men
Accessories
Fibassonic Number Python Programing
Search
Loading...
No suggestions found
Step by step guide to deposit INR with UTR Referencing Number
help.suncrypto.in
Step by step guide to deposit INR with UTR Referencing Number
help.suncrypto.in
Step by step guide to deposit INR with UTR Referencing Number
help.suncrypto.in
Convert OMR TO INR | Omani Rials to Indian Rupee
unimoni.in
Courses on Python, R, ML, Tableau - Free Courses worth over INR 45 ...
studocu.com
World’s most expensive licence plate sold for over INR 122 crore in Dubai
lifestyleasia.com
IPMAT Indore - Aruna purchases a certain number of apples for INR 20 ...
afterboards.in
Full-stack Developer (ReactJS + Python): INR 20-30 LPA with 0 - 0 Year ...
foundit.in
World’s most expensive licence plate sold for over INR 122 crore in Dubai
lifestyleasia.com
Material 4 - problem on number system - Python If Else Python If Else ...
studocu.com
Fibonacci Series in Python | Fibonacci Sequence Python | Fibonacci ...
fita.in
Learn Python Programming | AegisCore
aegiscore.net.in
50 Latest Python Interview Questions (Asked in 2025)
upesonline.ac.in
Python Programming: In-depth introduction to India | Ubuy
ubuy.co.in
Write a for loop in Python to print the factorial of a number.Example ...
brainly.in
Introduction to Python Programming - 3 Concatenation 4.3 Repetition 4.3 ...
studocu.com
Python 4 - Python Programming - Practical - Studocu
studocu.com
ML LAB 3 AM.SC.I5MAT2001 2 - python programing and lab - Studocu
studocu.com
Prime Number in Python: From Theory to Real Applications
ccbp.in
Week3prac - R programming - Practical 3 – Programming in R Q1. Write a ...
studocu.com
5 - python code for the kmeans clustering - import pandas as pd import ...
studocu.com
R Programming Source Code|R Programming Tutorial | S-Logix
slogix.in
Write a program to find the factorial of a number in python - Brainly.in
brainly.in
Simple Python Program to Add Two Numbers
codingwithsid.in
write a python program to find average of list of numbers entered ...
brainly.in
Assignment number 2 - B.tech - EXPERIMENT NO- 2 Objective ...
studocu.com
1724254 Python Module 3 - Programing Using Python - KTU - Studocu
studocu.com
Python Programming In A Day 2nd Edition: Beginners Power Guide To ...
amazon.in
Comprehensive Python Programming for Beginners
ritvij.co.in
makauttutorials.com
makauttutorials.in
write a python program to find remainder when a number is divided by ...
brainly.in
Print Number Pattern in Python - Python Program
sitesbay.com
Learn Python Programming: A Comprehensive, Up-to-Date, and Definitive ...
amazon.in
Python Programming
neoexplore.in
Tutorial - Understanding Recursion - Hoptop Online Judge
hpoj.cb.amrita.edu
Write a Python program to create a dictionary with the roll number ...
brainly.in
Write a program in python to find the greatest number among three ...
brainly.in
GRAStech
grastech.in
Write a Python program to check if a given number is an Armstrong ...
brainly.in
Python Full Stack Developer Course Syllabus (2025 Updated) | Vtricks
vtricks.in
calculate the average of five numbers in python. - Brainly.in
brainly.in
R Programming - Comprehensive Notes for Course R-Complete - Studocu
studocu.com
Factorial Program in C++ | Factorial program using recursion in C++
sitesbay.com
8 Steps to master Python programming for Data Science | TechGig
content.techgig.com
SBI BANK CODE SBCHQ-GEN-PUB-IND-INR MEANING.SBI DIFFERENT TYPES OF ...
digitalhelper.in
Laboratory Python Programs Set 1 - Problem Solving and Python Programming
eee.poriyaan.in
write the program in python to calculate sum and average of four number ...
brainly.in
Python recursion function to find largest number in a list without ...
brainly.in
write a python program find the third largest/smallest number in a list ...
brainly.in
GCD of two numbers in Python using recursion
codingwithsid.in
Illustrative Python Programs - Control Flow, Functions, Strings
eee.poriyaan.in
Features of Python
sitesbay.com
write a python program to find the sum of digits of a given number ...
brainly.in
GRAStech
grastech.in
write a python program to print list of prime numbers between 1 to20 ...
brainly.in
Python programming in Data science: Buy Python programming in Data ...
flipkart.com
Prime number,Fibonacci series,break & continue statement: - Smart Learning
thedigitalfk.in
Python Programming for Beginners: The Ultimate Guide to Mastering ...
amazon.in
GeeekPi Micro Python Programing Kit for Raspberry Pi India | Ubuy
ubuy.co.in
Python programs-1 - 1)Python Program to Add Two Numbers. num1 = 1. num2 ...
studocu.com
Python Programming : Beginners Guide : Sundarrajan M, Mani Deepak ...
amazon.in
To input the roll number, name, and marks in five subjects of a student ...
brainly.in
Codemate
codemate.co.in
Write a program to calculate the product of two numbers. #python ...
brainly.in
Buy Programming in R with Applications in Machine Learning and Data ...
amazon.in
Best Software Training Institute by expert-led training in Coimbatore
edukators.in
பைத்தான் நிரலாக்கம் | Programming in Python | in Tamil
brainkart.in
Write a Python Program to Print first 10 natural numbers using while ...
brainly.in
A Training program on “ PROGRAMMING ESSENTIALS IN PYTHON.“ - MGIT
mgit.ac.in
Programming Practices Python ( CS-406 )
collegeacademy.in
Basic Python Programming (313011) Practical No 4: Write program to ...
kscheme.msbtediploma.in
Buy Python GUI Programming with Tkinter: Design and build functional ...
ubuy.co.in
Python Programming Previous Year Solved Paper(AKTU) - Univesity Academy ...
studocu.com
Python Program to Find Factorial of a Number using for loop
codingwithsid.in
write a python program to input a number and check whether it is ...
brainly.in
ML LAB 1 AM - Python Programming - python programing and lab - Studocu
studocu.com
NextGen Technology | Leading IT Training Institute in Vellore
nextgentechnology.in
Best Free python Course in Telugu | Learn Python in Telugu
guvi.in
R Programming Fundamentals: Deal with data using various modeling ...
amazon.in
$NUMBER to INR: Convert NUMBER ($NUMBER) to Indian Rupee (INR ...
coinbase.com
GRAStech
grastech.in
[Video] One part of a hostel’s monthly expenses is fixed, and the other ...
cracku.in
Python Programming Language | FITA Academy
fitaacademy.in
THE GRANDEUR Wooden Money Piggy Bank, Money Saving Box, Gullak with ...
amazon.in
Learn Python Programming in Telugu, PythonLife, & python course in telugu
pythonlife.in
R Programming
redprismgroup.com
write a program to accept a number from 1 to 7 and display the name of ...
brainly.in
15 Best and Latest Books for Learning Python Programming in India 2024 ...
happycredit.in
B01 Thareja, Reema, ”Python Programming Using Problem Solving Approach ...
studocu.com
Internship report - SUMMER TRAINING REPORT ON PYTHON In partial ...
studocu.com
Fundamentals of Python Programming - Shashwat Publication
shashwatpublication.com
Ultimate Data Science Programming in Python – BPB Online
in.bpbonline.com
GeeekPi Micro Python Programing Kit for Raspberry Pi India | Ubuy
ubuy.co.in
Python Programming Examples Basic To Advance Level
dowithme.in
Learn Python Programming in Telugu, PythonLife, & python course in telugu
pythonlife.in
Factorial Program in C - C Programs
sitesbay.com
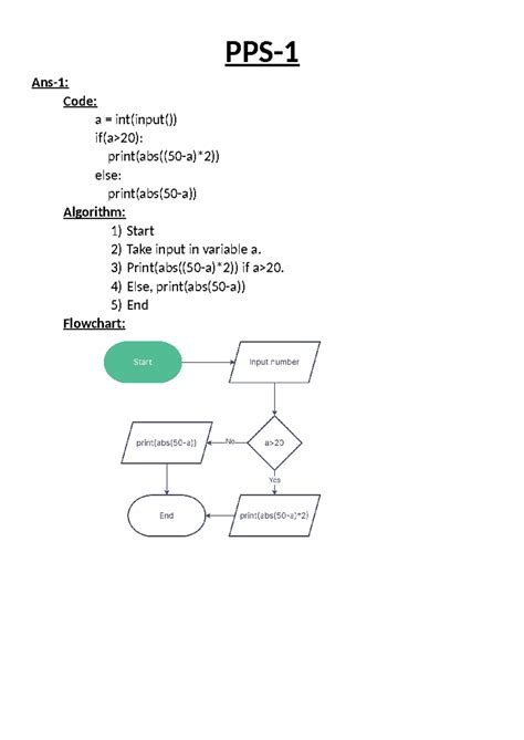
PPS - python pps - PPS- Ans-1: Code: a = int(input()) if(a>20): print ...
studocu.com
Internship report - SUMMER TRAINING REPORT ON PYTHON In partial ...
studocu.com
BJP Calls Kejriwal’s Laxmi, Ganesh Demand On Indian Rupees Gimmick THE ...
newindian.in
GRAStech
grastech.in
Statistical Programming In R eBook : Srinivasa, K.G, Siddesh, G.M ...
amazon.in
PYTHON PROGRAMMING eBook : Thareja, Reema: Amazon.in: Kindle Store
amazon.in
Print Number Pattern in Python - Python Program
sitesbay.com
Python 2 - bgbrs - Python Programing - Studocu
studocu.com
Notes Introduction to Python - Introduction to Python Python is an easy ...
studocu.com
Python Lab Program: Student Details, Fibonacci, Factorial & More - Studocu
studocu.com
Practical-6 - Python Programming Practical - Practical- Aim: Python ...
studocu.com
GRAStech
grastech.in
Problem Solving Using Python Module 2 - Programing Using Python - KTU ...
studocu.com
Programming in Python Book & eBook | Python Developer – BPB Online
in.bpbonline.com
Identifying the Odd One Out in a Series of Strings | Hackerrank
neptuneworld.in
Python Programming and SQL: The Definitive Guide for Beginners to Learn ...
amazon.in
write the Python coding to print all the odd numbers from 10 to 50 ...
brainly.in
ACE IT | Training & Development | Full Stack Development | R ...
aceit.in
Buy Basic Concepts Of Ladder Logic Programming Products Online | Ubuy India
ubuy.co.in
Buy Freenove ESP32-WROVER CAM Board (Compatible with Arduino IDE ...
ubuy.co.in
Buy Fiddlys Wooden Money/Piggy Bank, Money Coin Box for Kids/Children ...
amazon.in
Internship report - SUMMER TRAINING REPORT ON PYTHON In partial ...
studocu.com
Buy Hands on Programming With R: Write Your Own Functions and ...
amazon.in
write a program to print sum of two numbers. #python - Brainly.in
brainly.in
Related Searches
Python Prime Number Program
Armstrong Number in Python
Flowchart for Armstrong Number in Python
Python Program to Print Armstrong Number
Armstrong Number in Python Code
How to Find Armstrong Number in Python
Armstrong Number Example in Python
Armstrong Number Logic in Python
What Is Armstrong Number in Python
Armstrong Number Using Python
Armstrong Number Are
Armstrong Number in C
Python Program to Check Armstrong Number
Python Program for Armstrong No
Upto Armstrong Number to Python
Autobiography Number Program in Python
Armstrong Num
Factorial in Python
Armstrong Number in Java
Random.choice Python
Armstrong Number Generationin Python
Recursion Python
Armstrong Number Finder Program
Armstrong Number in Python Explain
Armstrong Number in Python Function
Range Function Python
Armstrong Number in JavaScript Program
Write a Program to Check Armstrong Number Python Program
4 Digit Armstrong Number
Accept a Number and Check If Itsan Armstrong or Not Python Program
Armstrong Number in Python Using for Loop
Armstrong Number in Python Example Prograeem Python
Armstrong Number Using Python Logo
Computer Program On Armstrong Number
Armstrong Number Python Easy
Find Armstrong Number in Python Formula
Armstrong Numbers List
Python Program On Given Number Is Armstrong or Not
Strong Number in Python
Python Language Code
Armstrong Number Eg
Armstrong Number in C++
Python Program to Find Armstrong Number in an Interval with Flowchart
Python Program Examples
Armstrong Number in Py
Armstrong Number Algorithm
Python Tutorial
Perfect Number Python
Python Armstrong Number Class 8
Python Odd Number
Search
×
Search
Loading...
No suggestions found