Find Your Style
Women
Men
Accessories
Search for clothing, brands, styles...
×
Women
Men
Accessories
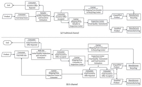
Flipkart Reverse Logistics Process
Search
Loading...
No suggestions found
Flipkart-backed logistics company Shadowfax Technologies eyes INR 2,000 ...
newsd.in
Reverse Logistics - RelayExpress
relayexpress.in
India's National Logistics Policy, ULIP integration and Flipkart's role ...
ibtimes.co.in
Amazon FBA | Flipkart Assured | Retail Fulfillment Centres | Waredepot
waredepot.in
Order Management API — Developer API v3.0 documentation
seller.flipkart.com
Supply Chain Management Models: Forward, Reverse, Uncertain, and ...
flipkart.com
What is reverse logistics? Know types, working, and benefits
sell.amazon.in
Reverse Flip in Cart, Flipkart Plans IPO Delivery in 12-15 Months - The ...
economictimes.indiatimes.com
Reverse flip in cart, Flipkart plans IPO delivery in 12-15 months
msn.com
What is reverse logistics? Know types, working, and benefits
sell.amazon.in
Supply Chains in Reverse Logistics: The Process Approach for ...
amazon.in
Flipkart Interview Process: A Step-by-Step Guide
preplaced.in
Supply Chains in Reverse Logistics: The Process Approach for ...
amazon.in
Flipkart पर प्रोडक्ट रिटर्न कैसे करें? Flipkart Return Policy, Refund ...
technicalpariwar.com
Mahindra Logistics Partners With Flipkart For Integrated Line Haul ...
freepressjournal.in
Flipkart’s Instakart Partners with BikeWo Green Tech for Sustainable ...
angelone.in
Flipkart arm to set up logistics hub in West Bengal
dtnext.in
Ein detaillierter Leitfaden zum PPT Flussdiagramm für Lagerprozesse
edrawsoft.com
Flipkart Reaches 10,000 EV Milestone, Paving Way For 100% Electric ...
businessworld.in
Flipkart's Logistics Arm Ekart Sees 5-Fold Surge In Net Loss At ₹1,718 ...
freepressjournal.in
Flipkart and ATGL Join Hands for Sustainable Logistics and Carbon ...
angelone.in
Mahindra Logistics and Flipkart collaborate for integrated Line Haul ...
mumbaikarnews.in
ಮುಂಬರಲಿರುವ Flipkart Big Billion Days Sale 2023 ಯಾವಾಗ ಮತ್ತು ಆಫರ್ಗಳೇನು ...
digit.in
Learn What is Reverse Logistics for your Business Growth | Amazon Business
business.amazon.in
Flipkart Goods Worth ₹1.21 Crore Stolen: The iPhone Heist That Exposed ...
ikinglobal.com
Sustainable Manufacturing Processes: Buy Sustainable Manufacturing ...
flipkart.com
BikeWo Green Tech Partners with Flipkart for Electric Vehicle Logistics ...
autocarpro.in
Flipkart Seller Login
thegstco.com
Logistics and Supply-chain Management: Buy Logistics and Supply-chain ...
flipkart.com
Hexalog
hexalog.in
Mahindra Logistics, Flipkart partner for line haul solutions
itln.in
Export Logistics and its Process explained with a Flowchart
dripcapital.com
Flipkart Seller Login
thegstco.com
Accel and Flipkart-backed Zinka Logistics Solutions files DRHP for IPO ...
manufacturing.economictimes.indiatimes.com
Fundamentals of Supply chain and Logistics Management(F.Y.BBA-IB,Sem-I ...
flipkart.com
100%
rocketflow.in
Accel and Flipkart-backed Zinka Logistics Solutions files DRHP for IPO ...
manufacturing.economictimes.indiatimes.com
Ekart Logistics — Order/Item is not delivered from past 5 Days- Ekart ...
consumercomplaints.in
Logistics and Supply Chain Management: Buy Logistics and Supply Chain ...
flipkart.com
Flipkart top seller WS Retail to separate logistics arm Ekart into ...
economictimes.indiatimes.com
IGNOU MMPO 008 International Logistics and Supply Chain Management ...
flipkart.com
Flipkart Creates 2.2 Lakh Seasonal Jobs Ahead Of Festive Season
msn.com
Flipkart — Regarding return request cancellation which is still under ...
consumercomplaints.in
SUPPLY CHAIN AND LOGISTICS MANAGEMENT: Buy SUPPLY CHAIN AND LOGISTICS ...
flipkart.com
India's National Logistics Policy, ULIP integration and Flipkart's role ...
ibtimes.co.in
Aviation Logistics: Buy Aviation Logistics by Dr. R. Reena, Dr. R ...
flipkart.com
Logistics
mmdsl.in
Flipkart reaches 10,000 electric vehicle milestone, advancing towards ...
autocarpro.in
NEERAJ BPAS-184 (Logistics Management) Hindi Medium Chapter-Wise ...
flipkart.com
Ekart Logistics — My flipkart order stuck at same location from one week
consumercomplaints.in
Game-Theoretic Analysis of Policy Impacts in Competition Between ...
mdpi.com
Game-Theoretic Analysis of Policy Impacts in Competition Between ...
mdpi.com
SUPPLY CHAIN MANAGEMENT Process, System, And Practice (Old Book): Buy ...
flipkart.com
ऑनलाइन बुक करें BAJAJ की बाइक्स! Flipkart से सीधे घर पर होगी डिलीवरी ...
aajtak.in
How Automation of Logistics Processes can help you save on Costs and ...
rocketbuy.in
MMPC-01 Management Functions And Organisational Processes: Buy MMPC-01 ...
flipkart.com
Pre-litigation – Meaning, Benefits, and Limitations
compliancecalendar.in
Customizing Materials Management Processes in SAP ERP: Buy Customizing ...
flipkart.com
IGNOU MMPO 005 Logistics and Supply Chain Management Study Material (In ...
flipkart.com
CIO Series Intelligent Robotic Process Automation: Buy CIO Series ...
flipkart.com
Business Process Management: Buy Business Process Management by Akhil ...
flipkart.com
How to Run Logistic Regression in Excel: Step-By-Step Guide for Beginners
stockone.in
Sell Online on Flipkart | Grow your business with the leader in Indian ...
seller.flipkart.com
Business Process Management: Buy Business Process Management by Jeston ...
flipkart.com
Fundamental of Transport Phenomena and Metallurgical Process Modeling ...
flipkart.com
Flipkart Affiliate Program: Earn Online With Every Sale
grabon.in
MODERN SUSTAINABLE LOGISTICS AND SUPPLY CHAIN MANAGEMENT: Buy MODERN ...
flipkart.com
Flipkart Affiliate Program: Earn Online With Every Sale
grabon.in
Neelkanth-Advanced Manufacturing Processes(ME-5001): Buy Neelkanth ...
flipkart.com
Enfield Works Night Vision Waterproof Car Reverse Parking Camera ...
flipkart.com
Logistics And Supply Chain Management (Common) MBA II-Sem As Per The ...
flipkart.com
सिर्फ Flipkart से सामान खरीदना जानते हैं लोग, यहां बिकते हैं पुराने फोन ...
hindi.news18.com
Fission Product Processes In Reactor Accidents: Buy Fission Product ...
flipkart.com
Audio Wheels Rear View Night Vision Reversing LED Waterproof Car Bumper ...
flipkart.com
Flipkart पर प्रोडक्ट रिटर्न कैसे करें? Flipkart Return Policy, Refund ...
technicalpariwar.com
Aluminium Die Casting Process: (For Students, Shop-Floor Engineers and ...
flipkart.com
IGNOU MEDS-052 CSR Process Study Guide (In Depth Guide) for Ignou ...
flipkart.com
Flipkart पर प्रोडक्ट रिटर्न कैसे करें? Flipkart Return Policy, Refund ...
technicalpariwar.com
MANUFACTURING PROCESS ON DIFFERENT BATTERIES: Buy MANUFACTURING PROCESS ...
flipkart.com
Flipkart पर प्रोडक्ट रिटर्न कैसे करें? Flipkart Return Policy, Refund ...
technicalpariwar.com
LOGISTICS AND SUPPLY CHAIN MANAGEMENT - Final Year (B.E) Degree Course ...
flipkart.com
Game-Theoretic Analysis of Policy Impacts in Competition Between ...
mdpi.com
Robotic Process Automation (RPA) in der Finanzwirtschaft: Buy Robotic ...
flipkart.com
Mintage World Chhatrapati Shivaji Maharaj Maratha Confederacy Shivrai ...
flipkart.com
Jungheinrich: Improved Logistics with Digital Twin | Rockwell Automation
rockwellautomation.com
Technologies for Value Addition in Food Products and Processes: Buy ...
flipkart.com
Reverse Osmosis: Buy Reverse Osmosis by Kucera J at Low Price in India ...
flipkart.com
Enfield Works LCD CAM EW03082 Reverse Assist Camera System Price in ...
flipkart.com
Understanding Business Processes: Buy Understanding Business Processes ...
flipkart.com
Ekart Logistics — Order/Item is not delivered from past 5 Days- Ekart ...
consumercomplaints.in
Stable Levy Processes via Lamperti-Type Representations: Buy Stable ...
flipkart.com
Flipkart पर प्रोडक्ट रिटर्न कैसे करें? Flipkart Return Policy, Refund ...
technicalpariwar.com
Key Processes in E-commerce Logistics for Seamless Shopping Experience
stockone.in
Scale-Up Processes: Buy Scale-Up Processes by unknown at Low Price in ...
flipkart.com
Model-Driven Business Process Engineering: Buy Model-Driven Business ...
flipkart.com
premium toyz Indian Made 6 Wheel International Logistics Container ...
flipkart.com
E-Waste Policy | Intuitive | India
intuitive.com
ACE Car Rear View Reverse Parking Camera with 8 LED Night Vision for ...
flipkart.com
Political Process in India For B.A IIIrd Semester of Various ...
flipkart.com
Ekart Logistics — Delivery boy refused to deliver my flipkart grocery ...
consumercomplaints.in
IGNOU MMPC 001 Management Functions and Organisational Processes In ...
flipkart.com
MANUFACTURING PROCESSES-1: Special emphasize on syllabus of WBSCTVESD ...
flipkart.com
Rhobos MultipleXR2 V380 Pro HD Smart Wireless CCTV Security Camera ...
flipkart.com
Flipkart increases electric vehicles in delivery fleet - FashionNetwork ...
in.fashionnetwork.com
Flipkart पर प्रोडक्ट रिटर्न कैसे करें? Flipkart Return Policy, Refund ...
technicalpariwar.com
Blaupunkt Surveillance camera For Car Reverse Assist Camera System ...
flipkart.com
Robotic Process Automation (RPA) - Digitization and Automation of ...
flipkart.com
Reverse Engineering of Regulatory Networks: Buy Reverse Engineering of ...
flipkart.com
CLEGO 360° 4 Channel Dashboard Camera Full HD 12" IPS Touch Mirror ...
flipkart.com
Bharat mein Rajnetik Prakriyain (Political Process in India) B.A. Sem ...
flipkart.com
Industrial Process Control Systems: Buy Industrial Process Control ...
flipkart.com
Business Processes: Buy Business Processes by Ould Martyn A. at Low ...
flipkart.com
WheelCore 4.3inch Display + Reverse Camera for Tata Punch Black LCD ...
flipkart.com
Materials and Manufacturing Processes: Buy Materials and Manufacturing ...
flipkart.com
Waste Heat Recovery in Process Industries: Buy Waste Heat Recovery in ...
flipkart.com
Management Process and Organisational Behaviour Book for GGSU BBA 1st ...
flipkart.com
Process Improvement with CMMI v1.2 and ISO Standards: Buy Process ...
flipkart.com
Flipkart Interview Process: A Step-by-Step Guide
preplaced.in
Heterogeneous Electrode Processes and Localized Corrosion: Buy ...
flipkart.com
Automated Process Control Systems: Buy Automated Process Control ...
flipkart.com
Related Searches
Reverse Logistics Process Flow Chart
Reverse Logistics Return Process
Reverse Logistics Diagram
Reverse Logistics Logo
Dell Reverse Logistics
Reverse Logistics Definition
Reverse Logistics Meaning
Reverse Logistics Process CLR
Forward and Reverse Logistics Process
What Is Reverse Logistics
Reverse Logistics Supply Chain
Reverse Logistics Optimization
Challenges in Reverse Logistics
Reverse Logistics Cycle
Reverse Logistic Function
Amazon Reverse Logistics Process
Reverse Logitics
Walmart Reverse Logistics
Logistics Process Steps
Reverse Logistics Process in Product Life Cycle
Types of Reverse Logistics
Reasons for Reverse Logistics
Reverse Logistics Retailing
Reverse Logistics Framework
Reverse Cargo Position
Reverse Logistics Model
Good Reverse Logistics Process
Respective Stages in the Reverse Logistics Process
Retail Reverse Logistics
4 Stages in the Reverse Logistics Process
Reverse Logistics Management
Reverse Logistik
IT Devices Reverse Logistics Process
3PL Reverse Logistics Process
Reverse Logistics Strategy
Reveerse Logistics
Reverse Logistics Benefits
Reverse Logistics Concept
Reverse Logistics Problems
Reverse Logistics Services Process Flow
iPhone Reverse Logistics Process
Reverse Logistics PNG
Logistics Operations
Reverse Logistics for Coffee
Scope of the Reverse Logistics
ESG Reverse Logisitcs
Reverse Logistics Graphics
Reverse Logistics Emissions
Reverse Logistics Icon
Marken Reverse Logistics
Search
×
Search
Loading...
No suggestions found