Find Your Style
Women
Men
Accessories
Search for clothing, brands, styles...
×
Women
Men
Accessories
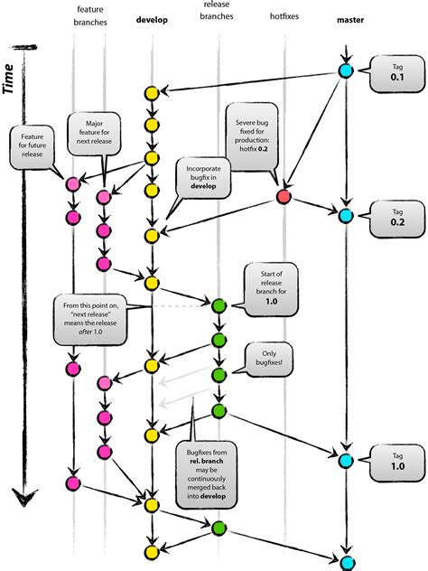
Gitlab Flow Diagram
Search
Loading...
No suggestions found
Gitlab flow · Workflow · Help · GitLab
gitlab.icts.res.in
Gitlab flow · Workflow · Help · GitLab
gitlab.icts.res.in
Gitlab flow · Workflow · Help · GitLab
gitlab.icts.res.in
Изучаем Git - распределённую систему контроля версий > stdout.in Ievgen ...
stdout.in
Gitlab flow · Workflow · Help · GitLab
gitlab.neosofttech.in
How to setup CI/CD pipeline from Jenkins to Gitlab | by Manoj Kumar ...
blog.dtdl.in
Ansible Course
classes.marlinblue.in
How to Push an Existing Project to GitLab: A Step-by-Step Guide For ...
thetestingsquad.in
Gitlab flow · Workflow · Help · GitLab
gitlab.neosofttech.in
Gitlab CI/CD for firebase project
mchampaneri.in
Gitlab flow · Workflow · Help · GitLab
gitlab.icts.res.in
Resolving SSH Authentication Issues in Jenkins: A Step-by-Step Guide ...
medium.ravikyada.in
Services - BIM
prisminfratech.in
Gitlab flow · Workflow · Help · GitLab
gitlab.icts.res.in
Anomaly Detection in Traffic Surveillance Videos Using Deep Learning
mdpi.com
Kindle Friendly AWS DevOps Blogs
bejoycalias.in
UPI Intent with S2S Integration
docs.payu.in
Comprendre les diagramme de flux de données | Lucidchart
lucidchart.com
Kubernetes Üzerinde 1 Adımda Argo CD Kurulumu Ve Yönetimi | Sezer.in
sezer.in
Fertigungsprozess Flussdiagramm Leitfaden
edrawsoft.com
Fertigungsprozess Flussdiagramm Leitfaden
edrawsoft.com
A Beginner's Guide to Data Flow Diagrams - Blog
appsmanager.in
Switch-Case Statement in C programming: - Smart Learning
thedigitalfk.in
Hadoop Ecosystem:Using Hadoop tools to crunch Big Data
fita.in
Blackbox reverse engineering: Can AI help rebuild an application ...
thoughtworks.com
eLearning - Data Flow Diagram | Download Project Diagram
programmer2programmer.net
Stock Market Prediction Using LSTM Technique
ijraset.com
Logisches und physikalisches Datenflussdiagramm
edrawsoft.com
Chat Application System Design Explained: Flow Diagrams, Requirements ...
blog.calcont.in
A Beginner's Guide to Data Flow Diagrams - Blog
appsmanager.in
Malaviya National Institute of Technology Jaipur
gitlab.mnit.ac.in
Flow Diagram for Plastic Recycling
icpe.in
Implementation of the HACCP System for Apple Juice Concentrate Based on ...
mdpi.com
Guía para entender los niveles en los diagramas de flujo de datos (DFD)
edrawsoft.com
eCommerce - Process Flow Diagram | Download Project Diagram
programmer2programmer.net
A randomized controlled facility based trial to assess the impact of ...
pediatriconcall.com
How to Find the Rule in a Flow Diagram or Table: Activity Sheet
twinkl.co.in
Nitriding - Meaning, Procedure, Applications, Advantages, Disadvantages ...
mech.poriyaan.in
Complex Flowchart: Meaning, Types &14 Free Examples
edrawmax.wondershare.com
Data Flow Diagrams Simply Put Process Modeling Techniques For ...
desertcart.in
Virtual Labs
kcgcollege.ac.in
What Is Sales And Marketing Automation? | LeadSquared
leadsquared.com
Buy Hvac Flow Diagrams & Details Book Online at Low Prices in India ...
amazon.in
Sign in · GitLab
gitlab.rpsconsulting.in
Multiplication Mental Maths Tricks | Grade 5 | Twinkl ZA
twinkl.co.in
Taxmann's Illustrated Guide to Indian Accounting Standards (Ind AS ...
flipkart.com
Risk factors of perinatal asphyxia and neonatal outcome | Pediatric ...
pediatriconcall.com
Data Flow Diagrams - Simply Put!: Process Modeling Techniques for ...
amazon.in
Efficacy of micronutrient fortified supplementary foods (ready to cook ...
pediatriconcall.com
Procurement Services - Case Studies
synise.com
Online Examination System, PHP and MySQL Project Report Download
programmer2programmer.net
How To Mask An SSH Private Key in GitLab CI
programonaut.com
Simulation and State Feedback Control of a Pressure Swing Adsorption ...
mdpi.com
Modeling Data Flow Diagrams
vlabs.iitkgp.ac.in
LabUnit M10 | Alfa Laval
alfalaval.in
Fluid Machinery
archive.nptel.ac.in
Buy Taxmann's Illustrated Guide to Indian Accounting Standards (Ind AS ...
desertcart.in
Mathematic Flow Diagrams Grade 6 Worksheets - Printable Worksheets
printableworksheets.in
Entity-Relationship (ER) Diagram Symbols and Notations | EdrawMax
edrawsoft.com
b38user19 / WiproJavaTraininig · GitLab
gitlab.rpsconsulting.in
DRDO Seeks Indian Industry Participation To Develop SATCOM Data Link ...
aame.in
PCEET 303 DC MACHINES AND TRANSFORMERS → Power flow diagram – losses ...
elearning.aisat.ac.in
Livpure Envy Plus RO+UV+UF Water Purifier with Pre Filter: Amazon.in ...
amazon.in
Grade 4 Numeric Patterns Activity Sheet
twinkl.co.in
Construct a E-R Diagram for a Hospital with a set of patients and a set ...
brainly.in
Python Senior — Teletype
teletype.in
Write algorithm and Draw flowchart to find Area and circumference of ...
brainly.in
Management of sialorrhea in children | Pediatric Oncall Journal
pediatriconcall.com
Modeling Data Flow Diagrams
vlabs.iitkgp.ac.in
PM Formlisation of Micro Food Processing Enterprises Scheme
pmfme.mofpi.gov.in
Sustainable Hybrid Marine Power Systems for Power Management ...
mdpi.com
FLOW : Csikszentmihalyi, Mihaly: Amazon.in: Books
amazon.in
Aarvi Encon Pvt. Ltd.
sme.in
Modeling Data Flow Diagrams
vlabs.iitkgp.ac.in
What Are Architectural Diagrams? | A Guide 2025
novatr.com
Buy SYSTEM DYNAMICS MODELLING WITH VENSIM: A quick guide to building ...
desertcart.in
In-Vehicle Gateway ECU Applications - TDK | Mouser
mouser.in
harshita_roonwal · GitLab
gitlab.torproject.org
Human Brain Diagram, Parts and Functions
careerpower.in
Julia - Maths teacher - ₹483/h
superprof.co.in
Plant Cell Diagram, Structure, Types and Functions
careerpower.in
Buy Diagrama de flujo / Flow diagram Book Online at Low Prices in India ...
amazon.in
Explain various components of a digital computer system with block ...
brainly.in
Databases: ISRO2017-8
gateoverflow.in
Phasor Diagrams for Transformer on Load - Single Phase Transformer
eee.poriyaan.in
ZAKIR HUSAIN DELHI COLLEGE (EVENING)
zhdce.ac.in
Cos'è un diagramma di tubazioni e strumentazione (P&ID)
edrawsoft.com
Buy Hvac Design Portfolio: 865 Airside Systems Flow Diagrams and ...
amazon.in
Mindfire FOSS · GitLab
gitlab.mindfire.co.in
Prompt to Diagram | AI Diagram Generator for UML, C4, Sequence ...
archgpt.in
Make a flow chart about the structure of the judiciary in india ...
brainly.in
Administrative flowchart of indian ministers the duties of prime ...
brainly.in
What is a Flow Chart? - Answered - Twinkl Teaching Wiki
twinkl.co.in
Maruti WagonR LXI CNG Optional On-Road Price, Specs , Features & images
autovista.in
Export Logistics and its Process explained with a Flowchart
dripcapital.com
SGM Enviro Solutions
sgmenviro.in
Sundermurti (Tony) Rao
stantec.com
Hibiscus - Meaning, Scientific Name, Uses, Benefits
pw.live
Buy CGOLDENWALL 1-Inches Water Meter 1“ Turbine Fuel Flow Meter Digital ...
desertcart.in
hansgrohe Bath fillers: Bath spout 22.8 cm with diverter valve, Item No ...
hansgrohe.in
Bella Ultra Heavy Flow A9 Sanitary Pad | Buy Women Hygiene products ...
flipkart.com
Daisy - Chemistry teacher - ₹3218/h
superprof.co.in
Détourner Saleté Montagnes raspberry pi pico arduino pinout Amuser Aube ...
collegeofartsandcraftspu.in
Welcome to Virtual Labs
se-iitkgp.vlabs.ac.in
2023 Honda Civic Type R unveiled as the most powerful model in 30 years ...
overdrive.in
PFM711-C6-E SMC | SMC PFM7 Series Flow Switch Flow Switch, 2 L/min Min ...
in.rsdelivers.com
Sign in · GitLab
apps.trigyn.com
Geniustech
geniustech.co.in
Buy Tourniquet: Made for First Aid Response, Hiking and Emergency Kits ...
desertcart.in
Jaquar 2 Way Thermostatic Bath Tub Filler ARC ARC-GDS-87677 Normal Flow ...
decure.in
Buy Water Flow Switch, LKB-01D Water Flow Switch 250V 15A RC1 "Two Way ...
desertcart.in
Amazon.in: R. J. Palacio: books, biography, latest update
amazon.in
Draw a labelled diagram of functional unit of kidney - Brainly.in
brainly.in
Buy PAREE SANITARY PADS 6'S Online & Get Upto 60% OFF at PharmEasy
pharmeasy.in
Buy TOOGOO(R) YF-S201 1-30L/min Water Flow Hall Counter / Sensor Water ...
desertcart.in
Access-Point-InWall.png
hotspotexpress.in
Buy Flow Switch Assembly with Tee Replacement Kit for GLX-FLO-RP ...
desertcart.in
make a labelled diagram of a candle flame Related: Chapter Notes ...
edurev.in
Related Searches
GitLab Component Diagram
GitLab Architecture Diagram
GitLab Pipeline Diagram
Git Flow Diagram
GitLab Pipeline Build Flow Diagram
GitLab Workflow Diagram
Free GitHub Flow Diagram
GitLab Flow Chart of a Pipeline
Git Process Flow Diagram
Git Branch Flow Diagram
GitLab Flow Branching Strategy Diagram
Flow Diagram for GitLab Merge Conflict
Oidc Authentication Flow Diagram
GitLab Simple Process Flow Diagram
Git Flow Diagram Generator
Ci CD Pipeline Flow Diagram
GitLab Group Diagram
Terraform GitLab Diagram
GitLab Flow Diagram with Mermaid
GitLab Pipeline Logo
GitLab SVG Draw.io
GitLab Flow Flowchart
Diagram Icons for GitLab
GitLab Deploy Diagram
GitHub Fork Diagram
GitLab Code Life Cycle Flow Chart
Flow Diagram for GitHub Co-Pilot Edits
GitLab DevOps Architecture Diagram
Gitlib Events Diagram
Zoom Phone Data Flow Diagram
Deployment Diagram Visual Paradigm
Git Flow Code Review Diagram
Atlassian Git Flow Diagram
GitLab Basic Diagram
Structure Diagram for GitLab Flo
GitLab Branching Diagrams
Merge Request Git Flow Diagram
Git Flow Diagram with Environment
GitLab Pipline Diagram
Mlops Diagram
Repository Architecture Diagram
GitLab Presentation Toolchain Diagram
Terraform Workspace with GitLab Diagram
GitLab Scan Workflow Diagram
Aqua GitLab Flow Chart
Flow Diagram for Two Developer GitLab Merge Conflict
Liquibase Diagram
How to Make a Pipline Flow Diagram
Git Repo Diagram
Lstm Architecture Diagram
Search
×
Search
Loading...
No suggestions found