Find Your Style
Women
Men
Accessories
Search for clothing, brands, styles...
×
Women
Men
Accessories
Homeostasis In Men
Search
Loading...
No suggestions found
Iga Swiatek claims Wimbledon title, INR 34 crore prize money: Defeated ...
bhaskarenglish.in
9 Best Perfumes For Men Under INR 500
augustman.com
Biologie Homöostase Wissenschaft Vektor Illustration Infografik ...
de.freepik.com
Role of Microglia and Astrocytes in Alzheimer’s Disease: From ...
mdpi.com
The Hypothalamic-Pituitary-Gonadal Axis in Men with Schizophrenia
mdpi.com
Describe how the nervous system coordinates and regulates feedback ...
brainly.in
Mind Map: Excretory Products & their Elimination Notes | EduRev
edurev.in
Vanillic acid mitigates hyperinsulinemia induced ER stress mediated ...
niist.res.in
Homeostasis - Biology for JAMB PDF Download
edurev.in
Homeostasis in Ecosystem - Environment Notes
prepp.in
BCAAs Metabolism during Chronic Liver Disease in Humans | Encyclopedia MDPI
encyclopedia.pub
The Ferroptosis | Encyclopedia MDPI
encyclopedia.pub
NCERT Summary: Summary of Biology- 5 UPSC Notes | EduRev
edurev.in
NDLI: Contribution of Macrophage Efferocytosis to Liver Homeostasis and ...
ndl.iitkgp.ac.in
Body's potassium homeostasis demonstrated in new mathematical model
medicaldialogues.in
Abnormal mineral homeostasis linked to CVD risk in hypoparathyroidism ...
medicaldialogues.in
Homeostasis - Biology for GCSE/IGCSE - Class 10 PDF Download
edurev.in
SUMO
sites.iiserpune.ac.in
Fastrack Reflex Invoke Blue Smart Watch 1.39" Super UltraVU Display ...
amazon.in
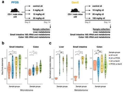
Gut Microbiome-Host Metabolome Homeostasis upon Exposure to PFOS and ...
mdpi.com
Buy Online Police Quartz Multifunction Blue dial Leather Strap Watch ...
titan.co.in
Gut Microbiome-Host Metabolome Homeostasis upon Exposure to PFOS and ...
mdpi.com
The GgcxK325Q Mutation Does Not Affect the Calcium Homeostasis of the ...
mdpi.com
The GgcxK325Q Mutation Does Not Affect the Calcium Homeostasis of the ...
mdpi.com
The GgcxK325Q Mutation Does Not Affect the Calcium Homeostasis of the ...
mdpi.com
International Men’s Day 2024: Heartfelt Messages To Send To Men In Your ...
thedailyjagran.com
Gut Microbiome-Host Metabolome Homeostasis upon Exposure to PFOS and ...
mdpi.com
The GgcxK325Q Mutation Does Not Affect the Calcium Homeostasis of the ...
mdpi.com
Gut Microbiome-Host Metabolome Homeostasis upon Exposure to PFOS and ...
mdpi.com
Buy GoldStar Men's Black Training Shoes - 7 UK at Amazon.in
amazon.in
The GgcxK325Q Mutation Does Not Affect the Calcium Homeostasis of the ...
mdpi.com
Buy REDMAGIC Products Online at Best Prices in India | Ubuy
ubuy.co.in
Gut Microbiome-Host Metabolome Homeostasis upon Exposure to PFOS and ...
mdpi.com
Buy Promescent Products Online | Ubuy India
ubuy.co.in
Celebrate the love this Valentine's Day with these Couple Bracelets
lifestyleasia.com
The Ultimate Gift Guide For Christmas 2020 - Lifestyle
in.askmen.com
Personalised Wallet for Men | Best Gift for Husband | Giftify
giftify.in
Buy IEC320-C14 to Nema 5-15R Low Profile Adapter New C14 to 5-15R ...
ubuy.co.in
Buy Champion Clothing & Accessories Online | Ubuy India
ubuy.co.in
Truefitt & Hill's Comb collection – Truefitt & Hill India
truefittandhill.in
Shop Stylish Men's Jewelry Online at Ubuy India [Country]
ubuy.co.in
Buy Cat Footwear Products Online at Best Prices in India | Ubuy
ubuy.co.in
Truefitt & Hill Hair Comb with Handle for Men – Truefitt & Hill India
truefittandhill.in
Buy Redolence Glass Mojitos In Male Fresh Lime Reed Diffuser Set from ...
homecentre.in
Buy Premium 925 Sterling Silver Chain For Men Online In India | Silver ...
thesilveressence.in
दोनशे रुपयात मिळतील हे सात बेस्ट फेस वॉश... | Facewashes Unde Iinr 199
mensxp.com
Buy Redolence Ceramic Mojitos In Male Fresh Lime Reed Diffuser Set from ...
homecentre.in
SAPIL CHICHI FOR WOMEN
thaif.in
Buy Cat Footwear Products Online at Best Prices in India | Ubuy
ubuy.co.in
Happy Men's Day 2024: 25+ Heartfelt Messages, Wishes And Quotes To ...
freepressjournal.in
Happy Men's Day 2023: 75+ Best Quotes To Appreciate The Men In Our Lives
indiatimes.com
Buy Redolence Mojitos in Male 4Pcs Fresh Lime Burner Set from Home ...
homecentre.in
Perfumes for Ladies Online, India
thaif.in
Mindmap: Reproductive Health NEET Notes | EduRev
edurev.in
Buy KIBOW 10Ft Low Pressure Propane Quick-Connect Hose-38 Inch SAE ...
ubuy.co.in
bella vita perfumes – HAVIN.IN
havin.in
Oxygen Homeostasis and Its Dynamics: Buy Oxygen Homeostasis and Its ...
flipkart.com
BRIC-National Institute of Plant Genome Research
nipgr.ac.in
Celebrate the love this Valentine's Day with these Couple Bracelets
lifestyleasia.com
Embellished Signature Patch Sweatshirt - Ready-to-Wear | LOUIS VUITTON
in.louisvuitton.com
Buy Champion Clothing & Accessories Online | Ubuy India
ubuy.co.in
Buy Poedagar Products Online at Best Prices in India | Ubuy
ubuy.co.in
Elevate your beard care routine with Truefitt & Hill – Truefitt & Hill ...
truefittandhill.in
Homeostasis MP3 Song Download | Timelines @ WynkMusic
wynk.in
Buy Redolence Mojitos in Male Fresh Lime Scented Pillar Candle from ...
homecentre.in
Truefitt & Hill's Comb collection – Truefitt & Hill India
truefittandhill.in
Buy Redolence Ceramic Mojitos In Male Fresh Lime Reed Diffuser Set from ...
homecentre.in
Buy Poedagar Products Online at Best Prices in India | Ubuy
ubuy.co.in
Shop Stylish Men's Jewelry Online at Ubuy India [Country]
ubuy.co.in
Happy Men's Day 2023: 75+ Best Quotes To Appreciate The Men In Our Lives
indiatimes.com
Truefitt & Hill's Comb collection – Truefitt & Hill India
truefittandhill.in
Buy Redolence Glass Mojitos In Male Fresh Lime Reed Diffuser Set from ...
homecentre.in
Buy FACES CANADA Magneteyes Dramatic Volumizing – HAVIN.IN
havin.in
BRIDE AND GROOM OUTFIT – Ricco India
riccoindia.com
Buy Male to Male and Female to Male Jumper Wires Combo Online ...
quartzcomponents.com
Buy Hasselblad Products Online at Best Prices in India | Ubuy
ubuy.co.in
Truefitt & Hill's Comb collection – Truefitt & Hill India
truefittandhill.in
Perfumes for Ladies Online, India
thaif.in
Mind Map: Respiration in Plants Notes | EduRev
edurev.in
Buy Premium Footwear Online : Sneakers, Boots, Sandals, Heels, and More ...
ubuy.co.in
Mind Map: Body Fluids and Circulation Notes | EduRev
edurev.in
Hypothalamic gliosis tied to impaired glucose homeostasis in obesity ...
medicaldialogues.in
Men's Automatic Silver Round Dial Stainless Steel Watch | Timex India
shop.timexindia.com
Truefitt & Hill's Comb collection – Truefitt & Hill India
truefittandhill.in
DME INTERNATIONAL MOOT COURT COMPETITION (VIRTUAL), 2022 [1ST – 3RD ...
katcheri.in
Buy BathAce Industrial Brass Hose Fitting, Quick Coupler Air M Type ...
ubuy.co.in
Best Orthopedic Shoes for Men – Comfortable & Supportive | Dr. Ortho
drorthooil.com
Buy Online Titan Edge Ceramic Quartz in Atlantic Blue Dial with ...
titan.co.in
Watches: Buy Premium Watches for Men & Women Online at The Collective
thecollective.in
International Men's Day 2024: Why Is This Day Celebrated? Know Theme ...
freepressjournal.in
Buy Hasselblad Products Online at Best Prices in India | Ubuy
ubuy.co.in
Buy Redolence Mojitos in Male 4Pcs Fresh Lime Burner Set from Home ...
homecentre.in
Elevate your beard care routine with Truefitt & Hill – Truefitt & Hill ...
truefittandhill.in
Men's Business Casual Attire: A Comprehensive Guide
frenchcrown.in
International Men’s Day 2024: Heartfelt Messages To Send To Men In Your ...
thedailyjagran.com
Happy Men's Day 2023: 75+ Best Quotes To Appreciate The Men In Our Lives
indiatimes.com
How to Find the Perfect Corporate Gifts for Clients and Employees ...
giftzbag.com
15+ International Men's Day 2024 Wishes:अंतरराष्ट्रीय पुरुष दिवस पर ...
indiatimes.com
100+ International Men's Day 2022 Wishes, Messages, Quotes In Hindi ...
indiatimes.com
Best Sellers
argoswatch.in
Buy Online Titan Minimals Quartz Analog with Date Black Dial Black ...
titan.co.in
Top International Men's Day Wishes 2023, Quotes, Messages And Images
indiatimes.com
Happy Men's Day 2023: Best Wishes And Quotes To Appreciate Your Father ...
indiatimes.com
Prioritising Men`s Health In Modern Era- Challenges And Leading the ...
hcp.medtalks.in
Buy 4 Pcs Camera Screw Adapter Thread 1/4 Male to 3/8 Female and 3/8 ...
ubuy.co.in
RRL Hose Pipe - Fire Hose Pipe 15 Mtr Trader - Wholesaler / Distributor ...
protectorfiresafety.in
Mind Map: Locomotion & Movement Notes | EduRev
edurev.in
MAJOR LOAFER - Shoes | LOUIS VUITTON
in.louisvuitton.com
Luxury Gift Sets – Buy Gift Sets & Voucher for Men Online | Truefitt ...
truefittandhill.in
Embossed LV T-Shirt - Ready-to-Wear | LOUIS VUITTON
in.louisvuitton.com
Alpha Messenger Monogram Eclipse - Bags | LOUIS VUITTON
in.louisvuitton.com
Happy Men's Day 2023: 75+ Best Quotes To Appreciate The Men In Our Lives
indiatimes.com
Shop for Tea Online on Ubuy India - Best Prices
ubuy.co.in
Buy Spears 461 Series PVC Pipe Fitting, Adapter, Schedule 40, 2" NPT ...
ubuy.co.in
CA 1591 | INT | CHAMPAGNE – Calonge
calonge-group.com
Happy Men's Day 2023: 75+ Best Quotes To Appreciate The Men In Our Lives
indiatimes.com
7 Best Face washes Under Rs 199 for Men
mensxp.com
Black Kurta for Men – The Kurta Company
thekurtacompany.com
पुरुषांसाठी 200 रुपयांखालील 7 सर्वोत्तम कंडिशनर | Best Conditioners for ...
mensxp.com
India's Leading Online Shopping Store in Mumbai for Top International ...
ubuy.co.in
Related Searches
Homeostasis in the Human Body
Homeostasis in Physiology
Homeostasis Stress
Homeostasis of Hemosstais
Homeostasis Hemeostenosis
Homeostasis Parts
A Picture of Homeostasis
Homeostasis Background
Homeostasis Imagenes
Asis Homeostasis
Hemostasis Articles
Homeostasis Examples
CO2 Homeostasis in Human
Ros Homewoastasis
Componate of Homestasis
Stress Homeostasis
Tissue Homeostasis
Ros Homeostasis
5 Stages of Hemostasis
Homeostasis PNG
Homeostasis Process
Search
×
Search
Loading...
No suggestions found