Find Your Style
Women
Men
Accessories
Search for clothing, brands, styles...
×
Women
Men
Accessories
I2c Applications
Search
Loading...
No suggestions found
Total joint application of financial creditor above INR 1 Crore can ...
taxguru.in
Fillable Online INR Application Form.doc Fax Email Print - pdfFiller
pdffiller.com
Agriculture Infrastructure Fund applications cross INR 8000 crore mark ...
agritimes.co.in
Fillable Online APPLICATION FOR INR FUND TRANSFER (RTGS) FORM Fax Email ...
pdffiller.com
GRASS Live Price Chart, GRASS to INR live price and Market cap
suncrypto.in
One Moto would invest INR 250 crore to establish a manufacturing ...
vehicleinfo.app
SC18IM704 UART to I2C-Bus Bridge - NXP Semiconductors | Mouser
mouser.in
UART I2C/SPI Click at MG Super Labs India
mgsuperlabs.co.in
P3A9606 2-Channel Voltage Level Translator - NXP Semiconductors | Mouser
mouser.in
MAX31342 Real-Time Clock with I2C Interface - Analog Devices / Maxim ...
mouser.in
MXC3638AL 3-Axis Automotive Grade Accelerometers - MEMSIC | Mouser
mouser.in
I2C Isolator 2 click at MG Super Labs India
mgsuperlabs.co.in
NodeMCU I2C with Arduino IDE – Tomson Electronics
tomsonelectronics.com
ISO7021 Ultra-Low Power Digital Isolator - TI | Mouser
mouser.in
TCA9548A 8-Channel I2C Switch - TI | Mouser
mouser.in
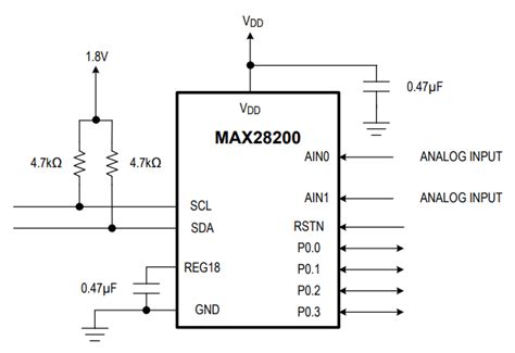
MAX28200 16-Bit Microcontroller with ADC & I2C - Analog Devices / Maxim ...
mouser.in
Buy EC Buying ESP32-DevKitC Development Board ,ESP32 Development Board ...
ubuy.co.in
LMK1D1208I I2C Low-Additive Jitter LVDS Buffers - TI | Mouser
mouser.in
MSP430F5254IRGCT Texas Instruments | Mouser India
mouser.in
PCA9685: 16-Channel 12-Bit PWM/Servo Driver Module with I2C Interface ...
amazon.in
NodeMCU I2C with Arduino IDE – Tomson Electronics
tomsonelectronics.com
8-Channel Open Collector Driver MCP23008 with I2C Interface at MG Super ...
mgsuperlabs.co.in
MAX31328 I2C Real-Time Clock (RTC) - Analog Devices / Maxim Integrated ...
mouser.in
SunFounder IIC I2C TWI Serial 2004 20x4 LCD Module Shield for Arduino ...
amazon.in
MPQ4272 Dual Buck Converters With I2C Interface - MPS | Mouser
mouser.in
Power Management IC - I3C Basic Interface IP | Maxvy Technologies
maxvytech.com
Typical Application for LTC2945CMS-1 Power Monitor with on-board ADC ...
datasheets.com
DS28C16 DeepCover® SHA-3 I2C Authenticator - ADI | Mouser
mouser.in
MAX31889 I2C Temperature Sensor - ADI | Mouser
mouser.in
Buy Comimark 3Pcs PCF8574 PCF8574T I2C 8 Bit IO GPIO Expander Module ...
ubuy.co.in
Buy Waveshare Environmental Sensor Sensing Environmental Temperature ...
desertcart.in
Linux Industrial I/O Subsystem [Analog Devices Wiki]
wiki.analog.com
DS2477 Secure I2C Coprocessor - Analog Devices / Maxim Integrated | Mouser
mouser.in
Typical Application for LTC2626CDD 12-Bit Rail-to-Rail DAC with I2C ...
datasheets.com
AdraXx LCD1602-1602-16x2-LCD-Display-with-IIC-I2C-Serial-Interface ...
amazon.in
AIS328DQTR High-Performance Ultra Low-Power 3-Axis Accelerometer With ...
mgsuperlabs.co.in
GOWIN Semiconductor Corp. Announces MIPI I3C Standardized Sensor ...
eetasia.com
KTS1622 Low Voltage 16-Bit I2C-bus I/O Expanders - Kinetic Technologies ...
mouser.in
LT3960 I2C to CAN-Physical Transceivers - ADI | Mouser
mouser.in
MC4302 IOT UNIT 3 KVL Notes - THIRUMALAI ENGINEERING COLLEGE,KILAMBI ...
studocu.com
P3A9606 2-Channel Voltage Level Translator - NXP Semiconductors | Mouser
mouser.in
Body Temperature Sensor Module High Accuracy MAX30205 I2C Interface Low ...
amazon.in
Fillable Online Implementing Smbus Using Msp430 Hardware I2c ...
pdffiller.com
University of Massachusetts Amherst Admission 2025: Application Dates ...
shiksha.com
ETH Zurich Fees 2026: Tuition, Application & Courses Fee Structure
shiksha.com
Buy DWEII 10 Pieces I2C Display Module 0.91 Inch I2C OLED Display ...
desertcart.in
MP2724 I2C Controlled Buck Charger - MPS | Mouser
mouser.in
realme Community
c.realme.com
OLED Display 0.96 inch I2C (SSD1306) | RobuKits
robukits.in
4-Channel I2C PCA9536 Optical Isolated Digital Input with I2C Interface ...
mgsuperlabs.co.in
NodeMCU I2C with Arduino IDE – Tomson Electronics
tomsonelectronics.com
12-Channel I2C 0-10V Analog to Digital Converter with I2C Interface at ...
mgsuperlabs.co.in
bq25638 I2C Controlled Battery Charger IC - TI | Mouser
mouser.in
LCD 16x2 Alphanumeric Display (JHD162A) for 8051, AVR, Arduno, PIC, ARM ...
amazon.in
Prajwal's EV-RE-001 course work. | UVCE MARVEL
hub.uvcemarvel.in
bq25622E I2C Controlled Buck Battery Charger - TI | Mouser
mouser.in
bq25618E/bq25619E I2C Controlled Battery Charger - TI | Mouser
mouser.in
ExpEYES-17
csparkresearch.in
Electronic Spices 16 X 2(Jhd162A) Blue/White Color Dc 5V Character Lcd ...
amazon.in
ADP-I2C-USB-Z datasheet(30/140 Pages) AD | Digital Controller for Power ...
alldatasheet.in
Gravity: I2C Digital Wattmeter at MG Super Labs India
mgsuperlabs.co.in
ADS7828 Analog to Digital Converter 8-Channel 12-Bit with I2C Interface ...
mgsuperlabs.co.in
ezLINX Sample PC Application Software User Guide [Analog Devices Wiki]
wiki.analog.com
Air Flow Meters - Amazon.in
amazon.in
Image Processing - Major Types, Tools And Applications
fita.in
MIPI I3C Verification IP : Maxvy Technologies Pvt ltd
maxvytech.com
410-348 Digilent | Digilent Pmod COLOR: Color Sensor Module I2C, SPI ...
in.rsdelivers.com
7Semi SHT20 Humidity and Temperature Sensor Probe MRS Type I2C | Robodo
robodo.in
P3A9606 2-Channel Voltage Level Translator - NXP Semiconductors | Mouser
mouser.in
ISL3300x I2C Bus Buffers - Renesas | Mouser
mouser.in
PCA9547 8-Channel I2C-Bus Multiplexer with Reset with I2C Interface at ...
mgsuperlabs.co.in
Buy REES52 16x2 LCD Display with I2C Module for(Compatatable with ...
shoptheworld.in
Arduino Tutorials – RoboHUB
robohub.in
Silver Oak College of Computer Applications in Gujarat | Admission Open
silveroakuni.ac.in
helpBIOTECH
helpbiotech.co.in
Injection Molding: Process, Design, & Applications (Materials Science ...
amazon.in
103020006 Seeed Studio | Seeed Studio I2C Hub Grove - I2C Hub for ...
in.rsdelivers.com
Raspberry Pi 2 and 3 RFID Receiver and I2C Adapter at MG Super Labs India
mgsuperlabs.co.in
1-Channel High-Power Relay Controller + 7 GPIO with I2C Interface at MG ...
mgsuperlabs.co.in
I2C Shield for Banana Pi with Outward Facing I2C Port Terminates over ...
mgsuperlabs.co.in
Sensor, I2C Serial Interface Digital Design Industrial Control, Self ...
amazon.in
Buy 1Pcs CJMCU FT232H High-Speed Multifunction Module USB to JTAG UART ...
desertcart.in
Buy Electronics: Principles and Applications Book Online at Low Prices ...
amazon.in
What Are The Documents Required For USA (In 2025)?
kansaz.in
Buy MakerFocusESP32 Development Board WiFi with 0.96inch OLED Display ...
desertcart.in
Debugging I2C with the ADALM2000 [Analog Devices Wiki]
wiki.analog.com
IIC/I2C Backlight LCD Display Module For Arduino
flyrobo.in
Samsung Solve for Tomorrow Gets Overwhelming Response With Over 50,000 ...
news.samsung.com
College of Computer Applications in Gujarat | Admission Open
silveroakuni.ac.in
RFID Receiver and I2C Adapter with USB Interface for WiPy at MG Super ...
mgsuperlabs.co.in
College of Computer Applications in Gujarat | Admission Open
silveroakuni.ac.in
Getting Started with STM32 - How to Use SPI
digikey.in
PCA9536 I2C Digital 3-Channel Input Output with Buzzer I2C Mini Module ...
mgsuperlabs.co.in
1-Channel General Purpose SPDT Relay Controller + 7 GPIO with I2C ...
mgsuperlabs.co.in
PCA9617A Level Translating Fm+ I2C-Bus Repeater - NXP Semiconductors ...
mouser.in
BMP180 sensor Module: Accurate
kitsguru.com
Chitosan Based Materials in Cosmetic Applications: A Review
mdpi.com
College of Computer Applications in Gujarat | Admission Open
silveroakuni.ac.in
Deakin University invites applications for the 2024 Vice-Chancellor's ...
aninews.in
1-Channel General Purpose SPDT Relay Controller + 7 GPIO with I2C ...
mgsuperlabs.co.in
Analog Devices AD5252 Digital Potentiometer 2-Channel 256-Position I2C ...
mgsuperlabs.co.in
Intel Microprocessors: Hardware, Software and Applications : Goody, Roy ...
amazon.in
IELTS Test Registration 2024: Dates, Registration Fees, How to Register ...
shiksha.com
4-Channel DPDT Signal Relay Controller + 4 GPIO with I2C Interface at ...
mgsuperlabs.co.in
4-Channel DPDT Signal Relay Controller + 4 GPIO with I2C Interface at ...
mgsuperlabs.co.in
Emagia Named a Visionary in the 2023 Gartner Magic Quadrant for ...
aninews.in
AS5600 Magnetic Encoder Induction Angle Sensor
flyrobo.in
Digital Principles And Applications: Buy Digital Principles And ...
flipkart.com
[Notebook] Troubleshooting - Touchpad abnormal problems | Official ...
asus.com
Hifi11 Technologies - Custom Software Development | Ecommerce, POS, CRM ...
hifi11.in
Buy 16-Channel 12-bit PWM Servo Shield I2C Interface PCA9685 (Big ...
robocraze.com
GITAM Fee Structure Released For 2025; Check Complete Breakdown Here
zollege.in
Meter Bridge: Formula, Diagram, Construction and Derivation
careers360.com
Buy 1.3 inch I2C OLED Display Module 128×64 4pin Blue Color – Robocraze
robocraze.com
Buy Freshney's Culture of Animal Cells: A Manual of Basic Technique and ...
amazon.in
DFRobot Gravity Tipping Bucket Rainfall Sensor - I2C & UART – Robocraze
robocraze.com
Buy Introduction to Computer Applications Book Online at Low Prices in ...
amazon.in
Buy 2.4" 2.42 inch 128x64 OLED LCD Display Module SSD1309 7 Pin SPI/IIC ...
desertcart.in
Apple unveils new ways to share and communicate in iOS 16 - Apple (IN)
apple.com
Biotechnology And Its Applications In Agriculture And Medicine
pw.live
Related Searches
I2C Bus
LCD I2C
I2C Pinout
I2C Interface
I2C Module
I2C Frame
I2C Communication
I2C Timing
I2C Connector
I2C Cable
I2C LCD-Display
LCD I2C Wiring
I2C Frame Format
I2C Signals
I2C Protocol
SPI vs I2C
I2C Connection
Modulo I2C
I2C Diagram
I2C Circuit
I2C Arduino
I2C Pins
I2C Address
I2C Clock
I2C Waveform
I2C Block Diagram
Esp32 I2C
USB to I2C
I2C Stop Condition
UART
SDA and SCL
I2C Write
I2C Start Condition
I2C Bit Order
I2C Example
I2C Working
I2C Logo
I2C Pull Up
I2C Inter-Integrated Circuit
LCS I2C
I2C Data Sheet
I2C Adapter
I2C Clock Stretching
PCF8574 LCD I2C
RS232
I2C IIC
I2C vs Can
I2C Data Rate
LCD 16X2 I2C
I2C Adalah
Search
×
Search
Loading...
No suggestions found