Find Your Style
Women
Men
Accessories
Search for clothing, brands, styles...
×
Women
Men
Accessories
Il22 Expression
Search
Loading...
No suggestions found
Jacqueline Fernandez moves SC to quash INR 200 Crore Money Laundering ...
lawbeat.in
UNDER 2000/- INR – THATCHED ROOF
thatchedroof.in
Convert INR To USD: Your Guide On US Currency Exchange Rate
traveltriangle.com
Netravati Peak Trek, Chikmagalur | Book now from INR 2999
backpackersunited.in
Royal Stag to Oaksmith: Whiskey under INR 900 for the best budget bar
lifestyleasia.com
Single malt scotches under INR 6000
lifestyleasia.com
Convert INR To Dirham: Top Currency Exchange Spots And More
traveltriangle.com
22 Workspace Asaf Ali Road at INR 200/day - Coworking Space for a Day ...
myhq.in
22 Workspace Asaf Ali Road at INR 200/day - Coworking Space for a Day ...
myhq.in
Convert INR To USD: Your Guide On US Currency Exchange Rate
traveltriangle.com
Shiba Inu Price Prediction, INR India 28th January 2023: Expected ...
in.mashable.com
Buy Sweetshop Expression Chocolate Mold from Home Centre at just INR 249.0
homecentre.in
Buy Sweetshop Expression Chocolate Mold from Home Centre at just INR 249.0
homecentre.in
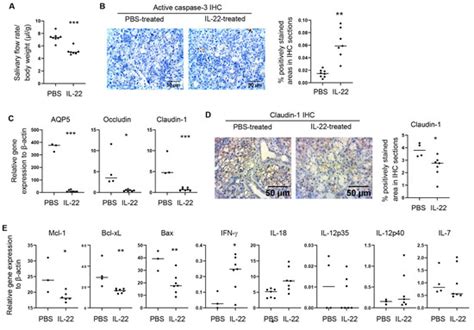
Interleukin-22 Exerts Detrimental Effects on Salivary Gland Integrity ...
mdpi.com
Interleukin-22 Exerts Detrimental Effects on Salivary Gland Integrity ...
mdpi.com
Role of Innate Immune Cells in Psoriasis
mdpi.com
Regulation of Follicular Development in Chickens: WIF1 Modulates ...
mdpi.com
Recombinant Antibody Production Using a Dual-Promoter Single Plasmid System
mdpi.com
Single-Cell Profiling Reveals the Impact of Genetic Alterations on the ...
mdpi.com
A Novel 3-Gene Signature for Identifying COVID-19 Patients Based on ...
mdpi.com
Depicting HIV-1 Transcriptional Mechanisms: A Summary of What We Know
mdpi.com
Genes Associated with Atopic Dermatitis | Encyclopedia MDPI
encyclopedia.pub
Plasticity towards Rigidity: A Macrophage Conundrum in Pulmonary Fibrosis
mdpi.com
Protein Expression Systems
sigmaaldrich.com
Interleukin-22 Exerts Detrimental Effects on Salivary Gland Integrity ...
mdpi.com
Current Opinion on the Use of c-Fos in Neuroscience
mdpi.com
Gut Microbial-Derived Metabolites as Immune Modulators of T Helper 17 ...
mdpi.com
OX40L–OX40 Signaling in Atopic Dermatitis
mdpi.com
PAUF Induces Migration of Human Pancreatic Cancer Cells Exclusively via ...
mdpi.com
Moisturizing Additives for Atopic Dermatitis | Encyclopedia MDPI
encyclopedia.pub
A Novel 3-Gene Signature for Identifying COVID-19 Patients Based on ...
mdpi.com
TIGIT Expression on Activated NK Cells Correlates with Greater Anti ...
mdpi.com
Initiation of Transcription by RNA Polymerase - Understanding Gene ...
pressbooks.justwrite.in
Classification of gene expression from RNA-seq data for pancreatic ...
jabonline.in
IL-33 Alleviates Postoperative Cognitive Impairment by Inhibiting ...
mdpi.com
TIGIT Expression on Activated NK Cells Correlates with Greater Anti ...
mdpi.com
Yeast Heterologous Expression Systems for the Study of Plant Membrane ...
mdpi.com
An OX-Tra’Ordinary Tale: The Role of OX40 and OX40L in Atopic Dermatitis
mdpi.com
Transcriptomic and Metabolomic Profiles Provide Insights into the Red ...
mdpi.com
Identification of key miRNA biomarkers by miRNA-gene interactions ...
ajpp.in
DEM to INR: Convert Deutsche eMark (DEM) to Indian Rupee (INR ...
coinbase.com
Regular expression based patten detection in R | S-Logix
slogix.in
In silico characterization of Melittin from Apis cerana indica and ...
jabonline.in
Australia Subclass 190 Vs 491 Visas - Find Out Which Visa Suits You Best!
kansaz.in
Microbiota and IL-33/31 Axis Linkage: Implications and Therapeutic ...
mdpi.com
Regular expression based stop words removal in R | S-Logix
slogix.in
Buy DNA and RNA Gene Expression Watercolor Art 8x10 Unframed Print Set ...
ubuy.co.in
Real-Time Facial Emotion Recognition Framework for Employees of ...
mdpi.com
using phasor diagram derive an expression for impedance of R-L-C series ...
brainly.in
Indian mobile number verify using regular expression in R | S-Logix
slogix.in
Diwali Gifting Guide 2022: For Lovers Of All Things Festive, Fun ...
grazia.co.in
Indian mobile number verify using regular expression in R | S-Logix
slogix.in
TIGIT Expression on Activated NK Cells Correlates with Greater Anti ...
mdpi.com
Password validation using regular expression in R | S-Logix
slogix.in
Password validation using regular expression in R | S-Logix
slogix.in
Password strength validate using regular expression in R | S-Logix
slogix.in
Find email id and split the domain name from a given list in R|S-Logix
slogix.in
Diwali Gifting Guide 2022: For Lovers Of All Things Festive, Fun ...
grazia.co.in
Equivalence of NFA and Regular Expression - Regular Expressions and ...
cse.poriyaan.in
R sample code for extract pattern using regular expression | S-Logix
slogix.in
Theory of Computation: construct of Deterministic Finite Automata (DFA ...
gateoverflow.in
Regular expression based locate,extract and replace pattern | S-Logix
slogix.in
Equivalence of NFA and Regular Expression - Regular Expressions and ...
cse.poriyaan.in
Theory of Computation: GATE CSE 2007 | Question: 74
gateoverflow.in
Derive an expression for the electric field due to a dipole of dipole ...
brainly.in
Cyclotide Offers Neuroprotection Against 6-OHDA-Induced Toxicity in SH ...
ir.vistas.ac.in
algebraic expression in maths: Definition, Types and Importance | AESL
aakash.ac.in
Derive the expression for electric field intensity both inside and ...
brainly.in
PocketBits - Buy, Sell & Hold 100+ cryptocurrencies in INR.
pocketbits.in
MAGEA4 Gene: Function, Expression, and Role in Cancer
learn.mapmygenome.in
Implement source code for R with stringR package | S-Logix
slogix.in
State Gauss's law in electrostatics. Using it derive an expression for ...
brainly.in
Use Biot-Savart law to derive the expression for the magnetic field ...
ask.learncbse.in
Using Gauss's law deduce the expression for the electric field due to a ...
ask.learncbse.in
Find the Boolean expression for the output from logic circuit in ...
brainly.in
Engineering & Technology | Professional Short Term Courses - Rama ...
ramauniversity.ac.in
algebraic expression in maths: Definition, Types and Importance | AESL
aakash.ac.in
Use Biot-Savart law to derive the expression for the magnetic field ...
ask.learncbse.in
An Overview of PDE4 Inhibitors in Clinical Trials | Encyclopedia MDPI
encyclopedia.pub
Derive an expression for work done in isothermal process - CBSE Class ...
ask.learncbse.in
Derive the expression for magnetic field intensity due to a bar magnet ...
brainly.in
Derive an expression for work done in adiabatic expansion - CBSE Class ...
ask.learncbse.in
Derive the equation to find efficiency of Carnot engine cycle - CBSE ...
ask.learncbse.in
3) using potentiometer derive an expression for internal resistance of ...
brainly.in
Skip-the-Line Florence Duomo with Exclusive Terrace View & Dome Climb ...
viator.com
find out the expression of orbital velocity and what is its depending ...
brainly.in
Capacitors | Electronic Components Distributor DigiKey
digikey.in
Qasamat – Ebhar, EDP - 65ml
naazperfumes.com
Derive an expression for maximum safe speed of a car on a banked road ...
brainly.in
क्या टल गई पुतिन की मुसीबत? वैगनर ग्रुप ने कहा- 'खून खराबा' ना हो ...
ndtv.in
Derive an expression for work done in isothermal process - CBSE Class ...
ask.learncbse.in
What is the projectile motion. Derive an expression for time of maximum ...
brainly.in
Sample code for Tokenize a given text and remove punctuation| S-Logix
slogix.in
Derive an expression for the De Broglie wavelength of an electron under ...
brainly.in
Derive an expression for work done in adiabatic expansion - CBSE Class ...
ask.learncbse.in
Rajasthani Folk Painting 2025 Kunzum Travel Cafe, Hauz Khas Village ...
hellotravel.com
Derive an expression of gravitational potential energy of a body of ...
ask.learncbse.in
Derive expression for centripetal acceleration 1 - Brainly.in
brainly.in
Live updates: 2021 Mercedes-Benz E-Class facelift India launch, prices ...
overdrive.in
Derive an expression for work done in moving a body up a rough inclined ...
brainly.in
find the value of the expression - Brainly.in
brainly.in
Mere Expression 'Benefit Of Doubt' In Judgment Doesn't Mean Acquittal ...
livelaw.in
Derive an expression for terminal velocity of the sphere falling under ...
brainly.in
(i) Define escape velocity - CBSE Class 11 Physics - Learn CBSE Forum
ask.learncbse.in
derive an expression for electric potential due to a point charge ...
brainly.in
Buy Tamiya Models Ilyushin Il-2 Shturmovik Model Kit (1/48 Scale ...
shoptheworld.in
AD100 2024 | Architectural Digest India
architecturaldigest.in
MAGEA4 Gene: Function, Expression, and Role in Cancer
learn.mapmygenome.in
Define acceleration due to gravity. Derive an expression for ...
ask.learncbse.in
10 Exciting Festivals In Israel Travelers Must Witness
traveltriangle.com
Which is valid C expression? - Brainly.in
brainly.in
Derive an expression for work done against gravity? - CBSE Class 11 ...
ask.learncbse.in
Buy Designer Sun Moon Wall Hanging Brass Showpiece Online at Best Price
handecor.in
Live updates: 2021 Mercedes-Benz E-Class facelift India launch, prices ...
overdrive.in
Supports imagés pour la production d'écrits : À l'école-French
twinkl.co.in
譜面確認
sdvx.in
DRAW LOGIC CIRCUIT DIAGRAM FOR THE FOLLOWING EXPRESSION: Y=AB + B`C+C`A ...
brainly.in
For The Love Of Makeup By Pragna | LBB
lbb.in
Learn Calligraphy At This Workshop In Lower Parel | LBB, Mumbai
lbb.in
Make logic circuits for following boolean expressions:(x'y'z)+(xyz ...
brainly.in
Related Searches
R Regex
Regular Expressions INR
Regex Syntax
RegExp
Regex Chart
Regex Table
Regular Expression Patterns
Regex Pattern
Grep Regular Expressions
Regular Expression String
Regex R Cheat Sheet
Regular Expression Rules
How R U Expressions
Regular Expression Programming
R Regular Expression Examples
R Language Syntax
Simplify the Following Expression
Email Regex Pattern
Regular Ex
Regular Expression Character
What Is a Regular Expression in Programming
Logical Expressions INR
Python Regular Expression Cheat Sheet
Regular Expression for Email
Regex Metacharacters
Evaluation of Expression
Logical Operators INR
Regular Expression Look Ahead
Regex Start Of
Regex R+
Mathematical Expressions Examples
Regular Expression Last Char
Basic Regular Expressions INR Cheat Sheet
Funny Regex Expressions
What R Expressions in Maaths
What R Expressions in Maths
Regular Expression List
Albredic Expressions for Increasing E of M and R
How to Draw Lines Images in R to Represent Gene Expressions INR
R Regular Expressions Quicksheet
Expression with Singles Search for Inside Image
Regex Letters
How to Apply Lines Images in R to Represent Gene Expressions INR
Simple Email Validation Regex
R Correlation Matrix
Subscript Expression R
Regular Expression Double Letter
Check for Balanced Brackets in an Expression
Regular Expression Wild Card Examples
Any Number of Spaces Regex
Search
×
Search
Loading...
No suggestions found