Find Your Style
Women
Men
Accessories
Search for clothing, brands, styles...
×
Women
Men
Accessories
Injustice Vector Image
Search
Loading...
No suggestions found
Injustice™ 2 - Standard Edition
playstation.com
Injustice™ 2 - Standard Edition
playstation.com
A Visual Journey Through Superman's Iconic Costumes - www ...
superherotoystore.com
Your environment will be as critical as your player in Injustice 2 ...
indiatoday.in
Multiverse of Games | Official PlayStation™Store India
store.playstation.com
Buy FESOGO Martin Luther King Jr Quote Injustice Anywhere Is Threat To ...
ubuy.co.in
Batman (Injustice 2) Knightmare Edition Gold Label Figure
fatcatcollectibles.in
Injustice 2 - Скачать на ПК бесплатно
injustice-2.ru.malavida.com
"Refusing to Condon Delay Can Result in Injustice": Supreme Court ...
24law.in
Black Adam Makes His Way to Injustice 2 Mobile: Here’s Everything You ...
in.ign.com
What Is Web Security? | Akamai
akamai.com
The SC/ST (Prevention of Atrocities) Act, 1989: A Comprehensive Legal ...
airacle.in
Babri Masjid Demolition: Injustice to the Justice System
english.varthabharati.in
Batman (Injustice 2) Knightmare Edition Gold Label Figure
fatcatcollectibles.in
Bengal’s acid attack crisis reflects lawlessness and injustice THE NEW ...
newindian.in
Injustice meted out to Bed Prakash Agarwalla: Bijoy Mohapatra
odishatv.in
Climate Injustice in Darjeeling | Economic and Political Weekly
epw.in
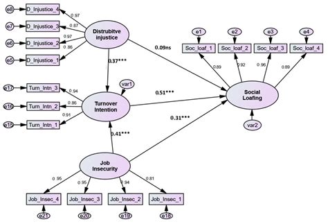
The Impact of Job Insecurity and Distributive Injustice Post COVID-19 ...
mdpi.com
Trial In Absentia- A Tool For Justice Or Injustice?
livelaw.in
The Jaipur Dialogues Annual Summit 2025 Support Fund
jddigital.in
Physics Class 12 System of Particles and Rotational Motion - Check ...
collegedekho.com
Page 6 | Free 3d coin Images - Free Download on Freepik
freepik.com
Vector kawaii cute cat mascot with gold coin rupee illustration rich ...
freepik.com
Experiential Self and the Mitigation of Epistemic Injustice ...
hss.iitb.ac.in
Empowering Bharat | MoneyRise
moneyrise.in
Rupee money coin Images - Free Download on Freepik
freepik.com
Indian 5 rupees coin Images - Free Download on Freepik
freepik.com
VECTOR 91 Men'S Skullrider 26T Single Speed, 17 In Steel Frame ...
amazon.in
The Impact of Job Insecurity and Distributive Injustice Post COVID-19 ...
mdpi.com
Robot Images - Free Download on Freepik
freepik.com
Vector Physics Notes Class 11 - IIT JEE , NEET - eSaral
esaral.com
Courts Should Refrain From Interfering With Invocation Of Bank ...
verdictum.in
How to check fake currency| 500 के नकली नोट की पहचान कैसे करें|Asli Aur ...
herzindagi.com
Stream Sebanti's Injustice to Subhalaxmi Season 1 Episode 52 – Sebanti ...
hotstar.com
About Us
rcpit.ac.in
Buy The Best Pre-Built & Custom Built Gaming PCs in India | SMC ...
smcinternational.in
Resolution of Vector Addition and Subtraction Using Component | AESL
aakash.ac.in
5. The resultant of the three coplanar vectors a, band c is a Zero ...
brainly.in
Example: two dimensional lattice has the basis vectors a= 2x, b = x+2y ...
scoop.eduncle.com
Buysell Interactions - Buysell Interactions
getevents.in
"Consistent Ruturaj Gaikwad can't...": Ex-Maharashtra captain cries ...
insidesport.in
Buy Image Music Text Book Online at Low Prices in India | Image Music ...
amazon.in
ExtrudeX ERP | ERP Software for Aluminium & Manufacturing
aluminiumextrusionerp.in
‘Injustice Done to Justice Itself’: Delhi HC Rejects Leniency Plea of ...
lawbeat.in
Sandipta Sen Quotes, “Every Woman Deserves the Courage to Fight ...
firstindia.co.in
Atheist Centre - Dr. B. R. Ambedkar
atheistcentre.in
'Not in Our Name': The Jews Who Refuse to Be Bystanders to Historic ...
thewire.in
Injustice all over again: Naroda Patiya riot victims on BJP giving ...
newindian.in
Carlos Ghosn flees Japan to Lebanon 'to escape injustice' | Autocar ...
autocarpro.in
Hope Behind Bars: Umar Khalid, Faiz and the Struggle Against Injustice ...
thewire.in
Battling Injustice : 16 Women Nobel Peace Laureates By Supriya Vani
harpercollins.co.in
NMC received no complaints on unqualified persons performing aesthetic ...
medicaldialogues.in
Injustice 2 - Скачать на ПК бесплатно
injustice-2.ru.malavida.com
Watch: Rajya Sabha MP Kapil Sibal Launches New Platform ‘Insaaf’ to ...
thewire.in
Rajasthan High Court Cites ‘Agony of Accused’ and ‘Injustice of Delay ...
24law.in
Watch | Siddaramaiah, Karnataka Govt Protest in Delhi Over 'Gross ...
thewire.in
Kapil Sibal announces new platform 'Insaaf' to fight 'injustice' in ...
businesstoday.in
Thousands of Struggle heroes of Jharkhand sacrificed and did struggle ...
reporterpost.in
Assam: Miya museum sealed, Miya Council’s central president calls it ...
indiatodayne.in
Must raise voices against horrific injustice being perpetrated against ...
newsd.in
1. The correct relation between vectors P, Q and R is (1) P+Q=R (3) Q=R ...
brainly.in
The 8 Years of Injustice Following Comrade Govind Pansare's Murder ...
thewire.in
Digital image processing
archive.nptel.ac.in
‘Kisse Kinaron Ke’ Highlights Injustice and Oppression ...
pressnote.in
English CAPS Planning and Record Sheet - Grade R
twinkl.co.in
The injustice of the Justice system - getting away with torture ...
indiatodayne.in
Injustice was delivered i... | Quotes & Writings by Prakhar Singh ...
yourquote.in
Custody trailer out. Naga Chaitanya as cop is on a mission to fight ...
indiatoday.in
@injustice-2-hack-android — Teletype
teletype.in
Nirmal Pathak Ki Ghar Wapsi trailer out. Vaibhav Tatwawadi fights ...
indiatoday.in
In A New Video, BSF Jawan Tej Bahadur Seeks Peoples' Support In His ...
indiatimes.com
In Kashmir, 'Braid Chopping' Incidents Spark Mass Panic and Mob ...
thewire.in
Pakistan-Occupied Kashmir erupts over high power bills, protests engulf ...
indiatoday.in
Vectors for Glioblastoma Gene Therapy: Viral & Non-Viral Delivery ...
mdpi.com
PM Modi synonym of justice while Congress injustice: Anurag Thakur
millenniumpost.in
Any injustice or kapti(de... | Quotes & Writings by Monikaanil Verma ...
yourquote.in
Pollution and Privilege: Environmental Injustice in Delhi
young.downtoearth.org.in
RUPIAHTOTO > Penyedia Link Toto Slot Gacor Slot88 Slot Mudah Hoki Hari ...
mdi.ac.in
Hotel Booking
morservices.in
Your environment will be as critical as your player in Injustice 2 ...
indiatoday.in
Odisha: Woman Threatens Self Immolation In front Of Naveen Niwas ...
odishatv.in
Presentación: Todo sobre la letra R
twinkl.co.in
Rahul Gandhi's heartiest birthday wish to Arvind Kejriwal: 'INDIA is ...
businesstoday.in
Hand written image display in R Deep Learning | S-Logix
slogix.in
Statecraft | Pakistan Blames Global Inaction, Climate Injustice for ...
statecraft.co.in
CM Siddaramaiah accuses BJP of lies and injustice in Karnataka
english.varthabharati.in
2020 Apple Mac Mini (Apple M1 chip with 8‑core CPU and 8‑core GPU, 8GB ...
amazon.in
Campaign Highlights Suffering, Injustice, Oppressions During COVID-19 ...
thewire.in
R Subramanian spoke on air pollution in Indian cities in an interview ...
cstep.in
'Constitutional Courts Can Mould Reliefs To Prevent Injustice ...
livelaw.in
Refusal To Stay Conviction Would Amount To Injustice: Allahabad High ...
verdictum.in
उमर खालिद के मामले में अन्याय हुआ, उच्चतम न्यायालय का रुख करेंगे: सिब्बल
hindi.awazthevoice.in
Dhanush is here to fight for injustice in the 'Karnan' teaser ...
bollywooddhamaka.in
FIFA WC Qualifiers: 'Injustice to my boys', Stimac hits back at ...
dtnext.in
R.S Enterprises
rs-enterprises.co.in
LIFTER - Manually Operated Lift for Warehouse Work – Y-ACCESS MFG STORE
store.youngman.co.in
Dishom Guru's fight against injustice to continue: J'khand CM after ...
english.varthabharati.in
2020 Apple Mac Mini (Apple M1 chip with 8‑core CPU and 8‑core GPU, 8GB ...
amazon.in
Grade R English - Phonics - Flashcards: R (CAPS Aligned)
twinkl.co.in
Respect judiciary but Bengal school jobs verdict ‘gross injustice’: Mamata
millenniumpost.in
P. R. POTE PATIL COLLEGE OF ENGG & MANAGEMENT
prpotepatilengg.ac.in
Gr. R Phonics: S Lesson Plan Week 20
twinkl.co.in
2020 Apple Mac Mini (Apple M1 chip with 8‑core CPU and 8‑core GPU, 8GB ...
amazon.in
Arteria. Faux Metal Stickers- Non Peel- 14 Swapna
arteria.co.in
Dr. N.T.R University of Health Sciences (NUHS) : Andhra Pradesh ...
hmfw.ap.gov.in
Gyanvapi Masjid : AIMPLB expressed displeasure over the survey of ...
zoomnews.in
Governor says he rejected Karnataka's microfinance ordinance as it does ...
millenniumpost.in
'Injustice corrected': Supreme Court overturns Richard Glossip’s death ...
indiatoday.in
Working with Vectors and Matrices in R Notes | R में वेक्टर और ...
myprojecthd.in
Universal Academy Sagarpara | SAGARPARA
alameenmodelschool.in
Buy Mi Bautizo, My Baptism Spanish SVG and PNG Online in India - Etsy
etsy.com
The SC/ST (Prevention of Atrocities) Act, 1989: A Comprehensive Legal ...
airacle.in
2020 Apple Mac Mini (Apple M1 chip with 8‑core CPU and 8‑core GPU, 8GB ...
amazon.in
We pledged to protect our future generations from injustice: CM Dhami ...
firstindia.co.in
ஈரோடு மாவட்ட மலையாளி பழங்குடியினருக்கு சாதிச் சான்றிதழ் வழங்குக ...
hindutamil.in
Injustice To Tribals Is A Dark Chapter In Indian History": Another ...
livelaw.in
Convex Lens Image Formation - Ray Diagram, Focal Length, Formula ...
collegesearch.in
Injustice done by not choosing in T20 World Cup, now Kuldeep gave a ...
zoomnews.in
AAMSU takes to Delhi streets to protest alleged NRC 'injustice' - aamsu ...
indiatodayne.in
The Untold Journey of Dr. B R Ambedkar: A Trailblazer | PlanetSpark
planetspark.in
Related Searches
INR Normal Range
INR Testing
Inr Machine
INR Ratio
INR Values
INR Lab
INR Test Meter
INR Meaning
INR Chart
INR Currency
INR Calculation
INR Management
INR Blood Test
Warfarin
Therapeutic INR
Normal INR Value
PT/INR Values
Printable INR Chart
INR Scale
INR and PTT
Normal INR Levels Chart
Home INR Monitoring
INR Calculation Formula
INR aPTT
INR Norms
What Is INR Blood Test
Home INR Monitor
INR Equation
INR Meaning Medical
Money INR
INR Diagram
INR Logo
INR Readings
1 INR
INR PNG
INR Targets
INR Symbol
INR Medical Term
INR Dose
Causes of High INR
INR Rupee
Isi INR
Warfarin Nomogram
INR Notes
Supratherapeutic INR
Normal PT Time
INR Definition
International Normalized Ratio INR
INR Foods
INR Word
Search
×
Search
Loading...
No suggestions found