Find Your Style
Women
Men
Accessories
Search for clothing, brands, styles...
×
Women
Men
Accessories
Integrin Inside Out Signaling
Search
Loading...
No suggestions found
Shop For The Best Local Brands In Dreamcatchers Under INR 999 Online | LBB
lbb.in
Exploring the Role of RGD-Recognizing Integrins in Cancer
mdpi.com
Integrin Regulation of CAF Differentiation and Function
mdpi.com
RasGRP2 Structure, Function and Genetic Variants in Platelet ...
mdpi.com
Tenascin-C-Derived Peptide, TNIIIA2 | Encyclopedia MDPI
encyclopedia.pub
A new study reveals insights into the molecular ordering of integrins ...
researchmatters.in
Integrin Regulation of CAF Differentiation and Function
mdpi.com
Integrin Signaling in Cancer: Mechanotransduction, Stemness, and ...
studocu.com
VLA-4 Expression and Activation in B Cell Malignancies: Functional and ...
mdpi.com
Exploring the Role of RGD-Recognizing Integrins in Cancer
mdpi.com
Figure 2 from The ins and outs of leukocyte integrin signaling ...
semanticscholar.org
Integrin Regulation of CAF Differentiation and Function
mdpi.com
Osteoblast Differentiation and Signaling: Established Concepts and ...
mdpi.com
What are Kindlins?
vajiramandravi.com
Reversible Platelet Integrin αIIbβ3 Activation and Thrombus Instability
mdpi.com
FAK Family Kinases in Vascular Diseases
mdpi.com
Osteopontin in Heart Failure | Encyclopedia MDPI
encyclopedia.pub
Synaptic Knob: Definition, Location, Structure
allen.in
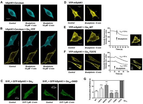
Dissecting Gq/11-Mediated Plasma Membrane Translocation of Sphingosine ...
mdpi.com
Mechanical Properties of Glioblastoma: Perspectives for YAP/TAZ ...
mdpi.com
Dissecting Gq/11-Mediated Plasma Membrane Translocation of Sphingosine ...
mdpi.com
Dissecting Gq/11-Mediated Plasma Membrane Translocation of Sphingosine ...
mdpi.com
CD47-SIRPα Innate Immune Checkpoint on Neutrophils | Encyclopedia MDPI
encyclopedia.pub
Low Stability of Integrin-Binding Deficient Mutant of FGF1 Restricts ...
mdpi.com
Dissecting Gq/11-Mediated Plasma Membrane Translocation of Sphingosine ...
mdpi.com
Dissecting Gq/11-Mediated Plasma Membrane Translocation of Sphingosine ...
mdpi.com
PD-L1, a Potential Immunomodulator Linking Immunology and ...
mdpi.com
Dissecting Gq/11-Mediated Plasma Membrane Translocation of Sphingosine ...
mdpi.com
PD-L1, a Potential Immunomodulator Linking Immunology and ...
mdpi.com
The Interplay between Antiviral Signalling and Carcinogenesis in Human ...
mdpi.com
Prime Video: Inside Out 2 - Bonus X-Ray Edition
primevideo.com
Osteoblast Differentiation and Signaling: Established Concepts and ...
mdpi.com
Protocol Guide: Generation of Apical-Out Gastrointestinal Organoids
merckmillipore.com
Dissecting Gq/11-Mediated Plasma Membrane Translocation of Sphingosine ...
mdpi.com
'Hope To See New Emotions', Internet Is Delighted As Inside Out 2 Is ...
indiatimes.com
Anti-Integrin αVβ3 Antibody, clone LM609, Alexa Fluor® 555 Conjugate ...
merckmillipore.com
Railway Signalling Plan – Railway Signalling Concepts
railwaysignallingconcepts.in
Inside Out 2 Trailer Introduces Envy, Boredom, and Embarrassment to a ...
in.ign.com
'Hope To See New Emotions', Internet Is Delighted As Inside Out 2 Is ...
indiatimes.com
The Role of NO/sGC/cGMP/PKG Signaling Pathway in Regulation of Platelet ...
mdpi.com
passenger warning board in railway – Railway Signalling Concepts
railwaysignallingconcepts.in
The Molecular Function and Clinical Role of Thyroid Stimulating Hormone ...
mdpi.com
Railway Signalling Diagrams Archives - Railway Signalling Concepts
railwaysignallingconcepts.in
Railway Signalling Concepts – Information About Axle Counter,Track ...
railwaysignallingconcepts.in
ECMゲルマトリックスEHS基底膜抽出物を用いたプロトコル集
sigmaaldrich.com
What is Cricket? - Cricket Skills - Kwik Cricket History
twinkl.co.in
ASI ASI451145 4-20mA Analog Signal Splitter, 3-Way Isolation : Amazon ...
amazon.in
Need for Line side signals – Railway Signalling Concepts
railwaysignallingconcepts.in
Safety Signs | notice no mobile phones allowed white bg Foam Board ...
amazon.in
MAPK/ERK Signaling Pathway in Hepatocellular Carcinoma
mdpi.com
What is the umpire signal for Impact Player in IPL 2023?
sportskeeda.com
Arduino IR Signal decodieren
aeq-web.com
Bigwigprints Inside Out Poster Joy Sadness Fear Anger Disgust Bing ...
desertcart.in
STAT3 and Its Pathways’ Dysregulation—Underestimated Role in Urological ...
mdpi.com
Nissan Skyline (R34) Interior Layout & Technology | Top Gear
topgear.com
Tobyhanna Army Depot proves it can manage evolving workload | Article ...
army.mil
A Comparative Study on the Condensation Heat Transfer of R-513A as an ...
mdpi.com
All about cricket umpire hand signals — Different types and their ...
blog.cricheroes.in
The Ferroptosis | Encyclopedia MDPI
encyclopedia.pub
Brand Conquer TV-out Cable IR Infrared Remote Control Extender Repeater ...
flipkart.com
C&E TV-out Cable High Speed HDMI Cable (75 Feet) Built-in Signal ...
flipkart.com
Fibronectin antibody (15613-1-AP) | Proteintech
ptglab.com
The Signal chat: a window into the chaotic mechanisms inside the Trump ...
msn.com
APLINK AV Audio Video Splitter RCA Splitter 1 in 8 Out Media Streaming ...
flipkart.com
Scientists Found A Mysterious Radio Signal In Space. No, It's Not Aliens.
in.mashable.com
Autophagy Assays
merckmillipore.com
Excess Pressure Inside Liquid Drop & Soap Bubble | AESL
aakash.ac.in
Differential Signaling | Encyclopedia MDPI
encyclopedia.pub
Prison Heat Nude New Uploads & Additions 2025 #745
superadmin.kalaignarcentenarylibrary.tn.gov.in
Securing signaling in Shanghai, using Roxtec transits | Roxtec India
roxtec.com
The stock market is breaking out — signaling more gains through the end ...
businessinsider.in
The stock market is breaking out — signaling more gains through the end ...
businessinsider.in
Buy Nk Cell Mediated Cytotoxicity: Receptors, Signaling, and Mechanisms ...
amazon.in
Signaling within Allosteric Machines: Signal Transmission Pathways ...
mdpi.com
Fibronectin antibody (15613-1-AP) | Proteintech
ptglab.com
ATEKT TV-out Cable HDMI to HDMI Repeater Extender HDMI Cable Compatible ...
flipkart.com
Printable Letter R Outline Print Bubble Letter R Bubble, 49% OFF
elevate.in
Owens Corning R- 13 Single faced Fiberglass Roll Insulation 40-sq ft ...
lowes.com
Involucrin antibody (55328-1-AP) | Proteintech
ptglab.com
Fibronectin antibody (15613-1-AP) | Proteintech
ptglab.com
Volkswagen Taigo Driving, Engines & Performance | Top Gear
topgear.com
Maruti suzuki WagonR 2019 ZXi AGS 1.2 Interior Car Photos - Overdrive
overdrive.in
Railway Signal Clearance RRI - Railway Signalling Concepts
railwaysignallingconcepts.in
Leather Safety Shoes - Sporty Model Safety Shoes Wholesale Trader from ...
atlastoolscenter.in
Vitamin K2: An emerging essential nutraceutical and its market potential
jabonline.in
Israel-Hamas War Highlights News Updates: Israel orders Palestinians to ...
economictimes.indiatimes.com
The Three R's: Reduce, Reuse, Recycle Waste Hierarchy To, 47% OFF
iiitl.ac.in
Honda unveils the 2020 CBR1000RR-R Fireblade at the EICMA 2019! » Car ...
carblogindia.com
Printable Letter R Outline - Print Bubble Letter R | Printable letters ...
za.pinterest.com
Architects Paper Fabric Wallpaper Tessuto Signal white, Sand yellow ...
wall-art.com
Buy Posh Mini HDMI2AV UP Scaler 1080P HD Video Converter Media ...
amazon.in
Breaking News: Vicky Kaushal and Katrina Kaif's Romantic Escape Sets ...
thecelebritybiography.in
Products - Planetpro Automation Pvt. Ltd. | planetrobotics.in
planetrobotics.in
Derivatives of Plastics as Potential Carcinogenic Factors: The Current ...
mdpi.com
Themisto AP-C05 Precision Pen Knife with 5 Blades Interchangeable Shar ...
themisto.in
Quality Of Life, Medicine: Israel fights Hamas deep in Gaza City and ...
timesofindia.indiatimes.com
How Saral Designs Makes The Special Purpose Machines?
saraldesigns.in
Control stations XALD for control and signaling units diameter 22_3 cut ...
se.com
The Tipping Point: New Delhi Now Faces Not Terrorists, But the Young ...
thecitizen.in
Best IVF Centre and Infertility Specialist in Nagpur
nttbc.in
21 R.K Laxman Cartoons That'll Change How You Think
indiatimes.com
Accuvix A30 | Samsung Support India
samsung.com
Coffee Makers and Coffee Takers. You can have everything in life you ...
blog.bretthard.in
Ukraine dumped?
msn.com
How to clean leather bags at home | Guide to leather cleaning
tumbledry.in
ClassyTek USB 2.0 A to Mini B 5 Pin Male Cable .5 Meter / 5 Feet Gaming ...
flipkart.com
DJI NAZA-M Lite V1.1 with GPS Kit
flyrobo.in
Answer of this Question will be ??? A. PrivatisationB. GlobalizationC ...
brainly.in
Buy CIF LEMON CREAM MULTIPURPOSE SURFACE CLEANER FOR TOUGH STAINS ...
pharmeasy.in
11 बॉलीवुड स्टार्स के वर्कआउट की तस्वीरें देखकर आप भी जाना चाहेंगे जिम ...
mensxp.com
Education
ende.app
Related Searches
Integrin Pathway
Integrin Activation
Integrin Beta 1
Integrin Avb3
Integrin Receptor
Integrin Ligand
Integrin Protein
RGD Integrin
Integrin Signaling Pathway
Integrin Structure
Integrin Family
Laminin Integrin
Inside Out Signaling
Selectins and Integrins
Inside Out and Outside in Signaling
Integrin ECM
Inside Out Flash Cards
Integrin Alpha
B1 Integrin
Integrins Examples
Integrin Inhibitors
Integrin Subunits
Integrin Signalling
Integrin Αvβ3 Signaling
Inside Out and Inside in Ita8 Signalin
Inside Out Signal
Integrin Signaling Pathway Map
Integrin Alpha 4
B2 Integrin
Integrin-Binding
Integrin Adhesion
Inside Out Signaling Integrin madCAM
Integrin Clustering
Inside Out and Outside in Perspective
Integrin-Mediated Signaling Pathway
Integrin Cadherin
Integrin and Cancer
Inside Out Activation of Talin
Integrin B3
Integrin and Fibronectin
Integrin Extracellular Matrix
Integrin Mice
B-cell Signaling
Integrin Outside in Signalling Platelet
Integrin Signaling Pathway Poster Fhod1
TCR Signaling Integrin
Integrin Signaling Synapse
Outside in vs Inside Out
Integrin Beta 2 Signaling
Inside Out and Outside in Professiona
Search
×
Search
Loading...
No suggestions found