Find Your Style
Women
Men
Accessories
Search for clothing, brands, styles...
×
Women
Men
Accessories
Intrathecally Injected
Search
Loading...
No suggestions found
INR Full Form: What is full form of INR?
bankersadda.com
Philips Remote Inr Order Form - Fill Online, Printable, Fillable, Blank ...
pdffiller.com
Top 10 Countries Where INR Has the Highest Value in 2025
currentaffairs.adda247.com
Indian Rupee (₹) - Buy INR Currency Online at Best Rates
makemytrip.com
BUY Apecoin (APE) in INR on PocketBits!
pocketbits.in
EIL secures business worth over INR 4500 Crores in FY 22-23
psuconnect.in
JADE Products at price INR 22701 in Indorė | Best Furniture store In Indore
wolfcasa.in
Definition of intrathecal chemotherapy - NCI Dictionary of Cancer Terms ...
cancer.gov
Epidural and Intrathecal Drug Delivery in Rats and Mice for ...
mdpi.com
Neurology International | An Open Access Journal from MDPI
mdpi.com
The Use of Parenteral Opioids in Cancer Pain Management
mdpi.com
Therapeutic Approach to Botulinum Injections for Hemifacial Spasm ...
mdpi.com
Needle-free Injections - Comfort-in™
healthd.co.in
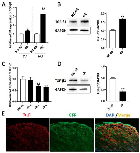
TGF-β1 Improves Nerve Regeneration and Functional Recovery After ...
mdpi.com
TGF-β1 Improves Nerve Regeneration and Functional Recovery After ...
mdpi.com
Benefits of Amiodarone Injection for Arrhythmias
medicoverhospitals.in
Cell Therapy - Overview
neurogen.in
TGF-β1 Improves Nerve Regeneration and Functional Recovery After ...
mdpi.com
Factor XI/XIa Inhibition: The Arsenal in Development for a New ...
mdpi.com
Understanding Anticoagulation Therapy Post Heart Valve Replacement
arogyajivan.com
TGF-β1 Improves Nerve Regeneration and Functional Recovery After ...
mdpi.com
All you need to know about PU Injections
ecmas.in
Omni Healthcare Pune - Cefestar 1000 Mg Injection Supplier
omni-healthcare.co.in
Products | PREVEGO HEALTHCARE & RESEARCH PVT LTD in Mumbai, India
prevegohealthcare.in
Lupi Hcg 5000 Injection: Uses, Side Effects, Price & Substitutes
truemeds.in
Omni Healthcare Pune - Cefestar 1000 Mg Injection Supplier
omni-healthcare.co.in
Search amiodarone | Bound Tree
boundtree.com
Study on In Vitro Metabolism and In Vivo Pharmacokinetics of Beauvericin
mdpi.com
PCM Injection 2 ml | Uses, Side Effects, Price | Apollo Pharmacy
apollopharmacy.in
Products | PREVEGO HEALTHCARE & RESEARCH PVT LTD in Mumbai, India
prevegohealthcare.in
Spinal TRPA1 Contributes to the Mechanical Hypersensitivity Effect ...
mdpi.com
Integrilin Injection - Manufacturer, Supplier, Exporter from India
cscpharmainternational.co.in
Pharmaceutical Injection - Hepatag 25000( Heparin Inj) Exporter from Mumbai
veaimpex.in
Products | PREVEGO HEALTHCARE & RESEARCH PVT LTD in Mumbai, India
prevegohealthcare.in
Online Invoice Generator | Create a Bill - Wise
wise.com
Celoside 100 Injection 5 ml | Uses, Side Effects, Price | Apollo Pharmacy
apollopharmacy.in
Eposis 4000 IU Injection | Uses, Side Effects, Price | Apollo Pharmacy
apollopharmacy.in
δ-Ctenitoxin-Pn1a, a Peptide from Phoneutria nigriventer Spider Venom ...
mdpi.com
Pantoprazole 40 mg Injection
mkmedicine.in
What is injection molding? - Kuraray Elastomer
elastomer.kuraray.com
Injection Molding Handbook eBook : V. Rosato, Domnick, V. Rosato ...
amazon.in
δ-Ctenitoxin-Pn1a, a Peptide from Phoneutria nigriventer Spider Venom ...
mdpi.com
CEEW Green Finance Centre
ceew.in
CEEW Green Finance Centre
ceew.in
Dynapar Aq 75 mg / ml Injection 5X1 ml Price, Uses, Side Effects ...
apollopharmacy.in
India shining: Rupee inches closer to becoming international currency ...
timesnownews.com
CEEW Green Finance Centre
ceew.in
CX3CR1-Targeted PLGA Nanoparticles Reduce Microglia Activation and Pain ...
mdpi.com
Omni Healthcare Pune - Cefestar 1000 Mg Injection Supplier
omni-healthcare.co.in
Cell Therapy - Overview
neurogen.in
Monocef 1 gm Injection: Uses, Side Effects, Price & Substitutes
truemeds.in
How to identify an injected watermelon? | Food Clinic
foodclinic.in
Offsetting DP-injected Nosies Stealthily in Cross-device | S-Logix
slogix.in
Fuel Injection System: Types and How Does it Work
godigit.com
Incidence of Osteoporosis in Primary Care Patients with Atrial ...
mdpi.com
Efficacy of Polyvalent Human Immunoglobulins in an Animal Model of ...
mdpi.com
shop
indexim.in
Lymphangiography and Lymphatic Interventions
interventionalradiologyindia.com
Nuroday 1500 MCG Injection 1 ML | Order Nuroday 1500 MCG Injection 1 ML ...
truemeds.in
ATC B01AA03: Warfarin - RxReasoner
rxreasoner.com
Overexpression of GDNF in Spinal Cord Attenuates Morphine Analgesic ...
mdpi.com
Drosophila as a Model Organism to Study Basic Mechanisms of Longevity
mdpi.com
Brass castings Manufacturers In India
saxeo.in
Pipzo 4.5gm Dry Vial Of 1 Powder For Injection: Uses, Side Effects ...
pharmeasy.in
Avenox injection Sony Pharmaceuticals
company.pharmahopers.com
Overexpression of GDNF in Spinal Cord Attenuates Morphine Analgesic ...
mdpi.com
Timentin Injection - Manufacturer, Supplier, Exporter from India
cscpharmainternational.co.in
Cridro Injection| Cardiology - Jindal Medical Store
jindalmedicalstore.in
Histoglob Vial Of 1ml Injection: Uses, Side Effects, Price & Dosage ...
pharmeasy.in
SQL Injection Attack: Types, Examples and Prevention
insecure.in
The Role of Vitamins in Skin Whitening products
healthcarebeauty.in
Man Dubbed 'Russian Popoye' For Injecting Oil In Arms, Netizens Ask How ...
timesnownews.com
Coagulation Analyzer - Micropoint Q3 Pro Electrometer PT-INR Wholesaler ...
r2healthcare.in
Ultimate Guide To Metal Injection Molding Production Methods, Materials ...
frigate.ai
A Class I HDAC Inhibitor BG45 Alleviates Cognitive Impairment through ...
mdpi.com
International Trade Settlement in Indian Rupee (INR)
taxguru.in
Oil Injected Fixed Speed Screw Air Compressor Manufacturer, Supplier ...
glanzenergie.co.in
Iopromide Injection Manufacturer in New Delhi
regeimaging.co.in
USD/INR Cracks Big: Falls 2% in 4 Days! | Investing.com India
in.investing.com
Warfarin Sodium | CAS No- 129-06-6 | Simson Pharma Limited
simsonpharma.com
USD/INR at Record High! Why RBI is Failing to Curb the Rupee’s Fall ...
in.investing.com
Greenfield Projects | Meaning, Advantages, Stages of Greenfield Project
magicbricks.com
Rupee Depreciation: Will India's Exports Stand To Gain? | Investing.com ...
in.investing.com
Ferric Carboxymaltose Injection Exporter at Best Price, Ferric ...
kavyapharma.in
Usi ed effetti collaterali del warfarin: cosa devi sapere
medicoverhospitals.in
MGT-6 Form Filing Process and Key Requirements
taxguru.in
1 million dong in indian rupees - Brainly.in
brainly.in
HYDROCORTISONE SODIUM SUCCINATE 200MG IP INJECTION All Molecules
company.pharmahopers.com
India and Malaysia can now trade in Indian rupee
currentaffairs.adda247.com
Fed’s 75 bps Hike: Rupee Falls to Record Low, Sets Eye for ‘82 ...
in.investing.com
Dexona Injection 1 x 2 ml Price, Uses, Side Effects, Composition ...
apollopharmacy.in
International Trade Settlement in Indian Rupee (INR)
taxguru.in
Buy Absolute Anticoagulant Journal: A Comprehensive logbook for ...
desertcart.in
Desquamating rash with hepatitis | Pediatric Oncall Journal
pediatriconcall.com
Did You Know About India's Rs 10,000 Rupee Note
indiatimes.com
What is the cost of cancer care in India?- The Week
theweek.in
Fake notes worth over Rs 14 lakh in Rs 500 denominations seized in Odisha
odishatv.in
How Indian Rupee Stands Against Other Major Currencies
indiatimes.com
Brutaflam 90 Tablet 10's Price, Uses, Side Effects, Composition ...
apollopharmacy.in
Did You Know About India's Rs 10,000 Rupee Note
indiatimes.com
Latest Car & Bike News & Reviews | BBC Topgear India Magazine
topgearmag.in
Daphnetin Improves Neuropathic Pain by Inhibiting the Expression of ...
mdpi.com
Products
skairpower.in
Buy Gold Bangles Online India with Latest Designs - Manubhai Jewellers
manubhai.in
Light Weight & Daily Wear Gold Necklace Set Designs (2025) | Buy Gold ...
manubhai.in
USD/INR Breaking Imp. Trendline; Is Nifty 50 Topping Out? | Investing ...
in.investing.com
ICMR - National Institute of Nutrition, India
nin.res.in
Sri Lanka and Russia in talks to use the rupee in foreign trade
currentaffairs.adda247.com
PREVEGO HEALTHCARE & RESEARCH PVT LTD in Mumbai, India
prevegohealthcare.in
Buy best bralettes for women | beach wear for women | Beeglee
beeglee.in
Ducati – Motoaggrandize
motoaggrandize.in
Rainwater Harvesting System (Recharge /Percolation Well) in Vadodara ...
allegianceindia.in
Pharmaceutical Injection - MPSTEROL Methylprednisolone Sodium Succinate ...
flagshipbiotech.in
Diamond Necklace Designs | Buy Diamond Necklace Set Online at Best ...
manubhai.in
Die wichtigsten Abstracts vom ISTH 2017 - Hämatologie - Universimed ...
universimed.com
Wedding Gold & Diamond Jewellery set with Price | Buy Bridal Gold ...
manubhai.in
Indian Financial System, 5e by H R Machiraju
vikaspublishing.com
ANAGHA
vintageclosetofkamali.com
Budget brews: Best Indian beer options under price 150
lifestyleasia.com
Compressed Air Quality Standards and Class - Atlas Copco India
atlascopco.com
Related Searches
Intrathecal Baclofen
Intrathecal Anesthesia
Intrathecal Catheter
Intrathecal Delivery
Intrathecal Chemo
Intrathecal Block
Intrathecally
Intrathecal Infusion
Intrathecal Route
Intrathecal Chemotherapy
Intratecal
Intrathecal Catheterization
Intrathecal Infusion Pump
Intrathecally Injection
Intrathecal Injection Mouse
Intrathecal vs Epidural
Intrathecal Space
Intrathecal Bleeding
Intrathecal Pump Removal
Intrathecal Anaesthesia
Spinal Anesthetic
Parenteral Injection
Intrathecal Injection Mice
Intrathecal Lumbar
Triple Intrathecal Volume
Intrathecal Catheter Placement
Epidural Positioning
Chemo Injections for Cancer
Intrathecal Injection Procedure
Intrathecal Port
Brain Intrathecal
Intrathecal Location
Via Intratecal
What Is Intrathecal Contrast
Intrathecal Injection Site
Intrathecal CSF
Intrathecal Pain Pump Picture
Rat Intrathecal
Surgery for Pain Pump
Intrathecal Injection Human
Examples of Intrathecal Injections
Intradermal Injection
Intrathecal Injection Spinal Cord
Interlaminar Epidural Steroid Injection
Intradermal Injection Needle
Mouse Intramuscular Injection Sites
Intrathecal Anesthesia PPT
Baclofen Pump
Medtronic Intrathecal Pump
What Is a Baclofen Pump
Search
×
Search
Loading...
No suggestions found