Find Your Style
Women
Men
Accessories
Search for clothing, brands, styles...
×
Women
Men
Accessories
Jollibee Service Quality
Search
Loading...
No suggestions found
JOLLIBEE, Anaheim - 601 N Euclid St - Restaurant Reviews, Phone Number ...
tripadvisor.in
JOLLIBEE, Valencia City - Corner Sayre Highway and Provincial Rd - Menu ...
tripadvisor.in
Fast-food chain Jollibee to open 2nd N.J. spot - nj.com
nj.com
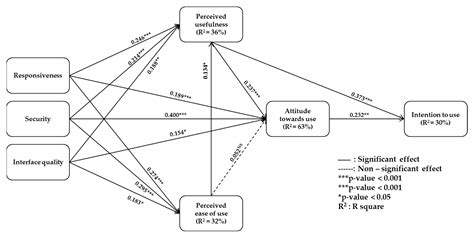
Evaluating the Impact of E-Service Quality on Customer Intention to Use ...
mdpi.com
QUALITY INN (Sumter) - Hotel Reviews, Photos, Rate Comparison - Tripadvisor
tripadvisor.in
Jollibee Foods Corporation - Amazon Web Services - Fill and Sign ...
uslegalforms.com
JOLLIBEE RIZAL PARK, Manila - Menu, Prices & Restaurant Reviews ...
tripadvisor.in
PZB Gap Model - Simplynotes | Simplynotes
simplynotes.in
What Is Quality Management, Sales Service Quality, And QMS
leadsquared.com
Pridex
pridex.in
Christmas Winter Magic: Playgroup Celebration @ Jollibee, Jollibee ...
allevents.in
From Farm to Fork: Journey Through Food Safety from Cole-Parmer India
coleparmer.in
QUALITY INN VIHA (Kumbakonam, Tamil Nadu) - Hotel Reviews, Photos, Rate ...
tripadvisor.in
QUALITY INN VIHA (Kumbakonam, Tamil Nadu) - Hotel Reviews, Photos, Rate ...
tripadvisor.in
AsikMobile
asikmobile.in
Differences Between Goods And Services
pw.live
JOLLIBEE, Manila - Carriedo St, Quiapo - Restaurant Reviews & Phone ...
tripadvisor.in
Kondisi Cuaca Real-Time Nanded Fata: Suhu | Prakiraan 30 Hari
aqi.in
Buy Assessing Service Quality Book Online at Low Prices in India ...
amazon.in
QUALITY INN & SUITES (Winnipeg) - Hotel Reviews, Photos, Rate ...
tripadvisor.in
Banking Industry in India: Reforms, Regulations & Services Quality ...
amazon.in
Vastu Consultant | vastu blog...
vastuconsultant.in
customer-service
bookyourtour.in
Mahesh Thaiba has bagged Asia's Services Quality Excellence Award for ...
asiaawards.org
QUALITY INN ELITE , AMRITSAR - Hotel Reviews, Photos, Rate Comparison ...
tripadvisor.in
Education - Certificate Verification
pces.net.in
QUALITY INN (Fort Worth) - Hotel Reviews, Photos, Rate Comparison ...
tripadvisor.in
How to create and implement a robust data quality framework (part two ...
thoughtworks.com
Jollibee Worldwide Services Office Photos | Glassdoor
glassdoor.co.in
Quality Assurance Services in Ghaziabad India
iirt.in
Quality-Meaning,Definition and Dimensions - Simplynotes - Online Notes ...
simplynotes.in
Buy Service Quality of Hospitals: Indian View Book Online at Low Prices ...
amazon.in
Ícone de processo de gestão de qualidade, velocidade, eficiência e ...
br.freepik.com
RY Steel | metal coil slitting | metal sheet cutting | Mumbai ...
rysteel.in
Welcome To
gkhospitalityservice.com
Quality Assurance - Teaching Wiki - Twinkl
twinkl.co.in
Jewellery Shop Bill Format Download | Free Invoice Template For ...
stockregister.in
CESTAT sets aside Demand of Service Tax on Quality Assurance Charges ...
taxscan.in
Gulf Air India Office — Fraudlent service charges 1500 rupee per ...
consumercomplaints.in
Timber Logo
servicetimber.forest.kerala.gov.in
Best Practices for ensuring Quality Medical translation Services ...
languagenobar.com
QUALITY INN (Goodlettsville) - Hotel Reviews, Photos, Rate Comparison ...
tripadvisor.in
Universal Dehydration
universaldehydration.com
Nitech
nitech.in
Service Quality – Characteristics, Objectives and dimensions - The main ...
studocu.com
Mdinr Form - Fill Online, Printable, Fillable, Blank | pdfFiller
form-pt-inr.pdffiller.com
About Us | Our Company is Providing High-Quality Products and Service
iserviceindia.in
How does Thyrocare ensure world-class service quality?
healthcheckup.co.in
Evaluating the Impact of E-Service Quality on Customer Intention to Use ...
mdpi.com
Our Quality Policy | Sri Sai Super Specialty Hospital
srisaihospital.com
Liddo | Quality
liddo.co.in
SQD Services, Sourcing Quality Delivery, Home Décor, Furniture ...
sqdservices.in
SQD Services, Sourcing Quality Delivery, Home Décor, Furniture ...
sqdservices.in
The 10 Best Luxury Spa Hotels in Pennsylvania (with Prices) - Tripadvisor
tripadvisor.in
Press Release:Press Information Bureau
pib.gov.in
QUALITY INN HARRISBURG - HERSHEY AREA - Hotel Reviews, Photos, Rate ...
tripadvisor.in
Advancing Medical Device Quality: CRQA ISO 13485 Audit Expertise in ...
crqa.in
Pharmola – Health Life People
pharmola.in
Vprove | Home
vprove.in
QUALITY SPEAKS KOTA
qualityspeaks.akamai.net.in
HOTEL QUALITY INN RESIDENCY. (Hyderabad) - Hotel Reviews, Photos, Rate ...
tripadvisor.in
Techglam - About
techglam.in
Quality Library Services in New Era - Om Publications
ompublications.in
E-COMMERCE BUSINESS PRESENTATION, Jollibee Corner Quezon Avenue-Araneta ...
allevents.in
Sevottam Service Delivery Excellence Model, Objectives, Importance
vajiramandravi.com
The Concept of Service Quality in Commercial Practice eBook ...
amazon.in
Mahesh Thaiba has bagged Asia's Services Quality Excellence Award for ...
asiaawards.org
Quality Inn Sabari Grand - Venue - T. Nagar - Weddingwire.in
weddingwire.in
QUALITY INN - IN THE BUSINESS DISTRICT (Brooklyn Center, MN, North ...
tripadvisor.in
Buy Customer perception of service quality in hotel industry Book ...
amazon.in
Home - JAS Services
jasservices.in
Quality Assurance | Cloud Tech Pvt.Ltd
cloudtechindia.co.in
Buy Measurement of Service Quality in Banking Sector Book Online at Low ...
amazon.in
The difference between TM and R
quickcompany.in
RO Service in Patna - RO Service Center Patna
patnaroservice.in
Quality Inn Sabari Grand - Venue - T. Nagar - Weddingwire.in
weddingwire.in
Orm Frameworks
datametrics.in
Home | Visa Solutions
visasolutions.co.in
QUALITY INN ATLANTA AIRPORT-CENTRAL (College Park) - Motel Reviews ...
tripadvisor.in
QUALITY INN GETTYSBURG BATTLEFIELD - Hotel Reviews, Photos, Rate ...
tripadvisor.in
Lakshya Foodways - Caterer - Kukatpally - Weddingwire.in
weddingwire.in
Quality Assurance and Testing Services | Grapelime
grapelime.in
QUALITY INN OCEANFRONT (Ocean City) - Hotel Reviews, Photos, Rate ...
tripadvisor.in
Measuring Service Quality in Higher Education: Buy Measuring Service ...
flipkart.com
Rise Of Digital Transformation In The Hospitality Industry | Techved
techved.com
QUALITY INN & SUITES (Vancouver) - Hotel Reviews, Photos, Rate ...
tripadvisor.in
Best Car for Taxi in India: List of Best Hatchback, SUV & Sedan Cars ...
godigit.com
Cost of Quality
taxguru.in
Italy Air Quality Index (AQI) : Real-Time Air Pollution
aqi.in
Quality Inn Bhagsu Heritage - Venue - Dharmsala - Weddingwire.in
weddingwire.in
© Copyright DelMonte Foods 2021
selfservice.delmontefoods.in
Press Release: Press Information Bureau
pib.gov.in
SGR Infra Group - Quality Assurance
sgrinfragroup.in
Service List
serviceonline.bihar.gov.in
HOTEL MANSY (Kampala) - B&B Reviews & Photos - Tripadvisor
tripadvisor.in
STATISTICAL QUALITY CONTROL : GRANT: Amazon.in: Books
amazon.in
Export Inspection Council
eicindia.gov.in
QUALITY INN BRANSON - HWY 76 CENTRAL - Hotel Reviews, Photos, Rate ...
tripadvisor.in
What is R and D
investindia.gov.in
QUALITY INN FALLBROOK I-15 - Hotel Reviews, Photos, Rate Comparison ...
tripadvisor.in
MEKONG ANGKOR PALACE INN (Siem Reap) - Hotel Reviews, Photos, Rate ...
tripadvisor.in
HR Access
hraccess.in
distinct.in
distinct.in
Major Gen VK Singh approaches SC for supply of documents in CBI case ...
lawbeat.in
College Of Science - Dr. B. R. Ambedkar University, Srikakulam - BrauWebrp
brau.edu.in
Vistara to shut down by Nov 12 as merger with Air India enters last leg ...
theweek.in
QUALITY INN & SUITES (Raleigh) - Hotel Reviews, Photos, Rate Comparison ...
tripadvisor.in
Laptop Service Center in Peelamedu
laptop-service-center-peelamedu.in
Easy Move Relocation Services | Rating, Reviews & Rates
assureshift.in
Índice de Calidad del Aire (AQI) de Ecuador: Contaminación del Aire en ...
aqi.in
GK HOSPITALITY SERVICE
gkhospitalityservice.com
QUALITY INN (Goodlettsville) - Hotel Reviews, Photos, Rate Comparison ...
tripadvisor.in
Buy Deming's 14 Points Applied to Services (Quality and Reliability ...
amazon.in
Oceana
navylifenaso.com
Quality Assurance Activities: Planning, Auditing and Analyzing Project ...
1investing.in
Hyderabad Traders
hydtraders.com
Hexastich|IT Solutions & Consulting
hexastich.com
Menu at QUALITY-INN RESTAURANT, Chennai, 41 & 42
restaurant-guru.in
Quality Assessment Services – Meg Consulting
megconsulting.in
Quality Inn Bhagsu Heritage - Venue - Dharmsala - Weddingwire.in
weddingwire.in
Related Searches
Jollibee Manila
Jollibee Fast Food
Jollibee Franchise
Jollibee China
Jollibee Family Pack
Jollibee All Menu
Jollibee Delivery
Jollibee Group
Jollibee
Jollibee Canada
Jollibee UAE
Jollibee Delivery Hotline
Jollibee 24-Hours
Jollibee Logo Font
Filipino Jollibee
Jollibee Kuwait
Resume for Jollibee Service Crew
Jollibee Main Office
Jollibee Promo
Jollibee Old Logo
Jollibee Online Delivery
Jollibee Hiring
Jollibee Japan
Jollibee Job Hiring
Jollibee Menu Hawaii
Jollibee Quotes
Jollibee USA
Jollibee Customer Service
Jollibee Brunei
Jollibee Employee
Jollibee Special
Jollibee 玻璃门
Philipines Jollibee
Jollibee Design
Jollibee Icon
Jollibee Mascot
Jollibee Contact Number
Jollibee Service Staff
Jollibee Interior
Jollibee Art
Jollibee Food Corp
Jollibee Management
Jollibee Counter
Jollibee Customers
Jollibee Dine-In
Jollibee Store
Jollibee Laguna
Jollibee Application
Application Letter for Jollibee Service Crew
Jollibee Companies
Search
×
Search
Loading...
No suggestions found