Find Your Style
Women
Men
Accessories
Search for clothing, brands, styles...
×
Women
Men
Accessories
Lateral Offset Instruments
Search
Loading...
No suggestions found
The Effect of Severe Varus Deformity on Clinical and Radiographic ...
mdpi.com
ILS ensures safe landings in adverse weather UPSC
iasgyan.in
Integrated Path Tracking and Lateral Stability Control with Four-Wheel ...
mdpi.com
Control de la eficiencia energética mediante COP | CS INSTRUMENTS
cs-instruments.com
veecare-inds-oral-surgery-default-title-the-spade-elevator ...
veecaredental.com
Making the Most of Lateral Flow Immunochromatographic Tests: An ...
mdpi.com
Buy Knee Ankle Foot Orthosis KAFO Rehabilitation Equipment Fixed Brace ...
ubuy.co.in
Overview of Multi-Lateral Instrument (MLI)
taxguru.in
Integrated Path Tracking and Lateral Stability Control with Four-Wheel ...
mdpi.com
41. lateral offset in drainage line is commonly associated with: a ...
scoop.eduncle.com
Reference Track Configurations - L-Gauge
l-gauge.org
Stem: Structure, Functions, modifications & Definition | AESL
aakash.ac.in
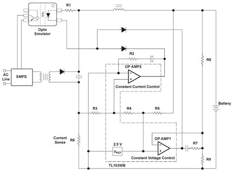
TL103Wx Low-Offset Voltage Operational Amplifiers - TI | Mouser
mouser.in
Medial Opening Wedge High Tibial Osteotomy Shows Superior Outcomes in ...
medicaldialogues.in
Fender Offset Series Mustang Bass PJ MN Black w/Tortoise Pickguard (CME ...
amazon.in
Triaxial Cell Apparatus Manufacturers | Pore Pressure Apparatus ...
entekinstruments.com
Integrated Path Tracking and Lateral Stability Control with Four-Wheel ...
mdpi.com
Validation of Vehicle Driving Simulator from Perspective of Velocity ...
mdpi.com
Fender Offset Series Mustang Bass PJ PF Sherwood Green w/3-Ply Mint ...
amazon.in
Aptech Solution
aptechsolution.in
Combined Electronic Lateral Extensometer
supremeinstruments.co.in
Buy Aala Survey Drawing Instruments Ranging Rod with 2 Meter 2 Fold ...
amazon.in
Combined Electronic Lateral Extensometer
supremeinstruments.co.in
Reference Track Configurations - L-Gauge
l-gauge.org
Generic 3 Pcs/Set Dental X Ray Film Locator for Anterior Lateral Teeth ...
amazon.in
Triaxial Cell Apparatus Manufacturers | Pore Pressure Apparatus ...
entekinstruments.com
Import Stainless Steel 1.0 mm Lateral Stopper Dental Instrument ...
befach.com
Resistotech Industries Pvt Ltd
resistotech.in
Flipkart.com | Hospitime Lateral Wall Self Retaining Retractors ...
flipkart.com
Triaxial Cell Apparatus Manufacturers | Pore Pressure Apparatus ...
entekinstruments.com
Ranging in Surveying: Types of Ranging
apsed.in
Triaxial Cell Apparatus Manufacturers | Pore Pressure Apparatus ...
entekinstruments.com
3 Pcs Tissue Punch 5mm Angled/Offset/Curved Dental Implant Superior ...
amazon.in
Triaxial Cell Apparatus Manufacturers | Pore Pressure Apparatus ...
entekinstruments.com
INA122P Texas Instruments | INA122P Texas Instruments, Instrumentation ...
in.rsdelivers.com
Hanau 96H2 Articulator with Spring Facebow - Dentalmart
dentalmart.in
Reference Track Configurations - L-Gauge
l-gauge.org
Combined Electronic Lateral Extensometer
supremeinstruments.co.in
Fesley C Flutes Closed Hole, 16 Keys Flute Instrument with Offset G ...
amazon.in
INA826AID Texas Instruments | INA826AID Texas Instruments ...
in.rsdelivers.com
Import Stainless Steel 2.5mm Lateral Stopper Dental Instrument – Befach ...
befach.com
INA121U Texas Instruments | INA121U Texas Instruments, Instrumentation ...
in.rsdelivers.com
Fender Offset Series Mustang Bass PJ MN 3-Color Sunburst w/3-Ply Black ...
amazon.in
What is moraine? Draw a daigram to show different types of moraine ...
brainly.in
ADS1115-Q1 by Texas Instruments Datasheet | DigiKey
digikey.in
INA121U Texas Instruments | INA121U Texas Instruments, Instrumentation ...
in.rsdelivers.com
Medición del caudal de gas natural y vapor en calderas de vapor | CS ...
cs-instruments.com
Carbon cover for lateral part of instruments for BMW R 1250 RS ...
motorcycleparts-hornig.com
Carbon cover for lateral part of instruments for BMW R 1250 RS ...
motorcycleparts-hornig.com
Nonlinear Differential Braking Control for Collision Avoidance During ...
mdpi.com
Blue Optical Square Right Angle Optical Ranger Full Aluminum Body 4 ...
amazon.in
Triaxial Cell Apparatus Manufacturers | Pore Pressure Apparatus ...
entekinstruments.com
INA118UB Texas Instruments | INA118UB Texas Instruments ...
in.rsdelivers.com
Manufacturing Processes-I
msvs-dei.vlabs.ac.in
INA826AID Texas Instruments | INA826AID Texas Instruments ...
in.rsdelivers.com
Overview of Multi-Lateral Instrument (MLI)
taxguru.in
DynamicsLab | IIT Hyderabad
mae.iith.ac.in
Zhinwen Laboratory Instruments Three Necked Flask Oblique Shape With ...
desertcart.in
OPAx990 Low-Offset Low-Power Op Amps - TI | Mouser
mouser.in
RK Printcoat | | K Printing Proofer
komalscientific.com
Buy Texas Instruments LM393 Low Power Low Offset Voltage Dual ...
electronifyindia.com
OPAx197/OPAx197-Q1 Low Offset Voltage Op Amp - TI | Mouser
mouser.in
Subaerial stem, leaf modifications and bulbils — lesson. Science CBSE ...
yaclass.in
Triaxial Cell Apparatus Manufacturers | Pore Pressure Apparatus ...
entekinstruments.com
INA126P Texas Instruments | INA126P Texas Instruments, Instrumentation ...
in.rsdelivers.com
2019 Jawa Forty Two: Image Gallery - Overdrive
overdrive.in
FB Mondial HPS300 launched at Rs Rs 3.37 lakh in India, image gallery ...
overdrive.in
Stem: Structure, Functions, modifications & Definition | AESL
aakash.ac.in
Carbon cover for lateral part of instruments for BMW R 1250 RS ...
motorcycleparts-hornig.com
Vegetative Propagation: Definition, Advantages & Examples | AESL
aakash.ac.in
Officesource OS Laminate Lateral Files 2 Drawer Lateral File OS112CG | Zoro
zoro.com
Nonlinear Differential Braking Control for Collision Avoidance During ...
mdpi.com
INA281/INA281-Q1 Current Sense Amplifier - TI | Mouser
mouser.in
Split PDFFile 4 - These notes are about the topic spectroscopy. - Btech ...
studocu.com
ELEXIFY 1000 Watt Amplifier Board (Double Sided PCB) With Speaker ...
amazon.in
Modulated DSC @ Technical Cell
bose.res.in
DynamicsLab | IIT Hyderabad
mae.iith.ac.in
Magnetic beads - hazardous beauty | Pediatric Oncall Journal
pediatriconcall.com
Vegetative Propagation: Definition, Advantages & Examples | AESL
aakash.ac.in
Split PDFFile 7 - These notes are about the topic spectroscopy. - Btech ...
studocu.com
2 response spectrum-1 - Seismology is the study of the generation ...
studocu.com
Earthquake Engineering PLAN Configuration - PLAN CONFIGURATION PROBLEMS ...
studocu.com
Rcc - notes - Btech Civil engineering - Studocu
studocu.com
Tubular Level Indicator - Side Mounted Tubular Level Indicator ...
flowtechinstruments.in
Prof.Abha Misra – Instrumentation and Applied Physics, IISc Bangalore
iap.iisc.ac.in
Buy Vive Wedge Post-Op Shoe - Offloading Boot for Heel or Ankle Pain ...
desertcart.in
Phoenix Safe International Phoenix Safe Lateral 31" 4-Drawer Fire and ...
zoro.com
Royal Enfield Scram 411 first ride review - Overdrive
overdrive.in
Here's All About Scrambler-Style Motorcycle TVS Ronin 225 - Price ...
indiatimes.com
Microsoft Flight Simulator Guide: How To Choose The Best, 43% OFF
elevate.in
Chain surveying in Forestry - Forestry Coaching-IFoS ACF AFO FRI Exams
forestrynotes.in
ASME B16.9 Eccentric Reducer, SS Eccentric Reducer, CS Eccentric
skylandmetal.in
Buy GCA-06 Professional Digital Geiger Counter - Radiation Monitor with ...
desertcart.in
Kirchoffs law - LECTURE CLASS - Lecture 1: ECE110 Introduction to ...
studocu.com
Ethan's Magazine Articles
ethanwiner.com
Carbon Financing in India
investindia.gov.in
Weitlaner Retractor Stainless Steel Surgical Instrument, 49% OFF
elevate.in
Frequency Offset and Drift [Knowledge Base]
kb.meinbergglobal.com
INA149 Common-Mode Voltage Difference Amplifier - TI | Mouser
mouser.in
TVS dials premium biking, launches 225cc Ronin at Rs 149,000 | Autocar ...
autocarpro.in
Innovative Instruments Inc
innovativeinc.in
2019 Jawa Forty Two: Image Gallery - Overdrive
overdrive.in
Uncertainty Quantification for Infrasound Propagation in the ...
mdpi.com
Forgesy Set of 13 Pieces Basic Minor Surgery Kit Steel Kidney Tray ...
amazon.in
2019 Jawa Forty Two: Image Gallery - Overdrive
overdrive.in
Hydrogen atom - LECTURE CLASS - Lectures 21 and 22: Hydrogen Atom B ...
studocu.com
GaN FETs Enable EVs & Industrial Power Designs - EE Times India
eetindia.co.in
SIMPLIFIED PRINTED ENGINEERING CHEMISTRY MOULE 4 ENGINEERING MATERIALS ...
studocu.com
air-caliper
professionalengg.co.in
Royal Enfield Scram 411 first ride review - Overdrive
overdrive.in
2019 Jawa Forty Two: Image Gallery - Overdrive
overdrive.in
INA126P Texas Instruments | INA126P Texas Instruments, Instrumentation ...
in.rsdelivers.com
FDC1004 4-Channel Capacitance-to-Digital Converter - TI | Mouser
mouser.in
Magnaflow MagnaFlow 1001742 6 in. Round Exhaust Muffler - 2 in. Offset ...
zoro.com
FB Mondial HPS300 launched at Rs Rs 3.37 lakh in India, image gallery ...
overdrive.in
Dwyer Instruments Office Photos
glassdoor.co.in
D'source Introduction | Popular Folk Musical Instruments | D'Source ...
dsource.in
Glacier Remote Sensing Using Sentinel-2. Part I: Radiometric and ...
mdpi.com
FB Mondial HPS300 launched at Rs Rs 3.37 lakh in India, image gallery ...
overdrive.in
MKS Instruments (MKSI) - Revenue
companiesmarketcap.com
Related Searches
Inr Machine
INR Test Strips
INR Monitor
INR Device
Home INR Machine
INR Test Meter
INR Analyzer
INR Testing Machine
INR Machine for Home Use
INR Testing Machines for Home
INR Blood Test Machine
INR Meters for Home Use
INR Reading Machine
CoaguChek Inr Machine
PT/INR Analyzer
PT/INR Machin
MD Inr Machine
POC Inr Machine
Finger Prick INR
What Is an INR Machine
INR Monitoring Machine
PT/INR Lab Machine
INR Test Kit
PT/INR Machine Brands
Machine That Measures INR
Coag PT/INR Machine
INR Blood Tester for Home
INR Patient
INR Monitoring System
Prothrombin Time Meter
Coag Instrument
Philips INR Testing Equipment
INR Fingerstick Machine
PT/INR Self Testing Kit
POCT Instruments
Coumadin Testing Machine
Ptnir Meter
Portable Inr Machine
INR Clotting
INR Coagulometer
Anticoagulation Monitor
PT/INR Meter
Hemosense Inratio PT/INR Test Strips
Search
×
Search
Loading...
No suggestions found