Find Your Style
Women
Men
Accessories
Search for clothing, brands, styles...
×
Women
Men
Accessories
Laterial Racking
Search
Loading...
No suggestions found
INR Full Form: What is full form of INR?
bankersadda.com
RBI Allows Overseas Banks to Open INR Accounts
currentaffairs.adda247.com
Understanding the Saudi Riyal Currency | INR to SAR
orientexchange.in
Facts about Indian businessman who is buying Lavasa city for INR 1814 ...
timesofindia.indiatimes.com
Buy PT INR Log Book Printable, Inr Tracker, INR Anticoagulant ...
etsy.com
INR extends winning streak
msn.com
Best whiskey under INR 1500 for a pocket-friendly drinking experience
lifestyleasia.com
Ugro Capital Crosses Inr 10000 crore aum milestone launches 10k ...
psuconnect.in
Anand Kamalnayan Pandit — INR 8,660 Cr (Sri Lotus Developers & Realty ...
economictimes.indiatimes.com
Buy PT INR Log Book Printable, Inr Tracker, INR Anticoagulant ...
etsy.com
usd to inr sbi rate: Latest News & Videos, Photos about usd to inr sbi ...
economictimes.indiatimes.com
CA Fresher bags INR 49.20 Lakhs Package in 58th ICAI Campus Placement Event
taxscan.in
33000 euro to inr - Claim a ₹300 Bonus Today! Android IOS V- 1.79
tax.lsgkerala.gov.in
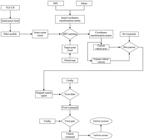
Integrated Path Tracking and Lateral Stability Control with Four-Wheel ...
mdpi.com
Integrated Path Tracking and Lateral Stability Control with Four-Wheel ...
mdpi.com
Buy (S) Right : Breathable Lightweight Patella Tracking Knee Brace ...
amazon.in
Integrated Path Tracking and Lateral Stability Control with Four-Wheel ...
mdpi.com
Integrated Path Tracking and Lateral Stability Control with Four-Wheel ...
mdpi.com
Integrated Path Tracking and Lateral Stability Control with Four-Wheel ...
mdpi.com
Integrated Path Tracking and Lateral Stability Control with Four-Wheel ...
mdpi.com
Integrated Path Tracking and Lateral Stability Control with Four-Wheel ...
mdpi.com
Integrated Path Tracking and Lateral Stability Control with Four-Wheel ...
mdpi.com
Integrated Path Tracking and Lateral Stability Control with Four-Wheel ...
mdpi.com
Integrated Path Tracking and Lateral Stability Control with Four-Wheel ...
mdpi.com
Integrated Path Tracking and Lateral Stability Control with Four-Wheel ...
mdpi.com
Integrated Path Tracking and Lateral Stability Control with Four-Wheel ...
mdpi.com
Integrated Path Tracking and Lateral Stability Control with Four-Wheel ...
mdpi.com
Integrated Path Tracking and Lateral Stability Control with Four-Wheel ...
mdpi.com
Integrated Path Tracking and Lateral Stability Control with Four-Wheel ...
mdpi.com
Integrated Path Tracking and Lateral Stability Control with Four-Wheel ...
mdpi.com
Buy BraceAbility J Patella Knee Brace - Lateral Patellar Stabilizer ...
amazon.in
BraceAbility J Patella Knee Brace - Lateral Patellar India | Ubuy
ubuy.co.in
Measurement of 3D Wrist Angles by Combining Textile Stretch Sensors and ...
mdpi.com
USD/INR Cracks Big: Falls 2% in 4 Days! | Investing.com India
in.investing.com
Braceability Patellar Tracking Short Knee Brace Running Exercise And ...
desertcart.in
A Pure Electric Driverless Crawler Construction Machinery Walking ...
mdpi.com
Buy Path Planning and Tracking for Vehicle Collision Avoidance in ...
desertcart.in
A Pure Electric Driverless Crawler Construction Machinery Walking ...
mdpi.com
A Pure Electric Driverless Crawler Construction Machinery Walking ...
mdpi.com
USD/INR Breaking Imp. Trendline; Is Nifty 50 Topping Out? | Investing ...
in.investing.com
Physiocure | The sports Rehab clinic.
physiocure.in
International Trade Settlement in Indian Rupee (INR)
taxguru.in
Amazon.in: Buy Logitech MX Ergo S Advanced Wireless Trackball Mouse ...
amazon.in
Ossur Formfit Knee Tracker - Patella Stabilizer for Running & Sports ...
amazon.in
A Pure Electric Driverless Crawler Construction Machinery Walking ...
mdpi.com
Integrated Path Tracking and Lateral Stability Control with Four-Wheel ...
mdpi.com
Integrated Path Tracking and Lateral Stability Control with Four-Wheel ...
mdpi.com
B.Tech Lateral Entry - Details, Eligibility and More
learningroutes.in
Arthroscopic Lateral Release: Procedure & Recovery Guide
sportsorthopedics.in
Arthroscopic Lateral Release: Procedure & Recovery Guide
sportsorthopedics.in
A Pure Electric Driverless Crawler Construction Machinery Walking ...
mdpi.com
A Pure Electric Driverless Crawler Construction Machinery Walking ...
mdpi.com
Quantum Dot-Based Lateral Flow Immunoassay | Encyclopedia MDPI
encyclopedia.pub
A Pure Electric Driverless Crawler Construction Machinery Walking ...
mdpi.com
India shining: Rupee inches closer to becoming international currency ...
timesnownews.com
A Pure Electric Driverless Crawler Construction Machinery Walking ...
mdpi.com
A Pure Electric Driverless Crawler Construction Machinery Walking ...
mdpi.com
A Pure Electric Driverless Crawler Construction Machinery Walking ...
mdpi.com
B.Tech Lateral Entry - Details, Eligibility and More
learningroutes.in
USD/INR at Record High! Why RBI is Failing to Curb the Rupee’s Fall ...
in.investing.com
Uses and SideEffects of Warfarin: What You Need to Know
medicoverhospitals.in
A Pure Electric Driverless Crawler Construction Machinery Walking ...
mdpi.com
Application of the PCR and allele-specific PCR-nucleic acid lateral ...
jabonline.in
B.Tech Lateral Entry - Details, Eligibility and More
learningroutes.in
Anticoagulation in Acute Pulmonary Embolism: Which Drug? How Long ...
universimed.com
What Is Lateral Entry in Education?
touchcampus.in
Humoral immune response in COVID-19 patients and novel design of ...
jabonline.in
3I/ATLAS Comet Live Tracking: Earth Approach Real-Time Update and ...
in.mashable.com
Online Forex Trading And Currency Trading In India
samco.in
Fed’s 75 bps Hike: Rupee Falls to Record Low, Sets Eye for ‘82 ...
in.investing.com
Ossur Formfit Knee Tracker - Patella Stabilizer for Running & Sports ...
amazon.in
India and Malaysia can now trade in Indian rupee
currentaffairs.adda247.com
Amazon.in: Buy Logitech MX Anywhere 3S Compact Wireless Mouse with Free ...
amazon.in
Lateral Stability Strength
runmechanics.in
Buy BraceAbility J Patella Knee Brace - Lateral Patellar Stabilizer ...
ubuy.co.in
Latest Car & Bike News & Reviews | BBC Topgear India Magazine
topgearmag.in
Lateral Stability Strength
runmechanics.in
International Trade Settlement in Indian Rupee (INR)
taxguru.in
A Pure Electric Driverless Crawler Construction Machinery Walking ...
mdpi.com
Coagulation Analyzer - Micropoint Q3 Pro Electrometer PT-INR Trader ...
r2healthcare.in
Lateral Entry Policy Remains in Effect, let’s examine it
educationpost.in
Buy Gold Bangles Online India with Latest Designs - Manubhai Jewellers
manubhai.in
Airflow-based detection of lateral wall collapse in sleep apnea ...
medicaldialogues.in
OBSERVATION TABLE: S.N Angle of incidence, i 40 ^ 0 Sin i Sin r mu ...
brainly.in
Buy Gold Set Online | Gold Set by Manubhai.
manubhai.in
Hurun India 2025: 10 billionaire Indians who entered the rich list this ...
economictimes.indiatimes.com
Buy Gold Pendant Set with Earrings Online India | Latest Gold Pendant ...
manubhai.in
Next tranche of Bharat Bond ETF opens tomorrow: 10 things on NFO | Mint
livemint.com
Big Kids Athens 2 - Smoked Pearl/Black
kizik.com
Gold Necklace Set for Women | Buy Gold Necklace Set Online India ...
manubhai.in
Tour Package 4 Days
olankatravels.in
Long PFN nailing in comminuted high subtrochanteric fractures femur in ...
ijos.co.in
How do You Calculate Racking
storack.in
Buy Diamond Necklace Online | Diamond Set Online Manubhai Jewellers
manubhai.in
BLUSLM Adjustable Leg Extension and Curl Machine for Power India | Ubuy
ubuy.co.in
Wen Price | WEN to USD Converter, Chart and News
binance.com
B.Tech Lateral Entry - Details, Eligibility and More
learningroutes.in
Buy Antique Set Online | Antique Set by Manubhai.
manubhai.in
Cameras under 10000: Buy top digital cameras online in India (2024)
lifestyleasia.com
Hettich Lateral Pants Rack
decomart.in
Buy Diamond Necklace Online | Diamond Set Online Manubhai Jewellers
manubhai.in
Buy Antique Set Online | Antique Set by Manubhai.
manubhai.in
Hettich Lateral Pants Rack
decomart.in
How Indian Rupee Stands Against Other Major Currencies
indiatimes.com
Rupee Depreciation: Will India's Exports Stand To Gain? | Investing.com ...
in.investing.com
Buy Antique Set Online | Antique Set by Manubhai.
manubhai.in
Combinatorial network of transcriptional and post-transcriptional ...
jabonline.in
Gold Necklace Set for Women | Buy Gold Necklace Set Online India ...
manubhai.in
Sri Lanka and Russia in talks to use the rupee in foreign trade
currentaffairs.adda247.com
Gold Necklace Set for Women | Buy Gold Necklace Set Online India ...
manubhai.in
Reservation or not, lateral entry in bureaucracy a flawed approach
dtnext.in
Hurun India 2025: 10 billionaire Indians who entered the rich list this ...
economictimes.indiatimes.com
Thyrocare Founder Partners With YEA and Magnifiq Capital Trust to ...
businessoutreach.in
Diamond Earrings Designs | Buy Diamond Earrings Online India - Manubhai ...
manubhai.in
International Trade Settlement in Indian Rupee (INR)
taxguru.in
We will protect Constitution, reservation at all costs: Rahul after ...
dtnext.in
Sleep Tracking in Smartwatches - Everything You Need to Know! – Intex ...
intex.in
Combined Electronic Lateral Extensometer
supremeinstruments.co.in
Serial & Batch Tracking in SAP Business One India | Traceability Best ...
ingoldsolutions.in
Related Searches
INR Normal Range
INR Testing
Inr Machine
INR Ratio
INR Values
INR Lab
INR Test Meter
INR Meaning
INR Chart
INR Currency
INR Calculation
INR Management
INR Blood Test
Warfarin
Therapeutic INR
Normal INR Value
PT/INR Values
Printable INR Chart
INR Scale
INR and PTT
Normal INR Levels Chart
Home INR Monitoring
INR Calculation Formula
INR aPTT
INR Norms
What Is INR Blood Test
Home INR Monitor
INR Equation
INR Meaning Medical
Money INR
INR Diagram
INR Logo
INR Readings
1 INR
INR PNG
INR Targets
INR Symbol
INR Medical Term
INR Dose
Causes of High INR
INR Rupee
Isi INR
Warfarin Nomogram
INR Notes
Supratherapeutic INR
Normal PT Time
INR Definition
International Normalized Ratio INR
INR Foods
INR Word
Search
×
Search
Loading...
No suggestions found