Find Your Style
Women
Men
Accessories
Search for clothing, brands, styles...
×
Women
Men
Accessories
Lna Design Cookie Cutter
Search
Loading...
No suggestions found
Buy Bakers Pride Set of 4 Stainless Steel Cookie Cutters from Home ...
homecentre.in
Buy Bakers Pride Set of 4 Stainless Steel Cookie Cutters from Home ...
homecentre.in
Buy Bakers Pride Set of 4 Stainless Steel Cookie Cutters from Home ...
homecentre.in
Buy Bakers Pride Set of 4 Stainless Steel Cookie Cutters from Home ...
homecentre.in
Buy Sweetshop Stainless Steel Abstract Cookie Cutter -Set of 3 from ...
homecentre.in
Buy 8Pcs/Set Stainless Steel Christmas Design Cookie Cutter DIY Fondant ...
amazon.in
Buy Generic Cake Design Cookie Cutter Baking Tools Online at Low Prices ...
amazon.in
Squirrel Face Design Cookie Cutter
thebakingtools.com
Buy Bakers Pride Set of 4 Stainless Steel Cookie Cutters from Home ...
homecentre.in
Buy Bakers Pride Set of 4 Stainless Steel Cookie Cutters from Home ...
homecentre.in
Buy Bakers Pride Set of 4 Stainless Steel Cookie Cutters from Home ...
homecentre.in
Buy WONDER BAKERS Aluminium Heart Star Flower Round 4 Design Cookies ...
amazon.in
Buy Wilton Holiday Shapes Metal Christmas Cookie Cutter Set, 18-Piece ...
amazon.in
Scientists develop high-performance transistor models and circuits ...
dst.gov.in
Buy Bakers Pride Set of 4 Stainless Steel Cookie Cutters from Home ...
homecentre.in
Buy Christmas Cookie Cutter Set 12 PCS Santa Claus Snowman Gingerbread ...
ubuy.co.in
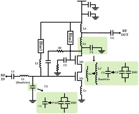
Analysis and Design of a Wideband Low-Noise Amplifier with Bias and ...
mdpi.com
Analysis and Design of a Wideband Low-Noise Amplifier with Bias and ...
mdpi.com
A 1.8–2.7 GHz Triple-Band Low Noise Amplifier with 31.5 dB Dynamic ...
mdpi.com
Flower Shape Cookie Cutter Set of 5 Pieces
bakeshake.co.in
A 2-V 1.4-dB NF GaAs MMIC LNA for K-Band Applications
mdpi.com
Buy Ann Clark Cookie Cutters 4-Piece Wedding Cookie Cutter Set with ...
desertcart.in
Buy Klassic Cookie Cutter Set/ 4 Different Shapes Cookie Cutter Set ...
amazon.in
Buy Wilton Basic Shapes Metal Cookie Cutter Online at Low Prices in ...
amazon.in
Flower Shape Cookie Cutter Set of 5 Pieces
bakeshake.co.in
Set Of 3 Christmas Cookie Cutter Stainless Steel Biscuit Cutting 新色追加して再販
indiantelevision.com
Buy Bakers Pride Hazel Set of 4 Stainless Steel Cookie Cutters from ...
homecentre.in
Heart Shape Cookie Cutter Set of 5 Pieces
bakeshake.co.in
LUC 2pcs/set 3D Butterfly Flower Design Cookie Cutter Plastic Biscuit ...
amazon.in
Buy Graduation Cookie Cutter 7-Pc Set Made in USA by Ann Clark ...
desertcart.in
Giant Christmas Tree Cookie Cutter | Crate and Barrel UAE
crateandbarrel.me
Alcoa PrimePastry Dessert Plum Blossom Design Cookie Cutter Mold 2 in 1 ...
amazon.in
Barbie and Ken Cookie Cutter Set
bakeshake.co.in
TRENDING PRODUCTS VILLA Cake Side Stencil, Cake Top Stencil, Cookie ...
flipkart.com
Sharpy Pizza Cutter – Signoraware
signoraware.com
List of 7 Bioluminescent Animals that Glow in the Dark
jagranjosh.com
Analysis and Design of a Wideband Low-Noise Amplifier with Bias and ...
mdpi.com
TSEK03 Lab 1: LNA Simulation Using Cadence SpectreRF Techniques - Studocu
studocu.com
Face Mill Cutters, Face Milling Cutters, Manufacturer, Pune, India
mamtatools.in
LASER CUTTING - GE Laser Cutting Manufacturer from Ahmedabad
globalcncindia.in
34 Super Cool Laser Cutting Designs to Consider This Wedding Season for ...
weddingwire.in
900+ Verzierte kekse-Ideen | verzierte kekse, kekse, verzieren
pinterest.com
CMOS LNA Design for GSM Applications: Buy CMOS LNA Design for GSM ...
flipkart.com
nRF24L01 transceiver and receiver module
flyrobo.in
Road Barrier - View Barrier or Windlock Manufacturer from Greater Noida
greenvent.co.in
CMOS Inverter as Analog Circuit: An Overview
mdpi.com
Barbie and Ken Cookie Cutter Set
bakeshake.co.in
45mm Rotary Cutter for Fabric With Safety Lock - Includes 10 Pack ...
amazon.in
Oversized Gingerbread Men, Set of Three | Grandin Road
grandinroad.com
HFIC chapter 7 low-noise amplifier design - ####### 7. Low-Noise ...
studocu.com
General Mills Cookie Crisp Breakfast Cereal, Chocolate Chip Cookie, 15. ...
amazon.in
Wideband SiGe-HBT Low-Noise Amplifier with Resistive Feedback and Shunt ...
mdpi.com
Passive Design Architecture Examples Around the World (2025)
novatr.com
STIHL FS 250 Brush Cutter – Agriplex
agriplexindia.com
Design of a New TBM Integrated Cutter System Based on Analysis of ...
mdpi.com
Buy SUSA KNIVES Custom Handmade 1095 steel Bull cutter knife , cowboy ...
ubuy.co.in
Buy TEXALAN Paper Cutter Letter Size Paper Trimmer 12” Cut Length 12 ...
shoptheworld.in
High gain narrow band LNA design for Wi-max applications at 3.5GHZ ...
ethesis.nitrkl.ac.in
RF Front-End Market Leaders Still Resist the Competition Pressure - EE ...
eetindia.co.in
Shri Krupa Enterprises 2 HP Single Phase Gokul Light Model Chaff Cutter ...
amazon.in
Buy Buddha Laser | Gautama Buddha | Buddha Face | Design Vector | Laser ...
etsy.com
PERFECT TECH Cutter Plier 8 Inch | Jewellery Making Tool Cutter Plier ...
amazon.in
Nature's Promise Millet Cookies packaging design | Regin.in
regin.in
Areca Nut Peeling Machine Manufacturers, Chaff Cutter Manufacturers in ...
sragrotech.in
Box Cutter 12 Pack Retractable Cardboard Mini Box Cutter Packages ...
desertcart.in
NRF24L01+PA+LNA Wireless Module with Ceramic Antenna
flyrobo.in
Arduino NRF24L01 Funkmodul
aeq-web.com
KABEER ART Heavy Duty 18 mm Cutter Set With 10 Replacement Blades ...
amazon.in
Scriptronics NRF24L01+PA+LNA Wireless Transceiver RF Transceiver PACK ...
flipkart.com
Neptune Simplify Farming 35cc Advanced Technology 4 Stroke Petrol ...
amazon.in
Dealing with power dissipation in 5G antenna design - EE Times India
eetindia.co.in
FS 55 Petrol Brushcutter | STIHL
stihl.in
Multitec MT-06 Cutter – Robocraze
robocraze.com
Rotary Cutters | John Deere US
deere.com
Multitec MT-111-SS Cutter – Robocraze
robocraze.com
Buy RF Amplifier,20DB High Performance Amplifier LNA 0.05-6GHz RF FM HF ...
desertcart.in
Minimal logo r design | Premium Vector
freepik.com
Sterling Solutions - Wholesaler of Meat Processing Equipment & Food ...
sterlingsolution.in
R-Logo-Design | Premium Vektor
de.freepik.com
Hfs R Heavy Duty Guillotine Paper Cutter 400 Sheet Capacity ...
desertcart.in
MLD Angle Grinder Machine Corded Hand Cutter Machine | With Combo 6 pcs ...
amazon.in
GIGA WATTS with GW XLNT XL3027 Angle Grinder 850W (4 inch /100mm) 11000 ...
amazon.in
Wire Duct Cutter from Electriduct Inc : Amazon.in: Home & Kitchen
amazon.in
Carhatke Tata Altroz 2019 Onwards PU Leatherette Bucket Fitting Seat ...
carhatke.com
Buy GOCHANGE 3 in 1 Foam Cutter Electric Cutting Machine Pen Tools Kit ...
desertcart.in
Insight Equipments Chainsaw Attachment for Brush Cutter | Brush Cutter ...
amazon.in
Buy Muzata Cable Cutter Wire Rope Heavy Duty Stainless Steel Aircraft ...
desertcart.in
BLACK+DECKER CS1500-IN Wood Cutter Price in India - Buy BLACK+DECKER ...
flipkart.com
Rotary Drum chipper Shredder for Wood, Biomass waste, EFB and suitable ...
woodpellet.in
Mill 1-10™ • Helical Shell Mill • Metric
kennametal.com
Antisense Gapmers with LNA-Wings and (S)-5′-C-Aminopropyl-2 ...
mdpi.com
Air Curtain - Commercial Air Curtain Manufacturer from Chennai
cleanroomequipments.in
Synthesis of Piperazines by C-H Functionalization | Encyclopedia MDPI
encyclopedia.pub
Fillable Online lna LA R.S. 9:5501.1, Sworn affidavit; form - Louisiana ...
pdffiller.com
LET'S GET FESTIVE! TOP 3 EATS THIS SEASON! – TRENDIA
trendia.in
2025 False Ceiling Design Trends That Will Reach The Sky
decorpot.com
Aircraft Tool Supply ATS Heavy Duty Rivet Cutter : Amazon.in: Home ...
amazon.in
Buy SHIGLEY'S MECHANICAL ENGINEERING DESIGN Book Online at Low Prices ...
amazon.in
Soft Grip Wire Cutter Pliers, Small 4.5 Inch Carbon Steel Tool Ideal ...
amazon.in
Electric Drill Plate Cutter Attachment 2025 Upgraded Metal Sheet Cutter ...
desertcart.in
Husqvarna 143RII Brush Cutter : Amazon.in: Garden & Outdoors
amazon.in
Characterization [Analog Devices Wiki]
wiki.analog.com
Avon Mould & Dies | Plastic Injection Mould Manufacturer in Delhi-NCR
avonmould.in
LNA's Dream: Teknikolor: Amazon.in: Music}
amazon.in
Vevor Vinyl Cutter 34inch Bundle Vinyl Cutter Machine Manual Vinyl ...
desertcart.in
Buy OLFAPerforation Cutter 28 235B Online at desertcartINDIA
desertcart.in
R G STORE Nrf24L01 with Antenna V5.0 Plus Pa Plus Lna Wireless Module 8 ...
flipkart.com
Cutting Tools - 25mm Hole Saw Cutter Manufacturer from Mumbai
besthardware.in
arduino M454 2.4G NRF24L01+PA+LNA SMA Antenna Wireless Transceiver ...
flipkart.com
English CAPS Planning and Record Sheet - Grade R
twinkl.co.in
Buy Shoppers Hub PNQ Heavy Duty Cast Iron Based Table Mounted Manual ...
amazon.in
Top Fifteen Ideas for Book Covers - Twinkl
twinkl.co.in
9 Boutiques for Designer Sarees in Hyderabad (With Price) to Unleash ...
weddingwire.in
Themisto AP-C05 Precision Pen Knife with 5 Blades Interchangeable Shar ...
themisto.in
ROVER AGRICULTURAL EQUIPMENTS - Petrol Lawn Mower / Grass cutter ...
evergreenagrotools.in
Buy Vinyl Cutter Sublimation Printer Heat Press T Shirt Transfer ...
desertcart.in
Buy Colibri V-Cut Cigar Cutter| Black |Spring Loaded Release - Deep 7mm ...
desertcart.in
WOODS OEM 617164RP Genuine Replacement Complete Gearbox for Rotary ...
amazon.in
We R Memory Keepers Hand Tools - Mini Guillotine Paper Cutter- Buy ...
desertcart.in
Buy Cookies Variety Pack - 30 Assorted Cookies & Snacks Variety Pack ...
ubuy.co.in
Related Searches
Cookie Cutter Designs
LNA Design
Car Cookie Cutter
Skull Cookie Cutter
Cookie Cutter Shapes
Cookie Cutter Sugar Cookies
Cookie Cutters Desings
Cookie Cutter Tinkercad
Biscuit Cutter Design
Self-Designed Cookie Cutter
Cookie Cutter with Cricut
Kotlc Cookie Cutter
2D Design Cokie Cutter Design
Design Cookie Cutter 3D Print
Cookie Cutter Co
Galebg3 Cookie Cutter
Cá Cookie Cutter
Kackie Cookie Cutter
Cookie Cutter Diorama
Create It Cookie Cutter
Cookie Cutter Honingraat
Eccentric Cookie Cutter Ideas
811 Cookie Cutter
Mustache Outline Cookie Cutter
Matariki Cookie Cutter Stamp
Cookie Cutter Desighn
Cookie Cutter Heart SVG
3D Custom Cookie Cutter
Ringette Cookie Cutter STL
Record Cookie Cutter
Cookie Cutter Designs for Interior
Cookie Cutter Patter
Cookie Cutter Easy Deoigns
Designs to Put On a Cookie Cutter
Vauge Cookie Cutter
Daisy Flower Cookie Cutter
OH Snap Cookie Cutter Sweet Design
Christmas Round Cookie Cutter
Cookie Cutters New Design
Free 3D Cookie Cutter Files
Scalloped Outline Cookie Cutter Clip Art
18 Cookie Cutter Shapes
First Biscuit Cutter Design
Cookie Cutter Steam Custom Artwork
Teal Cookie Cutter
TJ Cookie Cutter
Germany Cookie Cutter
Semi-Sweet Designs Cookie Cutters
Kawasaki Cookie Cutter
Cookie Cutter Company
Search
×
Search
Loading...
No suggestions found