Find Your Style
Women
Men
Accessories
Search for clothing, brands, styles...
×
Women
Men
Accessories
Lockheed Martin Tech Organization
Search
Loading...
No suggestions found
China sanctions Lockheed Martin, Raytheon over Taiwan arms sales ...
indiatoday.in
Dipak Pandya Appointed Chief Technology Officer at iCIMS
digitalterminal.in
Supply Chain - Subcontract Management - Level 3 | Lockheed Martin
lockheedmartinjobs.com
Lockheed Martin ready to address India's requirements for new age ...
businesstoday.in
Lockheed Martin and Diehl Defence to collaborate on missile systems By ...
in.investing.com
Lockheed Martin Office Photos | Glassdoor
glassdoor.co.in
Lockheed Martin Declares Third Quarter 2025 Dividend | Lockheed Martin Corp
investors.lockheedmartin.com
Nokia Teams Up With Lockheed Martin, Verizon To Integrate Advanced 5G ...
msn.com
HIMARS - USA’s missile system - GS SCORE
iasscore.in
Search our Job Opportunities at Lockheed Martin Corporation
lockheedmartinjobs.com
US Aerospace Firm Lockheed Martin Space Looking To Work With ISRO ...
indiandefensenews.in
Lockheed Martin F-35 Flaws Persist Even After 800 Are Built | Tech News ...
tech.hindustantimes.com
EEE
kluniversity.in
Organizational Structure
nesisd.org.in
75 years of the Lockheed Martin Skunk Works : Goodall, James C.: Amazon ...
amazon.in
How Elon Musk's Twitter blue tick cost firms billions of dollars|Teji ...
freepressjournal.in
SAIC Office Photos
glassdoor.co.in
Lockheed Martin Office Photos
glassdoor.co.in
Everything about the Lockheed Martin streetwear is confusing - Blog
appsmanager.in
NASA Mars first-of-its-kind contract to bring samples back to Earth won ...
tech.hindustantimes.com
Organization Structure | J.B.Institute of Engineering & Technology
jbiet.edu.in
Organization Chart | IARE, Best Engineering College
iare.ac.in
All About the Institute of Science Tokyo (Science Tokyo)
shiksha.com
Seven urgent innovation priorities for telecom CEOs | PwC
pwc.in
Understanding Business Roles - OpenText™ Identity Governance as a ...
microfocus.com
Top 5 Small Business Organizational Chart Examples - Edraw
edrawsoft.com
Everything about the Lockheed Martin streetwear is confusing - Blog
appsmanager.in
Safety concerns - Lockheed Martin F-22 Raptor: All about US' newest ...
economictimes.indiatimes.com
Accelerate : Forsgren Phd, Nicole, Humble, Jez, Kim, Gene: Amazon.in: Books
amazon.in
Accelerate: Building and Scaling High Performing Technology ...
amazon.in
Urban Wolf Tech Pouch: The All-in-One Waterproof Travel Organizer for ...
amazon.in
Best Engineering College in Kolkata | Best BTech & Management College ...
nsec.ac.in
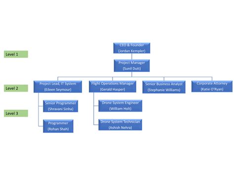
Drone Tech Organization Chart - CEO & Founder (Jordan Kempler) Project ...
studocu.com
Top 5 Small Business Organizational Chart Examples - Edraw
edrawsoft.com
IT-Organisationsdiagramm Leitfaden
edrawsoft.com
Core banking - Capgemini India
capgemini.com
Eternal University | Funding Agencies
eternaluniversity.edu.in
MM Diagnostics | One of the Best NABL Accredited Pathology Labs in ...
mmdiagnostics.in
The DevOps Handbook, Second Edition: How to Create World-Class Agility ...
amazon.in
The Devops Handbook: How to Create World-Class Agility, Reliability ...
amazon.in
Enterprise AI: Adoption Strategy and Applications | nasscom | The ...
community.nasscom.in
IT-Organisationsdiagramm Leitfaden
edrawsoft.com
30 Years: MRAP — Rapid Acquisition Success
defensenews.com
Buy WarbirdTech 38: Lockheed F-104 Starfighter (Warbird Tech Series, 38 ...
amazon.in
Buy Focus On: 50 Most Popular Stealth Aircraft: Lockheed Martin F-35 ...
desertcart.in
NOMATIC Navigator Sling 6L - Crossbody Travel Sling India | Ubuy
ubuy.co.in
Organizational Behaviour: Definitions, Examples, Characteristics ...
collegesearch.in
Night Vision Technology - A Seminar Report on NIGHT VISION TECHNOLOGY ...
studocu.com
Implementation of Artificial Intelligence (AI): A Roadmap for Business ...
mdpi.com
Factors Affecting Organizations’ Resistance to the Adoption of ...
mdpi.com
AirlinerTech 5:Lockheed L-188 Electra (Airliner Tech Series, Volume 5 ...
amazon.in
Management Profile : Sona College of Technology
sonatech.ac.in
Singapore HIMARS commissioning ceremony | Article | The United States Army
army.mil
The 4 Cs in Enterprise Architecture | 3RDi Search Blog
3rdisearch.com
Sterkmann Tech Pouch | Electronic Organizer | Travel Cable Organizer ...
amazon.in
The DevOps Assessment Playbook: A Comprehensive Assessment Primer to ...
amazon.in
What is B2B sales? A guide to types, tips, and strategies
zendesk.com
Inspiring Martin Luther King Day Quotes - Twinkl
twinkl.co.in
Latest News, Features, Interviews, Analysis, Opinion, Blogs & Videos ...
autocarpro.in
IIT Gold-Medalist's Ed-Tech Organization wins the Young Social ...
aninews.in
Agri-tech Organizations in Agri-Food Supply Chain | by Chiranjib Sahoo ...
write.agrevolution.in
Re-imagining Talent Management in Indian Technology Organizations Post ...
nasscom.in
Re-imagining Talent Management in Indian Technology Organizations Post ...
nasscom.in
ITI Technical College Office Photos
glassdoor.co.in
Try Hack Me Red Team Threat Intel | Classroom
classroom.anir0y.in
Strategies for Organizations to Boost Employee Engagement
hifives.in
Ed-tech organizations
nulearn.in
Desktop Technology Organization Pouches : Desk Pouch
trendhunter.com
The Leather Chef | Indian Handcrafted Leather Products
theleatherchef.in
Solar Cells: Operating Principles, Technology and System Applications ...
amazon.in
Best Embedded Systems | SR University in Telangana
sru.edu.in
School of Liberal Arts and Management Studies | P P Savani University ...
ppsu.ac.in
IIIT PUNE Placement Cell.
placements.iiitp.ac.in
The Devops Handbook: How to Create World-Class Agility, Reliability ...
amazon.in
Garena & DJ Alok Distribute 6 Crore For India's Education Development
gurugamer.com
The illustrious history of Central Saint Martins | Vogue India
vogue.in
Organigramme de la Banque - télécharger gratuitement
edrawsoft.com
The Best Free Business Budget Templates in 2024 - Blog
appsmanager.in
The Devops Handbook: How to Create World-Class Agility, Reliability ...
amazon.in
The Devops Handbook: How to Create World-Class Agility, Reliability ...
amazon.in
Customized Printed Bags With Name & Logo | Personalized Corporate ...
printstop.co.in
ECAC
philadelphiafed.org
Accelerate: The Science of Lean Software and DevOps: Building and ...
amazon.in
Surgical Services at Kaiser Permanente Washington
kaiserpermanentejobs.org
Information Technology & Organizational Transformation - Innovation for ...
flipkart.com
Brinda Consultancy
brindaconsultancy.com
Latest News on Technolgy | Construction World | India's Premium Magazine
constructionworld.in
Yubico Yubikey 5C NFC Flash Drive (Pack of 1), USB : Amazon.in ...
amazon.in
Amity University Jaipur - Industry Interaction
amity.edu
Home - Sureminds SolutionsSureminds Solutions
sureminds.co.in
Bhumitantra
bhumitantra.in
Working at Zigram | Glassdoor
glassdoor.co.in
Vivasai
vivasai.co.in
about us
orbitinfosystems.com
Buy Pigeon by Stovekraft 12283 750-Watt Sandwich Toaster (White) Online ...
amazon.in
Frank Dimina's Blog Posts | Splunk
splunk.com
Tata Elxsi : Off-Campus Recruitment
jobupdatess.in
IIM Raipur Introduces Executive Post Graduate Program in Management
mbarendezvous.com
TRO India : Technical Research Organisation, Best Organisation
troindia.in
Metaverse: Rewriting Business and Marketing Strategies
uja.in
Anand Prakash white hat hacker
mensxp.com
Nuberg Engineering Ltd Company Profile, Company Overview, Jobs, Careers ...
timesjobs.com
Related Searches
Lockheed Martin's
Lockheed Martin Products
Lockheed Martin Aeronautics
Lockheed Martin Building
Lockheed Martin Arrow
Lockheed Martin Syracuse NY
Lockheed Martin OCC
Lockheed Martin Campus
Lockheed Martin Space
Lockheed Martin Logo
Lockheed Marttin
Lockheed Martin Helicopter
Lockheed Martin Lab
Lockheed Martin Hardware
Lockheed Martin Headquarters
Lockheed Martin High-Tech
Lockhead Martin RevTech
Lockheed Martin Dallas
Lockheed Martin Ro
Lockheed Martin Foundation
Lockheed Martin Ahead of Ready
Lockheed Martin UPS
Lockheed Martin AVL
Lockheed Martin Magazine
Lockheed Martin Atlo
New Hampshire Lockheed Martin
Texas Tech Lockheed Martin
Lockheed Martin Engine
Lockheed Martin PMT
Lockheed Martin Satellite
Lockheed Martin Washington DC
Lockheed Martin MPD
Vinh Dong Georgia Tech Lockheed Martin
Lockheed Martin Inventions
Lockheed Martin Frpa
Jettson Lockheed Martin
Lockheed Martin Logo HD
Lockheed Martin Trentham
Auto Time Lockheed Martin
Lockheed Martin Me
Lockheed Martin DPA
Lockheed Martin RMS
Lockheed Martin Ukmfts
Lockheed Martin Aculight
Lockheed Martin Abu Dhabi
Lockheed Martin Marion
Lockheed Martin Tic Tac
Lockheed Martin Semiconductor
Cape Canaveral Lockheed Martin
Lockheed Martin Westford MA
Search
×
Search
Loading...
No suggestions found