Find Your Style
Women
Men
Accessories
Search for clothing, brands, styles...
×
Women
Men
Accessories
Malioboro Street Food
Search
Loading...
No suggestions found
Broke But Fixing It: Check Out These 6 Unilimted Buffets For Under INR 500
lbb.in
Malioboro Street, Indonesia - TimesTravel
timesofindia.indiatimes.com
JALAN MALIOBORO (2026) All You Need to Know BEFORE You Go (with Photos ...
tripadvisor.in
Khas Malioboro Yogyakarta - 2023 hotel deals - Klook India
klook.com
Best Street Food in India you must try once in different parts of ...
raftaar.in
A Culinary Trip Of India Through It's Street Food
travelandleisureasia.com
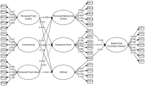
The Perception of Food Quality and Food Value among the Purchasing ...
mdpi.com
Fermented Foods: Top Traditional Fermented Food Recipes | FoodiesOnly
foodiesonly.in
The Perception of Food Quality and Food Value among the Purchasing ...
mdpi.com
What Is Mumbai Famous For: Top 16 Places & Things To Know
godigit.com
The best Kolkata street food for under Rs50 | Condé Nast Traveller India
cntraveller.in
The best Kolkata street food for under Rs50 | Condé Nast Traveller India
cntraveller.in
Indian ‘Paratha’ Among The Top Five Best Street Food In The World
travelandleisureasia.com
Our Indian Paratha Has Been Named The World’s Fifth Best Street Food ...
femina.in
Why Momos Are India's Most Loved Street Food | Vanchu Hut Pratap Vihar
vanchuhut.in
What Is Delhi Famous For: Top 30 Places & Things To Know
godigit.com
15 Best Indian Street Food Make You feel Heavenly - MUMMY RECIPES
mummyrecipes.in
83 raids in 42 days: Telangana food safety team recorded lapses in 68 ...
newsmeter.in
10 Best Street Food In Brazil For A Gastronomical Experience
traveltriangle.com
Street Foods By Punjab Grill Aerocity, New Delhi - Restaurant menu ...
restaurant-guru.in
Recipe- Popular Street Food Veg Momos - lifeberrys.com
lifeberrys.com
These are the 50 best street foods of Asia, according to CNN
lifestyleasia.com
Street Foods By Punjab Grill Aerocity, New Delhi - Restaurant menu ...
restaurant-guru.in
Special street foods from Nepal that every foodie must try | The Times ...
timesofindia.indiatimes.com
Unmissable street foods of Nainital, Nainital - TimesTravel
timesofindia.indiatimes.com
Street food is prepared in a very dirty manner in India, African man ...
indiatv.in
Street Foods By Punjab Grill Aerocity, New Delhi - Restaurant menu ...
restaurant-guru.in
Best Street Food In Vietnam For Some Delicious Eats
travelandleisureasia.com
Best street food in Ahmedabad, as picked by the city’s top foodies ...
cntraveller.in
LSA Eats: 10 most unique street food in Delhi
lifestyleasia.com
List of 10 Famous Places to Try Street Food in Ahmedabad
goindigo.in
Food Street Project -UPSC Current Affairs - IAS GYAN
iasgyan.in
5 Delicious Street Foods To Try in Asia - lifeberrys.com
lifeberrys.com
18 Must-Eat Street Food at Japanese Matsuris
tripzilla.in
10 Best Biryani Places in Hyderabad You Must Try
shopisthan.in
Foods in Jodhpur: 14 street foods in Jodhpur that you must try | Condé ...
cntraveller.in
Top 10 Things to do in Bangkok | WeAreHolidays
weareholidays.co.in
12 Best Street Foods to Try in Bhutan in 2025
rstravels.co.in
GRAND INNA MALIOBORO (Yogyakarta Region) - Hotel Reviews & Photos ...
tripadvisor.in
Best Street Foods in Haridwar: 9 Famous Street Foods that you must try ...
timesnownews.com
Jambuluwuk Malioboro Hotel Yogyakarta in Yogyakarta | 2024 Updated ...
klook.com
There’s no pav’fect path to happiness unless it's street food on a ...
indiafoodnetwork.in
18 Must-Eat Street Food at Japanese Matsuris
tripzilla.in
10 Most Unique Street Food In Delhi
travelandleisureasia.com
10 of the Best Street Foods in Pune | Only In Your State Only In Your State
onlyinyourstate.in
18 Street Foods In Chennai That'll Satiate The Inner Foodie In You.
traveltriangle.com
Mathura Street Food Stories: Guided tour with a local Guide - Klook India
klook.com
The best Kolkata street food for under Rs50 | Condé Nast Traveller India
cntraveller.in
What Is Bangkok Famous For: Top 18 Popular Places & Things in Bangkok
godigit.com
Greek Street Food Tour in Athens - Klook India
klook.com
Street Foods Of India|भारत के टॉप स्ट्रीट फूड्स|Alag Alag Jagah Ke ...
herzindagi.com
Eat Like A Local: The Best Of Bangkok's Street Food | Food Reviews News ...
timesnownews.com
The best Kolkata street food for under Rs50 | Condé Nast Traveller India
cntraveller.in
10 worst Indian street foods as declared by global food guide | Times ...
recipes.timesofindia.com
Foods to eat and avoid before, during and after a flight, as per a ...
cntraveller.in
Street food in Bangalore: The ultimate guide to satiate your cravings
lifestyleasia.com
18 Must-Eat Street Food at Japanese Matsuris
tripzilla.in
Is Your Favourite City In India Among The Best Food Cities Globally ...
femina.in
A Culinary Guide to the Best Street Food in Lisbon, Portugal
traveljunky.in
Travel Junky
traveljunky.in
Bizarre foods from Indian states that will surprise you
timesofindia.indiatimes.com
6 Indian Street Foods That are Harmful for Your Health - lifeberrys.com
lifeberrys.com
BMC cautions street food vendors with new regulations, check them
odishatv.in
Foods in Jodhpur: 14 street foods in Jodhpur that you must try | Condé ...
cntraveller.in
From Ros Omelette Pav To Misal Pav: 5 Must-Try Street Food Options In ...
herzindagi.com
7 Street Foods in Andhra Pradesh to try in 2026
traveltriangle.com
Best street food in Jaipur, as recommended by the city's top foodies ...
cntraveller.in
Indore Famous Street Food: खाने के शौकीन हैं तो एक बार जरूर ट्राई करें ...
ndtv.in
6 places to have the best street food in Mumbai | GQ India
gqindia.com
Street food market illustration | Free Vector
freepik.com
Indian paratha is the fifth best street food in the world
lifestyleasia.com
Hrithik Roshan can eat 25 pieces of this popular street food in one go ...
recipes.timesofindia.com
Top 10+ Indian Street Foods & Save with Hourly Hotels
mistay.in
Punjab Famous Street Food: पंजाब आएं ताे ये स्वादिष्ट व्यंजन चखना न ...
jagran.com
13 of the Best Mumbai Street Foods | Only In Your State Only In Your State
onlyinyourstate.in
7 Best Places To Grab Scrumptious Street Food In Nehru Place ...
whatshot.in
The Complete Vitamin K Counter for Warfarin Users: More Than 5500 Brand ...
amazon.in
Healthy Indian street foods - Healthy Indian street foods: നിങ്ങൾക്ക് ...
malayalam.indiatoday.in
Street food in Bangalore: The ultimate guide to satiate your cravings
lifestyleasia.com
17 Bizarre and Weird Foods in China That People Love to Eat
apps.adequatetravel.com
Indian street food is the hero at Chai Pani in North Carolina
indiatoday.in
FAMOUS VEGETARIAN STREET FOODS OF AMCHI MUMBAI | Veg Platter
vegplatter.in
A Culinary Guide to the Best Street Food in Lisbon, Portugal
traveljunky.in
Famous Food Of Manipur: 9 Most Popular Dishes In Manipur
okcredit.in
Yogyakarta City Motorcycle Tour - Klook India
klook.com
13 of the Best Mumbai Street Foods | Only In Your State Only In Your State
onlyinyourstate.in
7 Best Places To Grab Scrumptious Street Food In Nehru Place ...
whatshot.in
9 Restaurants For The Best Roast Goose In Hong Kong In 2024
travelandleisureasia.com
Must-try street foods in Lucknow | Times of India
timesofindia.indiatimes.com
Best street food in Ahmedabad, as picked by the city’s top foodies ...
cntraveller.in
Buy Street foods Book Online at Low Prices in India | Street foods ...
amazon.in
5 Must Try Street Food in Spain - lifeberrys.com
lifeberrys.com
6 places to have the best street food in Mumbai | GQ India
gqindia.com
-Heathy Indian Street Foods: सेहत के लिए फायदेमंद है ये स्ट्रीट फूड्स ...
timesnowhindi.com
North Indian Street Food Delights in Vizag | House of Punjab
houseofpunjab.in
Pinoy Street Food in Jutland , Give Camping & Choly's Diner, Vonge, 15 ...
allevents.in
18 Street Foods In Surat For Tickling The Foodie In You 2026
traveltriangle.com
A Culinary Guide to the Best Street Food in Lisbon, Portugal
traveljunky.in
11 of the Best and Famous Street Foods in Delhi | Only In Your State ...
onlyinyourstate.in
साल 2023 में 5 सबसे अजीबो-गरीब इंडियन स्ट्रीट फूड जिन्होंने हमें अपना ...
ndtv.in
Top 20 things to do in Yogyakarta (Updated Mar 2025)
things.in
Best street food in Delhi: Your ultimate guide to the capital's top 5 ...
gqindia.com
7 Best Places To Grab Scrumptious Street Food In Nehru Place ...
whatshot.in
India’s Street Food Goes Clean: Hygiene Training and Certification on ...
newsisland.in
Best Places to eat in Lonavala – From Street Food to Fine Dining ...
travelclever.co.in
Top 20 things to do in Madiun (Updated Sep 2024)
things.in
Where to Find Vegetarian Food on Your Holiday in Russia | MakeMyTrip Blog
makemytrip.com
7 Popular street foods of Varanasi | Times of India
recipes.timesofindia.com
The Timeless Charm of Traditional Indian Foods & Their Benefits
ficsi.in
Street Food in Thailand: 25 Must-Try Dishes | Best Food Guide
wanderon.in
5 Delhi Must-Try Refreshing Street Food In Summer
indiatoday.in
Live For All Things Street Food? Here Are 11 Things The Foodie In You ...
indiatimes.com
Kalari: Jammu's exotic cheese made by Gujjars is the latest rage of foodies
awazthevoice.in
Hippie Bus World Street Food In Anand Vihar Serves Some Yummy Afghani ...
whatshot.in
Best Street Food in Bangalore
whatshot.in
How Swami Vivekananda Gave a New Dimension to the Indian Freedom Movement
english.varthabharati.in
Street Food Of Kolkata: নানা সম্ভারের মেলায় কলকাতার কয়েকটি সেরা ...
bangla.aajtak.in
Best Street Food Places In Hyderabad | LBB, Hyderabad
lbb.in
Mostar Private Street Food Tour 2024 - Viator
viator.com
Top 7 ways to enjoy monsoons in Delhi
mistay.in
Related Searches
Malioboro Street Yogyakarta
Jl. Malioboro
Jalan Malioboro
Street Food Yogyakarta
Malioboro Jogja
Malioboro Jakarta
Malioboro Market
Malioboro Mall
Malioboro Jakarta Club
Malioboro Street Shopping
Java Street Food
Hotel Malioboro Jakarta
Malioboro at Night
Jalan Malioboro Indonesia
Maliboro Street Yogyakarta
Lesehan Malioboro
Foto Street Maliaboro
Kuliner Malioboro
Blok M Street Food
Colourful Street Food
Restaurant at Malioboro
Jogja Street Food Krapyak
Pasar Malioboro Yogyakarta
R Street Food Jogja
Indonesia Street Food Vendor
Bangsamoro Food
Umbrella Street Food
Malioboro at Midnight
Yogya Indonesia
Kuliner Di Malioboro
Tentang Jogja
Malioboro Food Court
Explore Malioboro Street
Malioboro Street Wedang
Malioboro Street Bar
Malioboro Street Cafe
Malioboro Street Kartun
Kuliner Malam Jogja
Yogyakarta City
Plang Malioboro
Malioboro Souvenir Shop
Marioboro Street
Malioboro Street Atmosphere
Woman Eat Street Food
Malioboro Street Walk
Jogjakarta City
Pedestrian Malioboro
Madiun Malioboro Street
Malioboro Yogyakarta Buffet Dinner
Malioboro Street Palace
Search
×
Search
Loading...
No suggestions found