Find Your Style
Women
Men
Accessories
Search for clothing, brands, styles...
×
Women
Men
Accessories
Membrane Cortex
Search
Loading...
No suggestions found
Petri slides for 47 mm membrane filter storage Products at price INR ...
gabyinstruments.in
Petri slides for 47 mm membrane filter storage Products at price INR ...
gabyinstruments.in
Decision to Withdraw 2,000 INR Note Won't Have Any Impact: Economist
sputniknews.in
Best whiskey under INR 1500 for a pocket-friendly drinking experience
lifestyleasia.com
Anand Kamalnayan Pandit — INR 8,660 Cr (Sri Lotus Developers & Realty ...
economictimes.indiatimes.com
INR Full Form: What is full form of INR?
bankersadda.com
CA Fresher bags INR 49.20 Lakhs Package in 58th ICAI Campus Placement Event
taxscan.in
Petri slides for 47 mm membrane filter storage Products at price INR ...
gabyinstruments.in
0.1 ETH to INR Converter, How much Convert Ethereum to Indian Rupee ...
cryptocurrency-exchange.us.com
ValueQuest Enters PE Segment With INR 1,000 Cr Fund
businessoutreach.in
Pi Coin Price Today, Pi Coin to INR live price, marketcap and chart
suncrypto.in
Lava Yuva Pro is a new sub-8000 INR phone with triple cameras and a ...
digit.in
Mast Masala Oats | TATA Soulfull | INR 209/- only
soulfull.co.in
Modèles de diagrammes détaillés de la structure de la membrane ...
fr.freepik.com
Kidney Cells Regeneration: Dedifferentiation of Tubular Epithelium ...
mdpi.com
The Relevance of GIRK Channels in Heart Function
mdpi.com
Advances in Permeation of Solutes into Hair: Influencing Factors and ...
mdpi.com
Advanced Drug Delivery Systems for Renal Disorders
mdpi.com
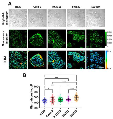
Correlation of Plasma Membrane Microviscosity and Cell Stiffness ...
mdpi.com
Antifungals: From Pharmacokinetics to Clinical Practice
mdpi.com
Occlusive and Proliferative Properties of Different Collagen Membranes ...
mdpi.com
Eukaryotic Cell Membranes: Structure, Composition, Research Methods and ...
mdpi.com
Molecularly Imprinted Polymer-Based Sensor for Electrochemical ...
mdpi.com
Actin Turnover Required for Adhesion-Independent Bleb Migration
mdpi.com
KERNEL
kernel.iisc.ac.in
Nuclear Membrane - Definition, Structure, Function & Types - Biology ...
aakash.ac.in
Intrapleural fibrinolytic and enzyme therapy confers low overall ...
medicaldialogues.in
Fronto-Limbic System
cristinabrata.com
Investigating the Dialysis Treatment Using Hollow Fiber Membrane: A New ...
mdpi.com
Administration of Warfarin Inhibits the Development of Cerulein-Induced ...
mdpi.com
The Cell Wall, Cell Membrane and Virulence Factors of Staphylococcus ...
mdpi.com
Cell Envelope, Glycocalyx, Cell membrane Invagination & Mesosomes | AESL
aakash.ac.in
Cell Envelope, Glycocalyx, Cell membrane Invagination & Mesosomes | AESL
aakash.ac.in
Meristematic Tissue Diagram, Types, Location and Characterstics
adda247.com
Hollow Fiber Membrane for Organic Solvent Nanofiltration: A Mini Review
mdpi.com
Guardian of Cells: Difference between Cell Wall & Cell Membrane – Knya
knyamed.com
Difference Between Cell Wall and Cell Membrane
careerpower.in
Warfarin Toxicity and Individual Variability—Clinical Case
mdpi.com
Graphene-Coated PVDF Membranes: Effects of Multi-Scale Rough Structure ...
mdpi.com
Membrane filter accu-jet® S / pro / macro pipette controller | BRAND
shop.brand.co.in
NCERT Exemplar Transport in Plants (Old NCERT) - Biology for Grade 11 PDF
edurev.in
Buy Human Model, 10 Study Model Model of Cell Membrane - Cell Membrane ...
desertcart.in
Insert strips, with inlet channels (Inlet Opening System), PC-Membrane ...
shop.brand.co.in
Buy Raspberry Pi Pico Development Board, Dual Core ARM Cortex M0 ...
ubuy.co.in
BURA ENTERPRISES Geo Tube (HDPE GEO MEMBRANE) 25 Piece (20 m*2 m*1,5 m ...
amazon.in
Micropore Membranes & Services | Advanced Membrane Bioreactor (MBR) Systems
microporemembranes.in
Micropore Membranes & Services | Advanced Membrane Bioreactor (MBR) Systems
microporemembranes.in
Insert strips, smooth-wall, PC-Membrane, strips of 4, for 24/6-well ...
shop.brand.co.in
Single inserts, smooth-wall, 13 mm, PET-Membrane, BIO-CERT® CELL ...
shop.brand.co.in
Buy STM32F3DISCOVERY ST STM32F303VCT6 STM32 F3 ARM Cortex-M4 MCU ...
ubuy.co.in
Future Antimicrobials: Natural and Functionalized Phenolics
mdpi.com
Printable Sequencing Worksheets | Quizizz
quizizz.com
Brodmann's 'Localisation In The Cerebral Cortex': Buy Brodmann's ...
flipkart.com
Advantages Tensile Membranes Fabrics Manufacturers and Supplier in ...
luckytech.in
Anatomy and Physiology (11) - 83 Mucous Membranes Parietal Pleura ...
studocu.com
1 million dong in indian rupees - Brainly.in
brainly.in
MEMBRANE FILTER , 0.45 MICRON , 47 MM DIA , MIXED ESTERS Products at ...
gabyinstruments.in
Nylon Membrane Filter, 10.0 μm Pore Size Millipore, filter diam. 47 mm ...
sigmaaldrich.com
International Trade Settlement in Indian Rupee (INR)
taxguru.in
Coagulation Analyzer - Micropoint Q3 Pro Electrometer PT-INR Trader ...
r2healthcare.in
Module M30 | Alfa Laval
alfalaval.in
KENT Ro Uf Membrane (Micronic Housing) : Amazon.in: Home & Kitchen
amazon.in
10 Steps To Clean RO Membrane And Why Is It Required To Change An RO ...
pearlwater.in
Buy Diamond Necklace Online | Diamond Set Online Manubhai Jewellers
manubhai.in
Slide 1
tvu.edu.in
Micropore Membranes & Services | Advanced Membrane Bioreactor (MBR) Systems
microporemembranes.in
Buy Gold Bangles Online India with Latest Designs - Manubhai Jewellers
manubhai.in
Liquid Applied Membranes
ind.sika.com
TWEEN 20 Detergent
sigmaaldrich.com
Wedding Gold & Diamond Jewellery set with Price | Buy Bridal Gold ...
manubhai.in
Usi ed effetti collaterali del warfarin: cosa devi sapere
medicoverhospitals.in
Diamond Necklace Designs | Buy Diamond Necklace Set Online at Best ...
manubhai.in
50+ membranes and transport worksheets for 11th Class on Quizizz | Free ...
quizizz.com
Technology | PowerUP Energy Technologies
powerup-tech.com
Stand out navy blue corset top – Kostume County
kostumecounty.com
Buy Biopolymer Ultrafiltration Membranes and Their Modeling Book Online ...
amazon.in
Buy 10 Pack Sterile Syringe Filter PES Hydrophilic Filtration 0.22um ...
desertcart.in
Buy IONIX 100 GPD ro Membrane Original, Imported from USA Membrane ...
desertcart.in
Ceramic Membrane -AQUANEEL SEPERATION PVT LTD, Vadodara
aquaneelseperation.in
Partial Thromboplastin Time Wikipedia, 58% OFF
elevate.in
(R)-Warfarin | CAS No- 5543-58-8 | Simson Pharma Limited
simsonpharma.com
Buy Gold Bangles Online India with Latest Designs - Manubhai Jewellers
manubhai.in
About LUCKY-TECH Membranes | PVC & PVDF Membranes Fabric Manufacturers ...
luckytech.in
Advantec 302000 Pressure Filtration Holder for 142 mm filters; 316 ...
coleparmer.in
Beckhoff India
beckhoff.com
Collections
svbventures.in
Cortex Construction Solutions PVT.LTD.
cortexsolutions.in
EMD Millipore GVWP04700 Durapore Membrane, PVDF, 0.22 µm, 47 mm dia ...
coleparmer.in
ILT20 auction: Complete list of players sold and their prices | Cricket ...
crickettimes.com
Ultimate Aari Work Pricing & Styles Guide — What Affects the Cost ...
tailorkadai.in
EPR Registration and Compliance
taxguru.in
Buy Polymer Membranes/Biomembranes: 224 (Advances in Polymer Science ...
amazon.in
PVC Membrane manufacturers, China PVC Membrane suppliers | Global Sources
globalsources.com
100% Pure C8 MCT Keto Oil - 250ml | Aiwo – Aiwo Limited
aiwo.com
Buy Gold Set Online | Gold Set by Manubhai.
manubhai.in
Anasay
anasay.com
Nitrocellulose membranes - Cole-Parmer India
coleparmer.in
Gold Necklace Set with Price | Buy Gold Necklace Set Online
manubhai.in
Tender For Designing, Fabrication, Supplying & Installation Of Tensile ...
biddetail.com
Alfa Laval - Flat sheet membranes
alfalaval.in
Nas | DesertCart
desertcart.in
Plus Size Floral Weave Cotton Denim Top Online in India | Amydus
amydus.com
Buy Antique Set Online | Antique Set by Manubhai.
manubhai.in
Contact-us – Permanent Magnets Ltd
pmlindia.com
Why is Acqua di Cristallo Tributo a Modigliani the most expensive water?
lifestyleasia.com
Thinvent® ARM® Cortex A55 processor (4 core, up to 1.9 GHz, 1 MB cache ...
web.thinvent.in
Cortex Kids |www.shop.drustveneigre.rs|
drustveneigre.rs
Ram Charan and Upasana Konidela net worth: Inside the lavish life
lifestyleasia.com
Internet of Things (IoT) | Government of India : National Institute of ...
nielit.gov.in
AMPEREUS Ro Membrane Water Filter for hard water Till 3000 TDS for home ...
amazon.in
How to Price Your Painting in the Indian Market: A Guide for Artists ...
nehascreations.com
Tatcha Indigo Overnight Repair: Benefits & Full Review - Epicfashion
epicfashion.in
100% Pure C8 MCT Keto Oil - 250ml | Aiwo – Aiwo Limited
aiwo.com
Buy Gold Ring Online | Gold Ring by Manubhai.
manubhai.in
PVDF Membrane Air Dome
biodomes.in
Buy Gold Earrings Online | Gold Earrings by Manubhai.
manubhai.in
Cole-Parmer Sterilizing Air Filter - Cole-Parmer India
coleparmer.in
Education
iitk.ac.in
Lucky Baskhar ending explained: How Baskhar Kumar escapes to the US
lifestyleasia.com
Manubhai Jewellers | Gold & Diamond Jewellers in Borivali, Mumbai
manubhai.in
Related Searches
Actin Cortex
Cell Cortex
Cerebral Cortex Neurons
Cerebral Cortex Cell Layers
Meningeal Membrane
Cell Membrane and Function
Pyramidal Cell Layer
Brain Cortex Layers
Cell Membrane and Cytoplasm
Cell Cortex Membrane Images
Cellular Cortex
Cortex Plasma Membrane
Cortex Membrane Filter
Microfilament Cortex Membrane
Cytoskeleton in Cell Membrane
Cortex Membrane Mechanical Design
Meniges Membrane
Six Layers of Cerebral Cortex
Cortex EPDM Membrane System Sausage
Waterproofing Membrane for Walls Cortex
Membrane Interface Probe
Where Is the Cell Cortex
Endo Vascular Cortex and Basement Membrane
Meningeal Cells
Brain Dura Mater Layers
Brain Membrane Anatomy
Cytoplasmic Side of Membrane
What Is a Cell Cortex
Membrane Stiffness
Developing Cortex
Cytosolic Surface
Development of the Cerebral Cortex
Exoovascular Membrane
Membrane-Associated Cytoskeleton Cell Cortex
Positioninmg Membrane
Cortex 0500 FR Class B Membrane
Sensor Myosin II Activation at Actin Cortex Membrane
Menbrane Interface
Cortexi Product
Brain Membranes Diagram
Membrane Ruffle Actin
Schematic Diagram of Endo Vascular Cortex and Basal Membrane
Rona Membrane EPDM
Basal Membrane and Laminin
Laminin Basilar Membrane
Cell Cortex Animal
Cerebral Cortex Stratification
Cortex Material
Apical Pole
Where to Locate Cortex Breather Membrane Images
Search
×
Search
Loading...
No suggestions found