Find Your Style
Women
Men
Accessories
Search for clothing, brands, styles...
×
Women
Men
Accessories
Networking Framework
Search
Loading...
No suggestions found
BUY Celer Network (CELR) in INR on PocketBits!
pocketbits.in
BUY Matic Network (MATIC) in INR on PocketBits!
pocketbits.in
BUY Cosmos Network (ATOM) in INR on PocketBits!
pocketbits.in
STL wins INR ~170 crore deal for building a Unified Network Management ...
aninews.in
BUY THETA Network (THETA) in INR on PocketBits!
pocketbits.in
INR Full Form: What is full form of INR?
bankersadda.com
Phala Network Live Price Chart, PHA to INR live price and Market cap
suncrypto.in
HFCL Bags INR 623 Crore Order for 5G Networking Equipment
smestreet.in
BTC to INR Converter, Convert Bitcoin to INR Exchange 2022 - Exchanger24
exchanger24.org
Bitcoin price today, BTC to INR live price, marketcap and chart | Suncrypto
suncrypto.in
BTC to INR Converter, Convert Bitcoin to INR Exchange 2022 - Exchanger24
exchanger24.org
Younity
learn.younity.in
Honeywell WEBs-N4™ Software - Niagara Framework®
honeywellbuildings.in
Neural Network Framework Session 3 4 - bcom program - NN Framework ...
studocu.com
Buy NETWORK-CENTRIC COLLABORATION AND SUPPORTING FRAMEWORKS (HB) Book ...
amazon.in
multi color low dunks
bhaderwahcampus.in
Pooja Bhatawdekar | Computer Science Engineer / Programmer
thinkingmachines.in
Honeywell WEBs-N4™ Software - Niagara Framework®
honeywellbuildings.in
What is Dot Net Framework and Visual Studio? - CODER BABA
coderbaba.in
Honeywell WEBs-N4™ Software - Niagara Framework®
honeywellbuildings.in
Practical Slip 5 - 2019 Pattern
codingactivity.co.in
TinyML: Enabling of Inference Deep Learning Models on Ultra-Low-Power ...
mdpi.com
Network Design: Router Vs. Switch
sanssys.in
Buy Mastering Python Networking: Utilize Python packages and frameworks ...
ubuy.co.in
Blog
investindia.gov.in
National Curriculum Framework (NCF): An In-Depth Guide - 21K School India
21kschool.com
CN PYQS - Practice Questions for Networking Modules 1-5 - Studocu
studocu.com
.NET Framework Standard Library Annotated Reference, Volume 2 ...
amazon.in
An Efficient Clustering Framework for Massive Sensor Network | S-Logix
slogix.in
Orientation-Encoding CNN for Point Cloud Classification and Segmentation
mdpi.com
SDN Architecture - Tech | 5G, SDN/NFV & Edge Compute
tech.ginkos.in
Mastering Python Networking: Utilize Python packages and frameworks for ...
amazon.in
Web Analytics 101: A Comprehensive Guide | Splunk
splunk.com
Comprehensive Review on Adaptability of Network Forensics | S-Logix
slogix.in
ArcGIS Utility Network | Spatial Information Management System
esri.in
Software Framework Solutions for Networks - Capgemini India
capgemini.com
AGFI-GAN: An Attention-Guided and Feature-Integrated Watermarking Model ...
mdpi.com
Software-Defined Network Frameworks: Security Issues and Use Cases ...
amazon.in
A Conceptual Framework for Creating Brand Management Strategies
mdpi.com
International Trade Settlement in Indian Rupee (INR)
taxguru.in
ICAI approves Draft Regulatory Framework allowing Global Networking of ...
taxscan.in
RBI Overhauls Ombudsman Framework: Issues Draft Schemes for Banks ...
taxscan.in
List of Courses in India - UG Courses, PG Courses, Diploma Courses
collegedekho.com
First Advance Estimates of India’s GDP: What are They and What do the ...
vajiramandravi.com
Network forensic frameworks | S-Logix
slogix.in
INTERLINKNETWORK to INR: Convert interlinknetwork (INTERLINKNETWORK) to ...
coinbase.com
Enabling a closed network / AOSP deployment in Ivanti EPMM
help.ivanti.com
8 Ways to Network While You're in College
upgrad.com
ICAI puts forth Fresh Domestic Networking Model for Growth of Indian CA ...
taxscan.in
ArcGIS Utility Network | Spatial Information Management System
esri.in
Vishal Gurnani, Abhishek Vyas and Juhi Parekh Mehta's AVS Studios ...
aninews.in
C++ Network Programming, Volume 2: Systematic Reuse with ACE and ...
amazon.in
Types of Communication Network - 1. Vertical Network The communication ...
studocu.com
Understanding Zero Trust. What is it? | SSLTrust
ssltrust.in
How to create and implement a robust data quality framework (part two ...
thoughtworks.com
A Conceptual Framework for Creating Brand Management Strategies
mdpi.com
eBusiness: Strategies, Frameworks, Business Models, Networking ...
amazon.in
WRF-Resilience-Framework-Infrastructure Resilience Graphic
bv.com
RBI Notifies Revised Limits Under Four-Tiered Regulatory Framework for ...
enterslice.com
Features of Bootstrap - Bootstrap Tutorial
sitesbay.com
Covalent Organic Frameworks (COFs) Linkers | Tokyo Chemical Industry ...
tcichemicals.com
Fillable Online tm forum application framework 45 form Fax Email Print ...
pdffiller.com
Big–Little Adaptive Neural Networks on Low-Power Near-Subthreshold ...
mdpi.com
A Fast Dense Spectral–Spatial Convolution Network Framework for ...
mdpi.com
Liberalization of FEMA Regulations for encouraging settlement of cross ...
ey.com
Computer Networks - CS3591 5th Semester CSE Dept | 2021 Regulation ...
poriyaan.in
Buy PhyinLan Universal Rack Mount Kit 1U Rack Ears for NETGEAR Series ...
ubuy.co.in
Buy What is the evidence on the methods, frameworks and indicators used ...
amazon.in
Learn Hardware and Networking certification course training Bhubaneswar
waterflame.in
End-to-End Analog Neural Networks Promise Better AI Chips - EE Times India
eetindia.co.in
Orientation-Encoding CNN for Point Cloud Classification and Segmentation
mdpi.com
SA3410 | Synology Inc.
synology.com
Data Communications and Networking: Buy Data Communications and ...
flipkart.com
KHELO INDIA YOUTH GAMES
iasgyan.in
Computer Networking: This Book Includes: Computer Networking for ...
amazon.in
7 Best Project Management Methodologies and Frameworks Explained
1985.co.in
Buy Azure Networking Cookbook: Practical recipes to manage network ...
desertcart.in
Oskar coaching framework infographic concept for slide presentation ...
freepik.com
Computer Networking: The Beginner’s guide for Mastering Computer ...
amazon.in
Networks - NETWORKSs Meaning A computer network is a system in which ...
studocu.com
Instant Insights: The 6C Data Quality Framework - Trust Insights ...
1985.co.in
Computer Networks - Basics of Networking: Buy Computer Networks ...
flipkart.com
Buy Agileteka - All Scaled Agile Framework(R): Your unofficial SAFe(R ...
amazon.in
Predicting Potential SARS-COV-2 Drugs—In Depth Drug Database Screening ...
mdpi.com
Embassy of India Thimphu,Bhutan
indembthimphu.gov.in
Orientation-Encoding CNN for Point Cloud Classification and Segmentation
mdpi.com
Taxation framework of virtual digital assets
pwc.in
Orientation-Encoding CNN for Point Cloud Classification and Segmentation
mdpi.com
Hogeschool en Universiteit van Amsterdam zijn getroffen door ...
tweakers.net
NIT Durgapur
nitdgp.ac.in
Wallpaper galaxy, earth, network, stars hd, picture, image
wallpaperscraft.com
State-of-the-Art Review on IoT Threats and Attacks: Taxonomy ...
mdpi.com
India shining: Rupee inches closer to becoming international currency ...
timesnownews.com
NVIDIA Mellanox SB7780/7880 InfiniBand Router Switch Series | NVIDIA
nvidia.com
UNFCCC, Objectives, Functions, Members, Achievements
studyiq.com
Buy Computer Networking: A Top-Down Approach Book Online at Low Prices ...
amazon.in
SCRS INSIGHTS
insights.scrs.in
Computer Networking Notes for Tech Placements - Engineering - Studocu
studocu.com
Buy COMPUTER NETWORKS : A SYSTEMS APPROACH, 6TH EDITION Book Online at ...
amazon.in
Structured Cabling Solutions | LAN and Structured cable Hyderabad | India
gbb.co.in
National Curriculum Framework For Schools - UPSC Current Affairs
iasgyan.in
Software Process Framework - The software process framework is a ...
studocu.com
GBSSS - Govt. Boys Sr. Sec. School Khajoori Khas Delhi -90: Repeater ...
gbsss.in
Rules of Engagement: Networking – Nucleus Public Relations | PR Agency ...
nucleuspr.in
Globus (R) Toolkit 4: Programming Java Services (The Morgan Kaufmann ...
amazon.in
Iran greenlights crypto regulatory framework
cryptopanic.com
The United States Government Should Acquire 20% of the Bitcoin (BTC ...
cryptopanic.com
Autism Spectrum Mind Map (teacher made) - Twinkl
twinkl.co.in
Predicting Potential SARS-COV-2 Drugs—In Depth Drug Database Screening ...
mdpi.com
Computer Networking Tutorial - C/N Tutorial
sitesbay.com
The Suzuki GSX-R 1000 is Back From the Dead, and Possibly Better Than Ever
msn.com
2-DAY WORKSHOP ON LINKEDIN NETWORKING (FOR LAW STUDENTS) BY ANANT GUPTA ...
katcheri.in
Networking Tools – BROOT COMPUSOFT LLP
shop.broot.in
Our Products - Microsoft Computer
miorosoft.co.in
Cadre conceptuel 101 : un guide facile - Edraw
edrawsoft.com
India and Malaysia can now trade in Indian rupee
currentaffairs.adda247.com
RBI Announces $10 Billion USD/INR Swap Auction for February 4, 2026
angelone.in
5 Best Machine Learning frameworks developers should know | TechGig
content.techgig.com
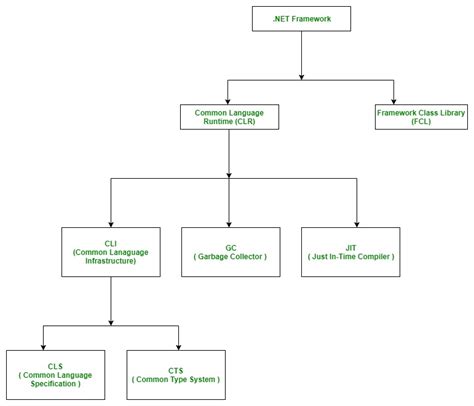
Introduction to .NET Framework - GeeksforGeeks
geeksforgeeks.org
As an Incubator | ERDC
erdc.org.in
Related Searches
Network Framework
Net Framework
Net Framework 4.0 Download
.Net Framework
Dot Net Framework
Microsoft .Net Framework
Nakama Networking Framework
Automation Framework
Networking Lor Framework
Information Security Framework
Friend Framework for Networking
.Net Framework Architecture
JISC Networking Framework He
NIST Security Framework
What Is .Net Framework
Apple Network Framework
Network-Sharing Framework
What and All Required Framework for Networking Automation
Network Effect Theory Framework
Network Framework of Businesses
Strategic Internal Networking
Common Network Framework
Neural Network Model Framework
Cisco Conceptual Framework
Network Frame
MS Framework
.Net Framework Features
Net Framework 4
Usage of .Net Framework
Components of .Net Framework
.Net 4.5
EAP Framework Networking
Networking Online Framworks
.Net Framework Wikipedia
.Net Framework Code
.Net Framework Examples
Networking Conceptual Framework Examples
.Net Framework Types
.Net Framework Definition
Net Framework Explained
Microsoft .Net 9 Framework
What Are All the .Net Framework Versions
What Is .Net Framework Used For
Overview of .Net Framework
.Net Framework Example
Different .Net Frameworks
.Net Framework in Programs and Features
Different Types of .Net Framework
.Net Framework Gfg
.Net Framework Diagram in C#
Search
×
Search
Loading...
No suggestions found