Find Your Style
Women
Men
Accessories
Search for clothing, brands, styles...
×
Women
Men
Accessories
Neurosurgery Infection
Search
Loading...
No suggestions found
INR Full Form: What is full form of INR?
bankersadda.com
Is home inr monitoring a safe option for children requiring long-term ...
pediatriconcall.com
Atlas of Infections in Neurosurgery and Spinal Surgery eBook : Akhaddar ...
amazon.in
Postoperative infections in neurosurgery from 2018 to 2023 at the ...
neurologyjournal.in
Buy Cranial and Spinal Tuberculosis Infections including Acute ...
amazon.in
Dr Ashutosh Shetty
drashutoshshetty.in
Rapid DNA Analysis Helps Diagnose Mystery Diseases - The Wire
thewire.in
Urinary Tract Infections (UTIs): Symptoms, Causes, and Treatment ...
artemishospitals.com
Buy Management of Common Neurological & Neurosurgical Diseases Book ...
amazon.in
Association between High-Sensitivity Cardiac Troponin I and Clinical ...
mdpi.com
Dr Ashutosh Shetty
drashutoshshetty.in
Case Studies in Neurological Infections of Adults and Children (Case ...
amazon.in
Buy Atlas of Neurosurgical Techniques: Brain Book Online at Low Prices ...
amazon.in
Spinal Infection Treatment in Guntur | Dr. Rao’s Hospital
drraoshospitals.com
Emerging Neurological Infections (Neurological Disease and Therapy Book ...
amazon.in
Buy Neurosurgical Intensive Care Book Online at Low Prices in India ...
amazon.in
Dr Ashutosh Shetty
drashutoshshetty.in
Dr Ashutosh Shetty
drashutoshshetty.in
What is the connection between Cefepime treatment for infection and ...
medicaldialogues.in
MCh Neurosurgery: Admissions, Medical colleges, fees, eligibility ...
medicaldialogues.in
Dr Ashutosh Shetty
drashutoshshetty.in
Medical Book - Neurology & Neurosurgery - Core Techniques in Operative ...
medicalbook.co.in
Dr Ashutosh Shetty
drashutoshshetty.in
Mechanisms and Management of Thyroid Disease and Atrial Fibrillation ...
mdpi.com
Buy Neurosurgical Neuropsychology: The Practical Application of ...
amazon.in
Acute Dengue Infection linked with new Neurological complications ...
medicaldialogues.in
こちらは The Neurologic Examination: Scientific Basis for Clinical ...
avmschools.ac.in
Review of Neurosurgery for Mch Entrance Examination MCQ with Exp: Buy ...
flipkart.com
'Classic triad' of meningitis symptoms uncommon in both adults and children
medicaldialogues.in
Expert Neurosurgical Consultation at Medicover in Begumpet
medicoverhospitals.in
Buy Atlas of Neurosurgery: Basic Approaches to Cranial and Vascular ...
amazon.in
Buy Greenberg’s Handbook of Neurosurgery Book Online at Low Prices in ...
amazon.in
Buy Neurological and Neurosurgical Emergencies Book Online at Low ...
amazon.in
Don't let your guard down thinking Omicron is mild infection, warns ...
aninews.in
Sevoflurane may increase intraoperative blood sugar levels in non ...
medicaldialogues.in
Buy Neurosurgical Management of Aneurysmal Subarachnoid Haemorrhage: 72 ...
amazon.in
Buy The Pediatric Spine III: Cysts, Tumors, and Infections (Principles ...
desertcart.in
Home | MedEx.Health
medex.health
Man Suffers Serious Brain Injury, Develops Neurological Condition After ...
msn.com
Best Hospital in Karkardooma East Delhi - Kailash Deepak Hospital
kailashdeepakhospital.com
BL Lifesciences | Neurosurgery
bllifesciences.com
Cortical Venous Thrombosis due to Familial AT-III Deficiency Presenting ...
casereports.in
Neurosurgery In Addis Ababa, Neurosurgery Surgeon Addis Ababa
medicaltourismcompany.in
Hydrocephalus in Adults: Why Early Treatment is Crucial
arogyajivan.com
Buy Neurological and Neurosurgical Intensive Care Book Online at Low ...
amazon.in
HOME - Aiims
neurosurgeryaiims.org
Neuro Clinic
neuro-1.in
Identifying Neurological Disorders Early at Medicover Hospitals
medicoverhospitals.in
Dr Ashutosh Shetty
drashutoshshetty.in
Dr Ashutosh Shetty
drashutoshshetty.in
Neurological Disorders: Symptoms, Diagnosis and Causes
godigit.com
Clinical Practice of Neurological and Neurosurgical Nursing : Hickey ...
amazon.in
Buy Neurosurgical Pain Management Book Online at Low Prices in India ...
amazon.in
IACI - INDIAN ASSOCIATION OF CARDIAC IMAGING
iaciind.org
Vital Neurological Warning Signs
medicoverhospitals.in
Buy Neurosurgical Essentials Book Online at Low Prices in India ...
amazon.in
Pediatric Mcq Quiz | Pediatric Oncall
pediatriconcall.com
Neurosurgery Assessment Form - Northern Health - Fill and Sign ...
uslegalforms.com
Cystinosis: Symptoms, Causes, Diagnosis, Treatment and Complications
jrsh.co.in
Can ‘Brain Fog’ After A Viral Infection Be Linked To Neurological ...
onlymyhealth.com
こちらは The Neurologic Examination: Scientific Basis for Clinical ...
avmschools.ac.in
MOXYTEC DRY SYRUP
jantecpharma.in
Neurological disorder may be one of the coronavirus infection s ...
odishatv.in
Buy QHYXT Anatomical Models Humans Brain Disease Model Neurosurgery ...
desertcart.in
Indus Hospital: Best and Top Quality Hospital in Mohali, Chandigarh
indushospital.in
Intrauterine vertical transplacental transmission of COVID-19 infection ...
medicaldialogues.in
Gas or Heart Problem? Learn to Differentiate the Symptoms | Artemis ...
artemishospitals.com
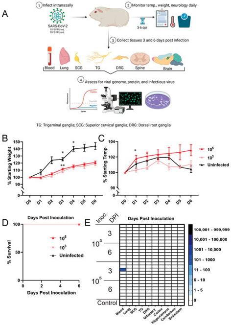
Guinea Pigs Are Not a Suitable Model to Study Neurological Impacts of ...
mdpi.com
Neuro Clinic
neuro-1.in
Optic Nerve Disease - Eye Specialist, Treatments, Types and Symptoms
drdigvijaysingh.com
Buy Current Clinical Neurology: Deep Brain Stimulation in Neurological ...
ubuy.co.in
Neurosurgical Instruments Set | Neurosurgery Equipments list
fusionkraft.in
Know About Blood Infections - Types, Signs, Symptoms & Treatment | MrMed
mrmed.in
こちらは The Neurologic Examination: Scientific Basis for Clinical ...
avmschools.ac.in
IJMS | Special Issue : Genetic Variants in Neurological and Psychiatric ...
mdpi.com
Neuro Clinic
neuro-1.in
Gallery | Dr. Varun Reddy Gundluru Consultant Neurologist - Yashoda ...
drvarunneurologist.com
Neuro Clinic
neuro1.co.in
Buy Textbook of Neuroanesthesia: With Neurosurgical and Neuroscience ...
amazon.in
Neuro Clinic
neuro1.co.in
Common Eye Infections During The Monsoon And How To Prevent Them ...
thehealthsite.com
Covid survivors developing deadly neurological issues, confirms Delhi ...
ibtimes.co.in
UTIs in Men: Causes, Symptoms & Treatment Guide
medicoverhospitals.in
Dr Rao - Dr Mohana Rao Patibandla - Minimally Invasive Neurosurgeon and ...
drraoshospitals.com
Top Neurosurgery & Spine Care at Dr. Rao’s Hospital, Guntur
drraoshospitals.com
Top Benefits of Berries for Urinary Tract Infections
medicoverhospitals.in
Gallery | Dr. Varun Reddy Gundluru Consultant Neurologist - Yashoda ...
drvarunneurologist.com
Infection vs Intoxication in Food Microbiology: What’s the Difference ...
tmmedia.in
Dr Ashutosh Shetty
drashutoshshetty.in
Acute disseminated encephalomyelitis following dengue infection ...
pediatriconcall.com
2017-2025 Clinicians Brief Neurologic Examination Form Fill Online ...
pdffiller.com
Tennis elbow/ golfer's elbow, carpal tunnel syndrome etc in Mumbai ...
theracure.in
Buy Globe Bacitracin Zinc 1 oz Tube, First Aid Antibiotic Ointment ...
ubuy.co.in
D-Dimer Test: Normal Range, Causes and Elevated Results
bajajfinservhealth.in
Justin Bieber's Ramsay Hunt Syndrome diagnosis: Symptoms, treatment and ...
freepressjournal.in
Treatment of Nontuberculous Mycobacterial Pulmonary Disease: New Guideline
medicaldialogues.in
Gallery | Dr. Varun Reddy Gundluru Consultant Neurologist - Yashoda ...
drvarunneurologist.com
Gallery | Dr. Varun Reddy Gundluru Consultant Neurologist - Yashoda ...
drvarunneurologist.com
Airborne Diseases: Types, Symptoms, Risk, Treatment & Prevention
godigit.com
Exact reason of Black fungal infection epidemic is unknown: AIIMS ...
economictimes.indiatimes.com
Gallery | Dr. Varun Reddy Gundluru Consultant Neurologist - Yashoda ...
drvarunneurologist.com
Mumbai Doctors report surge in fungal infections
medicaldialogues.in
Dr Ashutosh Shetty
drashutoshshetty.in
Indus Hospital: Best and Top Quality Hospital in Mohali, Chandigarh
indushospital.in
Chlamydia Infection: Symptoms, Causes, Risks & Treatment
medicoverhospitals.in
India's Leading Online Shopping Store in Mumbai for Top International ...
ubuy.co.in
Best Surgical Oncologist in Chennai - Dr. Siddhartha Ghosh - Book ...
apollohospitals.com
Hospital Management Software | Billing Prints | Formats
softcure.in
Brain MRI Scan - Scan4Health Diagnostics Gurgaon
scan4health.in
Kidney Infection Symptoms, Causes and Treatment
medicoverhospitals.in
Neuro Clinic
neuro-1.in
India shining: Rupee inches closer to becoming international currency ...
timesnownews.com
Best Surgical Oncologist in Chennai - Dr. Vignesh Sayeerajan - Book ...
apollohospitals.com
Can A Sinus Infection Cause Ringing In The Ears | OnlyMyHealth
onlymyhealth.com
Krishna Institute of Medical Sciences
kvv.edu.in
Diabetes and Piercings: Minimizing Infection Risk and Complications
tap.health
Neurological Examination Form Pdf - Fill and Sign Printable Template Online
uslegalforms.com
Prof. Dr Satish Rudrappa - Director & Lead consultant Neurology | Aster ...
asterhospitals.in
Delftia acidovorans Skin Infection Occurring in a Diabetic with ...
casereports.in
Death of 8 TN patients in 2023 traced to neuromelioidosis caused by ...
medicaldialogues.in
Related Searches
Intracranial Infection
HIV Neuropathy
Neurological Infections
Neurosurgery Spine
Surgical Site Infection
Spinal Neurosurgery
Surgical Infection Journal
Infection After Back Surgery
Atlas of Neurosurgery
Neuro Infection
A Neurosurgeon
Flu and Inflution
Neurological Infection Symptoms
Neurological Viral Infections
Viral and Bacterial Infections
Neurosurgical Spine Surgery
CNS Infections Flow Chart
Neural Infection
Cerebrospinal Fluid in Infection
Bacterial Meningitis Pathophysiology
Contemporary Neurpsurgery
Surgical Site Infection Spine
Infected Craniotomy
Postpartum Surgical Site Infection
Surgical Site Infection Surveillance Form
Neurological Infection Model
Infection in Spine After Surgery
Search
×
Search
Loading...
No suggestions found