Find Your Style
Women
Men
Accessories
Search for clothing, brands, styles...
×
Women
Men
Accessories
Objective Statements In Logic
Search
Loading...
No suggestions found
Objective Logical Reasoning Book Insights: What Every Aspirant Needs ...
oswaalbooks.com
An Innovative RPL Objective Function for a Broad Range of IoT | S-Logix
slogix.in
Buy A Modern Approach to Logical Reasoning (2 Colour Edition ...
amazon.in
The methodology of the Logical Framework with a Risk Management ...
mdpi.com
Buy OBJECTIVE LOGICAL REASONING Book Online at Low Prices in India ...
amazon.in
R studio logical operators and condtional statements - BANK - Studocu
studocu.com
Fabtech Technical Campus: Objective Type Questions on Combinational ...
studocu.com
Objective Logical Reasoning For All Competitive Examinations | Buy Now ...
oswaalbooks.com
Buy Oswaal Objective General English | Quantitative Aptitude | Verbal ...
amazon.in
21MAB302T Discrete Math: Propositions & Logical Statements Notes - Studocu
studocu.com
Syllogism Reasoning Questions, Tricks & Solutions
pw.live
Buy Oswaal Objective General English | Quantitative Aptitude | Verbal ...
amazon.in
1459848818 et02 - Learning Objectives: 1. To know about TTL logic ...
studocu.com
Lab 2 Designing Sequential logic Circuits - Lab 2: Sequential Logic ...
studocu.com
BCP Objectives & Scope Statement – ITSM Docs - ITSM Documents & Templates
itsm-docs.com
Amazon.in: Buy Kiran’s Tricky Approach to Competitive Reasoning Verbal ...
amazon.in
UNIT 4 - digital electronics and logic design - Programmable Logic ...
studocu.com
Pattern Logic
patternslanguage.com
Unit 4 - Propositions and Logical Statements in Mathematics - Studocu
studocu.com
Logic - Chapter 1 Logic 1 Statements and Compound Statements A ...
studocu.com
Objectives of Research - OBJECTIVES OF RESEARCH Research is defined as ...
studocu.com
BCP Objectives & Scope Statement – ITSM Docs - ITSM Documents & Templates
itsm-docs.com
SQL Logical Operators
minigranth.in
Rules of Inference - Logic and Proofs - Discrete Mathematics
cse.poriyaan.in
Objective mathematics -rD sharma volume 1&2 [Paperback] : Amazon.in: Books
amazon.in
Logical opearators - Sql - SQL Logical Operators Operator Description ...
studocu.com
Research Topics, Problem Statements, Objectives and Expected Results ...
amazon.in
Research Methodology, Objective , Types , Download PDF
adda247.com
General English Books | Objective English Books | For Latest Exams ...
oswaalbooks.com
Fuzzy logic based objective function for the RPL | S-Logix
slogix.in
Objective Logical Reasoning For All Competitive Examinations | Buy Now ...
oswaalbooks.com
Logical Connectives - Logic and Proofs - Discrete Mathematics
cse.poriyaan.in
वित्तीय विवरण के उद्देश्य (Objectives of Financial Statements)
edplor.in
Siemens SCL IF ELSE Statement – Structured Control Language(SCL ...
plcblog.in
Logical Reasoning: Read the statements of symbols and their meanings
ce.gateoverflow.in
8 things to remove from your resume | TJinsite
content.timesjobs.com
Neet Books: Buy Neet Exam Books Online in India | Flipkart.com
flipkart.com
COA LAB manual - Experiment No. 1 Objective: Implement Half Adder using ...
studocu.com
Objectives of Financial Statements
edplor.com
Read and Interpret Mathematical Statements Involving Addition
twinkl.co.in
DLD Syllabus Iiits - 19 Digital Logic Design Institute Core L-T-P-C: 2 ...
studocu.com
Adders - Operation, Circuit diagram, Logic Symbol, Truth Table ...
cse.poriyaan.in
Amazon.in: Buy A Modern Approach to Logical Reasoning (2 Colour Edition ...
amazon.in
Virtual Labs
vlabs.iitkgp.ac.in
Financial Statements Analysis Class 12 | Meaning, Objectives, Tools ...
sarkariedge.co.in
Buy Oswaal Objective General English | Quantitative Aptitude | Verbal ...
amazon.in
B&R Automation Studio IF ELSE Statement In C Programming
plcblog.in
The Co-ordination of Mission Statements, Objectives, and Targets in UK ...
flipkart.com
Buy Oswaal Objective General English | Quantitative Aptitude | Verbal ...
amazon.in
Objective General English + A Modern Approach To Verbal & Non-Verbal ...
flipkart.com
ICAI Notes: Framework for Preparation and Presentation of Financial ...
edurev.in
Subtractors - Logic diagram, Truth Table, Operation function, Example ...
eee.poriyaan.in
Objective Mathematics by RD Sharma | Revised 2024 Edition of RD Sharma ...
amazon.in
Accounting Instruction - Accounting Cycle: Accounting Objectives ...
amazon.in
EYLF Learning Objective Display Posters
twinkl.co.in
👉 EYFS Development Matters Statements - Twinkl - Early Years
twinkl.co.in
National Education Policy 2025-26: What's New, Structure, Curriculum
21kschool.com
A Complete Guide to Else If Ladder in C
ccbp.in
Energy consumption aware objective function for RPL - Contiki Cooja ...
slogix.in
Logical Reasoning test - Statement and Conclusion | Olympiad tester
olympiadtester.in
Rajasthan GK Objective Book For All Competitive Exams: Buy Rajasthan GK ...
flipkart.com
Wie man einen Entscheidungsbaum in Word erstellt: Eine Schritt-für ...
edrawsoft.com
Digital logic and computer organization - Date Expt. No. Page No. 11 ...
studocu.com
Vhdl codes and graphs - Experiment -1: Write a VHDL code for all the ...
studocu.com
Buy R.D. Sharma Objective Mathematics Book Vol-1 & 2 + Solution Book ...
amazon.in
Cash Flow Statement - India Dictionary
1investing.in
Neet Books: Buy Neet Exam Books Online in India | Flipkart.com
flipkart.com
2151. Maximum Good People Based on Statements - Hard | DSA Corner | Talentd
talentd.in
Goals vs Objectives: The Simple Breakdown - Blog
appsmanager.in
If-Else-If Statement : Example
minigranth.in
Neet Books: Buy Neet Exam Books Online in India | Flipkart.com
flipkart.com
Resume Personal Statements Examples Innovative 10 Sample Resume ...
pinterest.com
Logic Expressions - Computer for GCSE/IGCSE - Year 11 PDF Download
edurev.in
Logical Equivalences and Implications for Quantified Statements - Logic ...
cse.poriyaan.in
Oswaal Objective Verbal & Non-Verbal, Reasoning for all Competitive ...
pricehistoryapp.com
Objective Ncert at Your Fingertips Physics, Chemistry, Biology Combo ...
flipkart.com
Buy OBJECTIVE MATHEMATICS {R.D.SHARMA } Book Online at Low Prices in ...
amazon.in
Neet Objective Physics Volume 1: Buy Neet Objective Physics Volume 1 by ...
flipkart.com
Rules of Inference for Quantifierd Statements - Logic and Proofs ...
cse.poriyaan.in
Diabetes Research since 2022: Problem statements, research Objectives ...
amazon.in
Cash Flow Statement: Definition, Objectives, Fix Missing Figures in ...
1investing.in
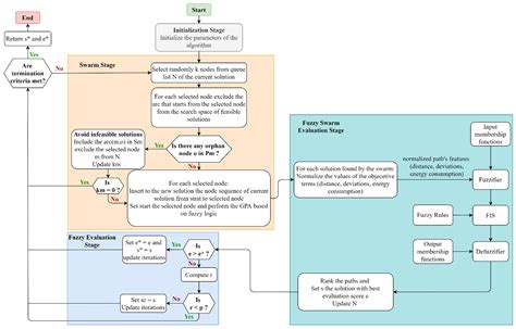
A Swarm Intelligence Graph-Based Pathfinding Algorithm Based on Fuzzy ...
mdpi.com
Objective NCERT at your FINGERTIPS for NEET-AIIMS - Biology: Buy ...
flipkart.com
mathematical reasoning formulas - Brainly.in
brainly.in
Lab 2 Designing Sequential logic Circuits - Lab 2: Sequential Logic ...
studocu.com
Objective Indian Polity: Buy Objective Indian Polity by Laxmikanth M ...
flipkart.com
Computer-objective-questions - Computer Objective Questions & Answers ...
studocu.com
Energy Consumption Aware Objective Function for RPL | S-Logix
slogix.in
Objective Mathematics for Jee-Main: Buy Objective Mathematics for Jee ...
flipkart.com
Digital Logic & Computer Design : Mano: Amazon.in: Books
amazon.in
A Modern Approach To Logical Reasoning by Aggarwal R. S.|Author ...
flipkart.com
A Swarm Intelligence Graph-Based Pathfinding Algorithm Based on Fuzzy ...
mdpi.com
IoT Operating System Based Fuzzy Inference System for Home Energy ...
mdpi.com
Buy Objective Horticulture 2nd Revised edn (PB) Book Online at Low ...
amazon.in
Objective NCERT Punch Physics Chemistry, And Biology For Competitive ...
flipkart.com
Cash Flow Statement: Definition, Objectives, Fix Missing Figures in ...
1investing.in
Advanced Objective General Knowledge Revised Edition 2025: Buy Advanced ...
flipkart.com
Logic Expressions - Computer for GCSE/IGCSE - Class 10 PDF Download
edurev.in
Rules of Inference - Logic and Proofs - Discrete Mathematics
cse.poriyaan.in
[Solved] Read the given statements and conclusions carefully. Assuming ...
cracku.in
Solution Of Objective Mathematics. R D Sharma: Buy Solution Of ...
flipkart.com
PW Objective NCERT Punch Physics For Competitive Exams (NEET And CUET ...
flipkart.com
Civil Engineering : (Conventional and Objective Type) | 5000+ Objective ...
flipkart.com
(Old Edition) Objective Indian Polity: Buy (Old Edition) Objective ...
flipkart.com
A Swarm Intelligence Graph-Based Pathfinding Algorithm Based on Fuzzy ...
mdpi.com
Cash Flow Statement: Definition, Objectives, Fix Missing Figures in ...
1investing.in
Early Learning Goals | Reception | EYFS Outcomes - Twinkl
twinkl.co.in
Buy Digital Logic Techniques: Principles and Practice (Tutorial Guides ...
amazon.in
AFCAT Previous Year Questions: Logical Deduction / Statement and ...
edurev.in
Development of a Logic Model for a Physical Activity–Based Employee ...
stacks.cdc.gov
Logical Framework Template Excel - Fill Online, Printable, Fillable ...
pdffiller.com
Buy Ultimate Set of 6 Books for Competitive Exams: Objective Arithmetic ...
amazon.in
Cash Flow Statement: Definition, Objectives, Fix Missing Figures in ...
1investing.in
ItIL Framework
tamiser.co.in
Brilliant All in One Chapterwise & Topicwise 10000+ Objective Questions ...
flipkart.com
Objective General English: Buy Objective General English by Bakshi S.P ...
flipkart.com
LIGHTWAVE LOGIC, INC. : Change in Directors or Principal Officers ...
in.marketscreener.com
A Swarm Intelligence Graph-Based Pathfinding Algorithm Based on Fuzzy ...
mdpi.com
Physics Wallah Objective NCERT Punch Physics And Chemistry For ...
flipkart.com
EYFS Development Matters with Checkpoints
twinkl.co.in
Related Searches
Logical Statement Examples
And Symbol Logic
Logic Statements Examples
Logic Statements Math
Logically Equivalent Statements
Mathematical Logic Examples
Example of Simple Statement in Logic
Logical Connectives
Conditional Statement Math
Logical Equivalence
Deductive Statements
Statement Form Logic
Propositional Logic Symbols
Symbolic Logic Examples
Laws of Logic
Math And/Or Statements
Boolean Logic Truth Tables
Logical Fallacy Types
LHS of a Logic Statement
Control Logic Statement
Additon Logic Statement
Compound Statement
Type of Statement in Logic
Logic Statements in C
Ladder Logic Statement
Implication Truth Table
Formal Logic Statement
De Morgan's Law Logic
What Is Logic Problem Statement
How to Write a Logic Statement
Search
×
Search
Loading...
No suggestions found