Find Your Style
Women
Men
Accessories
Search for clothing, brands, styles...
×
Women
Men
Accessories
Odoo Line Integration
Search
Loading...
No suggestions found
Odoo Integrations Services | Odoo Gold Partners | Wanbuffer
wanbuffer.com
Odoo Integrations Services | Odoo Gold Partners | Wanbuffer
wanbuffer.com
Odoo Shopify Integration: Automate Your Business Fast
tameta.tech
Ultimate Zoho alternative: Using n8n for workflow automation
hostinger.in
Target Integration - The Best Odoo Partner in The UK - Odoo
targetintegration.com
Odoo ERP Services | Implementation, Customization & Support by Insoft
odoo.insoft.com
Odoo CRM | Best CRM in Odoo | Odoo CRM Module Integration
wanbuffer.com
Trusted Odoo Partner for Smart ERP Solutions - TeqStars Technologies
teqstars.com
Filters | Panam
panamvalves.co.uk
Odoo vs Shopify: Pricing, Features, ERP Integration
milesweb.in
Odoo x SPIT Hackathon 2025
odoo.com
Top Odoo, Python, ReactJS, Flutter, AI/ML Services - Wan Buffer | USA ...
wanbuffer.com
Liveline
livelineindia.in
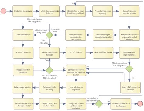
Data Integration from Heterogeneous Control Levels for the Purposes of ...
mdpi.com
ERP
essonline.in
Factory Remote Monitoring & Line Integration – Powering the Future of ...
vaplonline.co.in
Odoo’s Inventory module walkthrough — Stock Move — Part-I | by Pawan ...
write.agrevolution.in
Data Integration from Heterogeneous Control Levels for the Purposes of ...
mdpi.com
Factory Remote Monitoring & Line Integration – Powering the Future of ...
vaplonline.co.in
Data Integration from Heterogeneous Control Levels for the Purposes of ...
mdpi.com
Data Integration from Heterogeneous Control Levels for the Purposes of ...
mdpi.com
Heterogeneous and Monolithic 3D Integration Technology for Mixed-Signal ICs
mdpi.com
Data Integration from Heterogeneous Control Levels for the Purposes of ...
mdpi.com
Complex integration - Line integral, Cauchy's integral theorem
eee.poriyaan.in
SIOS
support.industry.siemens.com
What is "1 PLC" of integration time in the measurement speed setting ...
hioki.com
Line integral - module 7 - Line An integral evaluated over a curve C is ...
studocu.com
Ai integration in assembly line processes | Premium AI-generated image
freepik.com
Complex integration - Line integral, Cauchy's integral theorem
eee.poriyaan.in
Double Integral: Step-by-Step Calculations and Practice
allen.in
Fractional Line Integral
mdpi.com
Odoo CRM | Best CRM in Odoo | Odoo CRM Module Integration
wanbuffer.com
Double Integration - Worked Examples, Exercise with Answers
mech.poriyaan.in
Complex Integration Line Integral Example and Solution Video Lecture ...
edurev.in
Line integral - module 7 - Line An integral evaluated over a curve C is ...
studocu.com
46. if f = (5xy - 6x-)l + (2y -4x)j then the value of the line integral ...
scoop.eduncle.com
Complex integration - Line integral, Cauchy's integral theorem
eee.poriyaan.in
Primary, Secondary and End of Line Packaging Machine - Clearpack
clearpack.com
Types of Integral Related to Electromagnetic Theory - Line, Surface, Volume
eee.poriyaan.in
What do you mean by line integral of electric field? - Brainly.in
brainly.in
46. if f = (5xy - 6x-)l + (2y -4x)j then the value of the line integral ...
scoop.eduncle.com
Data Integration from Heterogeneous Control Levels for the Purposes of ...
mdpi.com
Aerospace and Automotive
videojet.in
Saving Power with Smart Grid and the IoT | Mouser
mouser.in
Solar DG Monitoring Solutions | Logicspower
poweramr.in
Beverage Coding and Marking Solutions - Bottle printing machine
videojet.in
Consider six wires coming into or out of the page, all with the same ...
allen.in
Energy Efficiency and Integration of Urban Electrical Transport Systems ...
mdpi.com
Cosmetic Personal Home care Hub
videojet.in
Do an Art Integration project between the states Tamil Nadu and West ...
brainly.in
Heterogeneous and Monolithic 3D Integration Technology for Mixed-Signal ICs
mdpi.com
Convert the line integral to an ordinary integral with respect to the ...
ask.learncbse.in
Data Integration from Heterogeneous Control Levels for the Purposes of ...
mdpi.com
Heterogeneous and Monolithic 3D Integration Technology for Mixed-Signal ICs
mdpi.com
Hybridization of the Transmission-line-matrix Method Tlm With the ...
amazon.in
Solving Numerical 2: Line Integration - Electromagnetics - GATE IE ...
edurev.in
Types of Integral Bridge | Design of full Integral Bridge
constructioncivilengineering.com
Data Integration from Heterogeneous Control Levels for the Purposes of ...
mdpi.com
2DM860H Stepper Drive [Digital Drive for Stepper Motor 2P]
pbh.in
Buy The Numerical Method of Lines: Integration of Partial Differential ...
amazon.in
Fertigungsprozess Flussdiagramm Leitfaden
edrawsoft.com
Introduction to the line integral Video Lecture - Chemical Engineering
edurev.in
Automatic Pneumatic Busbar Marking Machine (Dot Peen) | Deep Pin ...
busbarmachine.co.in
Bilateral Tracing Patterns
twinkl.co.in
Gauss Law or Gauss Theorem : Solid Angle and Electric Flux|Chemistry Page
chemistrypage.in
Central American Integration System (SICA)
studyiq.com
4. Stoke's theorem gives the relation between line integral with ...
brainly.in
Heterogeneous and Monolithic 3D Integration Technology for Mixed-Signal ICs
mdpi.com
Figure shows, in cross-section, several conductors that carry currents ...
allen.in
Aesthetics of the coach improved - Nilgiri Mountain Railway gets a ...
economictimes.indiatimes.com
An Attempt to Understand the Different Levels of Harden’s Ladder
jmsh.ac.in
Integration of Tan x - Explanation, Formula, Proof, Examples
adda247.com
Integration - INTEGRALS 287 Just as a mountaineer climbs a mountain ...
studocu.com
Hitachi Energy’s HVDC technology to power Marinus Link, a key step ...
hitachienergy.com
Videojet coding and marking technology - Continuous Inkjet System - India
videojet.in
Heterogeneous and Monolithic 3D Integration Technology for Mixed-Signal ICs
mdpi.com
ERP Software for manufacturing Industry | Lighthouse ERP
lighthouseindia.com
Buy Dyslexia and Dysgraphia Collection - Tracing Patterns - Lines ...
amazon.in
Packaging Line Integration
clearpack.com
User Flow, примеры — Teletype
teletype.in
What is R and D
investindia.gov.in
Buy Antennas: From the Theory of Long Lines to Integral Equations Book ...
amazon.in
Scalar field line integral independent of path direction Video Lecture ...
edurev.in
Classic Collection | Agora Fabrics
agorafabrics.in
Heterogeneous and Monolithic 3D Integration Technology for Mixed-Signal ICs
mdpi.com
r Medial Words Sound Mat - Speech Pathology (teacher made)
twinkl.co.in
Solved: The graph of g consists of two straight lines and a semicircle ...
gauthmath.com
All Integration Formulas- PDF, List, Sheet for Class 12
adda247.com
NCERT Textbook: Integrals - Mathematics (Maths) for JEE Main and ...
edurev.in
Bilateral Coordination Activity Pack (teacher made)
twinkl.co.in
If point (0 , a) lies inside the triangle formed by the lines y+3x+2=0 ...
tardigrade.in
Rheologist gaze & solutions
rgees.in
what is the integration of dr by r square???????????????? - Brainly.in
brainly.in
Comprehensive Straight Line Formula Guide 2025 | CollegeSearch
collegesearch.in
The graph of g consists of two straight lines and a semicircle. use it ...
ask.learncbse.in
Indiranagar Metro Station Bangalore: Routes, Maps, Fares 2025
nobroker.in
USDMNT Chart, Rate and Analysis — TradingView
tradingview.com
Presentación: Todo sobre la letra R
twinkl.co.in
Integration of Cos X upon sin 3x - Brainly.in
brainly.in
Buy Service Integration and Management (Siam(r)) Foundation Study Guide ...
amazon.in
Purple Line Metro Bangalore: Stations, Map, Timing & Route 2025
nobroker.in
Re-Thinking Data Strategy and Integration for Artificial Intelligence ...
mdpi.com
PVC dryblend – Pneumatic conveying (horizontal material flow)
azo.com
DEFSYS SOLUTIONS
defsys.co.in
Buy Introduction to Counseling: Integration of Faith, Professional ...
amazon.in
Motion Fluid Technology
motionfluid.in
Van Der Waals Layer Transfer Of 2D Materials For Monolithic, 44% OFF
elevate.in
4pcs Sets AM45 R Line Front Grille Red + Fender Side R Line Sticker ...
amazon.in
DEFSYS SOLUTIONS
defsys.co.in
Line Drawing Of A Man (dessin au trait d'un homme) – Pablo Picasso ...
tallengestore.com
Litera R | Kolorowanka z literą R | Spółgłoski - Twinkl
twinkl.co.in
Solutions | Signode
signode.com
R-Loops and R-Loop-Binding Proteins in Cancer Progression and Drug ...
mdpi.com
Integration of e^x^2 ( e to the power x square) - Brainly.in
brainly.in
Classic Collection | Agora Fabrics
agorafabrics.in
US Military To Deploy Navy Ships, USS Gerald R Ford Closer To Israel To ...
timesnownews.com
0 to 100 000 Number Line Activity
twinkl.co.in
Bangalore Namma Metro Map
providentdeensgate.net.in
what is the integration of dr by r square???????????????? - Brainly.in
brainly.in
BitHuB
bithub.co.in
Related Searches
Odoo Integration Icon
Odoo Integration Platform
Odoo Features Integration
Odoo Integration with 3rd Party
Odoo E-Commerce Integration
Odoo Amazon Integration
Odoo and ADP Integration
Odoo Stripe Integration
Odoo Integration with Salesforce
Odoo Integration Icon Black
Odoo Integration for Websites
Odoo E-Commerce Integration Diagram
Odoo Integration Capabilities
Odoo API Integration with Third Application
Odoo Integration with Machine by Operator Updation
Simple Word Diagram for API Integration with Odoo ERP Finance Module
Odoo Whats App Integration
Odoo Ai
Examples of Odoo and Zara Integration
Odoo Accounting
Odoo Implementers
Odoo Office
Whats App Integration Odoo Website
Odoo ERP PNG
Integration De Systems Odoo CV
Odoo Integration SAP with API
Odoo and PayPal Integration
Odoo Whats App Integration with Business Profile
Odoo Dropbox Integration
Examples of Odoo SharePoint Integration in Odoo Interface
Odoo Apps Interfance
DHL Integration Odoo
Odoo CRM Teams Integration
Odoo Funny Integration with Machine by Human PPT Slide
Odoo System
CRM Odoo Tutorial
Odoo Infrastructure
Odoo CRM Dashboard
Odoo Subsystems
Odoo Marketing Automation with ERP Integration
Odoo Intégration SharePoint
Odoo Enterprise
R Zatca Phase 2 Integration with Odoo
Odoo Capacities
Odoo Iplementation
Odoo Transport Integraties
Odoo Consulting Banner
Odoo Modules
Odoo System Demo
Odoo PPT Presentation Slides with Integration Machine
Search
×
Search
Loading...
No suggestions found