Find Your Style
Women
Men
Accessories
Search for clothing, brands, styles...
×
Women
Men
Accessories
Perceiving Restoration
Search
Loading...
No suggestions found
Colaba’s Afghan Church Reopens After An INR 14 Cr Restoration
travelandleisureasia.com
INR Full Form: What is full form of INR?
bankersadda.com
Top 10 Countries Where INR Has the Highest Value in 2025
currentaffairs.adda247.com
Anand Kamalnayan Pandit — INR 8,660 Cr (Sri Lotus Developers & Realty ...
economictimes.indiatimes.com
Red Fort adopted by Dalmia for INR 250 million | Adopt a Heritage ...
architecturaldigest.in
A Guide On How To Convert INR To Euro On Your Europe Trip
traveltriangle.com
Anand Kamalnayan Pandit — INR 8,660 Cr (Sri Lotus Developers & Realty ...
economictimes.indiatimes.com
Explore the smoothest whiskey collection: Best Scotch under INR 2000
lifestyleasia.com
'Frivolous PIL': Supreme Court imposes INR 1 lakh costs on lawyer who ...
lawbeat.in
ValueQuest Enters PE Segment With INR 1,000 Cr Fund
businessoutreach.in
Ugro Capital Crosses Inr 10000 crore aum milestone launches 10k ...
psuconnect.in
KWD to INR conversionDownload it from KWD to INR conversion for free 7.99
durslt.du.ac.in
Bitcoin price today, BTC to INR live price, marketcap and chart | Suncrypto
suncrypto.in
hdfc bank exchange rate usd to inr today: Latest News & Videos, Photos ...
economictimes.indiatimes.com
Soft Robots’ Dynamic Posture Perception Using Kirigami-Inspired ...
mdpi.com
Mechanisms and Management of Thyroid Disease and Atrial Fibrillation ...
mdpi.com
Explore the concept of vision to teach students to experiment with what ...
azimpremjiuniversity.edu.in
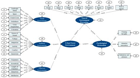
How Does the Urban Forest Environment Affect the Psychological ...
mdpi.com
How Does the Urban Forest Environment Affect the Psychological ...
mdpi.com
Restoration Benefit in Health Insurance Plans (Updated: 2024)
joinditto.in
Image Restoration and Image Degradation Model - Thus in restoration ...
studocu.com
How Does the Urban Forest Environment Affect the Psychological ...
mdpi.com
How Does the Urban Forest Environment Affect the Psychological ...
mdpi.com
Infinity Focus — Selah Mumbai
selahmumbai.com
Buy The Art of perceiving emotions : discovering the inner voice Book ...
amazon.in
How Does the Urban Forest Environment Affect the Psychological ...
mdpi.com
Buy Perceiving India: Insight and Inquiry Book Online at Low Prices in ...
amazon.in
How Does the Urban Forest Environment Affect the Psychological ...
mdpi.com
Corruption Perceptions Index 2024 Report by Transparency International
studyiq.com
Multi-Agent Multi-View Collaborative Perception Based on Semi ...
mdpi.com
Indian Financial System, 5e by H R Machiraju
vikaspublishing.com
The Irreducibility of Vision: Gestalt, Crowding and the Fundamentals of ...
mdpi.com
Reminiscence: Perceiving Space Through Memory and Body | CEPT - Portfolio
portfolio.cept.ac.in
The Action Cycle Theory of Perception and Mental Imagery
mdpi.com
Reminiscence: Perceiving Space Through Memory and Body | CEPT - Portfolio
portfolio.cept.ac.in
Buy Perceiving Rubrics of the Mind - 2nd Revised Edition Book Online at ...
amazon.in
Buy Perceiving in Depth: 3-Volume Set (Oxford Psychology Series) Book ...
amazon.in
Reminiscence: Perceiving Space Through Memory and Body | CEPT - Portfolio
portfolio.cept.ac.in
Coastal Wetlands Restoration: Public Perception and Community ...
amazon.in
Reminiscence: Perceiving Space Through Memory and Body | CEPT - Portfolio
portfolio.cept.ac.in
Reminiscence: Perceiving Space Through Memory and Body | CEPT - Portfolio
portfolio.cept.ac.in
GKids | Extra Sensory Perception (ESP)
gkids.in
Crash Course Psychology #7: Perceiving is Believing by Active Social ...
teacherspayteachers.com
Reminiscence: Perceiving Space Through Memory and Body | CEPT - Portfolio
portfolio.cept.ac.in
Buy Foundations of Perception Book Online at Low Prices in India ...
amazon.in
Perceiving in Advaita Vedanta: Buy Perceiving in Advaita Vedanta by ...
flipkart.com
Buy Applied Cognitive Psychology: Perceiving, Learning and Remembering ...
amazon.in
Buy The Blither-Blather of Perceiving Book Online at Low Prices in ...
amazon.in
Case Perceiving: Buy Case Perceiving by Khan L M Dr at Low Price in ...
flipkart.com
A Short note on Restoration period drama and prose - A Short note on ...
studocu.com
Crash Course Psychology #7: Perceiving is Believing by Active Social ...
teacherspayteachers.com
Fun Gateway Arena Pvt Ltd
fungatewayarenapvtltd.nowpay.co.in
World Restoration Flagships
studyiq.com
International Trade Settlement in Indian Rupee (INR)
taxguru.in
EIMOR Customs: Bikes, Helmets, Paint Job, Price in India
motoauto.in
USD/INR Breaking Imp. Trendline; Is Nifty 50 Topping Out? | Investing ...
in.investing.com
10 PPDT Images with stories
defenceguru.co.in
why restoration of stepwell important for urban cities
thesouthfirst.com
MCQ Unit-2[With Keys] - MCQs on Unit- 2 Attitude When perception ...
studocu.com
Buy Perceiving the Future through New Communication Technologies ...
amazon.in
International Trade Settlement in Indian Rupee (INR)
taxguru.in
Gold Necklace Set for Women | Buy Gold Necklace Set Online India ...
manubhai.in
Buy Diamond Necklace Online | Diamond Set Online Manubhai Jewellers
manubhai.in
Buy Perceiving Ordinary Magic: Science and Intuitive Wisdom Book Online ...
amazon.in
The restoration and preservation of historical buildings| Dream Space ...
ds-design.in
Focus on ‘adaptive reuse’ for Kolkata's heritage restoration: Experts ...
timesofindia.indiatimes.com
Buy Gold Pendant Set with Earrings Online India | Latest Gold Pendant ...
manubhai.in
Wedding Gold & Diamond Jewellery set with Price | Buy Bridal Gold ...
manubhai.in
Buy Dental Matrix Band, 50pcs Momar Restoration Matrix-Profecto ...
ubuy.co.in
Perceiving Prayer | CEPT - Portfolio
portfolio.cept.ac.in
Buy Otro modelo de percibir, conservar y gestionar el patrimonio ...
desertcart.in
EIMOR Customs: Bikes, Helmets, Paint Job, Price in India
motoauto.in
Dream Sutra: Perceiving Hidden Realms (Audio Download): Hingori and ...
amazon.in
Perceiving Prayer | CEPT - Portfolio
portfolio.cept.ac.in
Russell Brand Quote: “Love is the one thing we’re capable of perceiving ...
quotefancy.com
Perceiving the Other: Buy Perceiving the Other by unknown at Low Price ...
flipkart.com
Mohsin - Chandrapur,Maharashtra : MBBS student from Government College ...
superprof.co.in
Next tranche of Bharat Bond ETF opens tomorrow: 10 things on NFO | Mint
livemint.com
Mask of Soul Perception - bg3.wiki
bg3.wiki
Buy Indian Psychology of Perception Book Online at Low Prices in India ...
amazon.in
Gold Necklace Set with Price | Buy Gold Necklace Set Online
manubhai.in
Ayat Silver Nosepins
wizzowl.com
EIMOR Customs: Bikes, Helmets, Paint Job, Price in India
motoauto.in
Fairness and Explanation in AI-Informed Decision Making
mdpi.com
EIMOR Customs: Bikes, Helmets, Paint Job, Price in India
motoauto.in
EIMOR Customs: Bikes, Helmets, Paint Job, Price in India
motoauto.in
Cameras under 10000: Buy top digital cameras online in India (2024)
lifestyleasia.com
Sell USDT for IDR | USDT to IDR Calculator
binance.com
Unnao Rape Survivor's Mother Seeks Restoration Of CRPF Security ...
livelaw.in
EIMOR Customs: Bikes, Helmets, Paint Job, Price in India
motoauto.in
Holistic trading - Original concept from real trader: A way of ...
amazon.in
Collections
svbventures.in
EIMOR Customs: Bikes, Helmets, Paint Job, Price in India
motoauto.in
BAJAAO.COM - Buy Gibson AIGG-RK1 Vintage Reissue Guitar Restoration Kit ...
bajaao.com
EIMOR Customs: Bikes, Helmets, Paint Job, Price in India
motoauto.in
Diamond Necklace Designs | Buy Diamond Necklace Set Online at Best ...
manubhai.in
EIMOR Customs: Bikes, Helmets, Paint Job, Price in India
motoauto.in
RBI’s short USD/INR forward book remains stable- analysis By Investing.com
in.investing.com
EIMOR Customs: Bikes, Helmets, Paint Job, Price in India
motoauto.in
Buy Sensation and Perception Book Online at Low Prices in India ...
amazon.in
Perceiving Prayer | CEPT - Portfolio
portfolio.cept.ac.in
EIMOR Customs: Bikes, Helmets, Paint Job, Price in India
motoauto.in
EIMOR Customs: Bikes, Helmets, Paint Job, Price in India
motoauto.in
EIMOR Customs: Bikes, Helmets, Paint Job, Price in India
motoauto.in
Customer perception: Definition, importance & how to improve it
zendesk.com
**Page Title:** "Top 10 Saree Trends Every Woman Must Know in 2024 ...
sanjarcreation.com
Buy Antique Set Online | Antique Set by Manubhai.
manubhai.in
Sri Lanka and Russia in talks to use the rupee in foreign trade
currentaffairs.adda247.com
USD/INR Cracks Big: Falls 2% in 4 Days! | Investing.com India
in.investing.com
Perception
forms.perception.outr.org.in
Buy Gold Set Online | Gold Set by Manubhai.
manubhai.in
EIMOR Customs: Bikes, Helmets, Paint Job, Price in India
motoauto.in
How Many Meters of material is Needed for Blouse stitching? (With Size ...
tailorkadai.in
Buy Antique Set Online | Antique Set by Manubhai.
manubhai.in
Thyrocare Founder Partners With YEA and Magnifiq Capital Trust to ...
businessoutreach.in
EIMOR Customs: Bikes, Helmets, Paint Job, Price in India
motoauto.in
Buy Gold Earrings Online | Gold Earrings by Manubhai.
manubhai.in
From Black Holes To WormHoles, Physics You Need To Understand Before ...
in.mashable.com
EIMOR Customs: Bikes, Helmets, Paint Job, Price in India
motoauto.in
- Photogallery
photogallery.indiatimes.com
Related Searches
Judging vs Perceiving MBTI
Perceiving Over Judging
Perceiving Personality
Judging or Perceiving
Judging versus Perceiving
Perceiving Person
Perceiving the Arts
Perceiving the World
Perceiving the Self
Perceiving Emotions
Perceiving vs Judging Personality Type
Judging V Perceiving
Brain Perceiving Something
Seeing and Perceiving
Perceiving Knowledge
Judgement vs Perceiving
Judging and Perceiving Difference
Judging Over Perceiving Meaning
Reasoning and Perceiving
Judging vs Perceiving Cartoon
Myers-Briggs Judging vs Perceiving
Perceive Meaning
Perceiver
Sensing Perceiving
Amodal
Perceiving Functions
Judging vs Perceiving Meme
Different Ways of Perceiving
Judging vs Perceiving Examples
Judger Perceiver
Perceiving Object
Perceive Means
Perceived Meaning
Intuiting
Perceiving Characteristic
Perception of Others
Judging VZ Perceiving
Perceiving Ype
Perceive Definition
Perceiving Others Quotes
Perception Bias
Preceving
Perception Clip Art
Perception Synonym
Perceiving without Seeing
Difference Between Judging and Perceiving
Perceiving and Presenting Self
Perceiving Is Believe
Judging Perceiving 中文
Perceptive Meaning
Search
×
Search
Loading...
No suggestions found