Find Your Style
Women
Men
Accessories
Search for clothing, brands, styles...
×
Women
Men
Accessories
Qualcast 35s Parts Diagram
Search
Loading...
No suggestions found
CMCMW220P2 | RIDING MOWER/TRACTOR | GAS | CRAFTSMAN | null | ServiceNet
toolservicenet.com
Beginner's Guide to Film Photography
purposestudios.in
Explanation of Voltage and Current Input Wiring Diagram for ION8650 ...
se.com
Buy First4spares double feed spool & line for most Grizzly, Performance ...
desertcart.in
Manufacturing Processes-I
msvs-dei.vlabs.ac.in
In-Vehicle Gateway ECU Applications - TDK | Mouser
mouser.in
CMCMW220P2 | RIDING MOWER/TRACTOR | GAS | CRAFTSMAN | null | ServiceNet
toolservicenet.com
Komatsu PC35MR-3 Crawler Excavator Pdf Operation and Maintenance Manua ...
manualkarts.com
Tonneau Cover Parts Diagram - Fill Online, Printable, Fillable, Blank ...
pdffiller.com
Effect of Aging Treatment on Microstructural Evolution of Rapidly ...
mdpi.com
SEL1635GM2 | Lenses | Sony India
sony.co.in
SADAIV NIPUN Powered by GX35 Brush Cutter Parts Flywheel Fly Wheel ...
amazon.in
Phasor Diagrams for Transformer on Load - Single Phase Transformer
eee.poriyaan.in
Harris Institute Of Technical Training Reference Manuals, 60% OFF
ahalia.ac.in
A piece of wire having resistance R is cut into four equal parts.(i ...
brainly.in
10 plantillas de diagramas ER para agilizar los sistemas de gestión ...
edrawsoft.com
Su-35S Flanker E Blue 25, 22nd IAP, 303rd DPVO, 11th Air Army, VKS ...
hobbymasterarchive.org
Entity-Relationship (ER) Diagram Symbols and Notations | EdrawMax
edrawsoft.com
10 plantillas de diagramas ER para agilizar los sistemas de gestión ...
edrawsoft.com
Two Stroke Engine
dieselenginenotebook.hostgator.co.in
A piece of wire of resistance R is cut into three equal parts. These ...
iqclasses.in
Skoda Rapid spare parts | Buy used spare parts | Partfinder India
partfinder.in
How To Wire Install A 3-Phase KWh Energy Meter? NEC IEC, 43% OFF
ahalia.ac.in
Parts of a Computer Poster,Computing
twinkl.co.in
Sukhoi Su-27 Flanker : Russia's Eagle Killer - Team-BHP
team-bhp.com
Comprendre les diagramme de flux de données | Lucidchart
lucidchart.com
Architectural Diagrams: Types, Uses & Best Practices
novatr.com
Parts of a Plant Diagram, Functions and Plants Types
careerpower.in
Insect Body Parts | Fill in the Blanks Worksheet
twinkl.co.in
SEL1635GM2 | Lenses | Sony India
sony.co.in
Parts of a Tree, Names and Their Functions
careerpower.in
SOULWIT Replacement Headband Kit for Bose QC35 & QuietComfort 35 II ...
amazon.in
Automobile Brakes - A Short Course on How They Work | CarParts.com
carparts.com
Plant Cell Diagram, Structure, Types and Functions
careerpower.in
What are the main parts of plants ? How do they help plants ? - Brainly.in
brainly.in
Diagram Of Brain - Structure, Part Of Brain
pw.live
Human Brain Diagram, Parts and Functions
careerpower.in
the different parts of a plant cell - Brainly.in
brainly.in
Cantilever Beam Shear Force And Bending Moment Diagram | Shear And ...
constructioncivilengineering.com
6. Label the given diagram of Bunsen burner with the phrases given ...
brainly.in
Flow Diagram for Plastic Recycling
icpe.in
Human Eye And Defects Of Vision | Science Vision
sciencevision.in
Wiley X WX Vapor Replacement Parts - Smoke Grey - 1 out of 3 models
opticsplanet.com
What Is The Water Cycle For Kids? | Water Cycle Facts
twinkl.co.in
Sustainable Hybrid Marine Power Systems for Power Management ...
mdpi.com
ACE COMBAT™ 7: SKIES UNKNOWN
playstation.com
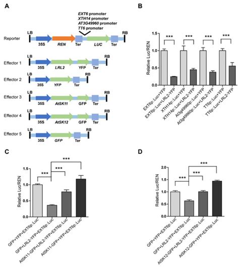
AtSK11 and AtSK12 Mediate the Mild Osmotic Stress-Induced Root Growth ...
mdpi.com
Explain the working of human ear with the help of a diagram - Brainly.in
brainly.in
a piece of wire of resistance R is cut into five equal parts these ...
brainly.in
Toyo Open Country AT3 Vs Nitto Ridge Grappler Check Out, 49% OFF
iiitl.ac.in
Détourner Saleté Montagnes raspberry pi pico arduino pinout Amuser Aube ...
collegeofartsandcraftspu.in
Construct a E-R Diagram for a Hospital with a set of patients and a set ...
brainly.in
class 8 Cell - Structure and Function Short notes science chapter 8 ...
reliableeducationgroups.in
Draw a labelled diagram of functional unit of kidney - Brainly.in
brainly.in
Grade R LS - Activity Sheet: Parts of My Body (CAPS Aligned)
twinkl.co.in
Databases: ISRO2017-8
gateoverflow.in
Demonstrate a Use Case diagram using Unified Modeling Notation for an ...
brainly.in
DRDO Seeks Indian Industry Participation To Develop SATCOM Data Link ...
aame.in
Buy Skyline Gt-r Nismo Dress-up Parts Set Tamiya 12608 Online at ...
desertcart.in
Online Examination System, PHP and MySQL Project Report Download
programmer2programmer.net
Buy McCulloch CS 35S Petrol Chainsaw: 35cc, 14 Inch Bar Length, 52 ...
desertcart.in
Lamina of a Leaf: Definition, Different Parts, Functions, Importance ...
collegesearch.in
Experion Heartsong, Sector 108, Dwarka Expressway, Gurgaon
abcbuildcon.in
Wartsila 6R22 and Wartsila 8R22 Spare Parts For Sale | Used & Unused ...
marine-engines.in
Buy 2.5" Lift Kit For 2018-2022 Jeep Wrangler JL JLU, 2.5" Front +2.5 ...
desertcart.in
Related Searches
Qualcast Classic 35s Parts Diagram
Qualcast 35s Parts List
Qualcast 43s Parts Diagram
Qualcast 35s Carburettor Diagram
Qualcast 35s Manual Diagram
Qualcast 35s Spares
Qualcast Xsz41d Parts Diagram
Qualcast Mower Parts
Qualcast Strimmer Parts Diagram
Qualcast Spare Parts Diagram
Qualcast Cdb30a Parts Diagram
Suffolk Punch Spares Diagram
Qualcast Panther Parts Diagram
Qualcast Turbo Parts Diagram
Qualcast Classic 35s F016305542 Parts Diagram
Qualcast Xss41d Parts Diagram
Qualcast 35s Carb Diagram
Qualcast Classic 35s Lawnmower Parts Diagram
Qualcast Sds2810 Parts Diagram
Qualcast 35s Sporty Parts
Qualcast Xsz46d SD Parts Diagram
Qualcast PC40 Chainsaw Parts Diagram
Qualcast 35s Lawn Mower Carburetor Diagram
Qualcast Replacement Parts Diagram
Qualcast Punch 35 Parts Diagram
Suffolk Punch 17s Parts Diagram
Qualcast 35s Assembly Diagram
eSpares Qualcast Parts Diagram
Qualcast Lawn Mower Parts Diagram
Qualcast Petrol Chainsaw Parts Diagram
Atco 14s Parts Diagram
Qualcast Meh1733r Parts Diagram
Qualcast Grl 750 Parts Diagram
Qualcast Engine Parts
Qualcast Xsz51c SD Parts Diagram
Qualcast Classic 35s Carburettor Setup
Qualcast 35s Electrical Parts
Qualcast 35 S Wiring Harness Diagram
Qualcast Clmb3634m Parts Diagram
Qualcast Classic 35s F016306242replacement Parts
Qualcast Parts 35s Clyinder
Qualcast Starter Pawl Parts Diagram
Atco Qualcast Fo16303842 Parts Diagram
UFP A70 Parts Diagram
Qualcast Hedge Hc60 Parts Diagram
Inside Carburetor Qualcast 35s Parts
Petrol Jet Wash Parts Diagram
Qualcast Pressure Washer Parts Diagram
Atco Balmoral 20s Parts Diagram
Cobra Lawn Mower Parts Diagram
Search
×
Search
Loading...
No suggestions found