Find Your Style
Women
Men
Accessories
Search for clothing, brands, styles...
×
Women
Men
Accessories
Recursive Error
Search
Loading...
No suggestions found
Ola’s Cloud Migration, Awfis’ Strong Debut, Avendus Launches INR 3,000 ...
startupchai.in
End of season sale| Kids EOSS clearance Buy for INR 3499 or more & Get ...
adidas.co.in
End of season sale| Kids EOSS clearance Buy for INR 3499 or more & Get ...
adidas.co.in
End of season sale| Kids EOSS clearance Buy for INR 3499 or more & Get ...
adidas.co.in
End of season sale| Kids EOSS clearance Buy for INR 3499 or more & Get ...
adidas.co.in
End of season sale | Women EOSS clearance Buy for INR 3499 or more ...
adidas.co.in
Understanding the Saudi Riyal Currency | INR to SAR
orientexchange.in
End of season sale| Kids EOSS clearance Buy for INR 3499 or more & Get ...
adidas.co.in
Oman Air Mistake Fare(?)-Delhi-Tehran (Iran) return for INR 6800! - The ...
airlineblog.in
adidas EOSS 2023 | Buy for INR 3499 or more & Get Flat INR 500 Off ...
adidas.co.in
Oman Air Mistake Fare(?)-Delhi-Tehran (Iran) return for INR 6800! - The ...
airlineblog.in
find fractional error in { R=x/(x+y) } - Brainly.in
brainly.in
Quick Sort | Ujjwalit
ujjwalit.co.in
Hashing Apples, Bananas and Cherries | Pascal Junod
crypto.junod.info
Introduction to Recursion
thejat.in
Tutorial - Understanding Recursion - Hoptop Online Judge
hpoj.cb.amrita.edu
Linear Regression in R (R Tutorial 5.1) Video Lecture - Mastering R ...
edurev.in
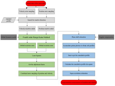
Comprehensive Measurement of Position and Velocity in the Transverse ...
mdpi.com
Comprehensive Measurement of Position and Velocity in the Transverse ...
mdpi.com
Recursion In Java : Example
minigranth.in
Systematic and Random Errors - Physics for Grade 12 PDF Download
edurev.in
JEE Mains Previous Year Questions (2021): Units and Measurements ...
edurev.in
If error in radius is 3% what is error in volume of sphere a) 3% b)27 c ...
brainly.in
Language Processor: - Smart Learning
thedigitalfk.in
Comprehensive Measurement of Position and Velocity in the Transverse ...
mdpi.com
Diagnosis and Management of Inborn Errors of Metabolism in Adult ...
mdpi.com
Comprehensive Measurement of Position and Velocity in the Transverse ...
mdpi.com
9. The range R of a projectile which starts with a velocity v at an ...
brainly.in
For two resistors R1 and R2 connected in parallel , find the relative ...
brainly.in
If the percentage error in the measurement of voltage is 5% and that in ...
brainly.in
Model-Based Recursive Partitioning with Adjustment for Measurement ...
amazon.in
Tutorial - Understanding Recursion - Hoptop Online Judge
hpoj.cb.amrita.edu
If, R = a² √b c4d and percentage error in measurement of a, b, c and d ...
brainly.in
Sources of Errors March 2021 - POTENTIAL SOURCES OF ERROR A good ...
studocu.com
Comprehensive Measurement of Position and Velocity in the Transverse ...
mdpi.com
Compiler Design: Remove Left recursion from context free grammer
gateoverflow.in
Comprehensive Measurement of Position and Velocity in the Transverse ...
mdpi.com
Refractive Errors Causes, Types, And Treatment Process
pw.live
the resistance R =V/I where v= (100+-5) and I = (10+-0.2) find % error ...
brainly.in
Questions and Answers, CBSE, ICSE Solutions CBSE, ICSE Study Materials ...
smartindia.net.in
Diagnosis and Management of Inborn Errors of Metabolism in Adult ...
mdpi.com
How to fix error 404 not found
hostinger.in
Explain Positive And Negative Error of Micrometer screw gauge with ...
brainly.in
Elimination OF LEFT Recursion - ELIMINATION OF LEFT RECURSION AND LEFT ...
studocu.com
Error 404: What It Is and How to Fix It in Four Simple Steps
hostinger.in
Tower of Hanoi recursion game algorithm explained - Codeamy: Learn ...
codeamy.in
What Is Recursion in Programming? - Indianet- News
indianet.co.in
41. the recursion relation to solve x= e using newton-raphson's method ...
scoop.eduncle.com
Comprehensive Measurement of Position and Velocity in the Transverse ...
mdpi.com
Recursive And Explicit Formulas Worksheet - Fill Online, Printable ...
pdffiller.com
C program to find factorial using recursion and pointers - Brainly.in
brainly.in
Bairstow Method
archive.nptel.ac.in
The resistance R=V/I whereV = (100 ± 5)V and I = (10 ±0.2)A. Find ...
brainly.in
Errors in Surveying Measurements | Types of Errors in Surveying
constructioncivilengineering.com
The resistance R =V/I where V=(100_+5) V & I = (10_+0.2)A. Find the ...
brainly.in
the resistance R =V/i. where V=(100+- 5) volts and ( 10+-0.2) amperes ...
brainly.in
find fractional error in { R=x/(x+y) } - Brainly.in
brainly.in
In an experiment on Ohm’s law, voltage drop across a resistor has been ...
brainly.in
VR Creatives Mix Note Counting Machine Old & New INR- Rs.10, 20 ...
amazon.in
Cloudflare Error 521: Learn 4 Methods to Fix this Problem
hostinger.in
[Expert Answer] the resistance r =v/i where v = (100+_5 )v and I = (10 ...
brainly.in
Bairstow Method
archive.nptel.ac.in
what is error? types of error? - Brainly.in
brainly.in
Difference Between Recursion and Iteration - Difference Between ...
studocu.com
Bairstow Method
archive.nptel.ac.in
Bairstow Method
archive.nptel.ac.in
Compiler Design notes pdf- 25 grammar is left recursive. Algorithm for ...
studocu.com
VR Creatives Mix Note Counting Machine Old & New INR- Rs.10, 20 ...
amazon.in
What is 5xx Server Error? | Sitechecker Wiki
sitechecker.pro
RECursion
recursionnitd.in
English correct the errors in this paragraph And rewrite it - Brainly.in
brainly.in
Introduction to Recursion
thejat.in
Bairstow Method
archive.nptel.ac.in
VL - Input-Pins - bug - Forum
forum.vvvv.org
ChatGPT-4 Makes Spelling Mistake, Image Goes Viral
indiatimes.com
the resistance R = V/I where v= 100 +- 5 volts and i=10+- 0.2 ampere ...
brainly.in
HP Notebook PCs - 601 or 60X error is displayed on a black screen | HP ...
support.hp.com
Bairstow Method
archive.nptel.ac.in
USD/INR Cracks Big: Falls 2% in 4 Days! | Investing.com India
in.investing.com
Network theorems: PHC504
people.iitism.ac.in
VR Creatives Mix Note Counting Machine Old & New INR- Rs.10, 20 ...
amazon.in
Dsa - DSA - EXPERIMENT - 01 SORTING ALGORITHMS NON RECURSIVE INSERTION ...
studocu.com
Correcting Sentences Worksheets 6th Grade | Twinkl USA
twinkl.co.in
Uttrakhand Excise Management System
uttrakhandexcise.org.in
What do you mean by error in a measurement? Briefly explain the ...
brainly.in
India shining: Rupee inches closer to becoming international currency ...
timesnownews.com
Daa Answersheet - 1)Write non recursive algorithm to find maximum ...
studocu.com
Design and Implementation of an Anthropomorphic Robotic Arm Prosthesis
mdpi.com
Fillable Online Thinking Error Exercise Fax Email Print - pdfFiller
pdffiller.com
A potential difference v=(100 +-2)volt .when applied across aresistence ...
brainly.in
What is 421 Page Expired 📖 How To Fix It?
sitechecker.pro
D-mint 2023 bessie coleman quarter error Washington | Ubuy India
ubuy.co.in
JEE Mains Previous Year Questions (2021): Units and Measurements ...
edurev.in
International Trade Settlement in Indian Rupee (INR)
taxguru.in
J. Edit the given passage by underlining the errors in collocations ...
brainly.in
Grammar DOC - Topic - V Grammar COMMON ERRORS IN ENGLISH Errors in ...
studocu.com
Acoustic Echo Cancellation with the Normalized Sign-Error Least Mean ...
mdpi.com
Common Errors In English Writing: Learn To Master The Art Of Speaking ...
amazon.in
The resistance R is the ratio of potential difference V and current I ...
brainly.in
If the distance between two particles is increased by 2%,then the force ...
brainly.in
01-recursion - Recursion notes - The control of a large force is the ...
studocu.com
Events
recursionnitd.in
Jasvin-Antique, Jasvin Antique numismatic items, JASVIN-ANTIQUE
jasvin-antique.in
Artificial Intelligence( Transition Network) - Artificial Intelligence ...
studocu.com
Uttrakhand Excise Management System
uttrakhandexcise.org.in
9. The range R of a projectile which starts with a velocity v at an ...
brainly.in
The height and radius of a cylinder are equal, An error of 2 % is made ...
brainly.in
USD/INR Breaking Imp. Trendline; Is Nifty 50 Topping Out? | Investing ...
in.investing.com
STAMP PAPER (INR 500) • Benir e-Store Solutions
benir.in
STAMP PAPER (INR 100) • Benir e-Store Solutions
benir.in
Primitive-recursion-universality - 1 CSL705: Theory of Computation ...
studocu.com
Sri Lanka and Russia in talks to use the rupee in foreign trade
currentaffairs.adda247.com
Network theorems: PHC504
people.iitism.ac.in
Correcting Errors in Verb Mood by Hina School | TPT
teacherspayteachers.com
Parichay
parichay.nic.in
Convert python objects into dictionaries
vojtechstruhar.com
Fix Hard Drive Error on Dell Laptop
stellarinfo.co.in
Indonesian Rupiah - Buy IDR Currency Online in India
makemytrip.com
Maruti dealers and showrooms in Ahmedabad | Kiran Maruti
kiranmotors.co.in
the resistance R=I/v, where v=(100+or-5)v and I=(10+or-0.2)A. find the ...
brainly.in
Related Searches
R Error Message
R Standard Error
R Error Output
Computer Error Codes
R Fetal Error
Standard Error R Code
R Studio Error
How to Calculate Standard Error INR
Compute Standard Error INR
Program Error
R Session Error
Nice Error Plot R
R Studio Error Messages
Error Bar Plot R
RSTR Error Virus
Not in R
Xmit Error
Error INR in New Script
R.Erry
R Error Bar
Not Meaningful to Factors R Error
Difference Between Error and Exception INR
R Posit Deployment Error
R Studio Fatal Error
Error Unexpected Symbol INR
R Fetal Error Window
R63 Fatal Error
Graph True Error INR
Make Not Found R Studio Error
R Has Encountered a Fatal Error
R 2 From Std. Error
How to Put Error Is True On R Code
R Installation Problem Error
KH 4083 Error R
Garland Error 54R
R Has Encountered a Fatal Error Bomb
R Studio Object Not Found Error
Error Term INR Out Pit
R Curb Testing Error Interpretation
How to Find Out of Sample Error INR After Training
Code for Standard Error in Rhow to Get Standardx Error INR
Software Error
Types of Error Messages INR Shiny
Erro in Cersive
Difference Between Warning and Error Message
R Session Aborted Fatal Error
Sript Error Bar with Ci Manual INR
Atomic Vectors
Ritter Bader Out R Error Code
Error Formula INR for Experimental Design
Search
×
Search
Loading...
No suggestions found