Find Your Style
Women
Men
Accessories
Search for clothing, brands, styles...
×
Women
Men
Accessories
Reprograming Memories
Search
Loading...
No suggestions found
INR Full Form: What is full form of INR?
bankersadda.com
Philips Remote Inr Order Form - Fill Online, Printable, Fillable, Blank ...
pdffiller.com
Anand Kamalnayan Pandit — INR 8,660 Cr (Sri Lotus Developers & Realty ...
economictimes.indiatimes.com
Ugro Capital Crosses Inr 10000 crore aum milestone launches 10k ...
psuconnect.in
Explore the smoothest whiskey collection: Best Scotch under INR 2000
lifestyleasia.com
BTC to INR Converter, Convert Bitcoin to INR Exchange 2022 - Exchanger24
exchanger24.org
KWD to INR conversionDownload it from KWD to INR conversion for free 7.99
durslt.du.ac.in
CA Fresher bags INR 49.20 Lakhs Package in 58th ICAI Campus Placement Event
taxscan.in
ValueQuest Enters PE Segment With INR 1,000 Cr Fund
businessoutreach.in
Lava Yuva Pro is a new sub-8000 INR phone with triple cameras and a ...
digit.in
Tom Cruise's anti-ageing 'poop' facial costs INR 14,000 per sitting ...
timesofindia.indiatimes.com
Polygon price today, MATIC to INR live price, marketcap and chart ...
suncrypto.in
India Saves INR 35,000 Crore By Buying Discounted Oil from Russia » Car ...
carblogindia.com
Can realization of export proceeds be in INR in India?
howtoexportimport.com
Value 360 announces it closed Q1 2024-25 with INR 10… | PRmoment.in
prmoment.in
Dhruv Dhanraj Bahl, former CEO of BharatPe, launches an INR 120 crore ...
businessoutreach.in
Bollywood Celebrity | Inside Aishwarya Rai Bachchan's INR 21cr ...
architecturaldigest.in
BSNL 146 INR Special Prepaid Plan Price in India - Buy BSNL 146 INR ...
flipkart.com
Sundar Pichai: Google unveils 4-step plan for 75,000 Cr INR digital ...
economictimes.indiatimes.com
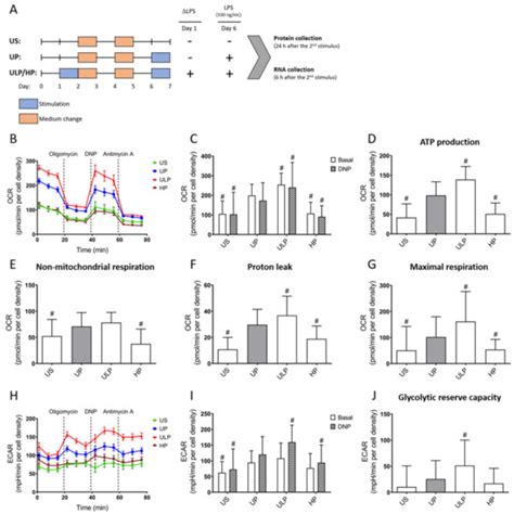
The Role of the Pathogen Dose and PI3Kγ in Immunometabolic ...
mdpi.com
The Role of the Pathogen Dose and PI3Kγ in Immunometabolic ...
mdpi.com
The Role of the Pathogen Dose and PI3Kγ in Immunometabolic ...
mdpi.com
The Role of the Pathogen Dose and PI3Kγ in Immunometabolic ...
mdpi.com
MicroRNA Roles in Cell Reprogramming Mechanisms
mdpi.com
Cell Transdifferentiation and Reprogramming | Encyclopedia MDPI
encyclopedia.pub
Cell Transdifferentiation and Reprogramming in Disease Modeling ...
mdpi.com
Accounting for Management: Text and Cases, 3e by S.K. Bhattacharyya ...
vikaspublishing.com
Role of YAP as a Mechanosensing Molecule in Stem Cells and Stem Cell ...
mdpi.com
Metformin Treatment or PRODH/POX-Knock out Similarly Induces Apoptosis ...
mdpi.com
1 million dong in indian rupees - Brainly.in
brainly.in
Tour Package 4 Days
olankatravels.in
Capture Those Memories: This App Allows You To Get Your Photos Printed ...
lbb.in
Now Make Your Children & Their Friends Have Memories Within The City ...
lbb.in
Gold Necklace Set for Women | Buy Gold Necklace Set Online India ...
manubhai.in
Recombinant Virus Quantification Using Single-Cell Droplet Digital PCR ...
mdpi.com
Buy Gold Bangles Online India with Latest Designs - Manubhai Jewellers
manubhai.in
Hurun India 2025: 10 billionaire Indians who entered the rich list this ...
economictimes.indiatimes.com
MGT-6 Form Filing Process and Key Requirements
taxguru.in
USD/INR at Record High! Why RBI is Failing to Curb the Rupee’s Fall ...
in.investing.com
All you need to know about Mukesh Ambani's sister, Nina Kothari
lifestyleasia.com
Hurun India 2025: 10 billionaire Indians who entered the rich list this ...
economictimes.indiatimes.com
GLUT-1 Enhances Glycolysis, Oxidative Stress, and Fibroblast ...
mdpi.com
Diamond Necklace Designs | Buy Diamond Necklace Set Online at Best ...
manubhai.in
Diamond Earrings Designs | Buy Diamond Earrings Online India - Manubhai ...
manubhai.in
Buy Gold Ring Online | Gold Ring by Manubhai.
manubhai.in
Thyrocare Founder Partners With YEA and Magnifiq Capital Trust to ...
businessoutreach.in
Buy Antique Set Online | Antique Set by Manubhai.
manubhai.in
Buy Antique Set Online | Antique Set by Manubhai.
manubhai.in
Mitochondrial Metabolism in PDAC: From Better Knowledge to New ...
mdpi.com
Skydiving in Pondicherry - A Thrilling Adventure Experience
dreamadventures.in
Rupee Depreciation: Will India's Exports Stand To Gain? | Investing.com ...
in.investing.com
Personalized Photo Calendars 2023 | Optimalprint | Optimalprint
optimalprint.in
Hurun India 2025: 10 billionaire Indians who entered the rich list this ...
economictimes.indiatimes.com
8 tips to reprogram your subconscious mind - Matrrix
matrrix.in
Personalized Photo Calendars 2023 | Optimalprint | Optimalprint
optimalprint.in
Contact-us – Permanent Magnets Ltd
pmlindia.com
Gold Necklace Set with Price | Buy Gold Necklace Set Online
manubhai.in
Sell 1INCH for NZD | 1INCH to NZD Calculator
binance.com
Warfarin R-Isomer | CAS No- 5543-58-8 | NA
chemicea.com
Hurun India 2025: 10 billionaire Indians who entered the rich list this ...
economictimes.indiatimes.com
Buy Corsica Memories Aluminum Double Foldable Photo Frame - 16x12cm ...
homecentre.in
Gold Necklace Set for Women | Buy Gold Necklace Set Online India ...
manubhai.in
8 Obat Stroke yang Efektif dan Tersedia di Apotik - Alodokter
alodokter.com
Total Postural Reprogramming Paperback – May 1, India | Ubuy
ubuy.co.in
Buy Gold Pendant Set with Earrings Online India | Latest Gold Pendant ...
manubhai.in
Buy Corsica Memories Aluminium Photo Frame - 13x18cm from Home Centre ...
homecentre.in
Decoding the shocking ending of 'Tumbbad' movie | Lifestyle Asia India
lifestyleasia.com
Buy Corsica Memories Aluminium Photo Frame - 12.7x10cm from Corsica by ...
homecentre.in
Diamond Necklace Designs | Buy Diamond Necklace Set Online at Best ...
manubhai.in
Back To Black: | Grazia India
grazia.co.in
Manubhai Jewellers | Gold & Diamond Jewellers in Borivali, Mumbai
manubhai.in
Buy Gold Earrings Online | Gold Earrings by Manubhai.
manubhai.in
The Changing Skyline of Oragadam
magicbricks.com
**Page Title:** "Top 10 Saree Trends Every Woman Must Know in 2024 ...
sanjarcreation.com
21st December Daily Current Affairs 2022: Today GK Updates for Bank Exam
bankersadda.com
ROUND BAG | Baglo
baglo.co
Buy Antique Set Online | Antique Set by Manubhai.
manubhai.in
Swiss Franc (CHF) - Buy Switzerland Currency Online India
makemytrip.com
Light Weight & Daily Wear Gold Necklace Set Designs (2025) | Buy Gold ...
manubhai.in
HDAC2- and EZH2-Mediated Histone Modifications Induce PDK1 Expression ...
mdpi.com
Luthra And Luthra, Atozlearn Edutech Private Limited, Ixambee, Fundraise
livelaw.in
Mumbai Indians: 5 players MI can release ahead of IPL 2026 auction ...
crickettimes.com
Buy Corsica Memories Aluminium Photo Frame - 12.7x10cm from Corsica by ...
homecentre.in
USDINR – Is It A Price Action Pullback Or Shakeout ? | Investing.com India
in.investing.com
Personalized Photo Calendars 2023 | Optimalprint | Optimalprint
optimalprint.in
Buy Corsica Memories Aluminum Double Foldable Photo Frame - 16x12cm ...
homecentre.in
Watch Khelna Bari TV Serial 27th October 2022 Full Episode 163 Online ...
zee5.com
Run Jump - Mocap.in
mocap.in
30+ Best Nepal Tour Packages from India, 2026 Rates
holidaystonepal.in
Hurun India 2025: 10 billionaire Indians who entered the rich list this ...
economictimes.indiatimes.com
'Crazxy' ending explained: Will Abhimanyu get out of the ethical trap?
lifestyleasia.com
Learning Mandala and Doing Business in It Are Two Different Learnings ...
nehascreations.com
30+ Best Nepal Tour Packages from India, 2026 Rates
holidaystonepal.in
Buy Bright Detailed Large Green colored Pendant Gold Choker Necklace ...
manubhai.in
Buy Valentino Memories Metallic Photo Frame from Home Centre at just ...
homecentre.in
Stand out navy blue corset top – Kostume County
kostumecounty.com
Franchise
tamilpaal.in
Buy Antique Ring Online | Antique Ring by Manubhai.
manubhai.in
Buy Gold Set Online | Gold Set by Manubhai.
manubhai.in
Jackie Shroff net worth: A look at the Apna Bhidu's cars, houses and more
lifestyleasia.com
Buy LAUNCH X431 PAD V 10.1' ECU Online Programming Tool, J2534 ...
ubuy.co.in
Buy Cash Quotation Meals and Memories Hanging Picture Frame -18 x 35 cm ...
homecentre.in
💫 Chennai Brides and Busy Bees, This Is Your Sign! – Tailor Kadai
tailorkadai.in
Buy Valentino Memories Metallic Photo Frame from Home Centre at just ...
homecentre.in
New alcohol launches by Indian brands in 2025 | Lifestyle Asia India
lifestyleasia.com
Wedding Gold & Diamond Jewellery set with Price | Buy Bridal Gold ...
manubhai.in
Priti Pratap Singh opens the doors to her Delhi home, where memories ...
architecturaldigest.in
India Tourism
traveltrendstoday.in
I have the power to Repro... | Quotes & Writings by Yahanka Nayak ...
yourquote.in
Sunil Gavaskar urged BCCI to restrict Salary for uncapped players to ...
bhaskarenglish.in
Nepal : 30 Best Nepal Tour Packages from India, 2026 Rates
holidaystonepal.in
Hairstyle & Haircare for Men 2023 | Best Men's Haircuts 2023 | Hair ...
mensxp.com
Manubhai Jewellers | Gold & Diamond Jewellers in Borivali, Mumbai
manubhai.in
Buy INR's Farm Fresh Premium Pellets Food for Rabbits | 1 KG Advanced ...
amazon.in
Buy Elaborate Gold Pendant And Earrings Set Online | Elaborate Gold ...
manubhai.in
Nepal : 30 Best Nepal Tour Packages from India, 2026 Rates
holidaystonepal.in
Plus Size Black Red SnugWeave™ Winter Kurta
amydus.com
King Size Imperious Medicated Orthopedic Medium Firm Memory Foam Mattr
ouchcart.com
30+ Best Nepal Tour Packages from India, 2026 Rates
holidaystonepal.in
Top 10 Best Colour Combinations for Sarees in 2024
hutsandlooms.com
Related Searches
Cell Reprogramming
Direct Reprogramming
Cellular Reprogramming
Reprogramming Factors
Epigenetic Reprogramming
Gene Reprogramming
T-cell Reprogramming
Brain Reprogramming
Scnt
Cell Fate Reprogramming
IPSC Reprogramming
Metabolic Reprogramming
Partial Reprogramming
Reprogram
Stem Cell Reprogramming
Reprogramming Mechanism
Cardiac Reprogramming
Mechanic Reprogramming
Reprogramming Diagram
Reprogramming Aging
Chemical Reprogramming
Somatic Cell Reprogramming
On the Fly Reprogramming
Lysosome
Neuro Reprogramming
Rapid Reprogramming
Sheep Reprogramming
Reprogramming Methods
Neuronal Reprogramming
Nuclear Reprogramming
Reprogramming Sequence
Reprogramming Visual
IPSC Cells
What Is Direct Reprogramming
Stem Cell Process
Below Threshold Reprogramming
Cancer Cell Metabolism
Stem Cell Gene Therapy
Senescence Reprogramming
Somatic Cell Cloning
Adult Cell Reprogramming Key Process
Reprogramming Drawing
Reprogramming Software
Clone and Reprogramming
Bios Reprogramming
Reprogramming and Rejuvenation
Nuclear Transfer
Cardiac Fetal Gene Reprogramming
Transcription Factor Reprogramming
Stem Cell Hierarchy
Search
×
Search
Loading...
No suggestions found