Find Your Style
Women
Men
Accessories
Search for clothing, brands, styles...
×
Women
Men
Accessories
Safeguarding Blocks
Search
Loading...
No suggestions found
Buy Eden Blocks PVC Table Runner from Home Centre at just INR 699.0
homecentre.in
Buy CORELLE City Blocks Dinner Plate from Corelle at just INR 370.0
homecentre.in
Buy Eden Blocks Set of 6 Checked Placemats from Home Centre at just INR ...
homecentre.in
Buy Eden Blocks Set of 6 PVC Placemats from Home Centre at just INR 1699.0
homecentre.in
Buy CORELLE City Blocks Serving Bowl-1 Ltr from Corelle at just INR 650.0
homecentre.in
Buy Eden Blocks PVC Table Runner from Home Centre at just INR 699.0
homecentre.in
Buy Eden Blocks Set of 6 PVC Placemats from Home Centre at just INR 1699.0
homecentre.in
Buy Eden Blocks Set of 6 Checked Placemats from Home Centre at just INR ...
homecentre.in
Editable Safeguarding Information Poster (teacher made)
twinkl.co.in
Safeguarding Terms | Abuse | Poster
twinkl.co.in
Top hiwin Products at best prices in Gurugram | Misa Industrial ...
misaip.in
Safeguarding Scenario | Fabricated Illness | Poster - Twinkl
twinkl.co.in
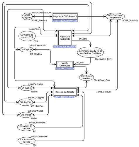
Formalizing and Safeguarding Blockchain-Based BlockVoke Protocol as an ...
mdpi.com
Safeguarding Poster and Handout: Child-On-Child Sexual Abuse
twinkl.co.in
LCF8-3030-4000 | 3030 Aluminum Frame Slot Width 8 | MISUMI | MISUMI India
in.misumi-ec.com
Formalizing and Safeguarding Blockchain-Based BlockVoke Protocol as an ...
mdpi.com
Formalizing and Safeguarding Blockchain-Based BlockVoke Protocol as an ...
mdpi.com
House of Lords to Debate Children's Wellbeing and Schools Bill
twinkl.co.in
Formalizing and Safeguarding Blockchain-Based BlockVoke Protocol as an ...
mdpi.com
Formalizing and Safeguarding Blockchain-Based BlockVoke Protocol as an ...
mdpi.com
Safe or Unsafe? Board Game - Home Safety Interactive Games
twinkl.co.in
Formalizing and Safeguarding Blockchain-Based BlockVoke Protocol as an ...
mdpi.com
What is Cyber Security? Steps to Enhance Cyber Security
wordsmithcreations.in
Chalkboard-Themed Safeguarding Team Display Poster - Twinkl
twinkl.co.in
Safeguarding Ofsted Questions | Twinkl | Early Years CPD
twinkl.co.in
Formalizing and Safeguarding Blockchain-Based BlockVoke Protocol as an ...
mdpi.com
Safeguarding resources to support your professional development in ...
twinkl.co.in
Cooling Block, passive cooler, PP/aluminum | BRAND
shop.brand.co.in
Buy Principles of Safeguarding Book Online at Low Prices in India ...
amazon.in
Formalizing and Safeguarding Blockchain-Based BlockVoke Protocol as an ...
mdpi.com
Annual Safeguarding Report to Governors Template - Leaders
twinkl.co.in
Buy Brim Royale Blocks Aluminium Sculpture Table Accent from Home ...
homecentre.in
Buy Brim Royale Blocks Aluminium Horse Bookend from Home Centre at just ...
homecentre.in
10 best apps to block spam calls on Android phone and safeguard your ...
timesofindia.indiatimes.com
Sunil Gavaskar urged BCCI to restrict Salary for uncapped players to ...
bhaskarenglish.in
Castle-O-Blocks – Wood-O-Kidz
woodokidz.com
Moxweyeni Float Valve for Water Tank Stainless Steel Float India | Ubuy
ubuy.co.in
Buy Brim Royale Blocks Glass and Aluminium Vase - Large from Home ...
homecentre.in
Buy Brim Royale Blocks Glass and Aluminium Vase - Large from Home ...
homecentre.in
Bloon Toys - Pikler Triangle, Balance Boards & More! – bloon toys
bloontoys.com
Neo Mandala Blocks – Wood-O-Kidz
woodokidz.com
White kolhapuri blocks – irasoles
irasoles.com
Zen Balancing Blocks | Wooden Blocks inspired by Tumi Ishi - Bloon Toys ...
bloontoys.com
Neo Mandala Blocks – Wood-O-Kidz
woodokidz.com
US citizenship BIG update: Judge blocks Trump's order to end birthright ...
msn.com
Buy Lightailing Light for Lego-10311 Orchid - Led Lighting Kit ...
ubuy.co.in
Numberblocks Products Online Shopping Store | Buy Numberblocks Products ...
ubuy.co.in
Buy Mapa De San Luis Potosi Silueta Estados De Mexico Products Online ...
ubuy.co.in
Formalizing and Safeguarding Blockchain-Based BlockVoke Protocol as an ...
mdpi.com
Zen Balancing Blocks | Wooden Blocks inspired by Tumi Ishi - Bloon Toys ...
bloontoys.com
Buy Brim Royale Blocks Aluminium Sculpture Table Accent from Home ...
homecentre.in
Safeguarding Policy Template for Tutors | Twinkl
twinkl.co.in
How to Support When Children Make Disclosures Poster
twinkl.co.in
Kimtech™ Disposable Apparel | Kimberly-Clark Professional
kcprofessional.com.cn
Panchal Hydraulic Pvt.Ltd.- 9825535061 in Ahmedabad
hydraulicspare.in
Zen Balancing Blocks | Wooden Blocks inspired by Tumi Ishi - Bloon Toys ...
bloontoys.com
Buy Brim Royale Blocks Aluminium Horse Figurine from Home Centre at ...
homecentre.in
Zen Balancing Blocks | Wooden Blocks inspired by Tumi Ishi - Bloon Toys ...
bloontoys.com
ADULT SAFEGUARDING REFERRAL Doc Template | pdfFiller
pdffiller.com
Bloon Toys - Pikler Triangle, Balance Boards & More! – bloon toys
bloontoys.com
Buy Lewo Wooden ABC Blocks Building Games Extra-Large 26 PCS Alphabet ...
ubuy.co.in
Formalizing and Safeguarding Blockchain-Based BlockVoke Protocol as an ...
mdpi.com
Bloon Toys - Pikler Triangle, Balance Boards & More! – bloon toys
bloontoys.com
Safeguarding Record of Concern Form for Childcare Settings
twinkl.co.in
MSA30ASSFCN LM Block -Paramount Bearing Co, Chennai
paramountbearingco.in
Buy Brim Royale Blocks Aluminium Decorative Platter from Home Centre at ...
homecentre.in
Zen Balancing Blocks | Wooden Blocks inspired by Tumi Ishi - Bloon Toys ...
bloontoys.com
Buy Brim Royale Blocks Glass Votive Candle Holder - Small from Home ...
homecentre.in
R.K. Jain's Customs Tariff of India [2025-26] – Covering the Customs ...
flipkart.com
National Commission for Protection of Child Rights
iasgyan.in
Electricity bill KYC Update Scam: What is the scam, govt measures to ...
economictimes.indiatimes.com
PGInvIT
pginvit.in
Buy Brim Royale Blocks Glass Votive Candle Holder - Small from Home ...
homecentre.in
Buy Eden Blocks Set of 6 PVC Table Placemats from Home Centre at just ...
homecentre.in
Zen Balancing Blocks | Wooden Blocks inspired by Tumi Ishi - Bloon Toys ...
bloontoys.com
Safeguarding research integrity and standards in a changing research ...
in.turnitin.com
Safeguard Global Office Photos
glassdoor.co.in
Buy Brim Royale Blocks Aluminium Horse Bookend from Home Centre at just ...
homecentre.in
Buy Brim Royale Blocks Aluminium Sculpture Table Accent from Home ...
homecentre.in
Patni Associates in Mumbai
patniassociates.in
PGInvIT
pginvit.in
Buy Brim Royale Blocks Aluminium Sculpture Table Accent from Home ...
homecentre.in
Buy Brim Royale Blocks Glass and Aluminium Vase - Large from Home ...
homecentre.in
NDE TECH-Weld Flawed Specimens AND NDT Calibration Blocks
ndetech.org.in
Patni Associates in Mumbai
patniassociates.in
Home [www.safeguardpackaging.in]
safeguardpackaging.in
Safeguard Environment — Teletype
teletype.in
Buy Brim Royale Blocks Aluminium Decorative Platter from Home Centre at ...
homecentre.in
Buy Brim Royale Blocks Glass Votive Candle Holder - Large from Home ...
homecentre.in
Brazil Legends Vs India All Star Match 2025 Chennai Ticket Price, Date ...
thedilli.in
Buy Brim Royale Blocks Aluminium Decorative Platter from Home Centre at ...
homecentre.in
Buy Brim Royale Blocks Glass Footed Decorative Bowl from Home Centre at ...
homecentre.in
Buy Brim Royale Blocks Aluminium Horse Figurine from Home Centre at ...
homecentre.in
Bloon Toys - Pikler Triangle, Balance Boards & More! – bloon toys
bloontoys.com
Copyright Filing in India @INR 500/-* per work - S.S. Rana & Co.
ssrana.in
Castle Stones in Pollachi
castlestones.in
IIT Gandhinagar M.Tech. Interview Experiences / GATE Overflow for GATE CSE
gateoverflow.in
Ladhani Metal Corporation in Mumbai
ladhanimetal.in
SAFEGUARD CORPORATE SERVICES
safeguardservice.in
Ultratech Fixoblock - TheCementStore
thecementstore.in
Bloon Toys - Pikler Triangle, Balance Boards & More! – bloon toys
bloontoys.com
Bloon Toys - Pikler Triangle, Balance Boards & More! – bloon toys
bloontoys.com
Bloon Toys - Pikler Triangle, Balance Boards & More! – bloon toys
bloontoys.com
Buy Brim Royale Blocks Glass Votive Candle Holder - Small from Home ...
homecentre.in
MSA15SSSFCN LM BLOCK -Paramount Bearing Co, Chennai
paramountbearingco.in
Bridge Mutual and Olive Protocol Announce Partnership to Safeguard ...
binance.com
Buy Cute Animal Series Micro Mini Building Blocks Kit, Orange Cat ...
ubuy.co.in
Bloon Toys - Pikler Triangle, Balance Boards & More! – bloon toys
bloontoys.com
Buy Brim Royale Blocks Aluminium Sculpture Table Accent from Home ...
homecentre.in
SAFEGUARD TABLET Price, Uses, Side Effects, Composition - Apollo Pharmacy
apollopharmacy.in
Buy Eden Blocks Set of 6 PVC Table Placemats from Home Centre at just ...
homecentre.in
Brazil Legends Vs India All Star Match 2025 Chennai Ticket Price, Date ...
thedilli.in
Mini Milestone Block – Madras Prop Store
madraspropstore.com
Buy Eden Blocks Set of 6 PVC Striped Placemats from Home Centre at just ...
homecentre.in
PGInvIT
pginvit.in
'Only Path To Safeguard Humanity Is Through Respect & Reverence For ...
freepressjournal.in
Buying plots from BDA in Bangalore
magicbricks.com
Fire Extinguishers,Fire Extinguishers Manufacturer,Fire Extinguishers ...
safeguardindustries.in
SPIS Safeguard Water - energypedia
energypedia.info
Buy Eden Blocks Set of 6 PVC Striped Placemats from Home Centre at just ...
homecentre.in
Related Searches
Safeguarding Words
Safeguarding Background
Making Safeguarding Personal
Safeguarding Leaflet
Safety Block
Safeguarding Word Search
Safeguarding Attendance
Safeguarding Essentials
Presentation of Building Blocks of Safeguarding
Safeguarding Threshold
What Is Safeguarding Adults
Safeguarding Words Not Landscape
Safeguarding Is Everyone's Responsibility
Safeguarding Rank Structure
Search
×
Search
Loading...
No suggestions found