Find Your Style
Women
Men
Accessories
Search for clothing, brands, styles...
×
Women
Men
Accessories
Sequential Logic System
Search
Loading...
No suggestions found
Introduction to Sequential Logic Circuit
eee.poriyaan.in
Vlsi unit3 notes - UNIT III SEQUENTIAL LOGIC CIRCUITS 9 Static and ...
studocu.com
Introduction to Sequential Logic Circuit
eee.poriyaan.in
Introduction to Sequential Circuits - Synchronous Sequential Logic ...
cse.poriyaan.in
A Textbook on Sequential Logic Circuits: Efficient and Simplified ...
amazon.in
SolvIng Gate Numericals Based On Sequential Logic Circuit - GATE ...
edurev.in
Digital Logic Circuits - SYNCHRONOUS SEQUENTIAL CIRCUIT ~ Vidyarthiplus ...
vidyarthiplus.in
Part 15: Sequential Logic Using Verilog
digikey.in
18EC72-solved-qp - solved question paper of vlsi 18ec72 of vtu ...
studocu.com
Analysis of Fundamental Mode Sequential Circuits - Asynchronous ...
eee.poriyaan.in
DDCO MAHI - good ones - Shift Register A Shift Register is a type of ...
studocu.com
Digital Logic Circuits - Design of Sequential Circuits ~ Vidyarthiplus ...
vidyarthiplus.in
Digital Logic Circuits - Analysis of Sequential Circuits ...
vidyarthiplus.in
A sequential circuit with two D Flip-flops A and B, one input x, and ...
brainly.in
CST203-QP - Logic System Design Previous Year Question Paper - Studocu
studocu.com
Buy Sequential Intelligent Dynamic System Modeling and Control Book ...
amazon.in
Analysis of clocked sequential circuits (synchronous) - 1 Synchronous ...
studocu.com
Buy Combinational and Sequential Logic: A hands-on approach using ...
amazon.in
Analysis of Pulse Mode Asynchronous Circuits
eee.poriyaan.in
EC3352 Digital System Design unit4 - ASynchronous Sequential Circuits 4 ...
studocu.com
Comparison between Synchronous and Asynchronous Sequential Circuits
eee.poriyaan.in
Honeywell WEBs-N4™ Software - Niagara Framework®
honeywellbuildings.in
Significance of contamination delay in sequential circuit timing
blog.digitalelectronics.co.in
74LS73 - Dual JK Flip-Flop DIP (5 Pc Set) for Sequential Logic Circuits ...
amazon.in
Unit three Notes - • Difference between combinational & sequential ...
studocu.com
Digital Logic Circuits - Analysis of Sequential Circuits ...
vidyarthiplus.in
Sequential Logic Testing and Verification (The Springer International ...
amazon.in
Unit5 - UNIT-5 SEQUENTIAL SEQUENTIAL CIRCUITS -1 FROM ANALOG DESIGN ...
studocu.com
Linear Sequential Circuits (System Science S.) : Gill, Arthur: Amazon ...
amazon.in
Digital Logic Circuits - Analysis of Sequential Circuits ...
vidyarthiplus.in
File Access Methods - File System - Introduction to Operating Systems
cse.poriyaan.in
Digital Logic Circuits - Design of Sequential Circuits ~ Vidyarthiplus ...
vidyarthiplus.in
1570532474 - Notes on Latches and Flip Flop - UNIT-3-SEQUENTIAL LOGIC ...
studocu.com
Digital Logic: State Diagram of Sequential circuit
gateoverflow.in
Digital Logic: sequential circuit
gateoverflow.in
Logic System in Hinduism - How it Differs From The West
satyameva.in
logic system design module 4 - MODULE 4 NOTES LOGIC SYSTEM DESIGN (CST ...
studocu.com
Basic concepts of fuzzy logic
jainnews.in
sequencing of two double-acting hydraulic cylinders - Hydraulic ...
mech.poriyaan.in
Logic system design module 3 - MODULE 3 NOTES LOGIC SYSTEM DESIGN (CST ...
studocu.com
LOGIC GATES: The most comprehensive and easy-to-use, user guide and ...
amazon.in
Basic concepts of fuzzy logic
jainnews.in
Basic concepts of fuzzy logic
jainnews.in
Virtual Labs
ade-iitr.vlabs.ac.in
About us - India Circuits Pvt. Ltd.
icl.org.in
Mamdani and Sugeno Fuzzy Logic Approach of PID Controller
ijraset.com
Mamdani and Sugeno Fuzzy Logic Approach of PID Controller
ijraset.com
Computer-Aided Design Techniques for Low Power Sequential Logic ...
amazon.in
Logic Gates and Truth Tables - Digital Logic - Computer Science ...
edurev.in
Traffic light system using Arduino
flyrobo.in
Significance of SCR - Synchronous Generator or Alternators
eee.poriyaan.in
Sequential Cropping - Agriculture Notes
prepp.in
Linear Search in C Program & Flowchart - Sequential Search
codeamy.in
JK Flip-Flop Functionality | DigiKey
digikey.in
Precision Control Solutions [PCS] - Electrical, Electronic, Security ...
precisioncontrol.in
ELECTRO CIRCUIT SYSTEMS | MSME B2B Portal | msmemart.com
msmemart.com
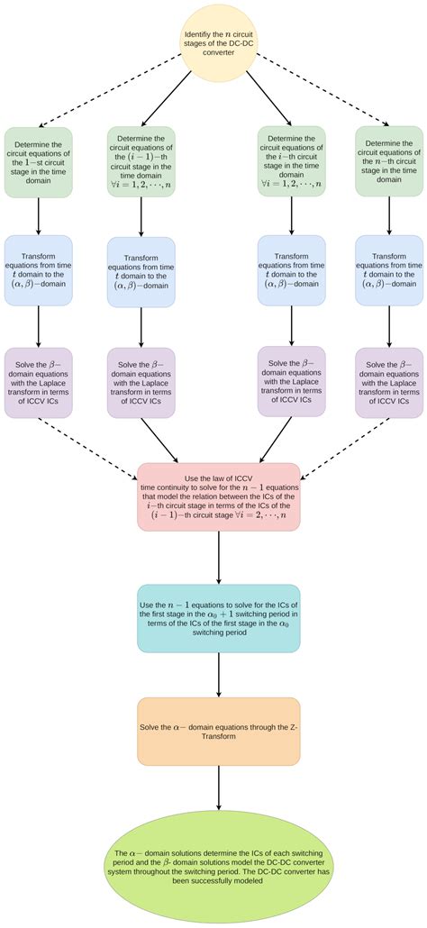
Analytical Solution for Transient Reactive Elements for DC-DC Converter ...
mdpi.com
Logic system design module 3 - MODULE 3 NOTES LOGIC SYSTEM DESIGN (CST ...
studocu.com
Quinear Air Compression Leg Recovery System Professional Sequential ...
desertcart.in
Python Textbook Companion Project | FOSSEE, IIT Bombay
tbc-python.fossee.in
realme Community
c.realme.com
CNS Practical No. 3: Simulating Go-Back-N & Selective Repeat Protocols ...
studocu.com
Logic system design module 3 - MODULE 3 NOTES LOGIC SYSTEM DESIGN (CST ...
studocu.com
Latches and Its Types - Digital Logic - Computer Science Engineering ...
edurev.in
CIE2 BECPCC303 - Digital System Design Compensatory Test Notes - Studocu
studocu.com
R. R. Logic Systems Private Limited | Compiler Development in India
rrlogic.co.in
Sequential Circuits - Copyright © 2014-2020 TestBook Edu Solutions Pvt ...
studocu.com
International Journal of Fuzzy Logic and Intelligent Systems Korean ...
slogix.in
All PLC Programmable Controller Products | Allen-Bradley
rockwellautomation.com
4 - Detailed Notes - CS6201-DIGITAL PRINCIPLES AND SYSTEM DESIGN Page 1 ...
studocu.com
Obtain Thevenin's equivalent across x-y terminal - Brainly.in
brainly.in
Logic system design module 3 - MODULE 3 NOTES LOGIC SYSTEM DESIGN (CST ...
studocu.com
Fuzzy Logic Systems In Artificial Intelligence -ProfessionalAI.com
professional-ai.com
Unit-1 LD: Logic Design Notes on Boolean Algebra & Circuit ...
studocu.com
Basic concepts of fuzzy logic
jainnews.in
Logic Design Of Switching Circuits - Vol. 2: Sequential Circuits eBook ...
amazon.in
Virtual Labs
vlabs.iitkgp.ac.in
LPG Kit - LPG Car Gas Conversion Kits - LPG KIT Lovato East Fast C-OBD ...
ecotechsolutions.in
Team Mavericks - Robotics Club
maverickssliet.in
Optimus Logic : Communication Systems | Defence | IoT
optimuslogic.in
Digital Techniques and Microprocessor: Buy Digital Techniques and ...
flipkart.com
logic system design module 4 - MODULE 4 NOTES LOGIC SYSTEM DESIGN (CST ...
studocu.com
Battery Management Systems—Challenges and Some Solutions
mdpi.com
Logic Table # 12 | Olympiad tester
olympiadtester.in
A System of Logic: Ratiocinative and Inductive (Complete) eBook : Mill ...
amazon.in
Our Products | R. R. Logic Systems Private Limited | Compiler ...
rrlogic.co.in
R. R. Logic Systems Private Limited | Compiler Development in India
rrlogic.co.in
Relays and optocouplers | Phoenix Contact
phoenixcontact.com
Printer Spares Parts Dealer in India - Circuit Systems
circuitsystems.in
Chapter 7 - VLSI : Static Latches and Register & Dynamic Register Full ...
studocu.com
Top 10 Advantages of Digital Circuits over Analog Circuits
blog.digitalelectronics.co.in
Business Logic Component [2/4]
plugfox.dev
CloudBlitz | Premier Cloud & AI Training Institute - DevOps, Data ...
cloudblitz.in
Printer Spares Parts Dealer in India - Circuit Systems
circuitsystems.in
AUTOMATION STUDIO - Automation Mechatronics - Integrated Circuits ...
nihasolutions.in
draw logic circuit diagram for X+Y'Z - Brainly.in
brainly.in
Difference between sequential and indexed file organisation in form of ...
brainly.in
MyCSIL.com : Qualitative PCB Designing and PCB Manufacturing services
mycsil.com
Draw the logic circuit diagram forexpressions: AB'+ B'C'+ ABC - Brainly.in
brainly.in
Logic and Principles of Reasoning General Paper 1- Introduction to ...
shaalaa.com
India Circuits Pvt. Ltd.
icl.org.in
Akkon For 2018 2020 Ford F150 F 150 Truck Led | Desertcart INDIA
desertcart.in
ECE Syllabus - ECE249:BASIC ELECTRICAL AND ELECTRONICS ENGINEERING ...
studocu.com
Python Textbook Companion Project | FOSSEE, IIT Bombay
tbc-python.fossee.in
Logic system design module 3 - MODULE 3 NOTES LOGIC SYSTEM DESIGN (CST ...
studocu.com
Printer Spares Parts Dealer in India - Circuit Systems
circuitsystems.in
Optimus Logic : Communication Systems | Defence | IoT
optimuslogic.in
Certificates
pcbpower.com
SQT-1022 Sequence Timer 4 Channel : Amazon.in: Home & Kitchen
amazon.in
EC - fcgvh - ECE249:BASIC ELECTRICAL AND ELECTRONICS ENGINEERING Course ...
studocu.com
D'source Key Fundamentals | Sequential Storytelling | D'Source Digital ...
dsource.in
Optimus Rhino: Leading Global Electronics Brand in India
optimusrhino.com
GECSKP
gecskp.ac.in
How The Motorcycle Clutch Works? » BikesMedia.in
bikesmedia.in
DIGITAL TECHNIQUES (22320) eBook : Mrs. Manjushri S. Joshi, Mrs. Vijaya ...
amazon.in
ELECTRO CIRCUIT SYSTEMS | MSME B2B Portal | msmemart.com
msmemart.com
Buy Logic Gates Chart Print for Engineers, Electronics Lab Decor with ...
desertcart.in
Buy Compressed Boot Improved Cycle Leg Air Massager Quadruple ...
desertcart.in
CIRCUIT SYSTEMS M468 5.5mmx 2.1mm DC Jack Socket Power Supply Module 5 ...
amazon.in
Double Circulatory System Diagram Blank Systemic Pulmonary Circuit CO2
twinkl.co.in
Related Searches
Sequential Logic Design
Sequential Circuit
Sequential Logic Circuits
Sequential Logic Gates
Sequencial Logic Circuit
Sequential Circuit Diagram
Synchronous Sequential Circuit
Sequential Logic Circuits Examples
Sequential Logic Circuits Ff0
Sequntial Logic
Sequential Logic Cells
Sequential Logic Circuit Sample
Sequential Logic Circuit Diagram Projects
Sequential Digital Circuits
Module of Sequential System
Sequencial Logics
Combinational Logic Circuits Examples
Asynchronous Sequential Circuit
Switches in Sequential Logic Circuits
Simple Example for Sequential Logic Circuit
Logic Circuit Computer
Equivalent System in Sequential Circuit
DOL Sequential Logic Circuits
Sequential Circuits in Digital Logic Book
4-Bit Sequential Logic Circuits
Sequential Digital Logic Icon
Sequential Circuits and Systems
Sequential Logic Circuit Sr
Introduction to Sequential Circuits
Sample Problems for Sequential Logic Circuit
Logic Gate Sequential Function Chart
Sequential Logic Circuit State Diagram
Sequential Logic Counters and Registers Worksheet with Answers
Search
×
Search
Loading...
No suggestions found