Find Your Style
Women
Men
Accessories
Search for clothing, brands, styles...
×
Women
Men
Accessories
Severance Symmetrical
Search
Loading...
No suggestions found
Decision to Withdraw 2,000 INR Note Won't Have Any Impact: Economist
sputniknews.in
INR Full Form: What is full form of INR?
bankersadda.com
Bitcoin price today, BTC to INR live price, marketcap and chart | Suncrypto
suncrypto.in
BTC to INR Converter, Convert Bitcoin to INR Exchange 2022 ...
cryptocurrency-exchange.us.com
telegraphic transfer buying rate usd to inr of sbi bank: Latest News ...
economictimes.indiatimes.com
INTRA UTERINE GROWTH RETARDATION (IUGR) - Symmetrical and Asymmetrical
openmed.co.in
Chart Patterns Trading: Top 10 Candlestick Chart Patterns | TMGM
tmgm.com
Usi ed effetti collaterali del warfarin: cosa devi sapere
medicoverhospitals.in
👉 Symmetrical Patterns: Horizontal Lines of Symmetry | Twinkl
twinkl.co.in
How Warfarin Is Synthesized and Key Insights
medicoverhospitals.in
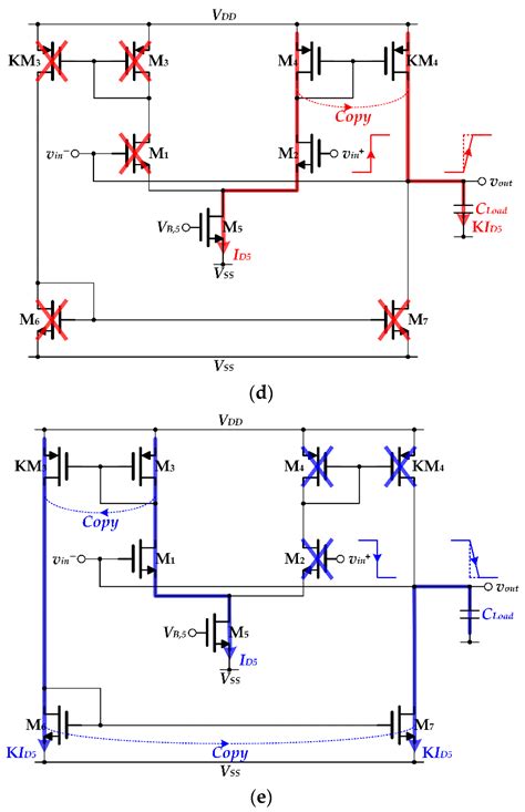
Single-Stage CMOS Operational Transconductance Amplifiers (OTAs): A ...
mdpi.com
Severance Season 2 trailer shows what happened after that gnarly Season ...
appsmanager.in
Reflexive, Symmetric, Transitive, Equivalence & Number of Relations | AESL
aakash.ac.in
Essential Guide to Symmetric and Asymmetric Encryption in Cryptography
fita.in
All About The Chillingly-Corporate Sets In 'Severance'
elle.in
Trading Chart Patterns with Technical Analysis
newweb.truedata.in
Watch Severance TV Show Latest Episodes Online at Airtel Xstream Play
airtelxstream.in
Top 8 Strongest Data Encryption Algorithms in Cryptography
acodez.in
Reflexive, Symmetric, Transitive, Equivalence & Number of Relations | AESL
aakash.ac.in
Top 8 Strongest Data Encryption Algorithms in Cryptography
acodez.in
Triangle Pattern - Meaning, Use, Formation, and How to Trade
groww.in
International Trade Settlement in Indian Rupee (INR)
taxguru.in
Symmetry operations - That is, after performing a operation on a ...
studocu.com
Home project Collect symmetrical figures from your environment and ...
brainly.in
Preference for Facial Symmetry Depends on Study Design
mdpi.com
Symmetrical Pictures Pack - teaching Resource - Twinkl
twinkl.co.in
Types of Matrices
allen.in
What is difference between CO2 (asymmetric stretching) and CO2 ...
scoop.eduncle.com
Buy SWAYAM Symmetry in Spring 200TC Cotton Queen Bedsheet Set from ...
homecentre.in
Buy SWAYAM Symmetry in Spring 200TC Cotton Queen Bedsheet Set from ...
homecentre.in
Symmetry Block Activity Sheet
twinkl.co.in
👉 Y2 DiM: Step 6 Use Lines of Symmetry to Complete Shapes
twinkl.co.in
What is a Line of Symmetry? | Twinkl - Twinkl
twinkl.co.in
Symmetrical pattern background | Free Vector
freepik.com
Buy SWAYAM Symmetry in Spring 200TC Cotton Queen Bedsheet Set from ...
homecentre.in
Express the following matrix as the sum of a symmetric and a skew ...
ask.learncbse.in
can anyone send a drawing of symmetrical freehand design urgent I will ...
brainly.in
Is symmetric matrix is diagonalizable over r
scoop.eduncle.com
👉 Four Types of Symmetry Posters
twinkl.co.in
Horizontal Lines of Symmetry Display Poster
twinkl.co.in
Lines of Symmetry Activity Sheet (teacher made) - Twinkl
twinkl.co.in
50+ Symmetry worksheets for 2nd Class on Quizizz | Free & Printable
quizizz.com
What is a Line of Symmetry? | Twinkl - Twinkl
twinkl.co.in
Lines of Symmetry in 2D Shapes Worksheet | Teacher-Made
twinkl.co.in
2D Shapes Symmetry Worksheet (teacher made) - Twinkl
twinkl.co.in
Symmetry Mystery in Indian historical monuments: Research about ...
brainly.in
50+ Symmetry worksheets for 2nd Class on Quizizz | Free & Printable
quizizz.com
Indian Rupee against US Dollar since 1947 - Insights
news.faltupana.in
Severance Creator Dan Erickson Shares an Update About the Apple TV+ ...
in.ign.com
Buy SWAYAM Symmetry in Spring 200TC Cotton Queen Bedsheet Set from ...
homecentre.in
Express the following matrix as the sum of a symmetric and a skew ...
ask.learncbse.in
2D symmetrical shapes worksheet
twinkl.co.in
Maine Severance Agreement between Employee and College | US Legal Forms
uslegalforms.com
Beautiful Pop Design for Drawing Room and Halls
nobroker.in
International Trade Settlement in Indian Rupee (INR)
taxguru.in
Symmetric Peripheral Gangrene Secondary to Sepsis
jcbsonline.ac.in
The Art of Beauty: Unveiling Facial Symmetry's Impact - Blog
kaya.in
How many lines of symmetry does a rectangle have?a)2b)4c)6d)8Correct ...
edurev.in
Buy INDIA CIRCUS Conifer Symmetry Printed Neck Pillow from India Circus ...
homecentre.in
Methodology for Solving Engineering Problems of Burgers–Huxley Coupled ...
mdpi.com
Show that the eigen values of a real skew symmetric matrix is either ...
scoop.eduncle.com
50+ Symmetry worksheets for 5th Class on Quizizz | Free & Printable
wayground.com
Gold Necklace Set for Women | Buy Gold Necklace Set Online India ...
manubhai.in
Symmetric and asymmetric hybrids - Symmetric and asymmetric hybrids: If ...
studocu.com
3. let v be the vector space of 2 x 2 matrices over k. let w be the ...
scoop.eduncle.com
Buy INDIA CIRCUS Conifer Symmetry Printed Neck Pillow from India Circus ...
homecentre.in
Diamond Necklace Designs | Buy Diamond Necklace Set Online at Best ...
manubhai.in
Find the numbers of line of symmetry for regular pentagon - Brainly.in
brainly.in
Define skew-symmetric matrix with the help of an example - CBSE Class ...
ask.learncbse.in
USD/INR Breaking Imp. Trendline; Is Nifty 50 Topping Out? | Investing ...
in.investing.com
Letter Symmetry Activity Sheet
twinkl.co.in
Symmetry PowerPoint with Audio - Maths Resources - Twinkl
twinkl.co.in
**Page Title:** "Top 10 Saree Trends Every Woman Must Know in 2024 ...
sanjarcreation.com
NAT and PAT
vskills.in
Gold Necklace Set with Price | Buy Gold Necklace Set Online
manubhai.in
Mandala Symmetry Activity Sheet
twinkl.co.in
Types of Folds, Parts, Features, Diagram, Fold Mountains
studyiq.com
Give the order of the rotational symmetry of the given figures about ...
brainly.in
Size Chart – HolyHeads
holyheads.com
Sri Lanka and Russia in talks to use the rupee in foreign trade
currentaffairs.adda247.com
Colorings
kidsnest.in
Buy Absolute Anticoagulant Journal: A Comprehensive logbook for ...
desertcart.in
Halloween Draw the Other Half Symmetry Activity Sheet
twinkl.co.in
Q.How many planes of symmetry of right angled triangular prism are ...
brainly.in
Twitter Must Tell Fired Workers About Severance Lawsuit, Judge Rules ...
tech.hindustantimes.com
Warfarin Dose Adjustment Chart - Fill Online, Printable, Fillable ...
pdffiller.com
What 12 Celebs Would Look Like If Their Faces Were Symmetrical
brightside.me
Принципы гештальта в дизайне — принцип симметрии — Teletype
teletype.in
which of the anti symmetric relation ? R1 R2 R3 R4 all of these ...
brainly.in
What is the determinant of a skew symmetric matrix? - Brainly.in
brainly.in
50+ Symmetry worksheets for 4th Class on Quizizz | Free & Printable
quizizz.com
Symmetrical pattern symmetrical motif symmetrical lines | Premium Photo
freepik.com
figures of non symmetry objects. - Brainly.in
brainly.in
Reflexive and Symmetric Closures - Here A = {(a, a) | a ∈ A} is the ...
studocu.com
Asymmetrical Hoops from The House of Muse
thehouseofmuse.in
symmetry lines in India gate - Brainly.in
brainly.in
Why is Acqua di Cristallo Tributo a Modigliani the most expensive water?
lifestyleasia.com
Automattic CEO: "Never let a good crisis…" as 159 employees take ...
msn.com
Symmetric and Asymmetric Activity - Primary Resource
twinkl.co.in
Which of the following symmetric arrangement cannot be used to ...
brainly.in
Free size ring and bracelet CAD FILE – JewelryCrafto
jewelrycrafto.co
single malts Archives | Travel and Leisure Asia | India
travelandleisureasia.com
Warfarin Sodium | CAS No- 129-06-6 | Simson Pharma Limited
simsonpharma.com
Teacher tell the children to collect different type of design which are ...
brainly.in
Confident and stylish asian man poses against vibrant yellow backdrop ...
freepik.com
Python for Everybody: Exploring Data in Python 3 : Severance, Charles R ...
amazon.in
Free size ring and bracelet CAD FILE – JewelryCrafto
jewelrycrafto.co
Sunil Gavaskar urged BCCI to restrict Salary for uncapped players to ...
bhaskarenglish.in
Plus Size Black Red SnugWeave™ Winter Kurta
amydus.com
New Year, New Look — Trendy Blouse Stitching in Chennai for Party Wear ...
tailorkadai.in
Understanding Wrongful Termination in India Guide - 2024
rassociates.in
Free size ring and bracelet CAD FILE – JewelryCrafto
jewelrycrafto.co
Did You Know About India's Rs 10,000 Rupee Note
indiatimes.com
Thyrocare Founder Partners With YEA and Magnifiq Capital Trust to ...
businessoutreach.in
Express the matrix as the sum of a symmetric and a skew-symmetric ...
ask.learncbse.in
The Sabarmati Report movie ending explained: What occurred in Godhra?
lifestyleasia.com
logo_1200_x_628_px.jpg?v=1720118200
artrise.in
Buy Antique Set Online | Antique Set by Manubhai.
manubhai.in
symmetric-difference
projectguru.in
Symmetry - Admin
symmetryindia.in
Related Searches
Severance Meaning
Severance Therapist
Severance Package
Severance Hang In
Severance Logo
Severance Blocking
Severance Liminality
Severance Interface
Severance Pay
Quotes From Severance
Severance Lock Screens
Severance Typography
Severance Board
Sevearance
Severance Words
Severance Color Theory
Severance Promotion
Severance Product
Severance Signage
Severance SVGs
Severance Website
Define Severance
Severance Serious
Severance Productivity
Severance Data
Severance Corridoor
Severance Colors
Severance Process
Graner Severance
Severance Liminal
Severance Apple
Worn On Severance
Severance Corporate Culture
Severance Live
Severance Suspicous
Severance Functions
Severance Angel
Экран Severance
Severance Ballons
Severance Filmweb
Severance Graphics
Severance Inages
Severance Baloons
Lumon Severance
Severance Corporate Motto
Severance New Season
Severance in NL
Severance Symbolism
Severance vs Separation
Pctures From Severance
Search
×
Search
Loading...
No suggestions found