Find Your Style
Women
Men
Accessories
Search for clothing, brands, styles...
×
Women
Men
Accessories
Synaptics Hid Device
Search
Loading...
No suggestions found
U&i Unveils Wireless Audio Devices under INR 1000
smestreet.in
TVS X CONNECT S10X & S20X Bluetooth intercom devices launched at INR ...
timesnownews.com
IQOO Neo 10R With Snapdragon 8s Gen 3 SoC Announced Starting at INR ...
in.ign.com
vivo launches its second device in the Z Series - Z1x announced for INR ...
vivonewsroom.in
IIT Madras MTech Placements: Highest Package- INR 54.21 LPA, Average ...
collegesearch.in
Natural Organic Materials Based Memristors and Transistors for ...
mdpi.com
ICMR Centre for Advanced Research and Excellence in Heart Failure
heartfailure.org.in
Synaptics Expands Into Edge AI - EE Times India
eetindia.co.in
Chipset partner: Synaptics | Micron Technology Inc.
in.micron.com
Access Control Systems - Honeywell 4 Door Controller Pro40004D with ...
goldlinesecuritysystems.co.in
Coag-Senseยฎ PT2 Meter | RCS
remotecardiacservices.com
Indian Army Wants 10,000 Hand-Held Thermal Imaging Devices
sputniknews.in
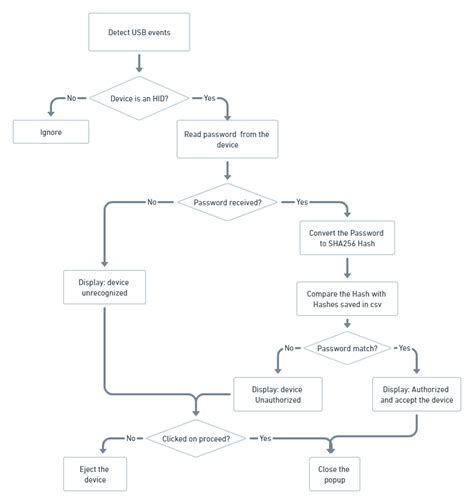
Detection and prevention of HID attacks
atuldubey.in
HID Door Access Control System- Smart Card Reader - HID Access Control ...
goldlinesecuritysystems.co.in
MPA1 SIGNO Reader | Card Readers | Access Devices | Access & Intrusion ...
buildings.honeywell.com
Philips Avent Introduces Groundbreaking Connected Baby Monitor for ...
philips.co.in
Security Products detail
tycosecurityproducts.in
HID Door Access Control System- Smart Card Reader - HID Card Reader ...
goldlinesecuritysystems.co.in
HID Library/ VL.Devices - looking for a node to get data from any USB ...
forum.vvvv.org
What is BT HID technology in Samsung Smart TVโs? | Samsung India
samsung.com
HID Library/ VL.Devices - looking for a node to get data from any USB ...
forum.vvvv.org
realme Community
c.realme.com
realme Community
c.realme.com
HID Door Access Control System- Smart Card Reader - Hid Proximity Card ...
goldlinesecuritysystems.co.in
HID Global OMNI KEY 3021 USB Smart Card Reader : Amazon.in: Electronics
amazon.in
realme Community
c.realme.com
realme Community
c.realme.com
Chennai-based EmbedUR partners with Synaptics to build edge AI devices
techcircle.in
Ethernet into Virtual HID
allmark.in
Serial Port into Virtual HID
allmark.in
Nureca, a leading medical device and wellness company Q1FY22 operating ...
aninews.in
Synaptics embedUR systems: Synaptics partners with embedUR systems to ...
economictimes.indiatimes.com
Dell Latitude 5490 Windows 10 Driver Installation Guide | Dell India
dell.com
Security Products detail
tycosecurityproducts.in
Ethernet into Virtual HID
allmark.in
Touchscreen Not Working on Laptop: Common Touch Issues | Dell India
dell.com
Buy Digital Hygrometer Temperature Humidity Meter Online at Low Prices ...
amazon.in
Buy Beurer 2-in-1 TENS Device for Knee & Elbow with Universal Cuff ...
ubuy.co.in
Buy NuLids Dry Eye Relief Therapy Handheld Device, Long Lasting ...
ubuy.co.in
Steam: Here Are 15 Upcoming Made in India Video Games, Including Kamla ...
in.ign.com
PRODOT Hindi Devanagari (English to HIndi Typing)| with Rupee key ...
flipkart.com
Dell Latitude 5480 Windows 10 Driver Installation Guide | Dell India
dell.com
Synaptics supplies TDDI drivers for infotainment systems in Tata Motors ...
autocarpro.in
realme Community
c.realme.com
Monitor HID Devices, Decode HID Descriptor, Report Descriptor, HID Reports
sysnucleus.com
Buy Dexcom Products Online at Best Prices | Ubuy India
ubuy.co.in
Wearable devices with fingerprint sensors expected in 2015: Synaptics
digit.in
Best Online Shopping Store in Bangalore for Top Global Brands | Ubuy
ubuy.co.in
Medihealer Lung Expander & Mucus Removal Device for India | Ubuy
ubuy.co.in
IMTEX 2023: Revolutionizing Medical Devices Industry | Modern ...
mmindia.co.in
Digital Persona Fingerprint Reader : Amazon.in: Home Improvement
amazon.in
Nuclear Radiation Meter Geiger Counter, BTMETER Radioactive Detector ...
amazon.in
Acer ZC.A01SI.OWD Wireless Standard Multi-device Keyboard Compatible ...
flipkart.com
Olympus Microscope - SZ-51 Olympus Microscope from New Delhi
panaceainstruments.in
HID Library/ VL.Devices - looking for a node to get data from any USB ...
forum.vvvv.org
Buy GAZELLE - Filter Coffee Maker - South indian Coffee Filter ...
amazon.in
HP PCs - Troubleshooting touch screen issues in Windows 10 | HPยฎ Support
support.hp.com
Security Products detail
tycosecurityproducts.in
720-000276-01 Synapticsยฎ Astra Machina | Synapticsยฎ Astraโข Machina ...
in.rsdelivers.com
qubes.InputMouse prompt should show device name - General Discussion ...
forum.qubes-os.org
'Itโs EVSโelectronic voting systemโnot EVM': Jagdeep S. Chhokar- The Week
theweek.in
Pricing | Climb City
climbcity.in
INFORMATICS E-TECH (INDIA) LTD. in Thane, India
ieil.co.in
Indian Army to buy 120 Kamikaze Drones, aerial targeting systems ...
timesnownews.com
Acer ZC.A01SI.OWD Wireless Standard Multi-device Keyboard Compatible ...
flipkart.com
JASMY/INR trading is live on Sun Crypto
help.suncrypto.in
Acer Aspire AS11A5E AS11A3E Battery For TimelineX 3830T-2314G50 3830T-
lapalfa.com
Why does sys-usb need so much RAM? - User Support - Qubes OS Forum
forum.qubes-os.org
Xiaomi unveils Redmi Buds 5; noise cancellation to customizable audio ...
tech.hindustantimes.com
NITGEN eNBioAccess T9-HID(I) Time & Attendance, Access Control, Door ...
flipkart.com
Direct to Device by BSNL: เฒธเณเฒฎเฒพเฒฐเณเฒเณ เฒกเฒฟเฒตเณเฒธเณโเฒเฒณเฒฟเฒเณ เฒธเณเฒฏเฒพเฒเฒฟเฒฒเณเฒเณ เฒธเณเฒตเณ เฒชเณเฒฐเณเฒธเฒฒเณ ...
digit.in
OnePlus to power Gods Reign's quest for glory at BMPS 2025 featuring ...
aninews.in
Air Leak Test System for Disposable Medical Devices What We Do at price ...
airleaktest.in
Rakhi gift guide: Find the perfect gift for your sister | Lifestyle ...
lifestyleasia.com
MEDVISIONยฎ๏ธ Digital Blood Pressure Monitor, Model MV05, CDSCO approved ...
amazon.in
AJ Hospital and Research Centre
ajhospital.in
2024 Asia Pacific Medical Device R&D and Collaboration Conference ...
allevents.in
720-000276-01 Synapticsยฎ Astra Machina | Synapticsยฎ Astraโข Machina ...
in.rsdelivers.com
What is a Human Interface Device | Lenovo IN
lenovo.com
Home | Time Automation
timeautomation.in
720-000276-01 Synapticsยฎ Astra Machina | Synapticsยฎ Astraโข Machina ...
in.rsdelivers.com
Solnoi Electronics CP2112 debug board USB to I2C communication module ...
flipkart.com
HID Door Access Control System- Smart Card Reader - Lift Access Control ...
goldlinesecuritysystems.co.in
Esp32 Usb Keyboard To Bluetooth | 7petals.in
7petals.in
Best Online Shopping Store in Bangalore for Top Global Brands | Ubuy
ubuy.co.in
Rakhi gift guide: Find the perfect gift for your sister | Lifestyle ...
lifestyleasia.com
Infrared-Sensor-Device - question - Forum
forum.vvvv.org
Amazon.in: Buy Portronics Ki-Pad USB Wired Keyboard with 104 Keys, 12 ...
amazon.in
HID Library/ VL.Devices - looking for a node to get data from any USB ...
forum.vvvv.org
Rakhi gift guide: Find the perfect gift for your sister | Lifestyle ...
lifestyleasia.com
Laptop Touchpad Not Working | Dell India
dell.com
Buy Hjuik Products Online at Best Prices in India | Ubuy
ubuy.co.in
Amazon.in: Buy Portronics Ki-Pad 2 USB Wired Keyboard with 104 Keys ...
amazon.in
Getting Started with STM32 - How to Use SPI
digikey.in
UIO STICK V2 Evaluation Board - Infineon Technologies | Mouser
mouser.in
AirSenseโข 10 Autoset Tripack 3G CPAP Device
breathe.support
HID Global, HID Global App, HID Approve App, HID Global Partners ...
digitalterminal.in
Anvyl Spartan-6 FPGA Trainer Board โ MGSL
mgsl.in
[Windows 11/10] Troubleshooting - Touchscreen / Touch Panel problems ...
asus.com
SMART IOT Devices
rapidtekcontrols.co.in
Acer ZC.A01SI.OWD Wireless Standard Multi-device Keyboard Compatible ...
flipkart.com
Sculpt your jawline: Face yoga to ditch that double chin ft. Vibhuti Arora
lifestyleasia.com
HID Door Access Control System- Smart Card Reader - HID Card Reader ...
goldlinesecuritysystems.co.in
Madison ๐๐ ๐๐๐๐๐ ๐๐๐๐๐๐๐๐ Corded Electric Metallic Head And Body ...
amazon.in
An Improved Structure Enabling Hole Erase Operation When Using an IGZO ...
mdpi.com
Stun Guns for Personal Defense - Affordable Prices | Ubuy India
ubuy.co.in
Synaptics supplies TDDI drivers for infotainment systems in Tata Motors ...
autocarpro.in
Amazon.in: Buy Portronics Ki-Pad USB Wired Keyboard with 104 Keys, 12 ...
amazon.in
HID Door Access Control System- Smart Card Reader - HID Access Control ...
goldlinesecuritysystems.co.in
Rakhi gift guide: Make your sister feel special by gifting her a ...
lifestyleasia.com
PURI - Brass/Pital South Indian Coffee Filter with DABARA Set and 1 ...
amazon.in
PWWDADA Longhuateng ChengBangDa Laser Infrared Thermometer Non-Contact ...
amazon.in
Acer ZC.A01SI.OWD Wireless Standard Multi-device Keyboard Compatible ...
flipkart.com
NITGEN Fingkey Access-HID Time & Attendance, Access Control, Door Locks ...
flipkart.com
Buy Illume Products Online at Best Prices in India | Ubuy
ubuy.co.in
Buy ACCU-CHEK INSTANT 50 TEST STRIPS + 2 PACKS OF SOFTCLIX LANCET 25 ...
pharmeasy.in
HID Door Access Control System- Smart Card Reader - HID Card Reader ...
goldlinesecuritysystems.co.in
Amazon.in: Buy Portronics Ki-Pad 2 USB Wired Keyboard with 104 Keys ...
amazon.in
Buy Rechargeable Hearing Aids, Personal Sound Amplifier with Noise ...
ubuy.co.in
Related Searches
Gspy HID Device
Synaptics Pointing Device
Dink HID Device
Elan HID Device
Synapsis HID
What Is a Synaptics Pointing Device
Synapics HD
Synaptics HID Pointstyk 56067
Synaptics UltraNav
I2C HID Device
Synaptics Touchpad
HID Device to Plug into an Outlet
What Is a Synaptics HID ClickPad
I2C HID Device Yellow Triangle
Dell I2C HID Device ACPI Elan2097
HID Touchpad
Synaptics Pointing Device Icon
Elan HID 12C Device Mouse
Resistive Synaptic Device
I2C HID Device Touchpad
Tpfhid Synapsis Device
Traditional HID Device Architecture
Synaptics Pointing Device Small Box
What Is a SynOptics HID ClickPad
Synaptic VO2 Device
Synaptics FP Sensors
ThinkPad Synaptics Pointing Device
Synaptics Pointing Device Tray Icon
Synaptics T1002 Pinouts
What Is a Synaptics On I2C HID Device
Gypsy HID Device Window
Dell 9320 HID Keyboard Device
Synaptics HID Touchpad
Surface HID Keyboard Device
Elan Input Device 12C HID
Synaptic Drive
Synaptic Device
I2C HID Device Mouse
Background Synaptic Device
Icon HID Device
Writable HID Device
Glidepoint Generic HID Device
HID Devices Map
Alps Alpine Virtual HID Device
Human Interface Devices
What Is Synaptix Pointing Device
5Pin I2C HID
On I2C HID Device for Spy Cameras Wireless
I2C HID Device Hardware
12C HID Device Asus Zen
Search
×
Search
Loading...
No suggestions found