Find Your Style
Women
Men
Accessories
Search for clothing, brands, styles...
×
Women
Men
Accessories
Triodos Bank Marketing
Search
Loading...
No suggestions found
Triodos Bank Office Photos | Glassdoor
glassdoor.co.in
Marketing Mavericks
dnb.co.in
Triodos Bank Logo - Pngsource
pngsource.in
Triodos Bank Office Photos
glassdoor.co.in
Triodos Investment Management bekommt neue Geschäftsführerin ...
institutional-money.com
Bank Marketing, Strategies And Benefits
pw.live
Triodos Bank Office Photos | Glassdoor
glassdoor.co.in
Triodos Bank Office Photos | Glassdoor
glassdoor.co.in
Triodos Bank ernennt neuen Chef - Institutional Money
institutional-money.com
MARKETING STRATEGIES IN BANKING IMPORTANT - Bank Exams
sbank.in
Triodos-Deutschland-Chef zieht sich zurück - Institutional Money
institutional-money.com
15 Website Design Ideas to Inspire Your Creative Brief - Crazy Domains ...
crazydomains.in
307527598 BANK Marketing Literature Review - BANK MARKETING A marketing ...
studocu.com
Top Instant Loan Apps for Salaried Employees in India 2023
kreditbee.in
Best Digital Banking Marketing and Promotional Strategies
tring.co.in
Best Digital Banking Marketing and Promotional Strategies
tring.co.in
bank marketing in the indian perspective - BANK MARKETING IN THE INDIAN ...
studocu.com
Strategic Innovations in Banking Marketing: Navigating the Future eBook ...
amazon.in
Online Banking System Bilder - Kostenloser Download auf Freepik
de.freepik.com
KPMG U.S. Payments
kpmg.com
Welcome to Bank of Baroda e-Procurement
bobtenders.eproc.in
test bank marketing 191512543 Kotler 04 Tif A - Part 2: Capturing ...
studocu.com
3. Marketing MIX FOR Banking Services - MARKETING MIX FOR BANKING ...
studocu.com
South Indian Bank Marketing Officer 2023, Application Ends Today
adda247.com
MARKETING STRATEGIES IN BANKING IMPORTANT - Bank Exams
sbank.in
RBI appoints P Vasudevan as new executive director
currentaffairs.adda247.com
MARKETING STRATEGIES IN BANKING IMPORTANT - Bank Exams
sbank.in
Rohit Bhasin moves to Kotak Mahindra Bank | Marketing | Campaign India
campaignindia.in
Question Bank - QUESTION BANK UNIT 1 Explain the concept of bank ...
studocu.com
South Indian Bank Marketing Officer 2023, Application Ends Today
adda247.com
Rohit Bhasin moves to Kotak Mahindra Bank | Marketing | Campaign India
campaignindia.in
Introduction of Central Bank Digital Currency ‘Digital Rupee’ Announced
taxguru.in
Bank Marketing Data Description - Bank Marketing Case-Study: Relevant ...
studocu.com
Marketing Management - Question BANK - Marketing Management: Questions ...
studocu.com
banner-img2 mobile
icicicareers.com
2. Marketing Concepts application in banking - MARKETING CONCEPTS – ITS ...
studocu.com
Innomatrics Technologies
innomatricstech.in
CCW332 Digital Marketing Lecture Notes: Core Concepts & Strategies ...
studocu.com
The Story Of The Indian 1 Rupee Note: A Journey Through Time
indiatimes.com
Reserve Bank of India - Homepage
paisaboltahai.rbi.org.in
Marketing 207103846: Test Bank for Chapter 7 - Analyzing Business ...
studocu.com
Agency Banking Solution | Digital Payment Solution | Maximus
maximusinfoware.in
Nagaland State Lottery Result: July 19, 2025, 7 PM Live - Watch ...
freepressjournal.in
Online Banking System Bilder - Kostenloser Download auf Freepik
de.freepik.com
Canara Bank Securities Recruitment 2025: Apply for Top Finance ...
financecareer.in
Treasury Management: Meaning, Functions, Benefits And Challenges
pw.live
MM Question BANK - Question Bank Marketing Management Part – A 2 marks ...
studocu.com
Posterscope's Kingslin Jeyaraj moves to HDFC Bank | Marketing ...
campaignindia.in
Online Banking System Bilder - Kostenloser Download auf Freepik
de.freepik.com
Automate your financial services with Conversational AI
dev.botpenguin.com
What are the main Security Features of the Currency Notes of India?
jagranjosh.com
Gaurav Rajput joins BCCL
manifest-media.in
Online Banking System Bilder - Kostenloser Download auf Freepik
de.freepik.com
What is Digital Rupee that RBI is going to launch tomorrow for ...
freepressjournal.in
New Rs 100 currency note: All you need to know
newsheads.in
Q2 Banking Pricing, Reviews, & Features in 2022
softwaresuggest.com
IBPS SO Mains Exam Preparation 2025 for Law, Marketing, HR and IT Posts
bankersadda.com
Q2 Banking Pricing, Features, Reviews with Pros and Cons
softwaresuggest.com
Case Study Banking Marketing - Computer Engineering - MU - Studocu
studocu.com
e-RUPI : Read the Uses and Scope of India's New Digital Rupee
taxscan.in
Press Release:Press Information Bureau
pib.gov.in
Faculty Proforma
online.gndu.ac.in
Study in UK | BrillEdu
brilledu.in
Study in UK | BrillEdu
brilledu.in
SRMCM
srmcm.ac.in
Little Boy with Indian Rupee – Banking School
bankingschool.co.in
OMD India to handle marketing and media mandate for AU Bank | Marketing ...
campaignindia.in
Marketing in Banks an Introduction | How to answer marketing related ...
sbank.in
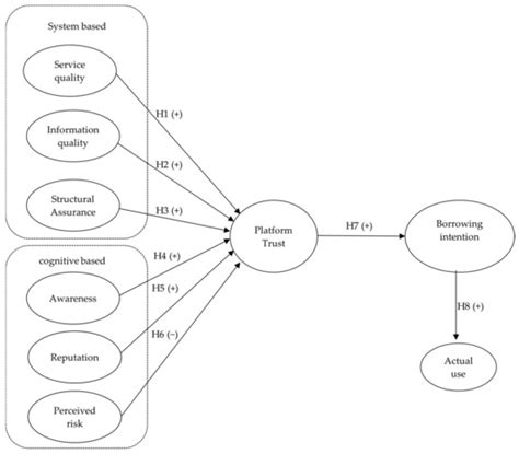
Exploring Platform Trust, Borrowing Intention, and Actual Use of ...
mdpi.com
Distance (ODL) MBA in Odisha | Sambalpur (SUV) University, Burla
suvonline.in
Amit Ghodke in Kushal Nagar, Kadugondanahalli, Bengaluru | Top lawyers ...
vkeel.com
Minor Project For MBA - MINOR PROJECT SUBMITTED TOWARDS THE PARTIAL ...
studocu.com
» Nidhi Varghese
rajagiricollege.edu.in
Welcome to Mathabhanga College
mtbcollege.ac.in
การแปลเกม | REEID GCE (วิศวกรรมเนื้อหาระดับโลก)
reeid.com
Payroll Services, Payroll Transfer Agencies, Payroll Transfer Firms ...
randstad.in
Related Searches
Triodos Bank Logo
Triodos Bank UK
Triodos Bank Bristol
Triodos Bank Login
Triodos Bank Logo.png
Triodos Bank Gebouw
Triodos Bank Headquarters
Triodos Bank Office
Triodos Bank NV
Triodos Bank Statement
Triodos Brussel
Triodos Bank Netherlands
Triodos Bank Plan
Triodos Belgium
Triodos Banking
Triodos NL
Foto Triodos Bank
Triodos Bank Spain
Triodos Bank Card
Triodos Bank Map
Tridosbank
Triodos Account
Triodos Bank Zeist
Triodos Bank Hoofdkantoor
Triodos Bank Debit Card
Triodos Bank Brussels
Triodos Bank Nature
Triodos Bank Kantoor
Triodos Bank Food Transition
Triodos Impact
Triodos Bank Header
Triodos Bank Kaart
Triodos Bank Management
Triodos Bank BIC Code
Triodos Bank Sustainability
Triodos Bank Rau
Triodos News
Iliana Triodos Bank
Triodos Holland
Tridos Bank Logo
Triodos Bank Floor Plan
Triodos Bank CSR
Triodos Bank Building
Triodos Bank CEO
Triodos Bankpas
Triodos Bank Loans
Triodos Bank Ethical
Triodos Bank HQ
Triodos Bank App
Triodos Bank COO
Search
×
Search
Loading...
No suggestions found