Find Your Style
Women
Men
Accessories
Search for clothing, brands, styles...
×
Women
Men
Accessories
Databricks Automate Code Example
Search
Loading...
No suggestions found
1 INR to CHF - Convert Indian Rupees to Swiss Francs | Thomas Cook
thomascook.in
Buy Valve Corporation INR 2500 Steam Wallet Code(Digital Code-Email ...
amazon.in
Valve Corporation Inr 1000 Steam Wallet Code (Digital Code- Email ...
amazon.in
INR 1000 Steam Wallet Code (Digital Code- Email Delivery within 2 hours ...
amazon.in
INR 5000 STEAM Store Wallet Digital Code (Email Delivery in 24 hours ...
amazon.in
DD DOWNLOAD DEMON INR 3000 Razer Gold Gift Card Code (Code Only - Smart ...
amazon.in
IPL 2025: Shreyas Iyer smashed with INR 12 lakh penalty for Code of ...
msn.com
INR 150 Steam Wallet Code (Digital Code- Email Delivery within 2 hours ...
amazon.in
1xBet Promo Code 2022 [VIPOFFER] : 26,000 INR Bonus
1promo.codes
playstation Rs.1000 INR Gift Card Price in India - Buy playstation Rs ...
flipkart.com
Introduction to Databricks Lakehouse Monitoring | by Anurag Kumar | Aidetic
blog.aidetic.in
Introduction to Databricks Lakehouse Monitoring | by Anurag Kumar | Aidetic
blog.aidetic.in
Introduction to Databricks Lakehouse Monitoring | by Anurag Kumar | Aidetic
blog.aidetic.in
SAP und Databricks kooperieren: KI für alle Geschäftsanwendungen
datasolut.com
Databricks Fundamentals: Everything You Need to Know to Get Started ...
amazon.in
Databricks
genospark.in
Databricks To Invest $250 Mn In India, Launches AI Academy And Expands ...
businessworld.in
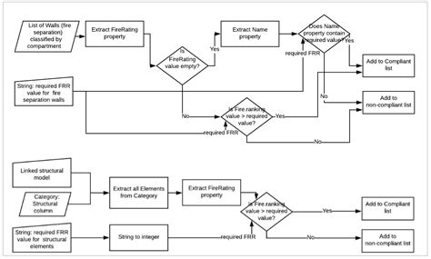
Fire Safety in Tall Timber Building: A BIM-Based Automated Code ...
mdpi.com
Fire Safety in Tall Timber Building: A BIM-Based Automated Code ...
mdpi.com
Databricks Code Master - Women's Tech Tee - TEEZ.in
teez.in
Open Source on Azure | Microsoft Azure
azure.microsoft.com
Prothrombin time, PT/INR Report Format | MS Word & Pdf
labsmartlis.com
Introduction to Databricks Lakehouse Monitoring | by Anurag Kumar | Aidetic
blog.aidetic.in
Getting Started: Cloud Assembly Code Examples [CB10094] | Cloud Blogger
cloudblogger.co.in
TTFA Consultancy - Digital Excellence Redefined
ttfaconsultancy.in
Let's Code - dijkstras algorithm understanding the shortest path technique
lets-code.co.in
Overview of ServiceNow Testing | ServiceNow Testing Tools - Basico ...
basicoservicenowlearning.in
Databricks Code Master - Women's Tech Tee - TEEZ.in
teez.in
Hevo Data partners with Databricks to bring effortless and automated ...
aninews.in
Ultimate Zoho alternative: Using n8n for workflow automation
hostinger.in
SBI BANK CODE SBCHQ-GEN-PUB-IND-INR MEANING.SBI DIFFERENT TYPES OF ...
digitalhelper.in
Programming Example Source Code with Tutorials| S-Logix
slogix.in
Get started with Power Apps canvas apps - indianet
indianet.co.in
Microsoft Power Automate – Process Automation Platform | Microsoft
microsoft.com
What Is Biometric System? Advantages Of Biometric Attendance Management ...
iitms.co.in
Microsoft Power Automate – Process Automation Platform | Microsoft
microsoft.com
Databricks Code Master - Women's Tech Tee - TEEZ.in
teez.in
Cloud-based PPE inspection software┃AI ppe detection software
softdesigners.co.in
Crestron Automate VX Pro System Series 2 Voice-Activated, Multi-Camera ...
rifeindia.com
Testing the ADALM-PLUTO [Analog Devices Wiki]
wiki.analog.com
Databricks Office Photos
glassdoor.co.in
Buy Effective Kafka: A Hands-On Guide to Building Robust and Scalable ...
amazon.in
The Power of Procedural Macros: How to Automate Boilerplate in Rust
elitedev.in
Corporate Office Dress Codes for Men and Women – HELI
heliclothing.com
Programming Example Source Code with Tutorials| S-Logix
slogix.in
Effective Kafka: A Hands-On Guide to Building Robust and Scalable Event ...
amazon.in
Buy CO-Z 2700 lb Automatic Sliding Gate Opener with 2 Remote Controls ...
ubuy.co.in
Databricks to increase India headcount and launch new R&D hub this year
techcircle.in
What is BSR Code - Bank Codes, Classifications and Benefits
navi.com
Screening and Ranking Resumes using Stacked Model
ijraset.com
10 Essential Skills You Need to Master for DevOps Engineer ...
skillect.in
Array Related Scenarios and There Solutions with Example - Basico ...
basicoservicenowlearning.in
mofna Bio Medical Plastic Pedal Dustbin, Plastic Pedal Dustbin, Bio ...
amazon.in
Swift Message vs Purpose codes
taxguru.in
Automate Everything Funny Developer T-Shirt For Women – TEEZ.in
teez.in
Crestron Automate VX Pro System Series 2 Voice-Activated, Multi-Camera ...
rifeindia.com
Crestron Automate VX Pro System Series 2 Voice-Activated, Multi-Camera ...
rifeindia.com
Buy Software Architecture with C++ Online at desertcartINDIA
desertcart.in
Crestron Automate VX Pro System Series 2 Voice-Activated, Multi-Camera ...
rifeindia.com
Crestron Automate VX Pro System Series 2 Voice-Activated, Multi-Camera ...
rifeindia.com
21 WhatsApp Business Greeting Messages To Make A Great, 40% OFF
iiitl.ac.in
Fillable Online Survey on Code Examples Fax Email Print - pdfFiller
pdffiller.com
Automatic Server Updates - unattendedUpgrades with email notifications
ajfriesen.com
Comprehensive Guide to Intellectual Property Rights with Real Life Examples
taxguru.in
Fire Safety in Tall Timber Building: A BIM-Based Automated Code ...
mdpi.com
Amazon Web Services’ automated code review tool can now help catch Pyt
content.techgig.com
An Explainer on Service Accounting Code (SAC) Under GST
cleartax.in
We're doubling India investments in R&D teams, go-to-market strategies ...
techcircle.in
Automatic Weather Stations (AWS) and Meteorologic Instruments:...
campbellsci.in
Contract Management | pdfFiller
static-ak.pdffiller.com
Crestron Automate VX Pro System Series 2 Voice-Activated, Multi-Camera ...
rifeindia.com
Book Review - Tamil Computing By Dr. R. Ponnusamy
thottingal.in
Get Your Hands Dirty on Clean Architecture: A hands-on guide to ...
amazon.in
Corporate Office Dress Codes for Men and Women – HELI
heliclothing.com
Workflow Automation With Microsoft Power Automate Use Business Process ...
desertcart.in
IoT स्मार्ट सिंचाई कैसे पानी बचाती है और फसल की पैदावार बढ़ाती है
come-star.com
How to automate and send personalized WhatsApp messages with pywhatskit ...
blog.coffeeinc.in
GST Export Invoice with Foreign Currency Billing
billingsoftware.in
Example
minigranth.in
Top Up Riot Access Code (INR) Online - SEAGM
seagm.com
utah code annotated Doc Template | pdfFiller
pdffiller.com
Index - Webtantras- Code Fun Development
webtantras.co.in
Resume Examples for Various Industries | Sample CV Templates
resumewritingservices.in
Cotton Kurti HSN Code : Applicability, HSN Code and GST Rate on Cotton ...
pocketful.in
HS Code 853510, Harmonized System Code of Fuses
exportimportdata.in
Automated Trading Strategies By Example: 9 Algorithms Using NinjaTrader ...
amazon.in
Vertical bagging machine - Script Pack™ SPrint™ - Automated Packaging ...
directindustry.com
Automate Your Node.js Backend Development with the Backdraft Code Generator
blog.nishikanta.in
IFSC Code of Indian Bank, Bhubaneshwar, Khurda, Odisha - IFSC, MICR ...
cleartax.in
IFSC குறியீடு என்றால் என்ன? நீங்கள் தெரிந்து கொள்ள வேண்டிய அனைத்தும் ...
housing.com
Code-Along and Expert Q&A: Automate CI/CD pipelines on Arm using GitHub ...
arm.com
Buy Regression Analysis By Example Using R Book Online at Low Prices in ...
amazon.in
Top Up Steam Wallet Code (INR) | Online Game Store - SEAGM
seagm.com
Buy FREENOVERaspberry Pi Pico (Compatible with Arduino IDE) Pre ...
desertcart.in
Free Invoice Format | Download and Send Invoices Easily - Wise
wise.com
power automate online login | winning strategies in online gaming ...
megonline.nic.in
Automated lab reactors - Systag: Büchiglas
buchiglas.com
Metaprogramming in C#: Automate your .NET development and simplify ...
amazon.in
Power Automateの使い方を実践的に解説 – ITの力で業務改善
mokuva.com
Gemini Advanced – get access to Google's most capable AI model
gemini.google.com
Deep Dive into Power Automate: Learn by Example : Mishra, Goloknath ...
amazon.in
Get Your Hands Dirty on Clean Architecture: A hands-on guide to ...
amazon.in
Buy FREENOVEESP32-S3-WROOM CAM Board (Compatible with Arduino IDE ...
desertcart.in
Story of Torq: No-Code Platform to Automate & Streamline Security Operation
werisebyliftingothers.in
Free Invoice Format | Download and Send Invoices Easily - Wise
wise.com
SBI BANK CODE SBCHQ-GEN-PUB-IND-INR MEANING.SBI DIFFERENT TYPES OF ...
digitalhelper.in
The difference between IBAN and SWIFT codes - Yeah Hub
yeahhub.com
What is 406 Status Code “Not Acceptable Response” 📖 How to Identify & Fix
sitechecker.pro
Semi-Automated Offside Technology (SAOT)
studyiq.com
Buy formal wedding outfit - In stock
sunelectrodevices.co.in
Top Up Riot Access Code (INR) Online - SEAGM
seagm.com
OpenH743I-C Package B, STM32H7 Development Board – MG Super Labs
mgsl.in
Electronics Shop Bill Format Download | Free Invoice Template For ...
stockregister.in
From Code to Chip: Open-Source Automated Analog Layout Design ...
amazon.in
Data Models and their Types - Simplynotes - Online Notes for MBA, BBA ...
simplynotes.in
Bearing Lock Nuts R Type | MISUMI | MISUMI India
in.misumi-ec.com
Internal CSS
sitesbay.com
Grounded theory analysis using axial and selective coding
projectguru.in
PARTS OF PRECIOUS JEWELLERY - GST RATES & HSN CODE 7113
cleartax.in
Related Searches
Databricks Code Repair
Databricks Notebook Code
Skip Line in Code in Databricks
Databricks R Code
Databricks Code Example
Databricks Color Hex Code
Databricks Code Editor Themes
Databricks Low Code No Code
vs Code DBT Databricks
Databricks vs Code Extension
Good Databricks Code
Databricks Code Assisstant
Databricks Visual Studio Code
Databricks Notebook Sample Code
Console Outputs for Progress of Code Python Databricks
Databricks Coding
Databricks Workspace Icon
vs Code Databricks Create Configuration
Visuals for Databricks and Visual Studio Code
Databricks Assistant
Visuals for Databricks and Visual Studio Code Charts
Databricks Data Lineage vs Code
Databricks Chloropleth Zip Code Bubble
How to Copy Databricks Code Chunk
Service Principal Code Databricks
Databricks Automate Code Example
Git and Databricks with vs Code
Bing vs Code Databricks Create Configuration
Databricks Tutorial
Databricks D-Code Page
Databricks Code Cells
Databricks IDE
Databricks Log of Code Execution
Can You Trigger Code From a Databricks Dashboard
What Does Code Promotion in Databricks Mean
Scala Databricks
Databricks Different than Code
Databricks SQL Icon
Code Drectorry Structuer for Databricks
Azure Databricks
Union Phyton Code in Databricks Notebook
Databricks Mlops
Code Versioning Databricks GitHub
Test Code in Python in Databricks
Delta Table in Databricks Icon
What Is the Databricks Color Code Icom
Databricks Between Operator
Test Environment Databricks
How to Hide Group of Code in Databricks Notebook
Commenting Ultiple Lines of Code in Databricks
Search
×
Search
Loading...
No suggestions found