Find Your Style
Women
Men
Accessories
Search for clothing, brands, styles...
×
Women
Men
Accessories
Dinkum Village Layout
Search
Loading...
No suggestions found
INDIA VILLAGES BOUNDARIES GIS MAP DATA 2024
gismaps.in
Dinkum: So speichern Sie den Fortschritt - 4pmtech (Germany)
4pmtech.com
INDIA VILLAGES BOUNDARIES GIS MAP DATA 2024
gismaps.in
Aussie-Themed Game
gurugamer.com
Aussie-Themed Game
gurugamer.com
30 Best 2 BHK House Plan Ideas for Modern Living in 2025
nobroker.in
Layout Maps | Rohini Sector 34|35|36|37|38 | Metro | Future | UER-2
adobo.in
HMD Layout in Adhibatla - Lands & Plots - 1822855701
olx.in
Moonlight Village - the RotMG Wiki | RealmEye.com
realmeye.com
HSR Layout, Bangalore - Map, Pin Code, & Property Rates 2025
nobroker.in
Kendriya Vihar 4H4X+HH6 B2, 261, R T Nagar, Venkatala Village ...
nobroker.in
Anglo-Saxon Village Display Poster - KS2 - Twinkl
twinkl.co.in
Uttarakhand Village Maps
gismaps.in
Residential Plots/ Lands For Sale in North Bangalore Bangalore | 2,504 ...
nobroker.in
Landscape
lajournal.in
Hustlehub HSR Layout Managed Office in HSR Layout, Bangalore | Rent ...
myhq.in
5 BHK House Design Ideas- Create Your Dream Home Now
nobroker.in
ディンクムでキノコランプを入手する方法 - 4pmtech (Japan)
4pmtech.com
Orris, Greenbay Golf, Village, Plots, Yamuna Expressway, Location ...
residentialplots.in
Rohini Sector 34: Rate | Layout map | Expert Insights | Future
adobo.in
10 Best Village Mods For Minecraft 1.19 Fabric
gurugamer.com
Architecture Portfolio Layout: Craft Designs That Impress 2025
novatr.com
Plan and elevation designs – LeafyLand
leafyland.store
Aussie-Themed Game
gurugamer.com
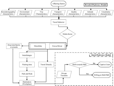
Mode Choice Modeling to Shift Car Travelers towards Park and Ride ...
mdpi.com
village scene painting ,village scenery painting ,village watercolor ...
onlineframing.in
DRJ Real Estate - Buying and Selling of Properties in Vellanur Village ...
drjrealestate.in
Vinayaka layout k r puram bangalore, Bangalore - Map, Pin Code ...
nobroker.in
RMZ Nexity - Tower 20 - Office/Commercial For Rent | JLL - IN
property.jll.co.in
DRJ Real Estate - Buying and Selling of Properties in Vellanur Village ...
drjrealestate.in
RESIDENTIAL LAYOUT PARASAPUR VILLAGE - Lands & Plots - 1748939229
olx.in
Dinkum dunnies : Amazon.in: Books
amazon.in
Yash Orchid - Baner Village, Pune - Residential Land Project - PropertyWala
propertywala.com
R P Fitness Studio Btm Layout in Bengaluru | FITPASS
fitpass.co.in
Bengal Greenfield Ambition - New Town, Kolkata - Apartment Project ...
propertywala.com
Greenfield Heights - New Town, Kolkata - Apartment Project - PropertyWala
propertywala.com
Pizza Hut | HSR Layout, Bangalore - Find Best Pizza Near Me in HSR ...
restaurants.pizzahut.co.in
ALL INDIA INFANTS INDIAN NURSERY PRIMARY & HIGH SCHOOL, Austin Town ...
skoolz.in
Best Island Name Generator: Creative & Unique Ideas
pay.hkce.edu.in
DIC-Thiruvallur-Profile
dictvlr.in
Sola Thaltej: Journey of a Village to an Urban Village | CEPT - Portfolio
portfolio.cept.ac.in
Efficient DevaNagari Key-Layout: SuNāgarī
devanagari.in
Sola Thaltej: Journey of a Village to an Urban Village | CEPT - Portfolio
portfolio.cept.ac.in
Community Space in Jamniya Village, Mandu | CEPT - Portfolio
portfolio.cept.ac.in
DRJ Real Estate - Buying and Selling of Properties in Vellanur Village ...
drjrealestate.in
Best Places to Live in Bangalore: Rent, Connectivity & Safety
godigit.com
ambazari layout, nagpur: Map, Property Rates, Projects, Photos, Reviews ...
cityair.in
Dinkum: Wie man Bäume und Baumsamen pflanzt - 4pmtech (Germany)
4pmtech.com
village scene painting ,village scenery painting ,village watercolor ...
onlineframing.in
App Store पर COC : Map Layout with AI 2024
apps.apple.com
Vajranakha Layout
vajranakha.co.in
Creators’ Village - Village Homestay | CultureTravel.in
culturetravel.in
5 Best Biomes To Find Villages In Minecraft
gurugamer.com
Dreamlight Valley: How to finish the missing princess quest step by step
sportsrant.indiatimes.com
ambazari layout, nagpur: Map, Property Rates, Projects, Photos, Reviews ...
cityair.in
Age-Friendly Public-Space Retrofit in Peri-Urban Villages Using Space ...
mdpi.com
ambazari layout, nagpur: Map, Property Rates, Projects, Photos, Reviews ...
cityair.in
SUKHIBHAVA
sukhibhava.in
ವೈಟ್ಫೀಲ್ಡ್ ಯಲಹಂಕ ನಡುವೆ 2,000 ಎಕರೆ ವಿನ್ಯಾಸದಲ್ಲಿ ಬಿಡಿಎ ಲೇಔಟ್ ನಿರ್ಮಾಣ ...
kannada.goodreturns.in
Fair Dinkum Aussie Pies at Fairview Clayton Park Farmers Market ...
allevents.in
RMZ Nexity - Tower 10 | Hitec City, Phase 2, | Hyderabad Office ...
property.jll.co.in
Cómo conseguir una lámpara de setas en Dinkum - 4pmtech (Spain)
4pmtech.com
BSNL
bsnlhousingsociety.co.in
Sola Thaltej: Journey of a Village to an Urban Village | CEPT - Portfolio
portfolio.cept.ac.in
Godrej Properties — Difference in layout at Godrej Exquisite, between ...
consumercomplaints.in
First Doctor In The Village
prepmed.in
Residential Plots/ Lands For Sale in HSR Layout Bangalore | 63+ Plots ...
nobroker.in
Maruti Wagon R 2026: जल्द आ रही है नई जनरेशन, जानिए क्या होंगे बदलाव ...
timesbull.com
Buy Systematic Layout Planning Book Online at Low Prices in India ...
amazon.in
Crda approved layout in vijayawada - Lands & Plots - 1819580981
olx.in
R S DIAGNOSTIC CENTRE | +918147282686 | DIAGNOSTIC CENTRE NEAR ME ...
rsdiagnosticcentre.in
Christmas Snow Village Layout - Hot Wire Foam Factory | Christmas ...
pinterest.com
SUKHIBHAVA
sukhibhava.in
Classroom Setup Pack - Grade R Classroom Layout
twinkl.co.in
Serenity Layout Serenity Layout Rent - WITHOUT BROKERAGE Semi-furnished ...
nobroker.in
Dinkum: cómo extraer mineral de hierro - 4pmtech (Spain)
4pmtech.com
Fitness@impact Chandra Layout in Bengaluru | FITPASS
fitpass.co.in
Layout & Desain Gudang Penyimpanan
rajarakminimarket.com
Unitech Pearl, Hsr Layout HSR Layout - Without Brokerage Fully ...
nobroker.in
DTCP Approved layout at keshampet mandal alwal village RR dist 13-Jan ...
bharatrental.in
Buying a Plot in Chennai: A Complete 2025 Guides
hexahome.in
Plot/ Land for Sale in Attur Layout Yelahanka New Town bangalore @ 1.17 ...
nobroker.in
BTM Layout - Pentagonspace
pentagonspace.in
Sola Thaltej: Journey of a Village to an Urban Village | CEPT - Portfolio
portfolio.cept.ac.in
Community Space in Jamniya village, Mandu | CEPT - Portfolio
portfolio.cept.ac.in
Green Trends Unisex Hair & Style Salon, BTM Layout - Makeup Salon - BTM ...
weddingwire.in
Vinjos Vastu Crafts Vastu Village Scene Painting Wooden Board Wall ...
flipkart.com
Major Gen VK Singh approaches SC for supply of documents in CBI case ...
lawbeat.in
Dinkum: 商用ライセンスのロックを解除する方法 - 4pmtech (Japan)
4pmtech.com
Hazel Captures, HSR Layout - Photographer - HSR - Weddingwire.in
weddingwire.in
KGP Group
kgpgroup.co.in
Ik Furniture And Interior in RT nagar, Marathahalli, Jay nagar, Rajaji ...
ikfurnitureandinterior.in
Blog | Artfactory
artfactory.in
Roll Tech Rolling Shutters in Baiyyaappa Halli, Krishnamurti nagar ...
rolltechrollingshutters.in
Independent House Venkateshwara layout Rent - WITHOUT BROKERAGE Semi ...
nobroker.in
Standalone Building BTM Layout Rent - WITHOUT BROKERAGE Semi-furnished ...
nobroker.in
Punarjani Organic Village Layout Gunjur Palya Rent - WITHOUT BROKERAGE ...
nobroker.in
Realtor ‘trespasses and threatens’ residents
bangaloremirror.indiatimes.com
Standalone Building BTM Layout Rent - WITHOUT BROKERAGE Semi-furnished ...
nobroker.in
Maruti Ignis- All About Ignis Price, Features, Colours, & Specs
carfolio.in
Roll Tech Rolling Shutters in Baiyyaappa Halli, Krishnamurti nagar ...
rolltechrollingshutters.in
655+ 3 BHK Flats for sale near H.S.R.Layout Police Station, HSR layout ...
squareyards.com
Fitness Yard 2 Btm Layout in Bengaluru | FITPASS
fitpass.co.in
Narratives of vehicular influx in a Himalayan village | CEPT - Portfolio
portfolio.cept.ac.in
Cómo conseguir y construir una colmena en Dinkum - 4pmtech (Spain)
4pmtech.com
‘Unutilised Village Lands Vest with Proprietors’: Supreme Court ...
lawbeat.in
Community Space in Jamniya village, Mandu | CEPT - Portfolio
portfolio.cept.ac.in
NBCC Vibgyor Towers - New Town, Kolkata - Apartment Project - PropertyWala
propertywala.com
Sri Banashankari Sanitary Works in Banashankari, Jayanagar, Jp Nagar ...
sribanashankarisanitaryworks.in
Sola Thaltej: Journey of a Village to an Urban Village | CEPT - Portfolio
portfolio.cept.ac.in
Waterproofing concepts in HBR Layout, Bangalore |Waterproofing ...
waterproofingconcepts.in
village scene painting ,village scenery painting ,village watercolor ...
onlineframing.in
KGP Group
kgpgroup.co.in
Fitness Yard 2 Btm Layout in Bengaluru | FITPASS
fitpass.co.in
CRAFTSFEST Fabric Figures, Landscapes Wall Painting, Multicolor ...
amazon.in
SRK Digital Photo Studio, BTM Layout - Photographer - BTM - Weddingwire.in
weddingwire.in
Dinkum Diggers eBook by Dale James Blair | Official Publisher Page ...
simonandschuster.co.in
Evolution Fitness Kumaraswamy Layout in Bengaluru | FITPASS
fitpass.co.in
KENDALL VILLAGE CENTER (2025) All You Need to Know BEFORE You Go (with ...
tripadvisor.in
Fitness Yard 2 Btm Layout in Bengaluru | FITPASS
fitpass.co.in
Related Searches
Dinkum Town Layout
Dinkum Map Layout
Dinkum Island Layout
Dinkum Farm Layout
Dinkum Farming Layout
Dinkum Watermelon Layout
Dinkum QUARY Layout
Windmill Dinkum Layout
Dinkum Best Farm Layout
Dinkum Workshop Layout
Dinkum Quarry Layout
Dinkum Build Layout
Dinkum Farm Design
Dinkum Game
Dinkum Town Ideas
Dinkum House Layout
Dinkum Base Layout
Dinkum Campsite Layout
Dinkum Airport
Dinkum Museum
Dinkum Pumpkin Layout
Dinkum Animal Farm Layout
Dinkum Terrain
Dinkum RoadMap
Dinkum Sprinkler Layout
Dinkum Crop Layout
Dinkum Village Layout
Dinkum Pumpking Layout
Dinkum Buildings
Dinkum Town Bell
Dinkum Town Layout Symetrical
Dinkum Insect Cage Layout
Dinkum Cover
Dinkum Designs
Dinkum Water Tower Layout
Dinkum Biome Layout
Dinkum Switch
Dinkum City
Dinkum 11X11 Crop Layout
Dinkum Floor
Coral Island Farm Layout
Dinkum Tea House
Dinkum Band Stand
Dinkum Farm Plot
Dinkum Mu
Fosil Dinkum
Dinkum Build Field
Magneels Dinkum
Dinkum Farm Layout with Water Tank
Dikum Island Layout
Search
×
Search
Loading...
No suggestions found