Find Your Style
Women
Men
Accessories
Search for clothing, brands, styles...
×
Women
Men
Accessories
Discrepancy Method Formula
Search
Loading...
No suggestions found
Model Laws (or) Similarity Laws - Fluid Mechanics
mech.poriyaan.in
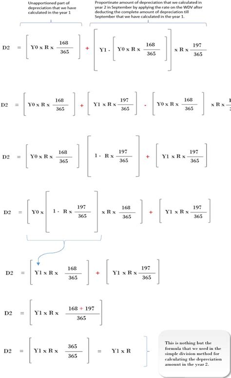
Mastering Depreciation: Exploring Formula Derivation & Accurate Application
taxguru.in
Discrepancy in Differential Duty Calculation Method: CESTAT directs AA ...
taxscan.in
Excel template - tool/fixture history card – Smart Office Template (INR)
smartofficetemplates.myshopify.com
The data below were collected for an enzyme-catalyzed reaction ...
ask.learncbse.in
HPD Module 3 - motes of HPD as per ktu - HIGHWAY PAVEMENTS DESIGN ...
studocu.com
Dental formula - Notes - BDS - Studocu
studocu.com
Sharpe Single Index Model - Sharpe Index Model Rp=∑ Xi (αi +βiRm) i p ...
studocu.com
Comparative Analysis of Different Iterative Methods for Solving Current ...
mdpi.com
Straight-Line Depreciation - India Dictionary
1investing.in
Standard Costing: Easy and Simple way to learn Formula
taxguru.in
Standard Costing: Easy and Simple way to learn Formula
taxguru.in
Trapezoidal method
vlab.andcollege.du.ac.in
From the data given below, calculate Karl Pearson's coefficient of ...
ask.learncbse.in
Hypothesis Testing Formula, Definition, Steps Solved Example
pw.live
Synchronous Impedance Method or E.M.F. Method - Alternators
eee.poriyaan.in
Calculus- Washer and Shell Methods, Pappus's theorems, Calculus of ...
studocu.com
Derivation of equations and List of 3 equations of motion - Physics ...
aakash.ac.in
Depreciation Methods: Check Formula, Factors & Types - India Dictionary
1investing.in
Euler and Modified Euler Method - Solved Example Problems
eee.poriyaan.in
Physics,Class:-12th,Aim:-To Determine Resistance of a Galvanometer By ...
quizlet.com
How to reply GST Return scrutiny notice in Form GST ASMT-11
taxguru.in
Example 2: using regula-falsi method, compute the real root of the ...
scoop.eduncle.com
Transfer Pricing Study – A Simplified Overview
taxguru.in
Construct index number by the simple average of price relative method ...
ask.learncbse.in
Holliday-Segar Formula for Maintenance Fluid Requirements by Weight
openmed.co.in
formula for shortcut method and step deviation method in measures of ...
brainly.in
what is step-deviation method explain with an example - Brainly.in
brainly.in
write the mean formula (direct method) and explain its terms. - Brainly.in
brainly.in
Fillable Online extcontent covenanthealth Narcotic and Controlled ...
pdffiller.com
Find out the Arithmetic Mean using the step deviation method - CBSE ...
ask.learncbse.in
Black-Scholes model: What is it, formula, Assumptions and Limitations
stratzy.in
Walter Model Of Dividend: Formula, Assumptions & Limitations // Unstop
reliancetup.in
Factorisation -Definition, Method, Formulas, and Examples
adda247.com
Logarithm Formula- Explanation, Types, Properties, Examples
adda247.com
How to do Criss cross method for finding chemical formula - Brainly.in
brainly.in
Geometry Formulas- Perimeter, Area, Volume, Examples
adda247.com
Parallax Method - Triangulation Method, Measurement of length, Distance ...
aakash.ac.in
Factorisation -Definition, Method, Formulas, and Examples
adda247.com
National Income, Concept, Calculation Method, Formula, Importance
studyiq.com
The load-flow solution is always assured in case ofa)Newton-Raphson ...
edurev.in
Factorisation -Definition, Method, Formulas, and Examples
adda247.com
National Income, Concept, Calculation Method, Formula, Importance
studyiq.com
M.M.F. Method of Determining Regulation - Synchronous Generator or ...
eee.poriyaan.in
Parallax Method - Triangulation Method, Measurement of length, Distance ...
aakash.ac.in
if r value is less than 1 then finding the sum of infinite geometric ...
brainly.in
CAT Formula Revision: Revisie The Formulas For CAT 2025
cracku.in
Cyanmethemoglobin method - Cyanmethemoglobin method Principle: Blood is ...
studocu.com
Beginner's Method to Solve a 3x3 Cube
cubelelo.com
What is a Dividend Growth Model? - India Dictionary
1investing.in
Winkler method formula for dissolved oxygen analysis - Brainly.in
brainly.in
Mensuration Formulas in Maths for 2D and 3D Shapes, PDF Available
careerpower.in
THE GOLDEN RATIO METHOD™ WORKBOOK FOR TRADING POWERFUL MATH FORMULAS: A ...
amazon.in
Factorisation -Definition, Method, Formulas, and Examples
adda247.com
Writing Ionic Formulas Worksheet Pdf - Fill Online, Printable, Fillable ...
pdffiller.com
DETERMINATION OF DRY DENSITY OF SOILS IN PLACE (SAND REPLACEMENT METHOD ...
highwayguide.co.in
National Income, Concept, Calculation Method, Formula, Importance
studyiq.com
Formulas for Slope and Deflection of Beam | Shortcut Formulas ...
civildailyinfo.com
Write the chemical formula for the following compounds using criss ...
brainly.in
Deduce the dimensional formula for R, using ideal gas equation PV = nRT ...
ask.learncbse.in
Flexible Pavement Design | California Bearing Ratio Method with IRC ...
apsed.in
Write 20 different chemical compounds name with their formula by criss ...
brainly.in
Mind Maps for Methods of Differentiation Revision - Class 12, JEE (Main ...
esaral.com
In osmotic pressure method, molecular mass of polymers can be obtained ...
scoop.eduncle.com
Customer complaints: Definition, examples, and resolution tips
zendesk.com
Comprehensive Straight Line Formula Guide 2025 | CollegeSearch
collegesearch.in
100 formula of chemistry using criss cross method - Brainly.in
brainly.in
Relation Between Heat capacity at Constant Volume (CV) & Constant ...
aakash.ac.in
write the chemical formula of the sodium carbonate using Criss cross ...
brainly.in
Null - Hijj - The Chain Base Index Number The chain base method for ...
studocu.com
Factorisation -Definition, Method, Formulas, and Examples
adda247.com
Write the formula of the following salts by criss-cross methods- 1 ...
brainly.in
Partial fraction method for multiple poles derivative formula - Brainly.in
brainly.in
NEET PG 2024 results spark controversy, Candidates allege discrepancy ...
medicaldialogues.in
Genius Community | Chemical Formula
geniusteacher.in
Dividend Discount Model: Meaning, Types, Formula, Examples
navi.com
confusion matrix in machine learning
jainnews.in
Modified Euler's method - MopPreD EULER'S E HOD Cemsiden he initial ...
studocu.com
National Income, Concept, Calculation Method, Formula, Importance
studyiq.com
All about Foreign Tax Credit and its Indian Context
taxguru.in
write the chemical formula using criss-cross method ammonium sulphate ...
brainly.in
derive chemical formula for sodium sulphate using criss cross method ...
brainly.in
derive laplace correction formula - Brainly.in
brainly.in
sensitivity and specificity formula - Brainly.in
brainly.in
Chp-2 Linear Software Project Estimation - 1 Different methods of Cost ...
studocu.com
GP Formula- Sum of n Terms, Sum of Infinite GP
adda247.com
Parallax Method - Triangulation Method, Measurement of length, Distance ...
aakash.ac.in
Chemical Formula of Common Compounds, Table and Complete List
careerpower.in
Factorisation -Definition, Method, Formulas, and Examples
adda247.com
Atomic structure formula sheet - Brainly.in
brainly.in
Buy Excel 2021: A Step-by-Step Guide to Learn Excel Essential Skills ...
desertcart.in
Factorisation -Definition, Method, Formulas, and Examples
adda247.com
Liquidity Coverage Ratio (LCR) | Formula & Calculation
navi.com
Assessment under Revised Model GST Law
taxguru.in
Buy Method Liquid Laundry Detergent, Hypoenic + Biodegradable Formula ...
desertcart.in
Renault Red Bull Racing Tag Heuer Rb13 Formula 1 33 | Desertcart INDIA
desertcart.in
Cost of Carry - Model, Formula, Calculation and Working
navi.com
All Integration Formulas PDF & Sheet for Class 12 Students
adda247.com
Explain the terms of direct mean method, assume mean method, step ...
brainly.in
how to write chemical formula for compound with Criss cross method ...
brainly.in
Buy Method Liquid Laundry Detergent, Hypoallergenic + Biodegradable ...
desertcart.in
criss cross method of following compounds: Hydrochloric Acid, Sulphuric ...
brainly.in
Factorisation -Definition, Method, Formulas, and Examples
adda247.com
Factorisation -Definition, Method, Formulas, and Examples
adda247.com
Buy Line of Position Tables for Working of Heavenly Body for Line of ...
desertcart.in
Cost-Plus Method : A Better Way To Assess Transfer Price?
taxguru.in
What is Confusion Matrix and Advanced Classification Metrics?
jainnews.in
Factorisation -Definition, Method, Formulas, and Examples
adda247.com
Factorisation -Definition, Method, Formulas, and Examples
adda247.com
50 chemical formulas of chemistry doing criss cross method - Brainly.in
brainly.in
find the main using step deviation method Age (in year) 5-14 15-24 25 ...
brainly.in
criss cross method solve this 20 formula - Brainly.in
brainly.in
write the chemical formula for by using Criss cross method. zinc ...
brainly.in
Buy An Easy Method of Modulation by Means of Universal Formulas Book ...
amazon.in
C.R Formula, History, Proposal, Significance & Failure of Rajaji Formula
studyiq.com
12-+Statement+of+Truth - Statement of Truth Statement of Truth 1 The ...
studocu.com
National Income, Concept, Calculation Method, Formula, Importance
studyiq.com
Blackbody Radiation, Photoelectric Effect and Compton Effect - Modern ...
edurev.in
Buy Method Daily Wood Cleaner, Almond, -Based Formula That Cleans ...
desertcart.in
Related Searches
Percentage Discrepancy Formula
Percent Discrepancy Formula
Discrepancy Log Sheet
Significance of Discrepancy Formula
Discrepancy Report Sample
Discrepancy Theory
Discrepancy Calculation Formula
Bolton Discrepancy
Discrepancy Ratio
Stock Discrepancy
Discrepancy Factor Formula
Discrepancy Equation
Severe Discrepancy
Fractional Discrepancy Formula
Leg Length Discrepancy Scoliosis
Data Discrepancy
Discrepancy Method Formula
Leg Length Discrepancy Measurement
Maximum Mean Discrepancy
Statistical Discrepancy
Scaled Discrepancy Formula
Discrepancy Synonym
Tooth Size Discrepancy
Quantity Discrepancy
Discrepancy Model
Calculating Discrepancy
Fuel Discrepancy Formula
Discrepancy Test
Discrepancy Formula Physics
Discrepancy Excel-Formula
Letter for Discrepancy
Traditional Discrepancy Formula
No Discrepancy
Symbol for Discrepancy
Statistical Discrepancy in Research Formula
Learning Disability Discrepancy
Leg Length Discrepancy Treatment
Discrepancy Meaning
Discrepancy Model Chart
Self-Discrepancy Theory
IQ-achievement Discrepancy Model
Discrepancy Resolution
Power Discrepancy
Rate Discrepancy
Discrepancy Calculator
Measure Leg Length Discrepancy
Arch Length Discrepancy Formula
Discrepancy Formula Metal Accounting
Discrepancy Examples
Salary Discrepancy
Search
×
Search
Loading...
No suggestions found