Find Your Style
Women
Men
Accessories
Search for clothing, brands, styles...
×
Women
Men
Accessories
Lcp Instrument Schematic
Search
Loading...
No suggestions found
Lithium Ion Cell Protection
digikey.in
Lithium Ion Cell Protection
digikey.in
Autotechnix | Home | Instrument & Automation Control Sytem | pune
autotechnix.co.in
INSTRUMENTATION DESIGN & DETAIL ENGINEERING
texvyn.in
Orthopedic Instruments - LCP Proximal Humerus Plate Manufacturer from ...
bombayortho.co.in
Flowing Refractometer for Feed Water State Control in the Second Loop ...
mdpi.com
Understanding Core Web Vitals - performance-io India
performance-io.in
LCP Drill Sleeve Different Sizes Surgical Instrument SS (Pack of 6 ...
amazon.in
Mettler Toledo Printer Basic Dot Matrix LCP43 LC-P43 . Mettler Toledo ...
labplanet.com
Enhanced VLT® HVAC Drive FC 102 | Danfoss
danfoss.com
Optyma™ controller and the pump down function | Danfoss
danfoss.com
CPN Cortical 5.0mm LCP Screw Box Surgical Instrument : Amazon.in ...
amazon.in
CPN Orthopedic 3.5 mm LCP, 5MM LCP and Spinal Torque Screw Driver ...
amazon.in
Virtual Labs
emb-iitk.vlabs.ac.in
Orthopedic Instruments - LCP Proximal Humerus Plate Manufacturer from ...
bombayortho.co.in
Inductively Coupled Plasma-Mass Spectrometry (ICP-MS), a Useful Tool in ...
mdpi.com
TMS320VC5416 Fixed-Point Digital Signal Processors - TI | Mouser
mouser.in
Locking Implants - 3.5 MM LCP OLECRANON HOOK PLATE Manufacturer from ...
griportho.in
Elements a Generalized Measurement System - Concepts of Measurements
eee.poriyaan.in
Earth Ortho Private Limited - Manufacturer of Spinal System & Locking ...
earthortho.in
TRF7970AEVM: RFID and NFC
digikey.in
LCP Bone Tap 3.5mm Surgical Instrument (Pack of 1Pcs) : Amazon.in ...
amazon.in
CPN Orthopedic 5.0mm LCP Box SS Surgical Instrument : Amazon.in ...
amazon.in
2022-2026 DePuy Synthes Inventory Control Form Small Fragment LCP ...
pdffiller.com
TPS65185x Power Management Integrated Circuit - TI | Mouser
mouser.in
Closing Your Control Loop in MCU-Based Designs | DigiKey
digikey.in
LP5860 11x18 LED Matrix Driver - TI | Mouser
mouser.in
Electrodynamometer Instrument - Types, Construction, Operation ...
cse.poriyaan.in
TPSM8S6C24SEVM Evaluation Module - TI | Mouser
mouser.in
PGA970 LVDT Sensor Signal Conditioner - TI | Mouser
mouser.in
UCC21351x-Q1 Gate Drivers - TI | Mouser
mouser.in
TPS56837 Synchronous Buck Converter - TI | Mouser
mouser.in
DRV8452 H-Bridge Stepper Motor Driver - TI | Mouser
mouser.in
INA851 Fully Differential Instrumentation Amps - TI | Mouser
mouser.in
TPS562231 Synchronous Step-Down Converters - TI | Mouser
mouser.in
DRV8849 Dual Stepper Motor Driver - TI | Mouser
mouser.in
LM25141/LM25141-Q1 Synchronous Buck Controllers - TI | Mouser
mouser.in
bq25883 Switch-Mode Battery Charge Management - TI | Mouser
mouser.in
DRV8411 Dual H-Bridge Motor Driver - TI | Mouser
mouser.in
Moondrop Aria High Performance Lcp Diaphragm Dynamic Driver Iems In Ear ...
amazon.in
Fibro Chem Industries
fibrochem.in
TPS274C65CPEVM Evaluation Module - TI | Mouser
mouser.in
DRV8251A H-Bridge Driver - TI | Mouser
mouser.in
BET Theory | Anton Paar Wiki
wiki.anton-paar.com
Moving Iron (MI) Instrument - Construction, Operation Principle, Types ...
cse.poriyaan.in
UCC28781EVM-053 Evaluation Module - TI | Mouser
mouser.in
Moving Coil Type - Construction, Working Principle, Torque Calculation ...
ece.poriyaan.in
Medial Distal Tibia LCP Plate 3.5mm (Combo of 4,5, 6 & 7) Orthopedic ...
amazon.in
DS560DF810 56Gbps Eight-Channel Retimer - TI | Mouser
mouser.in
PRBS and White Noise Generation | DigiKey
digikey.in
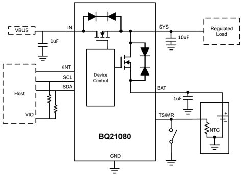
bq21080 Linear Battery Charger IC - TI | Mouser
mouser.in
TPS7H500xEVM Evaluation Modules - TI | Mouser
mouser.in
TMP110 I2C-Compatible Digital Temperature Sensors - TI | Mouser
mouser.in
DRV8306 Brushless-DC Smart Gate Driver - TI | Mouser
mouser.in
CDCU877 Phase-Lock Loop Clock Driver - TI | Mouser
mouser.in
LM6172 Voltage Feedback Amplifier - TI | Mouser
mouser.in
DS280BR820 8-Channel Linear Repeater - TI | Mouser
mouser.in
DLPC3432 Digital Controller - TI | Mouser
mouser.in
DRV8215 Half-Bridge Motor Driver - TI | Mouser
mouser.in
Arduino Anemometer Schaltung
aeq-web.com
TPS61291EVM-569 Evaluation Module - TI | Mouser
mouser.in
The principles of dynamic light scattering | Anton Paar Wiki
wiki.anton-paar.com
TMUX1104 5V Analog Multiplexers - TI | Mouser
mouser.in
DRV8106-Q1 Automotive Smart Gate Drivers - TI | Mouser
mouser.in
INA199/INA199-Q1 Current Shunt Monitors - TI | Mouser
mouser.in
DS560DF810EVM Evaluation Module - TI | Mouser
mouser.in
TPSF12C3QEVM Evaluation Module - TI | Mouser
mouser.in
LMH34400DRLEVM Evaluation Module - TI | Mouser
mouser.in
DRV8235 Brushed DC Motor Driver - TI | Mouser
mouser.in
Ray Optics and Optical Instruments Class 12 Notes for JEE & NEET
esaral.com
NE555 Single Precision Timers - TI | Mouser
mouser.in
UCC25660 High-Frequency LLC Controller - TI | Mouser
mouser.in
bq25672 3A Buck Battery Charger - TI | Mouser
mouser.in
LV14540 Step-Down Converter - TI | Mouser
mouser.in
Virtual Labs
psem2-coep.vlabs.ac.in
INA185EVM Evaluation Module - TI | Mouser
mouser.in
Orthopedic Empty case Box for 5.0 MM LCP screw surgical instruments ...
amazon.in
TPDxE05U06/TPDxE05U06-Q1 TVSs - TI | Mouser
mouser.in
Moondrop Aria High Performance Lcp Diaphragm Dynamic Driver Iems In Ear ...
amazon.in
TCAL9538 8-Bit I/O Expanders - TI | Mouser
mouser.in
TPSM41625 Stackable Power Module - TI | Mouser
mouser.in
Compressed Hydrogen Tank Applications across Transportation ...
encyclopedia.pub
Tripowin Piccolo 11mm LCP Dynamic Driver in Ear Monitor, Dual-Cavity ...
amazon.in
OPA1602/OPA1604 Soundplus™ Operational Amplifiers - TI | Mouser
mouser.in
Automatic Weather Stations (AWS) and Meteorologic Instruments:...
campbellsci.in
TPS25984 Stackable eFuses - TI | Mouser
mouser.in
bq769142 Battery Monitor & Protector - TI | Mouser
mouser.in
ACL Surgery | Arthroscopy Surgeons
aclsurgery.in
DRV8214 4A H-Bridge Motor Driver - TI | Mouser
mouser.in
Entry #9 by saleem322 for AutoCAD Process Instrument Diagram P&ID ...
freelancer.in
SURGICAL ONLINE GIGLI Saw Set, Orthopedic Instruments Two Handles & One ...
amazon.in
TPS25948 Bi-directional Power Delivery eFuses - TI | Mouser
mouser.in
TAS2781 Class-D Amplifier - TI | Mouser
mouser.in
Differential pH measurements from Cole-Parmer India
coleparmer.in
LP886xC-Q1 Automotive LED Driver - TI | Mouser
mouser.in
LM5157EVM-SEPIC Evaluation Module - TI | Mouser
mouser.in
DS90UB9702-Q1 FPD-Link Deserializer - TI | Mouser
mouser.in
ISO1410DW Evaluation Module - TI | Mouser
mouser.in
What are the four families of the orchestra? | Twinkl Teaching Wiki
twinkl.co.in
Home - SurgeStore.in
surgestore.in
LM36011 Inductorless LED Flash Drivers - TI | Mouser
mouser.in
Remote Sensing @ CES
wgbis.ces.iisc.ac.in
REG1117/REG1117A Positive Regulator - TI | Mouser
mouser.in
Entry #9 by saleem322 for AutoCAD Process Instrument Diagram P&ID ...
freelancer.in
THVD1330 Half-Duplex RS-485 Transceiver - TI | Mouser
mouser.in
TPS23861 Quad Port PoE PSE Controllers - TI | Mouser
mouser.in
DRV8770 100V Brushed DC Gate Driver - TI | Mouser
mouser.in
AMC6V704 Analog Monitor & Controller - TI | Mouser
mouser.in
Draw a well labelled diagram of Stevenson's Screen. - Brainly.in
brainly.in
Cos'è un diagramma di tubazioni e strumentazione (P&ID)
edrawsoft.com
AMC60804 True EML Monitor & Controller - TI | Mouser
mouser.in
TMUX6119 36V Precision SPDT Switches - TI | Mouser
mouser.in
TPS92519-Q1 Synchronous Buck LED Driver - TI | Mouser
mouser.in
TPS6521855 Power Management IC (PMIC) for AM64x - TI | Mouser
mouser.in
DRV835x Three-Phase Smart Drivers - TI | Mouser
mouser.in
OPA818 Low Noise Operational Amplifier - TI | Mouser
mouser.in
DRV8262/DRV8262-Q1 H-Bridge Motor Drivers - TI | Mouser
mouser.in
bq25123 Battery Charge Management Solution - TI | Mouser
mouser.in
TMP118 I2C Digital Temperature Sensors - TI | Mouser
mouser.in
TPS2640 42V 2A eFuses - TI | Mouser
mouser.in
Related Searches
LCP Schematic/Diagram
LCR Meter Schematic
LCP 2 Schematic
Hydraulic Schematic Diagram
Mecana LCP Schematic
LCP Enclosure Schematic
Ruger LCP Parts Diagram
LCP Max Schematic
Ruger LCP 380 Parts Diagram
MC Base Schematic
LCP Instrument Schematic
LCO Schematic/Diagram
LCT Drawing
Pcf8574t LCD Schematic
ATX Power Supply Schematic
LCP Crystallography Schematic
Inductance Meter Schematic
2D LC Schematic
LCP Wiring-Diagram
LCP Panel Wiring Diagram
Radoil Hotline Reel LCP and RCP Schematic
LCP Actuators
Fly Controller Schematic
LCP Loop Diagram
LCT Ramp Arrangement
LCP Exploded Diagram
Lcxlc Instrumentation Schematic
Schematic Chess Pieces
Search
×
Search
Loading...
No suggestions found