Find Your Style
Women
Men
Accessories
Search for clothing, brands, styles...
×
Women
Men
Accessories
Pim2 Options
Search
Loading...
No suggestions found
USD INR Options: Understanding Lot Size and Trading Requirements
shallbd.com
EXPLAINED: Why Indian Rupee is falling against US Dollar - INSIDE INR ...
msn.com
Best Tequila options in India under INR 5000
lifestyleasia.com
Best scotch under INR 2000: Top bottles for the smoothest budget bar
lifestyleasia.com
RBI Expands Investment Options for Special Rupee Vostro Accounts in INR ...
taxscan.in
Piracy causes INR 224B loss annually: IAMAI | EY - India
ey.com
Whisky bottles under INR 10000 to add an American touch to your stash
lifestyleasia.com
Best Tequila options in India under INR 5000
lifestyleasia.com
How To Deposit INR on SunCrypto Via Bank Transfer Option?
help.suncrypto.in
Best whiskey under INR 1500 for a pocket-friendly drinking experience
lifestyleasia.com
10 single malt whisky options under INR 7000 for perfection in every pour
lifestyleasia.com
Best Indian whisky options under INR 1500 | Lifestyle Asia India
lifestyleasia.com
Best Scotch whiskies under INR 2500 for a tasteful journey
lifestyleasia.com
Best Indian whisky options under INR 1500 | Lifestyle Asia India
lifestyleasia.com
Licious Opens its First-Ever ESOP Buyback Options Worth INR 30 crores ...
hospitality.economictimes.indiatimes.com
Best Indian whisky options under INR 1500 | Lifestyle Asia India
lifestyleasia.com
Best Indian whisky options under INR 1500 | Lifestyle Asia India
lifestyleasia.com
Today's USD INR Option Chain Analysis| Research 360 - by Motilal Oswal
research360.in
Best Indian whisky options under INR 1500 | Lifestyle Asia India
lifestyleasia.com
Best Indian whisky options under INR 1500 | Lifestyle Asia India
lifestyleasia.com
Should I Buy Crypto in USD or INR on Binance? | Voice Of Crypto on ...
binance.com
Best Indian whiskey options under INR 6000 for 'cracking' Diwali gifts
lifestyleasia.com
Taste the finest: Best whiskey picks under INR 900
lifestyleasia.com
Today's USD INR Option Chain Analysis| Research 360 - by Motilal Oswal
research360.in
Budget blends: Big brand bottles of whisky under INR 1000 for your bar
lifestyleasia.com
Indian rupee - INR Exchange Rates | Wise
wise.com
Ludhiana's New Industrial Era: INR 1,003 Crore Steel Plant to Create ...
rozanaspokesman.com
1500 JPY to INR - Convert 1500 Japanese Yen to INR Today
makemytrip.com
Today's USD INR Option Chain Analysis| Research 360 - by Motilal Oswal
research360.in
Mahindra launches Thar Roxx Star EDN at INR 1.68 million
msn.com
What Are Best Options to Convert Crypto to INR? Ready to Pay Taxes - Onmeta
onmeta.in
Macan | Porsche Car Configurator
configurator.porsche.com
PIM2 antibody (25865-1-AP) | Proteintech
ptglab.com
PIM2 antibody (25865-1-AP) | Proteintech
ptglab.com
SRH's strongest playing XI and impact player options after IPL 2026 ...
sportskeeda.com
RR's strongest playing XI and impact player options after IPL 2026 ...
sportskeeda.com
FORM OF OPTION FOR PAY FIXATION
potoolsblog.in
BDA Unit-2 - Options are - BIG DATA ANALYTICS Unit- HDFS: The Design of ...
studocu.com
Final IB 22-24 PIM2 HRM - HRM - Contents Human Resource Management ...
studocu.com
The Suzuki GSX-R 1000 is Back From the Dead, and Possibly Better Than Ever
msn.com
Mettler Toledo STARe Software Option DSC Evaluation from Cole-Parmer India
coleparmer.in
Cameras under 10000: Buy top digital cameras online in India (2024)
lifestyleasia.com
PCB Career Options: Exams Other Than NEET for PCB Students
adda247.com
INR-USD Futures & Options contracts launched on International Exchanges
currentaffairs.adda247.com
Top 20 Powerful PCB Career Options in India (2025)
cheggindia.com
Best 15 Career Options for Commerce Students in India (2025 Guide)
cheggindia.com
Aeronautical Engineering Salary in India - AME CET
amecet.in
Hi, My annual package is 12 LPA, but my total earnings show as 96,700 ...
glassdoor.co.in
PCM Career Options – Exams After 12th Science PCM Students
adda247.com
Real jadau like Kemp jhumkas (2 options) – House of Jhumkas
houseofjhumkas.com
Cambridge IGCSE and O Level History 3rd Edition: Option B: The 20th ...
amazon.in
Top 10 Office Stationery Essentials For A Productive Workspace
prakashsales.in
Customized Office Gift Set (Grey) | Personalised Bottle, Mug, Diary ...
amazon.in
Warfarin safe and effective option for managing hemodialysis patients ...
medicaldialogues.in
Cayenne | Porsche Car Configurator
configurator.porsche.com
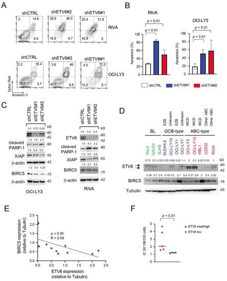
High ETV6 Levels Support Aggressive B Lymphoma Cell Survival and ...
mdpi.com
Dubai to India Money Transfer - 8 Options Compared
saveandtravel.in
FROTH & FLAVOR Fully automatic 2 option Tea Coffee Vending Machine for ...
amazon.in
Buy INR's Farm Fresh Timothy Hay Apple Stick Treats (125g Pack) | for ...
amazon.in
Dubai to India Money Transfer - 8 Options Compared
saveandtravel.in
Mark-10 Complete Options Package for Test Frames with EasyMESUR ...
coleparmer.in
Panamera GTS | Porsche Car Configurator
configurator.porsche.com
Как работают опционы? — Teletype
teletype.in
Upsurge.club
upsurge.club
Cayenne | Porsche Car Configurator
configurator.porsche.com
Additel ADT878-1210 Thermocouple Calibration Reference Furnace with ...
coleparmer.in
Calculate Budgeted Cost of Work Performed (BCWP) | Adobe Workfront
experienceleague.adobe.com
De-Tan Solutions for Men: Simple and Effective Options ...
foxtale.in
Anticoagulant Comparison Chart, 56% OFF | www.elevate.in
elevate.in
Will BTC Price Get Pushed Under $40,000 as $900M Bitcoin Options Expire?
cryptopanic.com
Best Option Buying Strategy by Bharat Jhunjhunwala | Upsurge.club
upsurge.club
What Are Best Options to Convert Crypto to INR? Ready to Pay Taxes - Onmeta
onmeta.in
Additel ADT878-1210 Thermocouple Calibration Reference Furnace with ...
coleparmer.in
Cyberlaw-USIT607 - lll - Cyberlaw USIT607 T.Y.B. IT Sr. Questions ...
studocu.com
Northland Perfect Diwali Gift Hamper for Employee Diwali Corporate Gift ...
amazon.in
Best strong beer options in India to hop on the cricket buzz this IPL ...
lifestyleasia.com
AI Noise Cancelling Hearing Aid | Phonak Audéo Sphere™ Infinio
phonak.com
Panamera | Porsche Car Configurator
configurator.porsche.com
Additel ADT875-155 Dry Well Calibrator with Process Calibrator Option ...
coleparmer.in
Best strong beer options in India to hop on the cricket buzz this IPL ...
lifestyleasia.com
Organizational Behaviour - Question Option 1 Option 2 Option 3 Option 4 ...
studocu.com
Economic Risk Potential of Infrastructure Failure Considering In-Land ...
mdpi.com
Software | Logitech
logitech.com
Buy Hyperpigmentation Serum with Tranexamic Acid | Foxtale
foxtale.in
What Is NSE Option Chain | Significance & How To Read It – Enrich Money
enrichmoney.in
RR's strongest playing XI and impact player options after IPL 2026 ...
sportskeeda.com
If your Mac doesn’t start up all the way - Apple Support (IN)
support.apple.com
Cameras under 10000: Buy top digital cameras online in India (2024)
lifestyleasia.com
Choose the correct option and justify your choice: - CBSE Class 10 ...
ask.learncbse.in
USD/INR: Indian Rupee Slips to Fresh Low on Jan 21, 2026 Amid Ongoing ...
angelone.in
Best strong beer options in India to hop on the cricket buzz this IPL ...
lifestyleasia.com
How to Test an Options Trading Strategy Using Opstra Definedge Analytics?
profiletraders.in
Taycan | Porsche Car Configurator
configurator.porsche.com
Panamera | Porsche Car Configurator
configurator.porsche.com
How to Test an Options Trading Strategy Using Opstra Definedge Analytics?
profiletraders.in
911 Turbo 50 Years | Porsche Car Configurator
configurator.porsche.com
SOL to INR: Convert Solana (SOL) to Indian Rupee (INR) | Coinbase India ...
coinbase.com
How to Trade Options: Beginner's Guide for Options Trading - Stolo
stolo.in
BRIDAL JEWELLERY
happypique.in
Blue Screen (BSOD) Errors and Stop Code Issues in Windows | Dell India
dell.com
How to get double diamonds in Free Fire MAX (India Server) this week
sportskeeda.com
R-Loops and R-Loop-Binding Proteins in Cancer Progression and Drug ...
mdpi.com
Smooth malts on a budget: Invest in these whisky options under Rs 2000
lifestyleasia.com
Karnataka NEET PG Counselling 2024 Round 2 Option Entry Link Live ...
jagranjosh.com
Additel ADT875-155 Dry Well Calibrator with Process Calibrator Option ...
coleparmer.in
Cayenne Turbo Electric | Porsche Car Configurator
configurator.porsche.com
SQA MCQ. FOR THIRD YEAR STUDENTS - No. No. Question Option 1 Option 2 ...
studocu.com
Does Deloitte provide accommodation on starting days of joining ...
glassdoor.co.in
Samsung Announces Eid Celebration Offers on Consumer Durables; Get ...
news.samsung.com
Best Japanese blended whiskey options in India for the pour-fect sips
lifestyleasia.com
Buy Options, futures and other derivatives, 11e Book Online at Low ...
amazon.in
Erlab OPTION 51 Tempered glass work surface/spill tray for 33665-series ...
coleparmer.in
MCQBank Paper 6 - mmmm - SL NO QUESTIONS OPTION 1 OPTION 2 OPTION 3 ...
studocu.com
Macan | Porsche Car Configurator
configurator.porsche.com
Kiko Milano Launches Unexpected Paradise Make Up Collection
peaklife.in
Your guide to the top bars & best restaurants in Mumbai & Delhi | LSA India
lifestyleasia.com
ESOP by a Private Limited Company
taxguru.in
Additel ADT875-155 Dry Well Calibrator with Process Calibrator Option ...
coleparmer.in
Best Options Trading Strategies Every Trader Should Know
truedata.in
Buy INR's Farm Fresh Timothy Hay Stick Treats for Rabbits, Guinea Pigs ...
amazon.in
Related Searches
PIM2 Protein
PIM2 Options
Econo PIM2
eGFR PIM2
PIM2 Bim
PIM2 Domains
PIM2 Degrader
Econo PIM2 IGBT
PIM2 Kinase Ets-1
Pim 1
PIM2 Structure and Function
Econo PIM2 XL H2S Infineon
Pim 2 Scores
Pim Gene
PIM2 Kinase Effect Ets-1
三星 Pim
PIM1 Protein
Pim 模块
Pim 源树
Pim Connector
Pim Pathway
Human Pim
Spinner Pim Standard
Atmos Pim 2
Pim Kinases
Econo Pim3
PIM1 Inhibitor
Pim 氮气 氧气分离
HBM Pim
Atrium Pim 2
固有孔高分子 Pim
How PIMS Works
DDR Pim
Pim3 N5
PIMS Family
Pim Signal
Lmbx Pim
Pim Pathway Immunological
无氧糖酵解
Pimm Amine
Bender P.M.-2
Pim3 Score
PIM1 Microglia
PIM1 Immuno
Pim2k Kinase
Hinge Pim
Phosphodrine 112 Bad Kinases Pim
PIM1 Kinase Functions
Pim Source
Pim3 Strucutre
Search
×
Search
Loading...
No suggestions found