Find Your Style
Women
Men
Accessories
Search for clothing, brands, styles...
×
Women
Men
Accessories
Qualitative Interviewing Study
Search
Loading...
No suggestions found
Qualitative Interviewing (Understanding Qualitative Research) eBook ...
amazon.in
Buy Inter Views: Learning the Craft of Qualitative Research ...
amazon.in
Buy Interviews: Learning the Craft of Qualitative Research Interviewing ...
amazon.in
Buy Qualitative Research Interviewing: Biographic Narrative and Semi ...
amazon.in
Buy Interviewing for Qualitative Inquiry: A Relational Approach Book ...
amazon.in
Buy Interviewing for Qualitative Inquiry: A Relational Approach Book ...
amazon.in
Buy InterViews: Learning the Craft of Qualitative Research Interviewing ...
amazon.in
Buy Qualitative Interviewing: The Art of Hearing Data Book Online at ...
amazon.in
Buy Interviewing As Qualitative Research: A Guide for Researchers in ...
amazon.in
Buy Qualitative Interviewing: The Art of Hearing Data Book Online at ...
amazon.in
Buy The Long Interview + Focus Groups As Qualitative Research ...
amazon.in
Buy LEARNING FROM STRANGERS: THE ART AND METHOD OF QUALITATIVE ...
amazon.in
Qualitative Research Methods in Design
idc.iitb.ac.in
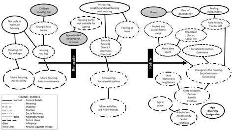
Perceived Housing in Relation to Retirement and Relocation: A ...
mdpi.com
Perceived Housing in Relation to Retirement and Relocation: A ...
mdpi.com
Amazon.in: Buy Das qualitative Interview. Zur Praxis interpretativer ...
amazon.in
How to establish the validity and reliability of qualitative research?
projectguru.in
Buy Qualitative Literacy: A Guide to Evaluating Ethnographic and ...
amazon.in
Qualitative Risk Analysis Interview Questions and Answers - HelloIntern ...
hellointern.in
Buy Qualitative Inquiry and Research Design: Choosing Among Five ...
amazon.in
Buy Qualitative Research Methods for the Social Sciences: International ...
amazon.in
Buy The Long Interview (Qualitative Research Methods) Book Online at ...
amazon.in
Perceived Housing in Relation to Retirement and Relocation: A ...
mdpi.com
Buy Qualitative Research Methods Book Online at Low Prices in India ...
amazon.in
Teaching Assistant Interview Research Pack
twinkl.co.in
Eating Patterns among Emergency Medical Service Providers in the United ...
mdpi.com
Buy The Sage Handbook of Qualitative Research Book Online at Low Prices ...
amazon.in
Research Interviewing: Context and Narrative eBook : Mishler, Elliot G ...
amazon.in
Buy Basics of Qualitative Research Book Online at Low Prices in India ...
amazon.in
German dentists' management of non-cavitated proximal caries lesions: A ...
quintessence-publishing.com
GLPC interview study materials
workforsocial.co.in
The art of the interview: conducting qualitative UX research
fathom.pro
Buy Interviewing in Social Research Book Online at Low Prices in India ...
amazon.in
Google Interview Process | Google Recruitment Process | Google ...
fita.in
Buy A Qualitative Study of Undergraduate Students' Approaches Book ...
amazon.in
Patients’ Perspectives on Commencing Oral Anticoagulants in Atrial ...
mdpi.com
Buy Interviewing Experts (ECPR Research Methods) Book Online at Low ...
amazon.in
Qualitative Economics Course Abroad: Universities, Eligibility, Future ...
globaltree.in
Interviewing: The Basics: Buy Interviewing: The Basics by Holton Mark ...
flipkart.com
Buy Narratives about Jews among Muslims in Norway: A qualitative ...
amazon.in
Courses
studycafe.in
Buy Interviewing in Social Research Book Online at Low Prices in India ...
amazon.in
SSB Interview Study Material 2026 [ Pack of 17 eBooks ]
shop.ssbcrack.com
‘A Safe Place Where I Am Welcome to Unwind When I Choose to ...
mdpi.com
Indian Institute of Millets Research (IIMR), Hyderabad Walk in ...
careers247.in
Research Design: Qualitative, Quantitative, and Mixed Methods ...
amazon.in
Author Interview Activity Sheet for Novel Study
twinkl.co.in
Indian Institute of Millets Research (IIMR), Hyderabad Walk in ...
careers247.in
GLPC interview study materials
workforsocial.co.in
Difference between Qualitative and Quantitative Research with Example ...
theflyingbirds.in
Buy A Descriptive Qualitative Study: Teaching and Learning Nursing ...
amazon.in
Buy Coding Interview: A Beginner’s Guide to Learn and Study the ...
desertcart.in
SEWALELO - Job Finder Platform
sewalelo.in
Quantitative and Qualitative Analysis - India Dictionary
1investing.in
Character Study Interview Sheet (teacher made) - Twinkl
twinkl.co.in
Case Study - In-Depth Analysis of Depression Management - Studocu
studocu.com
Quintesys
quintesys.in
How to Solve Guesstimates. A semi-guide to solving these engaging… | by ...
soumyagupta.in
The Paradox of Suicide Prevention
mdpi.com
Top Interview Questions and Answers for Market Research Internship ...
hellointern.in
Credibility Interview for UK – Sample Questions and Answers
roadtoabroad.co.in
Tagore Medical College & Hospital Chennai
tagoremch.edu.in
Buy Mental Health Interview: Research and Application (General ...
amazon.in
50 Most asked Equity Research Analyst Interview Questions | Vskills
vskills.in
Tagore Medical College & Hospital Chennai
tagoremch.edu.in
Interview: Uncertainty on external demand can temper India’s growth ...
in.investing.com
Questionnaire to interview an older adult - Activity - Can you tell me ...
studocu.com
EduAdvice | Educational News
eduadvice.in
HelloIntern – Internships, Jobs & Career Growth Platform
hellointern.in
HelloIntern – Internships, Jobs & Career Growth Platform
hellointern.in
DRDO Junior Research Fellow Job 2024 | Walk-in Interview Process- Last ...
sarkarinaukriexams.com
DocMaster :: Legal Organisation
docmaster.legal
HelloIntern – Internships, Jobs & Career Growth Platform
hellointern.in
Types-of-Research-Designs-PDF - 2022-06-27T082217 - Types of Research ...
studocu.com
DRDO Junior Research Fellow (JRF) Recruitment 2024: Interview Based ...
sarkarinaukriexams.com
Participant consent form template - Participant Consent Form This ...
studocu.com
Entry #3 by rana4485 for Nursing Evidence Based Practice Poster Design ...
freelancer.in
NIMHANS Junior Research Fellow (JRF) Recruitment 2024 | Interview Date ...
sarkarinaukriexams.com
Successpoint
mysuccesspoint.com
Walk in Interview for Assistant Professor (Research) at GNLU
livelaw.in
Uttarakhand Medical Services Recruitment Board (UMSRB) Recruitment of ...
tngovernmentjobs.in
Janice Sequeira: I am never satisfied with surface-level answers
talentown.in
Related Searches
Qualitative Research Interview
Qualitative Research Interview Guide
Qualitative Interview Questions
Qualitative Interview Sample
Interviewing Research
Qualitative Interviews Examples
Interview Protocol for Qualitative Research
Coding Qualitative Data
Qualitative Field Research
Steps of Qualitative Research
Types of Qualitative Interviews
Semi-Structured Interviews Qualitative
Qualitative Analysis of Interview Data
Interview Guide for Qualitative Research Example
Qualitative Research Methods Examples
Qualitative and Quantitative Research Methods
Qualitative Interviewing Study
Feminist Qualitative Interviewing
Qualitative Interviewing Rubin and Rubin
Narrative Qualitative Research
Quantitative Method and Qualitative of Research Examples
Research Questionnaire Sample Qualitative
How to Do Quantitative and Qualitative Analysis
Is Interviews Qualitative or Quantitative
Quantitative and Qualitative Evaluation
Advantages of Using Interviews in Research
Interviewing In-Depth Qualitatieve
Seidman Qualitative Interviewing for Research
Qualitative Interview Presentation
Transcribed Qualitative Interview
Personal Interviewing Qualitative Research
Conducting Research Interviews
Ethnographic Research
Mock Qualitative Interview
Qualitative Interviewing Art of Hearing Data
Interviewing Inmates for Qualitative Research Study
Qualitative Interview Structure
Interview Topic Guide
Characteristics of a Qualitative Research Interviewing Picture
How to Transcribe Qualitative Interview Data
Qualitative Interview Result Sample
Understanding Qualitative Research
Research Interview Guide Template
Qualitative and Quantitative Observations
Job Interview Questions
Interview Process
Interview Procedure in Qualitative Research
Interviews Learning the Craft of Qualitative Research Interviewing
Are Interviews Qualitative or Quantitative
Importance of Interviewing Qualitative Research and Tips Anchor Chart
Search
×
Search
Loading...
No suggestions found